Hamburger Menu Button
Thermo Fisher Scientific Logo
登录
没有账号?建立账号 注册
  • 产品
    • 抗体
    • 引物合成
    • GeneArt Gene Synthesis Instant Designer
    • TaqMan Assay and Array Search
    • PCR 设备和耗材
    • 色谱柱和纯化柱
    • 实验室离心机
    • 分子生物学试剂和试剂盒
    • 实验室塑料耗材及用品
    • 查看所有产品分类
  • 应用和技术
    • 色谱
    • 细胞转染和培养
    • 实时荧光定量PCR
    • 质谱
    • 实验室塑料耗材及用品
    • 电子显微镜
    • 蛋白质生物学
    • PCR
    • RNAi
    • 环境
    • 查看所有应用和技术
  • 服务
    • 定制服务
    • 企业级实验室信息化服务
    • 企业服务
    • 金融&租赁服务
    • 仪器服务
    • OEM和商业供应
    • 培训服务
    • 360° CDMO 和 CRO 服务
    • CDMO 服务
    • 临床试验 CRO 服务
    • 查看所有帮助和支持
  • 帮助和支持
    • 学习中心
    • 联系我们
    • 更改国家或地区
    • 查看所有帮助和支持
  • 热门产品
    • TaqMan Real-Time PCR Assays
      TaqMan 实时荧光定量 PCR 试剂盒
    • Antibodies
      抗体
    • Oligos, Primers & Probes
      寡核苷酸、引物、探针
    • GeneArt Gene Synthesis
      GeneArt 基因合成
    • Cell Culture Plastics
      细胞培养耗材
  • 联系我们
  • 货号直购
  • 订单查询
  • 查找文件&证书
Thermo Fisher Scientific Logo

Search

搜索全部或下列指定分类
Search button
          • 联系我们
          • 货号直购
          • 登录
            登录
            没有账号?建立账号 注册
            • 我的账号
            • 订单
            • 账单及发票查询
            • 定制产品及项目

          Disclaimer

          Clicking the images or links will redirect you to a website hosted by BenchSci that provides third-party scientific content. Neither the content nor the BenchSci technology and processes for selection have been evaluated by us; we are providing them as-is and without warranty of any kind, including for use or application of the Thermo Fisher Scientific products presented.

          • Primary Antibodies ›
          • Cyclin H Antibodies

          Invitrogen

          Cyclin H Recombinant Rabbit Monoclonal Antibody (SN20-48)

          3个已发表图片
          2 篇参考文献
          查看其他14个Cyclin H抗体

          {{$productOrderCtrl.translations['antibody.pdp.commerceCard.promotion.promotions']}}

          {{$productOrderCtrl.translations['antibody.pdp.commerceCard.promotion.viewpromo']}}

          {{$productOrderCtrl.translations['antibody.pdp.commerceCard.promotion.promocode']}}: {{promo.promoCode}} {{promo.promoTitle}} {{promo.promoDescription}}. {{$productOrderCtrl.translations['antibody.pdp.commerceCard.promotion.learnmore']}}

          说明书
          证书
          实验方案
          问题与答案
          技术支持
          说明书
          证书
          实验方案
          问题与答案
          技术支持
          说明书
          证书
          实验方案
          问题与答案
          技术支持

          Cite Cyclin H Recombinant Rabbit Monoclonal Antibody (SN20-48)

          • 抗体检测数据 (7)
          • 已发表图片 (3)
          Cyclin H Antibody in Immunocytochemistry (ICC/IF)
          Group 53 Created with Sketch.
          Cyclin H Antibody in Immunocytochemistry (ICC/IF)
          Group 53 Created with Sketch.

          图: 1 / 10

          {{ $ctrl.currentElement.advancedVerification.fullName }}
          {{ $ctrl.currentElement.advancedVerification.text }}

          Cyclin H Antibody (MA5-32331) in ICC/IF

          Immunocytochemical analysis of Cyclin H in PC-3M cells using a Cyclin H Monoclonal antibody (Product # MA5-32331) as seen in green. The nuclear counter stain is DAPI (blue). Cells were fixed in paraformaldehyde, permeabilised with 0.25% Triton X100/PBS. {{ $ctrl.currentElement.advancedVerification.fullName }} 验证信息 View more
          已发表图片由___提供 benchsci-logo
          PMID: {{$ctrl.currentElement.benchSciPubmedId}}
          查看产品

          {{$ctrl.videoDesc}}

          {{$ctrl.videoLongDesc}}

          Cyclin H Antibody in Immunocytochemistry (ICC/IF)
          Cyclin H Antibody in Immunocytochemistry (ICC/IF)
          Cyclin H Antibody in Immunocytochemistry (ICC/IF)
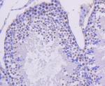
          Cyclin H Antibody in Immunohistochemistry (Paraffin) (IHC (P))
          Cyclin H Antibody in Immunohistochemistry (Paraffin) (IHC (P))
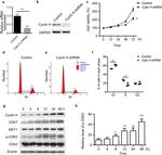
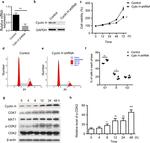
          Cyclin H Antibody in Western Blot (WB)
          Cyclin H Antibody in Flow Cytometry (Flow)
          Cyclin H Antibody in Immunohistochemistry (IHC)
          Cyclin H Antibody in Western Blot (WB)
          Cyclin H Antibody in Western Blot (WB)
          Cyclin H Recombinant Rabbit Monoclonal Antibody (SN20-48)

          产品信息

          MA5-32331

          应用
          建议稀释比
          已发表文章

          免疫印迹 (WB)

          1:1,000-1:5,000
          查看1篇已发表文章 1篇已发表文章

          免疫组化 (IHC)

          -
          查看1篇已发表文章 1篇已发表文章

          免疫组化(石蜡) (IHC (P))

          1:50-1:200
          -

          免疫细胞化学 (ICC/IF)

          1:100-1:500
          -

          流式细胞分析 (Flow)

          1:50-1:100
          -
          产品规格

          种属反应

          Human, Mouse

          已发表种属

          Human

          宿主/亚型

          Rabbit / IgG

          Expression System

          HEK293 cells

          分类

          Recombinant Monoclonal

          类型

          Antibody

          克隆号

          SN20-48

          抗原

          Recombinant protein within Human Cyclin H aa 230-323.
          查看免疫原

          偶联物

          Unconjugated Unconjugated Unconjugated

          形式

          Liquid

          浓度

          1 mg/mL

          纯化类型

          Protein A

          保存液

          TBS, pH 7.4, with 40% Glycerol, 0.05% BSA

          内含物

          0.05% sodium azide

          保存条件

          Store at 4°C short term. For long term storage, store at -20°C, avoiding freeze/thaw cycles.

          运输条件

          Ambient (domestic); Wet ice (international)

          RRID

          AB_2809612

          产品详细信息

          Recombinant rabbit monoclonal antibodies are produced using in vitro expression systems. The expression systems are developed by cloning in the specific antibody DNA sequences from immunoreactive rabbits. Then, individual clones are screened to select the best candidates for production. The advantages of using recombinant rabbit monoclonal antibodies include: better specificity and sensitivity, lot-to-lot consistency, animal origin-free formulations, and broader immunoreactivity to diverse targets due to larger rabbit immune repertoire.

          靶标信息

          The protein encoded by this gene belongs to the highly conserved cyclin family, whose members are characterized by a dramatic periodicity in protein abundance through the cell cycle. Cyclins function as regulators of CDK kinases. Different cyclins exhibit distinct expression and degradation patterns which contribute to the temporal coordination of each mitotic event. This cyclin forms a complex with CDK7 kinase and ring finger protein MAT1. The kinase complex is able to phosphorylate CDK2 and CDC2 kinases, thus functions as a CDK-activating kinase (CAK). This cyclin and its kinase partner are components of TFIIH, as well as RNA polymerase II protein complexes. They participate in two different transcriptional regulation processes, suggesting an important link between basal transcription control and the cell cycle machinery.

          仅用于科研。不用于诊断过程。未经明确授权不得转售。

          生物信息学

          蛋白别名: CAK complex subunit; CDK-activating kinase complex subunit; cyclin-dependent kinase-activating kinase complex subunit; Cyclin-H; MO15-associated protein; OTTHUMP00000222395; OTTHUMP00000222396; p34; p37

          查看更多 收起

          基因别名: 6330408H09Rik; AI661354; AV102684; AW538719; CAK; CCNH; CycH; p34; p37

          查看更多 收起

          UniProt ID: (Human) P51946, (Mouse) Q61458

          查看更多 收起

          Entrez Gene ID: (Human) 902, (Mouse) 66671

          查看更多 收起

          功能
          protein binding DNA-dependent ATPase activity RNA polymerase II carboxy-terminal domain kinase activity cyclin-dependent protein serine/threonine kinase regulator activity cyclin-dependent protein serine/threonine kinase activity kinase activity protein kinase binding kinase activator
          参与通路
          G1/S transition of mitotic cell cycle G2/M transition of mitotic cell cycle transcription-coupled nucleotide-excision repair nucleotide-excision repair, preincision complex assembly transcription initiation from RNA polymerase I promoter transcription elongation from RNA polymerase I promoter termination of RNA polymerase I transcription transcription from RNA polymerase II promoter transcription initiation from RNA polymerase II promoter transcription elongation from RNA polymerase II promoter 7-methylguanosine mRNA capping protein phosphorylation positive regulation of cyclin-dependent protein serine/threonine kinase activity positive regulation of transcription from RNA polymerase II promoter positive regulation of phosphorylation of RNA polymerase II C-terminal domain regulation of cyclin-dependent protein serine/threonine kinase activity transcription, DNA-templated regulation of transcription, DNA-templated cell cycle phosphorylation regulation of cell cycle
          It has to be done as per old AB suggested Products section.
          guarantee_icon

          性能保障

          只要您发现Invitrogen抗体在实验中的表现与网站或说明书的所述内容不符,您即可享受免费退换货服务。*

          了解更多
          help_icon

          随时为您服务

          获取常见问题的专家解答,或者直接联系我们的技术专家,咨询应用、设备、常规产品使用问题。

          联系技术支持
          订购 Plus Icon Minus Icon
          • 订单状态查询
          • 订单支持
          • 货号直购
          • 现货供应中心
          • 电子采购
          支持 Plus Icon Minus Icon
          • 帮助&支持
          • 联系我们 - 400 820 8982
          • 技术支持中心
          • 查找文件&证书
          • 报告网站问题
          资源 Plus Icon Minus Icon
          • 学习中心
          • 促销
          • 活动&研讨会
          • 社交媒体
          关于赛默飞 Plus Icon Minus Icon
          • 关于我们
          • 招聘 招聘
          • 投资者关系 投资者关系
          • 新闻 新闻
          • 社会责任 社会责任
          • 商标
          • 政策和通知
          品牌 Plus Icon Minus Icon
          • Thermo Scientific
          • Applied Biosystems
          • Invitrogen
          • Gibco
          • Ion Torrent
          • Patheon
          • PPD
          • 服务条款
          • 隐私政策
          • 定价和运输保险政策
          © 2006-2026 Thermo Fisher Scientific Inc. All rights reserved. All trademarks are the property of Thermo Fisher Scientific and its subsidiaries unless otherwise specified.
          China flag icon
          China
          本网站销售的所有产品均不得用于人类或动物之临床诊断或治疗,仅可用于工业或者科研等非医疗目的。
             电子营业执照 | 经营证照公示 | ICP备案号:沪ICP备11003924号 | 沪公网安备 31011502006935号

          Your items have has been added!


          Host server : magellan-search-blue-55ff9ddd88-5x6th:80/100.66.78.110:80.
          git-commit: d366ff9721d93504b2ac26a183b2b3e3d0e7d9ec
          git-url: https://github.com/thermofisher/magellan-search
          git-branch: release/2.42.0-2026.01.03-1.0