Hamburger Menu Button
Thermo Fisher Scientific Logo
登录
没有账号?建立账号 注册
  • 产品
    • 抗体
    • 引物合成
    • GeneArt Gene Synthesis Instant Designer
    • TaqMan Assay and Array Search
    • PCR 设备和耗材
    • 色谱柱和纯化柱
    • 实验室离心机
    • 分子生物学试剂和试剂盒
    • 实验室塑料耗材及用品
    • 查看所有产品分类
  • 应用和技术
    • 色谱
    • 细胞转染和培养
    • 实时荧光定量PCR
    • 质谱
    • 实验室塑料耗材及用品
    • 电子显微镜
    • 蛋白质生物学
    • PCR
    • RNAi
    • 环境
    • 查看所有应用和技术
  • 服务
    • 定制服务
    • 企业级实验室信息化服务
    • 金融&租赁服务
    • 仪器服务
    • OEM和商业供应
    • 培训服务
    • 360° CDMO 和 CRO 服务
    • CDMO 服务
    • 临床试验 CRO 服务
    • Unity Lab Services
    • 查看所有帮助和支持
  • 帮助和支持
    • 学习中心
    • 联系我们
    • 更改国家或地区
    • 查看所有帮助和支持
  • 热门产品
    • TaqMan Real-Time PCR Assays
      TaqMan 实时荧光定量 PCR 试剂盒
    • Antibodies
      抗体
    • Oligos, Primers & Probes
      寡核苷酸、引物、探针
    • GeneArt Gene Synthesis
      GeneArt 基因合成
    • Cell Culture Plastics
      细胞培养耗材
  • Who We Serve
    • 抗体治疗解决方案
    • 细胞与基因治疗解决方案
    • 学术科研
    • 工业与应用
  • 联系我们
  • 货号直购
  • 订单查询
  • 查找文件&证书
Thermo Fisher Scientific Logo

Search

搜索全部或下列指定分类
Search button
          • 联系我们
          • 货号直购
          • 登录
            登录
            没有账号?建立账号 注册
            • 我的账号
            • 订单
            • 会员中心
            • 账单及发票查询
            • 定制产品及项目
          • Primary Antibodies ›
          • Cytokeratin Pan Type I/II Antibodies

          Invitrogen

          Cytokeratin Pan Antibody Cocktail

          高级验证
          6个已发表图片
          39 篇参考文献
          查看其他51个Cytokeratin Pan Type I/II抗体

          {{$productOrderCtrl.translations['antibody.pdp.commerceCard.promotion.promotions']}}

          {{$productOrderCtrl.translations['antibody.pdp.commerceCard.promotion.viewpromo']}}

          {{$productOrderCtrl.translations['antibody.pdp.commerceCard.promotion.promocode']}}: {{promo.promoCode}} {{promo.promoTitle}} {{promo.promoDescription}}. {{$productOrderCtrl.translations['antibody.pdp.commerceCard.promotion.learnmore']}}

          说明书
          证书
          实验方案
          问题与答案
          技术支持
          说明书
          证书
          实验方案
          问题与答案
          技术支持
          说明书
          证书
          实验方案
          问题与答案
          技术支持

          Cite Cytokeratin Pan Antibody Cocktail

          Additional Information:
          {{banner.description}}
          {{$ctrl.isSkuNotesCollapsed ? 'View more' : 'View less'}}
          • 抗体检测数据 (10)
          • 已发表图片 (6)
          • 高级验证 (2)
          Cytokeratin Pan Antibody in Immunocytochemistry (ICC/IF)
          Group 53 Created with Sketch.
          Cytokeratin Pan Antibody in Immunocytochemistry (ICC/IF)
          Group 53 Created with Sketch.

          图: 1 / 18

          {{ $ctrl.currentElement.advancedVerification.fullName }}
          {{ $ctrl.currentElement.advancedVerification.text }}

          Cytokeratin Pan Antibody (MA5-13203) in ICC/IF

          Immunofluorescence analysis of Cytokeratin Pan was performed using 70% confluent log phase A-431 cells. The cells were fixed and permeabilized with ice-cold acetone at 4°C for 5 minutes, and blocked with 2% BSA for 1 hour at room temperature. The cells were labeled with Cytokeratin Pan Antibody Cocktail (Product # MA5-13203, 5 µg/mL) in 0.1% BSA, incubated at 4 degree celsius overnight and then labeled with... View More {{ $ctrl.currentElement.advancedVerification.fullName }} 验证信息 View more
          已发表图片由___提供 benchsci-logo
          PMID: {{$ctrl.currentElement.benchSciPubmedId}}
          查看产品

          {{$ctrl.videoDesc}}

          {{$ctrl.videoLongDesc}}

          Cytokeratin Pan Antibody in Immunocytochemistry (ICC/IF)
          Cytokeratin Pan Antibody in Immunocytochemistry (ICC/IF)
          Cytokeratin Pan Antibody in Immunocytochemistry (ICC/IF)
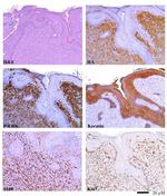
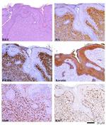
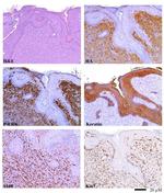
          Cytokeratin Pan Antibody in Immunohistochemistry (Paraffin) (IHC (P))
          Cytokeratin Pan Antibody in Immunohistochemistry (Paraffin) (IHC (P))
          Cytokeratin Pan Antibody in Immunohistochemistry (Paraffin) (IHC (P))
          Cytokeratin Pan Antibody in Immunohistochemistry (Paraffin) (IHC (P))
          Cytokeratin Pan Antibody in Immunohistochemistry (Paraffin) (IHC (P))
          Cytokeratin Pan Antibody in Western Blot (WB)
          Cytokeratin Pan Antibody in Western Blot (WB)
          Cytokeratin Pan Antibody in Immunocytochemistry (ICC/IF)
          Cytokeratin Pan Antibody in Western Blot, Immunocytochemistry (WB, ICC/IF)
          Cytokeratin Pan Antibody in Immunohistochemistry (IHC)
          Cytokeratin Pan Antibody in Immunohistochemistry (IHC)
          Cytokeratin Pan Antibody in Immunohistochemistry (IHC)
          Cytokeratin Pan Antibody in Western Blot (WB)
          Cytokeratin Pan Antibody
          Cytokeratin Pan Antibody

          产品信息

          MA5-13203

          应用
          建议稀释比
          已发表文章

          免疫印迹 (WB)

          1:1,000-1:5,000
          查看5篇已发表文章 5篇已发表文章

          免疫组化 (IHC)

          -
          查看17篇已发表文章 17篇已发表文章

          免疫组化(石蜡) (IHC (P))

          1-2 µg/mL
          查看1篇已发表文章 1篇已发表文章

          免疫组化(冰冻) (IHC (F))

          -
          查看1篇已发表文章 1篇已发表文章

          免疫细胞化学 (ICC/IF)

          1:20-1:200
          查看13篇已发表文章 13篇已发表文章

          流式细胞分析 (Flow)

          -
          查看1篇已发表文章 1篇已发表文章

          其他PubMed (Misc)

          -
          查看1篇已发表文章 1篇已发表文章
          产品规格

          种属反应

          Human, Mouse

          已发表种属

          Fish, Guinea pig, Human, Mouse, Pig

          宿主/亚型

          Mouse / IgG, kappa

          分类

          Cocktail

          类型

          Antibody

          克隆号

          PAN-CK

          抗原

          Human epidermal keratins

          偶联物

          Unconjugated Unconjugated Unconjugated

          形式

          Liquid

          浓度

          0.2 mg/mL

          规格

          100 µg

          纯化类型

          Protein A/G

          保存液

          PBS, pH 7.4, with 0.05% BSA

          内含物

          0.05% sodium azide

          保存条件

          4°C

          运输条件

          Ambient (domestic); Wet ice (international)

          RRID

          AB_10942225

          产品详细信息

          This antibody is a broad-spectrum pan-keratin monoclonal antibody cocktail which recognizes keratin 4, 5, 6, 7, 8, 10, 13, 14, 18 and 19. This product can differentiate between epithelial and non-epithelial tumors.

          For staining of formalin-fixed tissue,digest sections wtih trypsin at 1 mg/mL in PBS, 10 min at 37°C, or Protease XXV at 1 mg/mL in PBS for 5 min at 37°C.

          靶标信息

          Cytokeratin pan is part of a subfamily of intermediate filament proteins that are characterized by remarkable biochemical diversity, and represented in human epithelial tissues by at least 20 different polypeptides. Cytokeratins range in molecular weight between 40 kDa- 68 kDa, and an isoelectric pH between 4.9-7.8. The individual human cytokeratins are numbered 1 to 20. The various epithelia in the human body usually express cytokeratins which are not only characteristic of the type of epithelium, but also related to the degree of maturation or differentiation within an epithelium. Cytokeratin subtype expression patterns are used to an increasing extent in the distinction of different types of epithelial malignancies. The cytokeratin antibodies are not only of assistance in the differential diagnosis of tumors using immunohistochemistry on tissue sections, but are also a useful tool in cytopathology and flow cytometric assays. The composition of cytokeratin pairs vary with the epithelial cell type, stage of differentiation, cellular growth environment, and disease state. Many studies have shown the usefulness of keratins as markers in cancer research and tumor diagnosis.

          仅用于科研。不用于诊断过程。未经明确授权不得转售。

          生物信息学

          蛋白别名: 39.1; 40-kDa keratin intermediate filament; 47 kDa cytokeratin; 56 kDa cytokeratin; 57kd keratin; 57kDa keratin; 58 kDa cytokeratin; 60-kDa keratin; 65 kDa cytokeratin; 67 kDa cytokeratin; Cell proliferation-inducing gene 46 protein; CK-1; CK-10; CK-13; CK-14; CK-15; CK-16; CK-17; CK-18; CK-19; CK-1B; CK-2e; CK-2P; CK-3; CK-4; CK-5; CK-6A; CK-6D; CK-7; CK-8; cytokeratin 1; cytokeratin 10; cytokeratin 13; cytokeratin 14; cytokeratin 15; cytokeratin 16; cytokeratin 18; cytokeratin 19; cytokeratin 2; cytokeratin 3; cytokeratin 4; cytokeratin 5; cytokeratin 6A; cytokeratin 6C; cytokeratin 6D; Cytokeratin 7; cytokeratin 8; Cytokeratin endo A; Cytokeratin endo B; Cytokeratin-1; Cytokeratin-10; Cytokeratin-13; Cytokeratin-14; Cytokeratin-15; Cytokeratin-16; Cytokeratin-17; Cytokeratin-18; Cytokeratin-19; Cytokeratin-1B; Cytokeratin-2e; Cytokeratin-2P; Cytokeratin-3; Cytokeratin-4; Cytokeratin-5; Cytokeratin-6A; Cytokeratin-6D; Cytokeratin-7; Cytokeratin-8; Cytoskeletal 57 kDa keratin; cytoskeletal protein; embryonic type II keratin 1; Embryonic type II keratin-1; Endo B; epidermal keratin 10; epidermolysis bullosa simplex 2 Dowling-Meara/Kobner/Weber-Cockayne types; epidermolysis bullosa simplex, Dowling-Meara, Koebner; epidermolytic hyperkeratosis 1; Epithelial keratin-2e; focal non-epidermolytic palmoplantar keratoderma; Hair alpha protein; HLA-DRB1-restricted epitope S1; HLA-DRB1-restricted epitope S2; HLA-DRB1-restricted epitope S3; HLA-DRB1-restricted epitope S4; HMWCK; intermediate filament protein; intermediate filament protein K16; intermediate filament protein; K7; K1; K10; K13; K14; K15; K16; K17; K18; K19; K1B; K2e; K2P; K3; K4; K5; K6A; K7; K76; K77; K8; keratin 1, type II; keratin 10, type I; keratin 13, type I; keratin 14, type I; keratin 15, type I; keratin 16 homolog; keratin 16, type I; keratin 17, type I; keratin 18, type I; keratin 19, type I; Keratin 1B; keratin 2 epidermis; keratin 2, type II; keratin 2p; keratin 3, type II; keratin 4, type II; keratin 5 (epidermolysis bullosa simplex, Dowling-Meara/Kobner/Weber-Cockayne types); keratin 5, type II; keratin 6A, , type II; keratin 6A, type II; keratin 7, type II; keratin 76, type II; keratin 77, type II; keratin 8, type II; keratin 86; keratin complex 1, acidic, gene 10; keratin complex 1, acidic, gene 13; keratin complex 1, acidic, gene 14; keratin complex 1, acidic, gene 15; keratin complex 1, acidic, gene 16; keratin complex 1, acidic, gene 17; keratin complex 1, acidic, gene 18; keratin complex 1, acidic, gene 19; keratin complex 2, basic, gene 1; keratin complex 2, basic, gene 17; keratin complex 2, basic, gene 39; keratin complex 2, basic, gene 4; keratin complex 2, basic, gene 5; keratin complex 2, basic, gene 6a; keratin complex 2, basic, gene 6c; keratin complex 2, basic, gene 7; keratin complex 2, basic, gene 8; keratin complex 2, gene 17; keratin complex 2, gene 6a; Keratin D; keratin intermediate filament 16a; keratin intermediate filament 16b; keratin K5; keratin type II; Keratin type II cytoskeletal 5; keratin, 55K type II cytoskeletal; keratin, epidermal type II, K6A; keratin, simple epithelial type I, K7; Keratin, type I cytoskeletal 10; Keratin, type I cytoskeletal 13; Keratin, type I cytoskeletal 14; Keratin, type I cytoskeletal 15; Keratin, type I cytoskeletal 16; Keratin, type I cytoskeletal 17; Keratin, type I cytoskeletal 18; Keratin, type I cytoskeletal 19; Keratin, type I cytoskeletal 59 kDa; keratin, type I, 40-kd; Keratin, type II cytoskeletal 1; Keratin, type II cytoskeletal 1b; Keratin, type II cytoskeletal 2 epidermal; Keratin, type II cytoskeletal 2 oral; Keratin, type II cytoskeletal 3; Keratin, type II cytoskeletal 4; Keratin, type II cytoskeletal 5; Keratin, type II cytoskeletal 6A; Keratin, type II cytoskeletal 7; Keratin, type II cytoskeletal 8; Keratin-1; Keratin-10; Keratin-13; Keratin-14; Keratin-15; keratin-15, basic; keratin-15, beta; Keratin-16; Keratin-17; Keratin-18; Keratin-19; Keratin-2 epidermis; Keratin-2e; Keratin-3; Keratin-4; Keratin-5; Keratin-6-alpha; Keratin-6A; Keratin-7; Keratin-76; Keratin-77; Keratin-8; KRT1B; krt2; KRT5; krt7; krt76; mK6-alpha; ORF; Pan CK; pan Cytokeratin; pan keratin; pankeratin; PIG46; Sarcolectin; suprabasal cytokeratin 10; tuftelin interacting protein 8; type I cytoskeletal 15; type II cytoskeletal 1b; type II keratin Kb39; type II keratin subunit protein; type II mesothelial keratin K7; type-II intermediate filament protein; Type-II keratin Kb1; Type-II keratin Kb2; Type-II keratin Kb3; Type-II Keratin Kb39; Type-II keratin Kb4; Type-II keratin Kb5; Type-II keratin Kb6; Type-II keratin Kb7; Type-II keratin Kb8; Type-II keratin Kb9; unnamed protein product

          查看更多 收起

          基因别名: 2310001L23Rik; 2310016L08Rik; 3300001P10Rik; 39.1; 4732484G22Rik; AA960620; AEI2; AI324768; AI528832; AI626930; AI663979; AL022697; AU019895; AW108092; AW146334; BB005427; BCIE; BIE; CARD2; CK-17; CK-18; CK-2e; CK-4; CK-6C; CK-6E; CK-8; CK1; CK10; CK13; CK14; CK15; CK16; CK18; CK19; CK3; CK4; CK5; CK6A; CK6C; CK6D; CK7; CK8; CYK18; CYK4; CYK8; D130054E02Rik; D15Wsu77e; DDD; DDD1; EBS1; EBS1A; EBS1B; EBS1C; EBS1D; EBS2; EBS2A; EBS2B; EBS2C; EBS2D; EBS2E; EBS2F; EBS3; EBS4; EHK; EHK1; EHK2; EHK2A; EHK2B; EndoA; EndoC; EPPK; FNEPPK; HUMCYT2A; IHL; K1; K10; K13; K14; K15; K16; K17; K18; K19; K1B; K1C1; K1CO; K1CP; K1CS; K1emb; K2C7; K2C8; K2e; K3; K4; K5; K6A; K6C; K6D; K7; K8; Ker2; Kerd; KO; KPP; Krt-1.10; Krt-1.13; Krt-1.14; Krt-1.19; Krt-2.1; Krt-2.4; Krt-2.8; KRT1; Krt1-10; Krt1-13; Krt1-14; Krt1-15; Krt1-16; Krt1-17; Krt1-18; Krt1-19; KRT10; KRT13; KRT14; KRT15; KRT16; KRT16A; KRT17; KRT18; KRT19; KRT1A; KRT1B; KRT2; Krt2-1; Krt2-17; Krt2-2; Krt2-4; Krt2-5; Krt2-6; Krt2-6a; Krt2-6c; Krt2-7; Krt2-8; Krt239; KRT2A; KRT2B; KRT2E; KRT2P; KRT3; KRT4; KRT5; KRT5A; Krt6; KRT6A; KRT6C; KRT6D; KRT7; KRT76; KRT77; KRT8; Krt86; KRTA; KRTB; KRTE; MECD2; mK1b; mK6[a]; MK6a; NEPPK; NFJ; PC; PC1; PC2; PC3; PCHC1; PIG46; SCL; Tfip8; WSN1; WSN2

          查看更多 收起

          UniProt ID: (Human) P04264, (Human) P13645, (Human) P13646, (Human) P02533, (Human) P19012, (Human) P08779, (Human) Q04695, (Human) P05783, (Human) P08727, (Human) P35908, (Human) P12035, (Human) P19013, (Human) P13647, (Human) P02538, (Human) P08729, (Human) Q01546, (Human) Q7Z794, (Human) P05787, (Mouse) P04104, (Mouse) P02535, (Mouse) P08730, (Mouse) Q61781, (Mouse) Q61414, (Mouse) Q9Z2K1, (Mouse) Q9QWL7, (Mouse) P05784, (Mouse) P19001, (Mouse) Q3TTY5, (Mouse) P07744, (Mouse) Q922U2, (Mouse) P50446, (Mouse) Q9DCV7, (Mouse) Q3UV17, (Mouse) Q6IFZ6, (Mouse) P11679

          查看更多 收起

          Entrez Gene ID: (Human) 3848, (Human) 3858, (Human) 3860, (Human) 3861, (Human) 3866, (Human) 3868, (Human) 3872, (Human) 3875, (Human) 3880, (Human) 3849, (Human) 3850, (Human) 3851, (Human) 3852, (Human) 3853, (Human) 3855, (Human) 51350, (Human) 374454, (Human) 3856, (Mouse) 16678, (Mouse) 16661, (Mouse) 16663, (Mouse) 16664, (Mouse) 16665, (Mouse) 16666, (Mouse) 16667, (Mouse) 16668, (Mouse) 16669, (Mouse) 16681, (Mouse) 16682, (Mouse) 110308, (Mouse) 16687, (Mouse) 110310, (Mouse) 77055, (Mouse) 406220, (Mouse) 16691

          查看更多 收起

          功能
          protein binding carbohydrate binding structural constituent of epidermis signaling receptor activity protein heterodimerization activity structural molecule activity structural constituent of cytoskeleton keratin filament binding scaffold protein binding RNA binding cadherin binding involved in cell-cell adhesion structural constituent of muscle macromolecular complex binding cytoskeletal protein binding MHC class II receptor activity MHC class II protein binding poly(A) RNA binding protein complex binding molecular_function
          参与通路
          morphogenesis of an epithelium signal transduction positive regulation of cell growth hair follicle morphogenesis keratinization intermediate filament organization positive regulation of translation positive regulation of hair follicle development mitophagy in response to mitochondrial depolarization cytoskeleton organization epithelial cell differentiation regulation of translation in response to stress cellular response to calcium ion embryo development negative regulation of epithelial cell proliferation inflammatory response keratinocyte differentiation negative regulation of cell migration hair cycle innate immune response intermediate filament cytoskeleton organization keratinocyte migration establishment of skin barrier complement activation, lectin pathway negative regulation of inflammatory response epidermis development sebaceous gland development peptide cross-linking positive regulation of epidermis development protein heterotetramerization tumor necrosis factor-mediated signaling pathway Golgi to plasma membrane CFTR protein transport negative regulation of apoptotic process extrinsic apoptotic signaling pathway hepatocyte apoptotic process immune system process aging response to radiation intermediate filament bundle assembly stem cell differentiation Notch signaling pathway response to estrogen sarcomere organization cell differentiation involved in embryonic placenta development positive regulation of cell proliferation cell differentiation killing of cells of other organism wound healing defense response to Gram-positive bacterium antimicrobial humoral immune response mediated by antimicrobial peptide negative regulation of entry of bacterium into host cell cell morphogenesis involved in differentiation multicellular organism development response to hydrostatic pressure response to other organism Wnt signaling pathway response to mechanical stimulus regulation of cell migration regulation of protein localization intermediate filament polymerization anatomical structure morphogenesis Golgi to plasma membrane protein transport cell-cell adhesion biological_process pigmentation response to oxidative stress fibrinolysis regulation of angiogenesis keratinocyte development keratinocyte activation keratinocyte proliferation
          It has to be done as per old AB suggested Products section.

          Disclaimer

          Close

          Clicking the images or links will redirect you to a website hosted by BenchSci that provides third-party scientific content. Neither the content nor the BenchSci technology and processes for selection have been evaluated by us; we are providing them as-is and without warranty of any kind, including for use or application of the Thermo Fisher Scientific products presented.

          guarantee_icon

          性能保障

          只要您发现Invitrogen抗体在实验中的表现与网站或说明书的所述内容不符,您即可享受免费退换货服务。*

          了解更多
          help_icon

          随时为您服务

          获取常见问题的专家解答,或者直接联系我们的技术专家,咨询应用、设备、常规产品使用问题。

          联系技术支持
          订购 Plus Icon Minus Icon
          • 订单状态查询
          • 订单支持
          • 货号直购
          • 现货供应中心
          • 电子采购
          支持 Plus Icon Minus Icon
          • 帮助&支持
          • 联系我们 - 400 820 8982
          • 技术支持中心
          • 查找文件&证书
          • 报告网站问题
          资源 Plus Icon Minus Icon
          • 学习中心
          • 促销
          • 活动&研讨会
          • 社交媒体
          关于赛默飞 Plus Icon Minus Icon
          • 关于我们
          • 招聘 招聘
          • 投资者关系 投资者关系
          • 新闻 新闻
          • 社会责任 社会责任
          • 商标
          • 政策和通知
          品牌 Plus Icon Minus Icon
          • Thermo Scientific
          • Applied Biosystems
          • Invitrogen
          • Gibco
          • Ion Torrent
          • Unity Lab Services
          • Patheon
          • PPD
          • 服务条款
          • 隐私政策
          • 定价和运输保险政策
          © 2006-2026 Thermo Fisher Scientific Inc. All rights reserved. All trademarks are the property of Thermo Fisher Scientific and its subsidiaries unless otherwise specified.
          China flag icon
          China
          本网站销售的所有产品均不得用于人类或动物之临床诊断或治疗,仅可用于工业或者科研等非医疗目的。
             电子营业执照 | 经营证照公示 | ICP备案号:沪ICP备11003924号 | 沪公网安备 31011502006935号

          Your items have has been added!


          Host server : magellan-search-green-6479c7f679-zb4k5:80/100.66.74.142:80.
          git-commit: b70c0dceb888abc3b0dcebb5bc3a5b8753e7e816
          git-url: https://github.com/thermofisher/magellan-search
          git-branch: release/2.50.0-Offline