Hamburger Menu Button
Thermo Fisher Scientific Logo
登录
没有账号?建立账号 注册
  • 产品
    • 抗体
    • 引物合成
    • GeneArt Gene Synthesis Instant Designer
    • TaqMan Assay and Array Search
    • PCR 设备和耗材
    • 色谱柱和纯化柱
    • 实验室离心机
    • 分子生物学试剂和试剂盒
    • 实验室塑料耗材及用品
    • 查看所有产品分类
  • 应用和技术
    • 色谱
    • 细胞转染和培养
    • 实时荧光定量PCR
    • 质谱
    • 实验室塑料耗材及用品
    • 电子显微镜
    • 蛋白质生物学
    • PCR
    • RNAi
    • 环境
    • 查看所有应用和技术
  • 服务
    • 定制服务
    • 企业级实验室信息化服务
    • 金融&租赁服务
    • 仪器服务
    • OEM和商业供应
    • 培训服务
    • 360° CDMO 和 CRO 服务
    • CDMO 服务
    • 临床试验 CRO 服务
    • Unity Lab Services
    • 查看所有帮助和支持
  • 帮助和支持
    • 学习中心
    • 联系我们
    • 更改国家或地区
    • 查看所有帮助和支持
  • 热门产品
    • TaqMan Real-Time PCR Assays
      TaqMan 实时荧光定量 PCR 试剂盒
    • Antibodies
      抗体
    • Oligos, Primers & Probes
      寡核苷酸、引物、探针
    • GeneArt Gene Synthesis
      GeneArt 基因合成
    • Cell Culture Plastics
      细胞培养耗材
  • Who We Serve
    • 抗体治疗解决方案
    • 细胞与基因治疗解决方案
    • 学术科研
    • 工业与应用
  • 联系我们
  • 货号直购
  • 订单查询
  • 查找文件&证书
Thermo Fisher Scientific Logo

Search

搜索全部或下列指定分类
Search button
          • 联系我们
          • 货号直购
          • 登录
            登录
            没有账号?建立账号 注册
            • 我的账号
            • 订单
            • 会员中心
            • 账单及发票查询
            • 定制产品及项目
          • Primary Antibodies ›
          • DFFB Antibodies

          Invitrogen

          DFFB Polyclonal Antibody

          高级验证
          1个已发表图片
          1 篇参考文献
          查看其他15个DFFB抗体

          {{$productOrderCtrl.translations['antibody.pdp.commerceCard.promotion.promotions']}}

          {{$productOrderCtrl.translations['antibody.pdp.commerceCard.promotion.viewpromo']}}

          {{$productOrderCtrl.translations['antibody.pdp.commerceCard.promotion.promocode']}}: {{promo.promoCode}} {{promo.promoTitle}} {{promo.promoDescription}}. {{$productOrderCtrl.translations['antibody.pdp.commerceCard.promotion.learnmore']}}

          说明书
          证书
          实验方案
          问题与答案
          技术支持
          说明书
          证书
          实验方案
          问题与答案
          技术支持
          说明书
          证书
          实验方案
          问题与答案
          技术支持

          Cite DFFB Polyclonal Antibody

          Additional Information:
          {{banner.description}}
          {{$ctrl.isSkuNotesCollapsed ? 'View more' : 'View less'}}
          • 抗体检测数据 (4)
          • 已发表图片 (1)
          • 高级验证 (1)
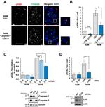
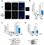
          DFFB Antibody in Immunocytochemistry (ICC/IF)
          Group 53 Created with Sketch.
          DFFB Antibody in Immunocytochemistry (ICC/IF)
          Group 53 Created with Sketch.

          图: 1 / 6

          {{ $ctrl.currentElement.advancedVerification.fullName }}
          {{ $ctrl.currentElement.advancedVerification.text }}

          DFFB Antibody (PA5-19913) in ICC/IF

          Immunofluorescence of DFF40 in K562 cells with DFFB Polyclonal Antibody (Product # PA5-19913) at 20 µg/mL. Green: DFF40 Blue: DAPI staining {{ $ctrl.currentElement.advancedVerification.fullName }} 验证信息 View more
          已发表图片由___提供 benchsci-logo
          PMID: {{$ctrl.currentElement.benchSciPubmedId}}
          查看产品

          {{$ctrl.videoDesc}}

          {{$ctrl.videoLongDesc}}

          DFFB Antibody in Immunocytochemistry (ICC/IF)
          DFFB Antibody in Immunocytochemistry (ICC/IF)
          DFFB Antibody in Immunocytochemistry (ICC/IF)
          DFFB Antibody in Western Blot (WB)
          DFFB Antibody in Western Blot (WB)
          DFFB Antibody

          产品信息

          PA5-19913

          应用
          建议稀释比
          已发表文章

          免疫印迹 (WB)

          0.5 µg/mL
          查看1篇已发表文章 1篇已发表文章

          免疫细胞化学 (ICC/IF)

          5 µg/mL
          -
          产品规格

          种属反应

          Human, Mouse, Rat

          宿主/亚型

          Rabbit / IgG

          分类

          Polyclonal

          类型

          Antibody

          抗原

          A peptide corresponding to amino acids near the center of murine CAD

          偶联物

          Unconjugated Unconjugated Unconjugated

          形式

          Liquid

          浓度

          1 mg/mL

          规格

          100 µg

          纯化类型

          Antigen affinity chromatography

          保存液

          PBS

          内含物

          0.02% sodium azide

          保存条件

          4°C

          运输条件

          Ambient (domestic); Wet ice (international)

          RRID

          AB_11153625

          产品详细信息

          In Western blot applications, this antibody detects a band at ~40kDa. A suggested positive control is K562 cell lysate.

          PA5-19913 can be used with blocking peptide PEP-0039.

          Antibodies should not be exposed to prolonged high temperatures.

          靶标信息

          Caspase-activated DNase (CAD) cleaves chromosomal DNA during apoptosis. Apoptosis which is a cell death process removing toxic and/or useless cells during mammalian development can be induced by a variety of stimuli, including the death factors of the tumor necrosis factor family, or UV irradiation, anticancer drugs, and survival factor deprivation. The apoptotic process is accompanied by shrinkage and fragmentation of the cells and nuclei and degradation of the chromosomal DNA into nucleosomal units. CAD, which can be activated by caspases, exists as a complex with its inhibitor, inhibitor of CAD (ICAD). ICAD helps correct folding of CAD and remains complexed with CAD to inhibit the DNase activity of CAD. Caspase, which is activated during the apoptotic process, cleaves ICAD, and the CAD released from ICAD enters the nuclei to cleave the chromosomal DNA. Internal as well as external signals can activate caspases and this is under the control of the balance between pro-and anti-apoptotic proteins of the Bcl-2 family, heat shock proteins, and inhibitors of apoptosis proteins (IAPs). Currently, fourteen members of the caspase family have been identified, of which seven mediate apoptosis.

          仅用于科研。不用于诊断过程。未经明确授权不得转售。

          生物信息学

          蛋白别名: 2410008J01Rik; AU018859; c-truncated CAD; CAD; Caspase-activated deoxyribonuclease; caspase-activated DNase; Caspase-activated nuclease; CIDE-N-only protein; Cpad; CPAN; DFF-2; DFF-40; DNA fragmentation factor 40 kD beta polypeptide (caspase-activated DNase); DNA fragmentation factor 40 kDa subunit; DNA fragmentation factor subunit beta; DNA fragmentation factor, 40 kD, beta polypeptide (caspase-activated DNase); DNA fragmentation factor, 40 kD, beta subunit; DNA fragmentation factor, 40kDa, beta polypeptide (caspase-activated DNase); DNA fragmentation factor, beta polypeptide (caspase-activated DNase); DNA fragmentation factor, beta subunit; DNase inhibited by DNA fragmentation factor; RP13-531C17.1; RP23-254N4.2; unnamed protein product

          查看更多 收起

          基因别名: 40kDa; 5730477D02Rik; CAD; CPAN; DFF-40; DFF2; DFF40; DFFB; Didff

          查看更多 收起

          UniProt ID: (Human) O76075, (Rat) Q99N34, (Mouse) O54788

          查看更多 收起

          Entrez Gene ID: (Human) 1677, (Rat) 84359, (Mouse) 13368

          查看更多 收起

          功能
          DNA binding nuclease activity endodeoxyribonuclease activity deoxyribonuclease activity protein binding hydrolase activity enzyme binding protein domain specific binding identical protein binding disordered domain specific binding GPI-anchor transamidase activity coenzyme F390-A hydrolase activity coenzyme F390-G hydrolase activity DNA metabolism protein nucleic acid metabolism protein
          参与通路
          DNA catabolic process apoptotic DNA fragmentation apoptotic process apoptotic chromosome condensation negative regulation of apoptotic DNA fragmentation brain development nucleic acid phosphodiester bond hydrolysis
          It has to be done as per old AB suggested Products section.

          Disclaimer

          Close

          Clicking the images or links will redirect you to a website hosted by BenchSci that provides third-party scientific content. Neither the content nor the BenchSci technology and processes for selection have been evaluated by us; we are providing them as-is and without warranty of any kind, including for use or application of the Thermo Fisher Scientific products presented.

          guarantee_icon

          性能保障

          只要您发现Invitrogen抗体在实验中的表现与网站或说明书的所述内容不符,您即可享受免费退换货服务。*

          了解更多
          help_icon

          随时为您服务

          获取常见问题的专家解答,或者直接联系我们的技术专家,咨询应用、设备、常规产品使用问题。

          联系技术支持
          订购 Plus Icon Minus Icon
          • 订单状态查询
          • 订单支持
          • 货号直购
          • 现货供应中心
          • 电子采购
          支持 Plus Icon Minus Icon
          • 帮助&支持
          • 联系我们 - 400 820 8982
          • 技术支持中心
          • 查找文件&证书
          • 报告网站问题
          资源 Plus Icon Minus Icon
          • 学习中心
          • 促销
          • 活动&研讨会
          • 社交媒体
          关于赛默飞 Plus Icon Minus Icon
          • 关于我们
          • 招聘 招聘
          • 投资者关系 投资者关系
          • 新闻 新闻
          • 社会责任 社会责任
          • 商标
          • 政策和通知
          品牌 Plus Icon Minus Icon
          • Thermo Scientific
          • Applied Biosystems
          • Invitrogen
          • Gibco
          • Ion Torrent
          • Unity Lab Services
          • Patheon
          • PPD
          • 服务条款
          • 隐私政策
          • 定价和运输保险政策
          © 2006-2026 Thermo Fisher Scientific Inc. All rights reserved. All trademarks are the property of Thermo Fisher Scientific and its subsidiaries unless otherwise specified.
          China flag icon
          China
          本网站销售的所有产品均不得用于人类或动物之临床诊断或治疗,仅可用于工业或者科研等非医疗目的。
             电子营业执照 | 经营证照公示 | ICP备案号:沪ICP备11003924号 | 沪公网安备 31011502006935号

          Your items have has been added!


          Host server : magellan-search-green-6479c7f679-v472f:80/100.66.78.195:80.
          git-commit: b70c0dceb888abc3b0dcebb5bc3a5b8753e7e816
          git-url: https://github.com/thermofisher/magellan-search
          git-branch: release/2.50.0-Offline