Hamburger Menu Button
Thermo Fisher Scientific Logo
登录
没有账号?建立账号 注册
  • 产品
    • 抗体
    • 引物合成
    • GeneArt Gene Synthesis Instant Designer
    • TaqMan Assay and Array Search
    • PCR 设备和耗材
    • 色谱柱和纯化柱
    • 实验室离心机
    • 分子生物学试剂和试剂盒
    • 实验室塑料耗材及用品
    • 查看所有产品分类
  • 应用和技术
    • 色谱
    • 细胞转染和培养
    • 实时荧光定量PCR
    • 质谱
    • 实验室塑料耗材及用品
    • 电子显微镜
    • 蛋白质生物学
    • PCR
    • RNAi
    • 环境
    • 查看所有应用和技术
  • 服务
    • 定制服务
    • 企业级实验室信息化服务
    • 企业服务
    • 金融&租赁服务
    • 仪器服务
    • OEM和商业供应
    • 培训服务
    • 360° CDMO 和 CRO 服务
    • CDMO 服务
    • 临床试验 CRO 服务
    • 查看所有帮助和支持
  • 帮助和支持
    • 学习中心
    • 联系我们
    • 更改国家或地区
    • 查看所有帮助和支持
  • 热门产品
    • TaqMan Real-Time PCR Assays
      TaqMan 实时荧光定量 PCR 试剂盒
    • Antibodies
      抗体
    • Oligos, Primers & Probes
      寡核苷酸、引物、探针
    • GeneArt Gene Synthesis
      GeneArt 基因合成
    • Cell Culture Plastics
      细胞培养耗材
  • 联系我们
  • 货号直购
  • 订单查询
  • 查找文件&证书
Thermo Fisher Scientific Logo

Search

搜索全部或下列指定分类
Search button
          • 联系我们
          • 货号直购
          • 登录
            登录
            没有账号?建立账号 注册
            • 我的账号
            • 订单
            • 账单及发票查询
            • 定制产品及项目

          Disclaimer

          Clicking the images or links will redirect you to a website hosted by BenchSci that provides third-party scientific content. Neither the content nor the BenchSci technology and processes for selection have been evaluated by us; we are providing them as-is and without warranty of any kind, including for use or application of the Thermo Fisher Scientific products presented.

          • Primary Antibodies ›
          • Decorin Antibodies

          Invitrogen

          Decorin Polyclonal Antibody

          5个已发表图片
          5 篇参考文献
          查看其他30个Decorin抗体

          {{$productOrderCtrl.translations['antibody.pdp.commerceCard.promotion.promotions']}}

          {{$productOrderCtrl.translations['antibody.pdp.commerceCard.promotion.viewpromo']}}

          {{$productOrderCtrl.translations['antibody.pdp.commerceCard.promotion.promocode']}}: {{promo.promoCode}} {{promo.promoTitle}} {{promo.promoDescription}}. {{$productOrderCtrl.translations['antibody.pdp.commerceCard.promotion.learnmore']}}

          说明书
          实验方案
          问题与答案
          技术支持
          说明书
          实验方案
          问题与答案
          技术支持
          说明书
          实验方案
          问题与答案
          技术支持

          Cite Decorin Polyclonal Antibody

          • 抗体检测数据 (4)
          • 已发表图片 (5)
          Decorin Antibody in Immunohistochemistry (Paraffin) (IHC (P))
          Group 53 Created with Sketch.
          Decorin Antibody in Immunohistochemistry (Paraffin) (IHC (P))
          Group 53 Created with Sketch.

          图: 1 / 9

          {{ $ctrl.currentElement.advancedVerification.fullName }}
          {{ $ctrl.currentElement.advancedVerification.text }}

          Decorin Antibody (PA5-13538) in IHC (P)

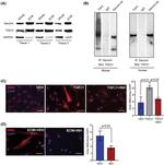
          Immunohistochemistry analysis of Decorin in formalin-fixed and paraffin-embedded human hepatocarcinoma. Samples were incubated with Decorin polyclonal antibody (Product # PA5-13538) which was peroxidase-conjugated to the secondary antibody, followed by DAB staining. This data demonstrates the use of this antibody for immunohistochemistry; clinical relevance has not been evaluated. {{ $ctrl.currentElement.advancedVerification.fullName }} 验证信息 View more
          已发表图片由___提供 benchsci-logo
          PMID: {{$ctrl.currentElement.benchSciPubmedId}}
          查看产品

          {{$ctrl.videoDesc}}

          {{$ctrl.videoLongDesc}}

          Decorin Antibody in Immunohistochemistry (Paraffin) (IHC (P))
          Decorin Antibody in Western Blot (WB)
          Decorin Antibody in Western Blot (WB)
          Decorin Antibody in Flow Cytometry (Flow)
          Decorin Antibody in Immunohistochemistry (IHC)
          Decorin Antibody in Western Blot, Immunoprecipitation (WB, IP)
          Decorin Antibody in Western Blot (WB)
          Decorin Antibody in Western Blot (WB)
          Decorin Antibody in Western Blot (WB)
          Decorin Polyclonal Antibody

          产品信息

          PA5-13538

          应用
          建议稀释比
          已发表文章

          免疫印迹 (WB)

          1:1,000
          查看3篇已发表文章 3篇已发表文章

          免疫组化 (IHC)

          -
          查看1篇已发表文章 1篇已发表文章

          免疫组化(石蜡) (IHC (P))

          1:10-1:50
          -

          流式细胞分析 (Flow)

          1:10-1:50
          -

          免疫沉淀 (IP)

          -
          查看1篇已发表文章 1篇已发表文章
          产品规格

          种属反应

          Human, Mouse

          已发表种属

          Human, Mouse

          宿主/亚型

          Rabbit / IgG

          分类

          Polyclonal

          类型

          Antibody

          抗原

          KLH conjugated synthetic peptide between 122-150 amino acids from the central region of human DCN
          查看免疫原

          偶联物

          Unconjugated Unconjugated Unconjugated

          形式

          Liquid

          浓度

          1.9 mg/mL

          纯化类型

          Size-exclusion - Dialysis, Ammonium sulfate precipitation

          保存液

          PBS, pH 7.4

          内含物

          0.09% sodium azide

          保存条件

          Store at 4°C short term. For long term storage, store at -20°C, avoiding freeze/thaw cycles.

          运输条件

          Ambient (domestic); Wet ice (international)

          RRID

          AB_2090260

          产品详细信息

          This antibody is predicted to react with bovine and porcine based on sequence homology.

          靶标信息

          Decorin is a member of the small, leucine-rich proteoglycan (SLRP) family along with biglycan. Found in the interterritorial region of cartilage, decorin interacts with collagen and other matrix proteins to regulate the cartilaginous matrix. It has been shown to interact with fibronectin, thrombospondin, C1q, epidermal growth factor receptor (EGFR), and TGF-b. It is believed that decorin also plays a role in the cell cycle of chondrocytes. The decorin neoepitope fragment has a sequence of PKTLQE, and is generated by MMP-3 or ADAMTS-4 cleavage at Glu154-Leu155 of decorin core protein.

          仅用于科研。不用于诊断过程。未经明确授权不得转售。

          生物信息学

          蛋白别名: Bone proteoglycan II; Decorin; dermatan sulphate proteoglycans II; Dermatan sulphate proteoglycans II (DSPG2); PG-S2; PG40; proteoglycan core protein; Small leucine rich protein 1B; small leucine-rich protein 1B

          查看更多 收起

          基因别名: CSCD; DC; DCN; DSPG2; mDcn; PG40; PGII; PGS2; SLRR1B

          查看更多 收起

          UniProt ID: (Human) P07585, (Mouse) P28654

          查看更多 收起

          Entrez Gene ID: (Human) 1634, (Mouse) 13179

          查看更多 收起

          功能
          protein kinase inhibitor activity protein binding collagen binding glycosaminoglycan binding poly(A) RNA binding protein N-terminus binding extracellular matrix binding
          参与通路
          positive regulation of autophagy peptide cross-linking via chondroitin 4-sulfate glycosaminoglycan kidney development placenta development negative regulation of protein kinase activity skeletal muscle tissue development aging response to mechanical stimulus organ morphogenesis negative regulation of endothelial cell migration positive regulation of phosphatidylinositol 3-kinase signaling positive regulation of macroautophagy negative regulation of angiogenesis cytokine-mediated signaling pathway extracellular matrix disassembly extracellular matrix organization glycosaminoglycan metabolic process chondroitin sulfate biosynthetic process chondroitin sulfate catabolic process dermatan sulfate biosynthetic process response to lipopolysaccharide wound healing positive regulation of transcription from RNA polymerase II promoter negative regulation of JAK-STAT cascade positive regulation of mitochondrial depolarization positive regulation of mitochondrial fission negative regulation of vascular endothelial growth factor signaling pathway
          It has to be done as per old AB suggested Products section.
          guarantee_icon

          性能保障

          只要您发现Invitrogen抗体在实验中的表现与网站或说明书的所述内容不符,您即可享受免费退换货服务。*

          了解更多
          help_icon

          随时为您服务

          获取常见问题的专家解答,或者直接联系我们的技术专家,咨询应用、设备、常规产品使用问题。

          联系技术支持
          订购 Plus Icon Minus Icon
          • 订单状态查询
          • 订单支持
          • 货号直购
          • 现货供应中心
          • 电子采购
          支持 Plus Icon Minus Icon
          • 帮助&支持
          • 联系我们 - 400 820 8982
          • 技术支持中心
          • 查找文件&证书
          • 报告网站问题
          资源 Plus Icon Minus Icon
          • 学习中心
          • 促销
          • 活动&研讨会
          • 社交媒体
          关于赛默飞 Plus Icon Minus Icon
          • 关于我们
          • 招聘 招聘
          • 投资者关系 投资者关系
          • 新闻 新闻
          • 社会责任 社会责任
          • 商标
          • 政策和通知
          品牌 Plus Icon Minus Icon
          • Thermo Scientific
          • Applied Biosystems
          • Invitrogen
          • Gibco
          • Ion Torrent
          • Patheon
          • PPD
          • 服务条款
          • 隐私政策
          • 定价和运输保险政策
          © 2006-2026 Thermo Fisher Scientific Inc. All rights reserved. All trademarks are the property of Thermo Fisher Scientific and its subsidiaries unless otherwise specified.
          China flag icon
          China
          本网站销售的所有产品均不得用于人类或动物之临床诊断或治疗,仅可用于工业或者科研等非医疗目的。
             电子营业执照 | 经营证照公示 | ICP备案号:沪ICP备11003924号 | 沪公网安备 31011502006935号

          Your items have has been added!


          Host server : magellan-search-green-55658555d6-7l2qm:80/100.66.75.127:80.
          git-commit: ec8e7df5f8fec8d765bd419205f1b5046a016d37
          git-url: https://github.com/thermofisher/magellan-search
          git-branch: release/2.41.0-Offline