Hamburger Menu Button
Thermo Fisher Scientific Logo
登录
没有账号?建立账号 注册
  • 产品
    • 抗体
    • 引物合成
    • GeneArt Gene Synthesis Instant Designer
    • TaqMan Assay and Array Search
    • PCR 设备和耗材
    • 色谱柱和纯化柱
    • 实验室离心机
    • 分子生物学试剂和试剂盒
    • 实验室塑料耗材及用品
    • 查看所有产品分类
  • 应用和技术
    • 色谱
    • 细胞转染和培养
    • 实时荧光定量PCR
    • 质谱
    • 实验室塑料耗材及用品
    • 电子显微镜
    • 蛋白质生物学
    • PCR
    • RNAi
    • 环境
    • 查看所有应用和技术
  • 服务
    • 定制服务
    • 企业级实验室信息化服务
    • 企业服务
    • 金融&租赁服务
    • 仪器服务
    • OEM和商业供应
    • 培训服务
    • 360° CDMO 和 CRO 服务
    • CDMO 服务
    • 临床试验 CRO 服务
    • 查看所有帮助和支持
  • 帮助和支持
    • 学习中心
    • 联系我们
    • 更改国家或地区
    • 查看所有帮助和支持
  • 热门产品
    • TaqMan Real-Time PCR Assays
      TaqMan 实时荧光定量 PCR 试剂盒
    • Antibodies
      抗体
    • Oligos, Primers & Probes
      寡核苷酸、引物、探针
    • GeneArt Gene Synthesis
      GeneArt 基因合成
    • Cell Culture Plastics
      细胞培养耗材
  • 联系我们
  • 货号直购
  • 订单查询
  • 查找文件&证书
Thermo Fisher Scientific Logo

Search

搜索全部或下列指定分类
Search button
          • 联系我们
          • 货号直购
          • 登录
            登录
            没有账号?建立账号 注册
            • 我的账号
            • 订单
            • 账单及发票查询
            • 定制产品及项目

          Disclaimer

          Clicking the images or links will redirect you to a website hosted by BenchSci that provides third-party scientific content. Neither the content nor the BenchSci technology and processes for selection have been evaluated by us; we are providing them as-is and without warranty of any kind, including for use or application of the Thermo Fisher Scientific products presented.

          • Secondary Antibodies ›
          • Donkey anti-Goat IgG Secondary Antibodies
          Catalog # A32814 is a higher specification reagent that provides added control over experimental variables. Higher grade Alexa Fluor Plus Conjugates are engineered to provide more signal, lower cross-reactivity, and less low affinity interactions. Start seeing more signal and less noise today.

          Invitrogen

          Donkey anti-Goat IgG (H+L) Cross-Adsorbed Secondary Antibody, Alexa Fluor™ 488

          98个已发表图片
          查看其他47个Donkey anti-Goat IgG抗体

          {{$productOrderCtrl.translations['antibody.pdp.commerceCard.promotion.promotions']}}

          {{$productOrderCtrl.translations['antibody.pdp.commerceCard.promotion.viewpromo']}}

          {{$productOrderCtrl.translations['antibody.pdp.commerceCard.promotion.promocode']}}: {{promo.promoCode}} {{promo.promoTitle}} {{promo.promoDescription}}. {{$productOrderCtrl.translations['antibody.pdp.commerceCard.promotion.learnmore']}}

          说明书
          证书
          问题与答案
          技术支持
          说明书
          证书
          问题与答案
          技术支持
          说明书
          证书
          问题与答案
          技术支持

          Cite Donkey anti-Goat IgG (H+L) Cross-Adsorbed Secondary Antibody, Alexa Fluor™ 488

          • 抗体检测数据 (1)
          • 已发表图片 (98)
          Goat IgG (H+L) Cross-Adsorbed Secondary Antibody in Flow Cytometry (Flow)
          Group 53 Created with Sketch.
          Goat IgG (H+L) Cross-Adsorbed Secondary Antibody in Flow Cytometry (Flow)
          Group 53 Created with Sketch.

          图: 1 / 99

          {{ $ctrl.currentElement.advancedVerification.fullName }}
          {{ $ctrl.currentElement.advancedVerification.text }}

          Goat IgG (H+L) Cross-Adsorbed Secondary Antibody (A-11055) in Flow

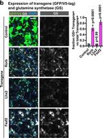
          Ishikawa cells (human endometrial adenocarcinoma cell line) were cultured according to standard protocol. The culture medium was aspirated and cells rinsed with Ca and Mg free HBSS. Cells were treated with 0.25% Trypsin and incubated at 37° for 5 minutes. Cells were aspirated and pelleted at 900 x g for 5 minutes. Cells were washed twice with PBS. The cells were then fixed with 4% paraformaldehyde in PBS fo... View More {{ $ctrl.currentElement.advancedVerification.fullName }} 验证信息 View more
          已发表图片由___提供 benchsci-logo
          PMID: {{$ctrl.currentElement.benchSciPubmedId}}
          查看产品

          {{$ctrl.videoDesc}}

          {{$ctrl.videoLongDesc}}

          Goat IgG (H+L) Cross-Adsorbed Secondary Antibody in Flow Cytometry (Flow)
          Goat IgG (H+L) Cross-Adsorbed Secondary Antibody in Immunocytochemistry (ICC/IF)
          Goat IgG (H+L) Cross-Adsorbed Secondary Antibody in Immunocytochemistry (ICC/IF)
          Goat IgG (H+L) Cross-Adsorbed Secondary Antibody in Immunocytochemistry (ICC/IF)
          Goat IgG (H+L) Cross-Adsorbed Secondary Antibody in Immunocytochemistry (ICC/IF)
          Goat IgG (H+L) Cross-Adsorbed Secondary Antibody in Immunocytochemistry (ICC/IF)
          Goat IgG (H+L) Cross-Adsorbed Secondary Antibody in Immunocytochemistry (ICC/IF)
          Goat IgG (H+L) Cross-Adsorbed Secondary Antibody in Immunocytochemistry (ICC/IF)
          Goat IgG (H+L) Cross-Adsorbed Secondary Antibody in Immunocytochemistry (ICC/IF)
          Goat IgG (H+L) Cross-Adsorbed Secondary Antibody in Immunocytochemistry (ICC/IF)
          Goat IgG (H+L) Cross-Adsorbed Secondary Antibody in Immunocytochemistry (ICC/IF)
          Goat IgG (H+L) Cross-Adsorbed Secondary Antibody in Immunocytochemistry (ICC/IF)
          Goat IgG (H+L) Cross-Adsorbed Secondary Antibody in Immunocytochemistry (ICC/IF)
          Goat IgG (H+L) Cross-Adsorbed Secondary Antibody in Immunocytochemistry (ICC/IF)
          Goat IgG (H+L) Cross-Adsorbed Secondary Antibody in Immunocytochemistry (ICC/IF)
          Goat IgG (H+L) Cross-Adsorbed Secondary Antibody in Immunocytochemistry (ICC/IF)
          Goat IgG (H+L) Cross-Adsorbed Secondary Antibody in Immunocytochemistry (ICC/IF)
          Goat IgG (H+L) Cross-Adsorbed Secondary Antibody in Immunocytochemistry (ICC/IF)
          Goat IgG (H+L) Cross-Adsorbed Secondary Antibody in Immunocytochemistry (ICC/IF)
          Goat IgG (H+L) Cross-Adsorbed Secondary Antibody in Immunocytochemistry (ICC/IF)
          Goat IgG (H+L) Cross-Adsorbed Secondary Antibody in Immunocytochemistry (ICC/IF)
          Goat IgG (H+L) Cross-Adsorbed Secondary Antibody in Immunocytochemistry (ICC/IF)
          Goat IgG (H+L) Cross-Adsorbed Secondary Antibody in Immunocytochemistry (ICC/IF)
          Goat IgG (H+L) Cross-Adsorbed Secondary Antibody in Immunocytochemistry (ICC/IF)
          Goat IgG (H+L) Cross-Adsorbed Secondary Antibody in Immunocytochemistry (ICC/IF)
          Goat IgG (H+L) Cross-Adsorbed Secondary Antibody in Immunocytochemistry (ICC/IF)
          Goat IgG (H+L) Cross-Adsorbed Secondary Antibody in Immunocytochemistry (ICC/IF)
          Goat IgG (H+L) Cross-Adsorbed Secondary Antibody in Immunocytochemistry (ICC/IF)
          Goat IgG (H+L) Cross-Adsorbed Secondary Antibody in Immunocytochemistry (ICC/IF)
          Goat IgG (H+L) Cross-Adsorbed Secondary Antibody in Immunocytochemistry (ICC/IF)
          Goat IgG (H+L) Cross-Adsorbed Secondary Antibody in Immunocytochemistry (ICC/IF)
          Goat IgG (H+L) Cross-Adsorbed Secondary Antibody in Immunocytochemistry (ICC/IF)
          Goat IgG (H+L) Cross-Adsorbed Secondary Antibody in Immunocytochemistry (ICC/IF)
          Goat IgG (H+L) Cross-Adsorbed Secondary Antibody in Immunocytochemistry (ICC/IF)
          Goat IgG (H+L) Cross-Adsorbed Secondary Antibody in Immunocytochemistry (ICC/IF)
          Goat IgG (H+L) Cross-Adsorbed Secondary Antibody in Immunocytochemistry (ICC/IF)
          Goat IgG (H+L) Cross-Adsorbed Secondary Antibody in Immunocytochemistry (ICC/IF)
          Goat IgG (H+L) Cross-Adsorbed Secondary Antibody in Immunohistochemistry (Paraffin) (IHC (P))
          Goat IgG (H+L) Cross-Adsorbed Secondary Antibody in Immunohistochemistry (Paraffin) (IHC (P))
          Goat IgG (H+L) Cross-Adsorbed Secondary Antibody in Immunohistochemistry (Paraffin) (IHC (P))
          Goat IgG (H+L) Cross-Adsorbed Secondary Antibody in Immunohistochemistry (Paraffin) (IHC (P))
          Goat IgG (H+L) Cross-Adsorbed Secondary Antibody in Immunohistochemistry (Paraffin) (IHC (P))
          Goat IgG (H+L) Cross-Adsorbed Secondary Antibody in Immunohistochemistry (Paraffin) (IHC (P))
          Goat IgG (H+L) Cross-Adsorbed Secondary Antibody in Immunohistochemistry (Paraffin) (IHC (P))
          Goat IgG (H+L) Cross-Adsorbed Secondary Antibody in Immunohistochemistry (Paraffin) (IHC (P))
          Goat IgG (H+L) Cross-Adsorbed Secondary Antibody in Immunohistochemistry (Paraffin) (IHC (P))
          Goat IgG (H+L) Cross-Adsorbed Secondary Antibody in Immunohistochemistry (Paraffin) (IHC (P))
          Goat IgG (H+L) Cross-Adsorbed Secondary Antibody in Immunohistochemistry (Paraffin) (IHC (P))
          Goat IgG (H+L) Cross-Adsorbed Secondary Antibody in Immunohistochemistry (Paraffin) (IHC (P))
          Goat IgG (H+L) Cross-Adsorbed Secondary Antibody in Immunohistochemistry (Paraffin) (IHC (P))
          Goat IgG (H+L) Cross-Adsorbed Secondary Antibody in Immunohistochemistry (Frozen) (IHC (F))
          Goat IgG (H+L) Cross-Adsorbed Secondary Antibody in Immunohistochemistry (IHC)
          Goat IgG (H+L) Cross-Adsorbed Secondary Antibody in Immunohistochemistry (IHC)
          Goat IgG (H+L) Cross-Adsorbed Secondary Antibody in Immunohistochemistry (IHC)
          Goat IgG (H+L) Cross-Adsorbed Secondary Antibody in Immunohistochemistry (IHC)
          Goat IgG (H+L) Cross-Adsorbed Secondary Antibody in Immunohistochemistry (IHC)
          Goat IgG (H+L) Cross-Adsorbed Secondary Antibody in Immunohistochemistry (IHC)
          Goat IgG (H+L) Cross-Adsorbed Secondary Antibody in Immunohistochemistry (IHC)
          Goat IgG (H+L) Cross-Adsorbed Secondary Antibody in Immunohistochemistry (IHC)
          Goat IgG (H+L) Cross-Adsorbed Secondary Antibody in Immunohistochemistry (IHC)
          Goat IgG (H+L) Cross-Adsorbed Secondary Antibody in Immunohistochemistry (IHC)
          Goat IgG (H+L) Cross-Adsorbed Secondary Antibody in Immunohistochemistry (IHC)
          Goat IgG (H+L) Cross-Adsorbed Secondary Antibody in Immunohistochemistry (IHC)
          Goat IgG (H+L) Cross-Adsorbed Secondary Antibody in Immunohistochemistry (IHC)
          Goat IgG (H+L) Cross-Adsorbed Secondary Antibody in Immunohistochemistry (IHC)
          Goat IgG (H+L) Cross-Adsorbed Secondary Antibody in Immunohistochemistry (IHC)
          Goat IgG (H+L) Cross-Adsorbed Secondary Antibody in Immunohistochemistry (IHC)
          Goat IgG (H+L) Cross-Adsorbed Secondary Antibody in Immunohistochemistry (IHC)
          Goat IgG (H+L) Cross-Adsorbed Secondary Antibody in Immunohistochemistry (IHC)
          Goat IgG (H+L) Cross-Adsorbed Secondary Antibody in Immunohistochemistry (IHC)
          Goat IgG (H+L) Cross-Adsorbed Secondary Antibody in Immunohistochemistry (IHC)
          Goat IgG (H+L) Cross-Adsorbed Secondary Antibody in Immunohistochemistry (IHC)
          Goat IgG (H+L) Cross-Adsorbed Secondary Antibody in Immunohistochemistry (IHC)
          Goat IgG (H+L) Cross-Adsorbed Secondary Antibody in Immunohistochemistry (IHC)
          Goat IgG (H+L) Cross-Adsorbed Secondary Antibody in Immunohistochemistry (IHC)
          Goat IgG (H+L) Cross-Adsorbed Secondary Antibody in Immunohistochemistry (IHC)
          Goat IgG (H+L) Cross-Adsorbed Secondary Antibody in Immunohistochemistry (IHC)
          Goat IgG (H+L) Cross-Adsorbed Secondary Antibody in Immunohistochemistry (IHC)
          Goat IgG (H+L) Cross-Adsorbed Secondary Antibody in Immunohistochemistry (IHC)
          Goat IgG (H+L) Cross-Adsorbed Secondary Antibody in Immunohistochemistry (IHC)
          Goat IgG (H+L) Cross-Adsorbed Secondary Antibody in Immunohistochemistry (IHC)
          Goat IgG (H+L) Cross-Adsorbed Secondary Antibody in Immunohistochemistry (IHC)
          Goat IgG (H+L) Cross-Adsorbed Secondary Antibody in Immunohistochemistry (IHC)
          Goat IgG (H+L) Cross-Adsorbed Secondary Antibody in Immunohistochemistry (IHC)
          Goat IgG (H+L) Cross-Adsorbed Secondary Antibody in Immunohistochemistry (IHC)
          Goat IgG (H+L) Cross-Adsorbed Secondary Antibody in Immunohistochemistry (IHC)
          Goat IgG (H+L) Cross-Adsorbed Secondary Antibody in Immunohistochemistry (IHC)
          Goat IgG (H+L) Cross-Adsorbed Secondary Antibody in Immunohistochemistry, Immunohistochemistry (PFA fixed) (IHC, IHC (PFA))
          Goat IgG (H+L) Cross-Adsorbed Secondary Antibody in Immunohistochemistry (IHC)
          Goat IgG (H+L) Cross-Adsorbed Secondary Antibody in Immunohistochemistry (IHC)
          Goat IgG (H+L) Cross-Adsorbed Secondary Antibody in Immunohistochemistry (IHC)
          Goat IgG (H+L) Cross-Adsorbed Secondary Antibody in Immunohistochemistry (IHC)
          Goat IgG (H+L) Cross-Adsorbed Secondary Antibody in Immunohistochemistry (IHC)
          Goat IgG (H+L) Cross-Adsorbed Secondary Antibody in Immunohistochemistry (IHC)
          Goat IgG (H+L) Cross-Adsorbed Secondary Antibody in Immunohistochemistry (IHC)
          Goat IgG (H+L) Cross-Adsorbed Secondary Antibody in Immunohistochemistry (IHC)
          Goat IgG (H+L) Cross-Adsorbed Secondary Antibody in Immunohistochemistry (IHC)
          Goat IgG (H+L) Cross-Adsorbed Secondary Antibody in Immunohistochemistry (IHC)
          Goat IgG (H+L) Cross-Adsorbed Secondary Antibody in Immunohistochemistry (IHC)

          产品信息

          A-11055

          应用
          建议稀释比

          免疫组化 (IHC)

          1-10 µg/mL

          免疫细胞化学 (ICC/IF)

          1-10 µg/mL

          流式细胞分析 (Flow)

          1-10 µg/mL
          产品规格

          种属反应

          Goat

          宿主/亚型

          Donkey / IgG

          分类

          Polyclonal

          类型

          Secondary Antibody

          抗原

          Gamma Immunoglobins Heavy and Light chains

          偶联物

          Alexa Fluor™ 488 Alexa Fluor™ 488 Alexa Fluor™ 488
          • Alexa Fluor 350 
          • Alexa Fluor 546 
          • Alexa Fluor 555 
          • Alexa Fluor 568 
          • Alexa Fluor 594 
          • Alexa Fluor 633 
          • Alexa Fluor 647 
          • Alexa Fluor 680 
          • AP
          • Biotin 
          • DSB-X Biotin
          • DyLight 350
          • DyLight 488
          • DyLight 550
          • DyLight 594
          • DyLight 650
          • DyLight 680
          • DyLight 755
          • DyLight 800
          • FITC
          • HRP
          • TRITC
          • Unconjugated
          • Request custom conjugation

          激发/发射光谱

          499/520 nm 查看光谱 spectra

          形式

          Liquid

          浓度

          2 mg/mL

          纯化类型

          purified

          保存液

          PBS, pH 7.5

          内含物

          5mM sodium azide

          保存条件

          4°C, store in dark

          运输条件

          Ambient (domestic); Wet ice (international)

          RRID

          AB_2534102

          靶标

          IgG

          交叉吸附

          Against rabbit, rat, mouse and human IgG

          抗体形式

          Whole Antibody

          产品详细信息

          To minimize cross-reactivity, these donkey anti-goat IgG whole antibodies have been cross-adsorbed against rabbit, rat, mouse, and human IgG. Cross-adsorption or pre-adsorption is a purification step to increase specificity of the antibody resulting in higher sensitivity and less background staining. The secondary antibody solution is passed through a column matrix containing immobilized serum proteins from potentially cross-reactive species. Only the nonspecific-binding secondary antibodies are captured in the column, and the highly specific secondaries flow through. The benefits of this extra step are apparent in multiplexing/multicolor-staining experiments (e.g., flow cytometry) where there is potential cross-reactivity with other primary antibodies or in tissue/cell fluorescent staining experiments where there are may be the presence of endogenous immunoglobulins.

          Alexa Fluor dyes are among the most trusted fluorescent dyes available today. Invitrogen™ Alexa Fluor 488 dye is a bright, green-fluorescent dye with excitation ideally suited to the 488 nm laser line. For stable signal generation in imaging and flow cytometry, Alexa Fluor 488 dye is pH-insensitive over a wide molar range. Probes with high fluorescence quantum yield and high photostability allow detection of low-abundance biological structures with great sensitivity. Alexa Fluor 488 dye molecules can be attached to proteins at high molar ratios without significant self-quenching, enabling brighter conjugates and more sensitive detection. The degree of labeling for each conjugate is typically 2-8 fluorophore molecules per IgG molecule; the exact degree of labeling is indicated on the certificate of analysis for each product lot.

          Using conjugate solutions: Centrifuge the protein conjugate solution briefly in a microcentrifuge before use; add only the supernatant to the experiment. This step will help eliminate any protein aggregates that may have formed during storage, thereby reducing nonspecific background staining. Because staining protocols vary with application, the appropriate dilution of antibody should be determined empirically. For the fluorophore-labeled antibodies a final concentration of 1-10 µg/mL should be satisfactory for most immunohistochemistry and flow cytometry applications.

          Product will be shipped at Room Temperature.

          靶标信息

          Anti-Goat secondary antibodies are affinity-purified antibodies with well-characterized specificity for goat immunoglobulins and are useful in the detection, sorting or purification of its specified target. Secondary antibodies offer increased versatility enabling users to use many detection systems (e.g. HRP, AP, fluorescence). They can also provide greater sensitivity through signal amplification as multiple secondary antibodies can bind to a single primary antibody. Most commonly, secondary antibodies are generated by immunizing the host animal with a pooled population of immunoglobulins from the target species and can be further purified and modified (i.e. immunoaffinity chromatography, antibody fragmentation, label conjugation, etc.) to generate highly specific reagents.

          仅用于科研。不用于诊断过程。未经明确授权不得转售。

          View product citations for antibody A-11055 on CiteAb

          篇参考文献 (0)

          您是否在文献中引用过该产品?请点击下方按钮邮件告知我们。
          引用该产品
          It has to be done as per old AB suggested Products section.
          guarantee_icon

          性能保障

          只要您发现Invitrogen抗体在实验中的表现与网站或说明书的所述内容不符,您即可享受免费退换货服务。*

          了解更多
          help_icon

          随时为您服务

          获取常见问题的专家解答,或者直接联系我们的技术专家,咨询应用、设备、常规产品使用问题。

          联系技术支持
          订购 Plus Icon Minus Icon
          • 订单状态查询
          • 订单支持
          • 货号直购
          • 现货供应中心
          • 电子采购
          支持 Plus Icon Minus Icon
          • 帮助&支持
          • 联系我们 - 400 820 8982
          • 技术支持中心
          • 查找文件&证书
          • 报告网站问题
          资源 Plus Icon Minus Icon
          • 学习中心
          • 促销
          • 活动&研讨会
          • 社交媒体
          关于赛默飞 Plus Icon Minus Icon
          • 关于我们
          • 招聘 招聘
          • 投资者关系 投资者关系
          • 新闻 新闻
          • 社会责任 社会责任
          • 商标
          • 政策和通知
          品牌 Plus Icon Minus Icon
          • Thermo Scientific
          • Applied Biosystems
          • Invitrogen
          • Gibco
          • Ion Torrent
          • Patheon
          • PPD
          • 服务条款
          • 隐私政策
          • 定价和运输保险政策
          © 2006-2026 Thermo Fisher Scientific Inc. All rights reserved. All trademarks are the property of Thermo Fisher Scientific and its subsidiaries unless otherwise specified.
          China flag icon
          China
          本网站销售的所有产品均不得用于人类或动物之临床诊断或治疗,仅可用于工业或者科研等非医疗目的。
             电子营业执照 | 经营证照公示 | ICP备案号:沪ICP备11003924号 | 沪公网安备 31011502006935号

          Your items have has been added!


          Host server : magellan-search-blue-55ff9ddd88-8jdkq:80/100.66.75.107:80.
          git-commit: d366ff9721d93504b2ac26a183b2b3e3d0e7d9ec
          git-url: https://github.com/thermofisher/magellan-search
          git-branch: release/2.42.0-2026.01.03-1.0