Hamburger Menu Button
Thermo Fisher Scientific Logo
登录
没有账号?建立账号 注册
  • 产品
    • 抗体
    • 引物合成
    • GeneArt Gene Synthesis Instant Designer
    • TaqMan Assay and Array Search
    • PCR 设备和耗材
    • 色谱柱和纯化柱
    • 实验室离心机
    • 分子生物学试剂和试剂盒
    • 实验室塑料耗材及用品
    • 查看所有产品分类
  • 应用和技术
    • 色谱
    • 细胞转染和培养
    • 实时荧光定量PCR
    • 质谱
    • 实验室塑料耗材及用品
    • 电子显微镜
    • 蛋白质生物学
    • PCR
    • RNAi
    • 环境
    • 查看所有应用和技术
  • 服务
    • 定制服务
    • 企业级实验室信息化服务
    • 金融&租赁服务
    • 仪器服务
    • OEM和商业供应
    • 培训服务
    • 360° CDMO 和 CRO 服务
    • CDMO 服务
    • 临床试验 CRO 服务
    • Unity Lab Services
    • 查看所有帮助和支持
  • 帮助和支持
    • 学习中心
    • 联系我们
    • 更改国家或地区
    • 查看所有帮助和支持
  • 热门产品
    • TaqMan Real-Time PCR Assays
      TaqMan 实时荧光定量 PCR 试剂盒
    • Antibodies
      抗体
    • Oligos, Primers & Probes
      寡核苷酸、引物、探针
    • GeneArt Gene Synthesis
      GeneArt 基因合成
    • Cell Culture Plastics
      细胞培养耗材
  • Who We Serve
    • 抗体治疗解决方案
    • 细胞与基因治疗解决方案
    • 学术科研
    • 工业与应用
  • 联系我们
  • 货号直购
  • 订单查询
  • 查找文件&证书
Thermo Fisher Scientific Logo

Search

搜索全部或下列指定分类
Search button
          • 联系我们
          • 货号直购
          • 登录
            登录
            没有账号?建立账号 注册
            • 我的账号
            • 订单
            • 会员中心
            • 账单及发票查询
            • 定制产品及项目
          • Primary Antibodies ›
          • Dystrophin Antibodies

          Invitrogen

          Dystrophin Polyclonal Antibody

          9个已发表图片
          24 篇参考文献
          查看其他34个Dystrophin抗体

          {{$productOrderCtrl.translations['antibody.pdp.commerceCard.promotion.promotions']}}

          {{$productOrderCtrl.translations['antibody.pdp.commerceCard.promotion.viewpromo']}}

          {{$productOrderCtrl.translations['antibody.pdp.commerceCard.promotion.promocode']}}: {{promo.promoCode}} {{promo.promoTitle}} {{promo.promoDescription}}. {{$productOrderCtrl.translations['antibody.pdp.commerceCard.promotion.learnmore']}}

          说明书
          证书
          实验方案
          问题与答案
          技术支持
          说明书
          证书
          实验方案
          问题与答案
          技术支持
          说明书
          证书
          实验方案
          问题与答案
          技术支持

          Cite Dystrophin Polyclonal Antibody

          Additional Information:
          {{banner.description}}
          {{$ctrl.isSkuNotesCollapsed ? 'View more' : 'View less'}}
          • 抗体检测数据 (1)
          • 已发表图片 (9)
          Dystrophin Antibody in Immunohistochemistry (Paraffin) (IHC (P))
          Group 53 Created with Sketch.
          Dystrophin Antibody in Immunohistochemistry (Paraffin) (IHC (P))
          Group 53 Created with Sketch.

          图: 1 / 10

          {{ $ctrl.currentElement.advancedVerification.fullName }}
          {{ $ctrl.currentElement.advancedVerification.text }}

          Dystrophin Antibody (PA5-32388) in IHC (P)

          Immunohistochemical (paraffin) analysis of Dystrophin using anti-Dystrophin Polyclonal Antibody (Product # PA5-32388) in Skeletal Muscle Cancer Tissue. The recommended dilution for this antibody in immunohistochemistry applications is 1:100. {{ $ctrl.currentElement.advancedVerification.fullName }} 验证信息 View more
          已发表图片由___提供 benchsci-logo
          PMID: {{$ctrl.currentElement.benchSciPubmedId}}
          查看产品

          {{$ctrl.videoDesc}}

          {{$ctrl.videoLongDesc}}

          Dystrophin Antibody in Immunohistochemistry (Paraffin) (IHC (P))
          Dystrophin Antibody in Immunocytochemistry (ICC/IF)
          Dystrophin Antibody in Immunohistochemistry (Frozen) (IHC (F))
          Dystrophin Antibody in Immunohistochemistry (IHC)
          Dystrophin Antibody in Immunohistochemistry (IHC)
          Dystrophin Antibody in Immunohistochemistry, Immunohistochemistry (PFA fixed) (IHC, IHC (PFA))
          Dystrophin Antibody in Immunohistochemistry (PFA fixed) (IHC (PFA))
          Dystrophin Antibody in Western Blot (WB)
          Dystrophin Antibody in Western Blot (WB)
          Dystrophin Antibody in Western Blot (WB)
          Dystrophin Polyclonal Antibody

          产品信息

          PA5-32388

          应用
          建议稀释比
          已发表文章

          免疫印迹 (WB)

          -
          查看4篇已发表文章 4篇已发表文章

          免疫组化 (IHC)

          -
          查看11篇已发表文章 11篇已发表文章

          免疫组化(石蜡) (IHC (P))

          1:100
          -

          免疫组织化学(多聚甲醛固定) (IHC (PFA))

          -
          查看2篇已发表文章 2篇已发表文章

          免疫组化(冰冻) (IHC (F))

          1:400
          查看4篇已发表文章 4篇已发表文章

          免疫细胞化学 (ICC/IF)

          -
          查看3篇已发表文章 3篇已发表文章
          产品规格

          种属反应

          Human, Mouse

          已发表种属

          Bovine, Human, Mouse, Rat

          宿主/亚型

          Rabbit / IgG

          分类

          Polyclonal

          类型

          Antibody

          抗原

          Synthetic peptide derived from C-terminus of human dystrophin.
          3D表位/免疫原

          偶联物

          Unconjugated Unconjugated Unconjugated

          形式

          Liquid

          纯化类型

          Antigen affinity chromatography

          保存液

          PBS, pH 7.6, with 1% BSA

          内含物

          0.1% sodium azide

          保存条件

          -20°C, Avoid Freeze/Thaw Cycles

          运输条件

          Ambient (domestic); Wet ice (international)

          RRID

          AB_2549858

          产品详细信息

          This antibody is predicted to react with bovine, chicken, canine and porcine based on sequence homology.

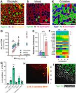
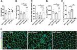
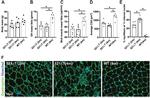
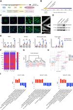
          Heat-mediated antigen retrieval is recommended prior to staining, using a 10mM citrate buffer, pH 6.0, for 10 minutes followed by cooling at room temperature for 20 min. Following antigen retrieval, incubate samples with primary antibody for 10 min at room temperature. A suggested positive control is skeletal muscle tissue.

          靶标信息

          Dystrophin is the 427kDa protein product of the DMB/BMD gene located on the X chromosome at position Xp21. Western blotting and immunohistochemistry are the two established methods for the detection of abnormalities of dystrophin expression in muscle biopsies. Dystrophin abnormalities are thought to occur in 100% of patients with DMD/BMD, although genetic abnormalities may only be detected in up to 65% of cases.

          仅用于科研。不用于诊断过程。未经明确授权不得转售。

          生物信息学

          蛋白别名: DMD; Dpm234; Duchenne muscular dystrophy (DMD); Dystrophin; dystrophin Dp40; dystrophin Dp71a; dystrophin Dp71ab; dystrophin Dp71b; GS1-19O24.1; Muscular dystrophy Duchenne and Becker types; mutant dystrophin; OTTHUMP00000215592; unnamed protein product; X-linked muscular dystrophy

          查看更多 收起

          基因别名: BMD; CMD3B; DMD; Dp427; Dp71; DXS142; DXS164; DXS206; DXS230; DXS239; DXS268; DXS269; DXS270; DXS272; DXSmh7; DXSmh9; dys; mdx; MRX85; pke

          查看更多 收起

          UniProt ID: (Human) P11532, (Mouse) P11531

          查看更多 收起

          Entrez Gene ID: (Human) 1756, (Mouse) 13405

          查看更多 收起

          功能
          dystroglycan binding actin binding structural constituent of cytoskeleton protein binding zinc ion binding structural constituent of muscle myosin binding vinculin binding metal ion binding nitric-oxide synthase binding ubiquitin-protein ligase
          参与通路
          regulation of heart rate muscle contraction cytoskeleton organization muscle organ development skeletal muscle tissue development protein localization regulation of release of sequestered calcium ion into cytosol by sarcoplasmic reticulum regulation of cardiac muscle contraction by regulation of the release of sequestered calcium ion positive regulation of neuron projection development regulation of skeletal muscle contraction by regulation of release of sequestered calcium ion regulation of skeletal muscle contraction maintenance of blood-brain barrier response to muscle stretch peptide biosynthetic process regulation of system process motile cilium assembly positive regulation of neuron differentiation muscle cell cellular homeostasis neuron development muscle cell development cardiac muscle contraction protein-containing complex assembly cardiac muscle cell action potential regulation of muscle system process regulation of cellular response to growth factor stimulus synaptic signaling regulation of sodium ion transmembrane transport regulation of calcium ion transmembrane transport positive regulation of cell-matrix adhesion regulation of transcription, DNA-templated establishment of blood-nerve barrier regulation of gene expression myotube cell development muscle attachment olfactory nerve structural organization negative regulation of peptidyl-serine phosphorylation cellular protein localization regulation of membrane potential cellular protein complex assembly neurotransmitter receptor metabolic process muscle fiber development nucleus localization regulation of ryanodine-sensitive calcium-release channel activity establishment of glial blood-brain barrier negative regulation of ERK1 and ERK2 cascade regulation of voltage-gated calcium channel activity negative regulation of peptidyl-cysteine S-nitrosylation positive regulation of sodium ion transmembrane transporter activity
          It has to be done as per old AB suggested Products section.

          Disclaimer

          Close

          Clicking the images or links will redirect you to a website hosted by BenchSci that provides third-party scientific content. Neither the content nor the BenchSci technology and processes for selection have been evaluated by us; we are providing them as-is and without warranty of any kind, including for use or application of the Thermo Fisher Scientific products presented.

          guarantee_icon

          性能保障

          只要您发现Invitrogen抗体在实验中的表现与网站或说明书的所述内容不符,您即可享受免费退换货服务。*

          了解更多
          help_icon

          随时为您服务

          获取常见问题的专家解答,或者直接联系我们的技术专家,咨询应用、设备、常规产品使用问题。

          联系技术支持
          订购 Plus Icon Minus Icon
          • 订单状态查询
          • 订单支持
          • 货号直购
          • 现货供应中心
          • 电子采购
          支持 Plus Icon Minus Icon
          • 帮助&支持
          • 联系我们 - 400 820 8982
          • 技术支持中心
          • 查找文件&证书
          • 报告网站问题
          资源 Plus Icon Minus Icon
          • 学习中心
          • 促销
          • 活动&研讨会
          • 社交媒体
          关于赛默飞 Plus Icon Minus Icon
          • 关于我们
          • 招聘 招聘
          • 投资者关系 投资者关系
          • 新闻 新闻
          • 社会责任 社会责任
          • 商标
          • 政策和通知
          品牌 Plus Icon Minus Icon
          • Thermo Scientific
          • Applied Biosystems
          • Invitrogen
          • Gibco
          • Ion Torrent
          • Unity Lab Services
          • Patheon
          • PPD
          • 服务条款
          • 隐私政策
          • 定价和运输保险政策
          © 2006-2026 Thermo Fisher Scientific Inc. All rights reserved. All trademarks are the property of Thermo Fisher Scientific and its subsidiaries unless otherwise specified.
          China flag icon
          China
          本网站销售的所有产品均不得用于人类或动物之临床诊断或治疗,仅可用于工业或者科研等非医疗目的。
             电子营业执照 | 经营证照公示 | ICP备案号:沪ICP备11003924号 | 沪公网安备 31011502006935号

          Your items have has been added!


          Host server : magellan-search-green-6479c7f679-2z78h:80/100.66.76.236:80.
          git-commit: b70c0dceb888abc3b0dcebb5bc3a5b8753e7e816
          git-url: https://github.com/thermofisher/magellan-search
          git-branch: release/2.50.0-Offline