Hamburger Menu Button
Thermo Fisher Scientific Logo
登录
没有账号?建立账号 注册
  • 产品
    • 抗体
    • 引物合成
    • GeneArt Gene Synthesis Instant Designer
    • TaqMan Assay and Array Search
    • PCR 设备和耗材
    • 色谱柱和纯化柱
    • 实验室离心机
    • 分子生物学试剂和试剂盒
    • 实验室塑料耗材及用品
    • 查看所有产品分类
  • 应用和技术
    • 色谱
    • 细胞转染和培养
    • 实时荧光定量PCR
    • 质谱
    • 实验室塑料耗材及用品
    • 电子显微镜
    • 蛋白质生物学
    • PCR
    • RNAi
    • 环境
    • 查看所有应用和技术
  • 服务
    • 定制服务
    • 企业级实验室信息化服务
    • 金融&租赁服务
    • 仪器服务
    • OEM和商业供应
    • 培训服务
    • 360° CDMO 和 CRO 服务
    • CDMO 服务
    • 临床试验 CRO 服务
    • Unity Lab Services
    • 查看所有帮助和支持
  • 帮助和支持
    • 学习中心
    • 联系我们
    • 更改国家或地区
    • 查看所有帮助和支持
  • 热门产品
    • TaqMan Real-Time PCR Assays
      TaqMan 实时荧光定量 PCR 试剂盒
    • Antibodies
      抗体
    • Oligos, Primers & Probes
      寡核苷酸、引物、探针
    • GeneArt Gene Synthesis
      GeneArt 基因合成
    • Cell Culture Plastics
      细胞培养耗材
  • Who We Serve
    • 抗体治疗解决方案
    • 细胞与基因治疗解决方案
    • 学术科研
    • 工业与应用
  • 联系我们
  • 货号直购
  • 订单查询
  • 查找文件&证书
Thermo Fisher Scientific Logo

Search

搜索全部或下列指定分类
Search button
          • 联系我们
          • 货号直购
          • 登录
            登录
            没有账号?建立账号 注册
            • 我的账号
            • 订单
            • 会员中心
            • 账单及发票查询
            • 定制产品及项目
          • Primary Antibodies ›
          • E-cadherin Antibodies

          Invitrogen

          E-cadherin Polyclonal Antibody

          高级验证
          15个已发表图片
          23 篇参考文献
          查看其他105个E-cadherin抗体

          {{$productOrderCtrl.translations['antibody.pdp.commerceCard.promotion.promotions']}}

          {{$productOrderCtrl.translations['antibody.pdp.commerceCard.promotion.viewpromo']}}

          {{$productOrderCtrl.translations['antibody.pdp.commerceCard.promotion.promocode']}}: {{promo.promoCode}} {{promo.promoTitle}} {{promo.promoDescription}}. {{$productOrderCtrl.translations['antibody.pdp.commerceCard.promotion.learnmore']}}

          说明书
          证书
          实验方案
          问题与答案
          技术支持
          说明书
          证书
          实验方案
          问题与答案
          技术支持
          说明书
          证书
          实验方案
          问题与答案
          技术支持

          Cite E-cadherin Polyclonal Antibody

          Additional Information:
          {{banner.description}}
          {{$ctrl.isSkuNotesCollapsed ? 'View more' : 'View less'}}
          • 抗体检测数据 (6)
          • 已发表图片 (15)
          • 高级验证 (1)
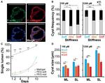
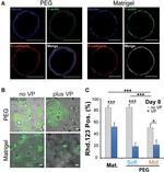
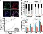
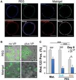
          E-cadherin Antibody in Immunocytochemistry (ICC/IF)
          Group 53 Created with Sketch.
          E-cadherin Antibody in Immunocytochemistry (ICC/IF)
          Group 53 Created with Sketch.

          图: 1 / 22

          {{ $ctrl.currentElement.advancedVerification.fullName }}
          {{ $ctrl.currentElement.advancedVerification.text }}

          E-cadherin Antibody (PA5-32178) in ICC/IF

          Immunofluorescence analysis of E-cadherin was performed using 70% confluent log phase MCF7 cells. The cells were fixed with 4% paraformaldehyde for 10 minutes, permeabilized with 0.1% Triton™ X-100 for 15 minutes, and blocked with 2% BSA for 45 minutes at room temperature. The cells were labeled with E-cadherin Polyclonal Antibody (Product # PA5-32178) at 1:100 dilution in 0.1% BSA, incubated at 4 degree ce... View More {{ $ctrl.currentElement.advancedVerification.fullName }} 验证信息 View more
          已发表图片由___提供 benchsci-logo
          PMID: {{$ctrl.currentElement.benchSciPubmedId}}
          查看产品

          {{$ctrl.videoDesc}}

          {{$ctrl.videoLongDesc}}

          E-cadherin Antibody in Immunocytochemistry (ICC/IF)
          E-cadherin Antibody in Immunocytochemistry (ICC/IF)
          E-cadherin Antibody in Western Blot (WB)
          E-cadherin Antibody in Western Blot (WB)
          E-cadherin Antibody in Western Blot (WB)
          E-cadherin Antibody in Immunoprecipitation (IP)
          E-cadherin Antibody in Western Blot (WB)
          E-cadherin Antibody in Western Blot (WB)
          E-cadherin Antibody in Western Blot (WB)
          E-cadherin Antibody in Western Blot (WB)
          E-cadherin Antibody in Western Blot (WB)
          E-cadherin Antibody in Western Blot (WB)
          E-cadherin Antibody in Western Blot (WB)
          E-cadherin Antibody in Western Blot (WB)
          E-cadherin Antibody in Immunocytochemistry (ICC/IF)
          E-cadherin Antibody in Immunocytochemistry (ICC/IF)
          E-cadherin Antibody in Immunocytochemistry (ICC/IF)
          E-cadherin Antibody in Western Blot (WB)
          E-cadherin Antibody in Western Blot (WB)
          E-cadherin Antibody in Western Blot (WB)
          E-cadherin Antibody in Western Blot (WB)
          E-cadherin Antibody

          产品信息

          PA5-32178

          应用
          建议稀释比
          已发表文章

          免疫印迹 (WB)

          1:500-1:10,000
          查看13篇已发表文章 13篇已发表文章

          免疫组化 (IHC)

          -
          查看4篇已发表文章 4篇已发表文章

          免疫组化(石蜡) (IHC (P))

          Assay-dependent
          -

          免疫细胞化学 (ICC/IF)

          1:100-1:1,000
          查看6篇已发表文章 6篇已发表文章

          免疫沉淀 (IP)

          1:100-1:500
          -
          产品规格

          种属反应

          Dog, Human, Rat

          已发表种属

          Human, Protozoa, Rat

          宿主/亚型

          Rabbit / IgG

          分类

          Polyclonal

          类型

          Antibody

          抗原

          Recombinant protein encompassing a sequence within the Extracellular domain of human E-Cadherin. The exact sequence is proprietary.

          偶联物

          Unconjugated Unconjugated Unconjugated

          形式

          Liquid

          浓度

          1.09 mg/mL

          规格

          109 µg

          纯化类型

          Antigen affinity chromatography

          保存液

          PBS, pH 7, with 20% glycerol

          内含物

          0.025% ProClin 300

          保存条件

          Store at 4°C short term. For long term storage, store at -20°C, avoiding freeze/thaw cycles.

          运输条件

          Ambient (domestic); Wet ice (international)

          RRID

          AB_2549651

          产品详细信息

          Recommended positive controls: 293T, PC-12, MCF-7.

          Predicted reactivity: Rat (80%), Pig (82%), Bovine (83%).

          Store product as a concentrated solution. Centrifuge briefly prior to opening the vial.

          靶标信息

          E-Cadherin (epithelial cadherin) is a classical cadherin from the cadherin (alcium dependent adhesion protein) superfamily. The encoded protein is a calcium dependent cell-cell adhesion glycoprotein comprised of five extracellular cadherin repeats, a transmembrane region and a highly conserved cytoplasmic tail. Mutations in this gene are correlated with gastric, breast, colorectal, thyroid and ovarian cancer. Loss of function is thought to contribute to progression in cancer by increasing proliferation, invasion, and/or metastasis. The ectodomain of this protein mediates bacterial adhesion to mammalian cells and the cytoplasmic domain is required for internalization. Identified transcript variants arise from mutation at consensus splice sites. E-cadherin plays a central role in the growth and development of cells by controlling tissue architecture, and maintenance of tissue integrity. In humans, E-cadherin is encoded by the CDH1 gene present on chromosome 16. Studies have demonstrated that reduction and/or loss of E-cadherin expression in carcinomas correlates positively with the potential of these tumors for invasion and metastasis.

          仅用于科研。不用于诊断过程。未经明确授权不得转售。

          生物信息学

          蛋白别名: cadherin 1, E-cadherin (epithelial); cadherin 1, type 1, E-cadherin (epithelial); cadherin e; Cadherin-1; cadherin-E; calcium-dependent adhesion protein, epithelial; CAM 120/80; CD324; CDH1; cell-CAM 120/80; E-cadherin; E-cadherin 1; Ecadherin; epididymis secretory sperm binding protein; Epithelial cadherin; unnamed protein product; Uvomorulin

          查看更多 收起

          基因别名: Arc-1; BCDS1; Cadherin-1; CD324; CDH1; CDHE; ECAD; LCAM; UVO; Uvomorulin

          查看更多 收起

          UniProt ID: (Human) P12830, (Dog) F1PAA9, (Rat) Q9R0T4

          查看更多 收起

          Entrez Gene ID: (Human) 999, (Dog) 442858, (Rat) 83502

          查看更多 收起

          功能
          calcium ion binding protein binding beta-catenin binding ankyrin binding GTPase activating protein binding identical protein binding gamma-catenin binding cadherin binding metal ion binding cell adhesion molecule binding protein binding involved in cell-cell adhesion protein tyrosine kinase binding glycoprotein binding protein phosphatase binding protein domain specific binding cadherin
          参与通路
          cell morphogenesis desmosome assembly cell-cell junction assembly cell adhesion homophilic cell adhesion via plasma membrane adhesion molecules synapse assembly response to xenobiotic stimulus response to toxic substance regulation of gene expression calcium-dependent cell-cell adhesion via plasma membrane cell adhesion molecules cell migration pituitary gland development negative regulation of cell-cell adhesion negative regulation of cell migration negative regulation of axon extension neuron projection development cell junction assembly adherens junction organization positive regulation of protein import into nucleus cell-cell adhesion mediated by cadherin positive regulation of transcription, DNA-templated regulation of transport cellular response to lithium ion response to heparin cellular response to indole-3-methanol protein localization to plasma membrane cell-cell adhesion regulation of protein catabolic process at postsynapse, modulating synaptic transmission response to Gram-positive bacterium positive regulation of cellular protein localization in utero embryonic development trophectodermal cell differentiation epithelial cell morphogenesis sensory perception of sound response to organic substance single organismal cell-cell adhesion protein metabolic process regulation of protein localization regulation of water loss via skin response to drug positive regulation of transcription factor import into nucleus regulation of cysteine-type endopeptidase activity involved in apoptotic process negative regulation of epithelial cell proliferation protein homooligomerization intestinal epithelial cell development salivary gland cavitation regulation of branching involved in salivary gland morphogenesis bicellular tight junction assembly cellular response to amino acid stimulus establishment of protein localization to plasma membrane negative regulation of canonical Wnt signaling pathway cochlea development regulation of protein localization to cell surface regulation of neuron migration
          It has to be done as per old AB suggested Products section.

          Disclaimer

          Close

          Clicking the images or links will redirect you to a website hosted by BenchSci that provides third-party scientific content. Neither the content nor the BenchSci technology and processes for selection have been evaluated by us; we are providing them as-is and without warranty of any kind, including for use or application of the Thermo Fisher Scientific products presented.

          guarantee_icon

          性能保障

          只要您发现Invitrogen抗体在实验中的表现与网站或说明书的所述内容不符,您即可享受免费退换货服务。*

          了解更多
          help_icon

          随时为您服务

          获取常见问题的专家解答,或者直接联系我们的技术专家,咨询应用、设备、常规产品使用问题。

          联系技术支持
          订购 Plus Icon Minus Icon
          • 订单状态查询
          • 订单支持
          • 货号直购
          • 现货供应中心
          • 电子采购
          支持 Plus Icon Minus Icon
          • 帮助&支持
          • 联系我们 - 400 820 8982
          • 技术支持中心
          • 查找文件&证书
          • 报告网站问题
          资源 Plus Icon Minus Icon
          • 学习中心
          • 促销
          • 活动&研讨会
          • 社交媒体
          关于赛默飞 Plus Icon Minus Icon
          • 关于我们
          • 招聘 招聘
          • 投资者关系 投资者关系
          • 新闻 新闻
          • 社会责任 社会责任
          • 商标
          • 政策和通知
          品牌 Plus Icon Minus Icon
          • Thermo Scientific
          • Applied Biosystems
          • Invitrogen
          • Gibco
          • Ion Torrent
          • Unity Lab Services
          • Patheon
          • PPD
          • 服务条款
          • 隐私政策
          • 定价和运输保险政策
          © 2006-2026 Thermo Fisher Scientific Inc. All rights reserved. All trademarks are the property of Thermo Fisher Scientific and its subsidiaries unless otherwise specified.
          China flag icon
          China
          本网站销售的所有产品均不得用于人类或动物之临床诊断或治疗,仅可用于工业或者科研等非医疗目的。
             电子营业执照 | 经营证照公示 | ICP备案号:沪ICP备11003924号 | 沪公网安备 31011502006935号

          Your items have has been added!


          Host server : magellan-search-green-6479c7f679-zb4k5:80/100.66.74.142:80.
          git-commit: b70c0dceb888abc3b0dcebb5bc3a5b8753e7e816
          git-url: https://github.com/thermofisher/magellan-search
          git-branch: release/2.50.0-Offline