Hamburger Menu Button
Thermo Fisher Scientific Logo
登录
没有账号?建立账号 注册
  • 产品
    • 抗体
    • 引物合成
    • GeneArt Gene Synthesis Instant Designer
    • TaqMan Assay and Array Search
    • PCR 设备和耗材
    • 色谱柱和纯化柱
    • 实验室离心机
    • 分子生物学试剂和试剂盒
    • 实验室塑料耗材及用品
    • 查看所有产品分类
  • 应用和技术
    • 色谱
    • 细胞转染和培养
    • 实时荧光定量PCR
    • 质谱
    • 实验室塑料耗材及用品
    • 电子显微镜
    • 蛋白质生物学
    • PCR
    • RNAi
    • 环境
    • 查看所有应用和技术
  • 服务
    • 定制服务
    • 企业级实验室信息化服务
    • 金融&租赁服务
    • 仪器服务
    • OEM和商业供应
    • 培训服务
    • 360° CDMO 和 CRO 服务
    • CDMO 服务
    • 临床试验 CRO 服务
    • Unity Lab Services
    • 查看所有帮助和支持
  • 帮助和支持
    • 学习中心
    • 联系我们
    • 更改国家或地区
    • 查看所有帮助和支持
  • 热门产品
    • TaqMan Real-Time PCR Assays
      TaqMan 实时荧光定量 PCR 试剂盒
    • Antibodies
      抗体
    • Oligos, Primers & Probes
      寡核苷酸、引物、探针
    • GeneArt Gene Synthesis
      GeneArt 基因合成
    • Cell Culture Plastics
      细胞培养耗材
  • Who We Serve
    • 抗体治疗解决方案
    • 细胞与基因治疗解决方案
    • 学术科研
    • 工业与应用
  • 联系我们
  • 货号直购
  • 订单查询
  • 查找文件&证书
Thermo Fisher Scientific Logo

Search

搜索全部或下列指定分类
Search button
          • 联系我们
          • 货号直购
          • 登录
            登录
            没有账号?建立账号 注册
            • 我的账号
            • 订单
            • 会员中心
            • 账单及发票查询
            • 定制产品及项目
          • Primary Antibodies ›
          • E2F1 Antibodies

          Invitrogen

          E2F1 Monoclonal Antibody (KH95)

          高级验证
          19个已发表图片
          20 篇参考文献
          查看其他39个E2F1抗体

          {{$productOrderCtrl.translations['antibody.pdp.commerceCard.promotion.promotions']}}

          {{$productOrderCtrl.translations['antibody.pdp.commerceCard.promotion.viewpromo']}}

          {{$productOrderCtrl.translations['antibody.pdp.commerceCard.promotion.promocode']}}: {{promo.promoCode}} {{promo.promoTitle}} {{promo.promoDescription}}. {{$productOrderCtrl.translations['antibody.pdp.commerceCard.promotion.learnmore']}}

          说明书
          证书
          实验方案
          问题与答案
          技术支持
          说明书
          证书
          实验方案
          问题与答案
          技术支持
          说明书
          证书
          实验方案
          问题与答案
          技术支持

          Cite E2F1 Monoclonal Antibody (KH95)

          Additional Information:
          {{banner.description}}
          {{$ctrl.isSkuNotesCollapsed ? 'View more' : 'View less'}}
          • 抗体检测数据 (3)
          • 已发表图片 (19)
          • 高级验证 (2)
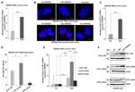
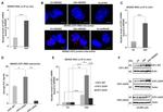
          E2F1 Antibody in Western Blot (WB)
          Group 53 Created with Sketch.
          E2F1 Antibody in Western Blot (WB)
          Group 53 Created with Sketch.

          图: 1 / 24

          {{ $ctrl.currentElement.advancedVerification.fullName }}
          {{ $ctrl.currentElement.advancedVerification.text }}

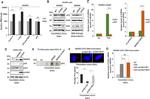
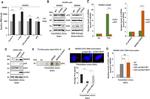
          E2F1 Antibody (32-1400) in WB

          Western blot analysis of E2F-1 was performed by loading 30 µg of HeLa (lane1), Hep G2 (lane2), A431 (lane3), U2OS (lane4), HCT 116 (lane5) cell tissue lysate using Novex® NuPAGE® 12 % Bis-Tris gel (Product # NP0342BOX), XCell SureLock™ Electrophoresis System (Product # EI0002), Novex® Sharp Pre-Stained Protein Standard (LC5800), and iBlot® Dry Blotting System (IB21001). Proteins were transferred to a nitrocellulose membrane and blocked with 5 % skim milk at 4°C overnight. E2F-1 was detected at ~47 and 60 kDa using E2F-1 Mouse Monoclonal A... View More {{ $ctrl.currentElement.advancedVerification.fullName }} 验证信息 View more
          已发表图片由___提供 benchsci-logo
          PMID: {{$ctrl.currentElement.benchSciPubmedId}}
          查看产品

          {{$ctrl.videoDesc}}

          {{$ctrl.videoLongDesc}}

          E2F1 Antibody in Western Blot (WB)
          E2F1 Antibody in Western Blot (WB)
          E2F1 Antibody in ChIP Assay (ChIP)
          E2F1 Antibody in Immunohistochemistry (Paraffin) (IHC (P))
          E2F1 Antibody in Western Blot (WB)
          E2F1 Antibody in Western Blot, ChIP Assay (WB, ChIP)
          E2F1 Antibody in Western Blot, Immunoprecipitation (WB, IP)
          E2F1 Antibody in Western Blot, Immunoprecipitation (WB, IP)
          E2F1 Antibody in Western Blot, Immunoprecipitation (WB, IP)
          E2F1 Antibody in Western Blot, Immunoprecipitation (WB, IP)
          E2F1 Antibody in Western Blot, Immunoprecipitation (WB, IP)
          E2F1 Antibody in Western Blot, Immunoprecipitation (WB, IP)
          E2F1 Antibody in Western Blot (WB)
          E2F1 Antibody in Western Blot (WB)
          E2F1 Antibody in Western Blot (WB)
          E2F1 Antibody in Western Blot (WB)
          E2F1 Antibody in Immunoprecipitation (IP)
          E2F1 Antibody in ChIP Assay (ChIP)
          E2F1 Antibody in ChIP Assay (ChIP)
          E2F1 Antibody in ChIP Assay (ChIP)
          E2F1 Antibody in ChIP Assay (ChIP)
          E2F1 Antibody in ChIP Assay (ChIP)
          E2F1 Antibody
          E2F1 Antibody

          产品信息

          32-1400

          应用
          建议稀释比
          已发表文章

          免疫印迹 (WB)

          1-3 µg/mL
          查看9篇已发表文章 9篇已发表文章

          免疫组化 (IHC)

          0.1-1.0 µg/mL
          -

          免疫组化(石蜡) (IHC (P))

          -
          查看4篇已发表文章 4篇已发表文章

          免疫沉淀 (IP)

          2-5 µg
          查看3篇已发表文章 3篇已发表文章

          染色质免疫沉淀 实验 (ChIP)

          2 µg/10^6 cells
          查看3篇已发表文章 3篇已发表文章

          CUT&RUN (CUT&RUN)

          -
          查看1篇已发表文章 1篇已发表文章
          产品规格

          种属反应

          Human, Mouse, Rat

          已发表种属

          Human, Mouse

          宿主/亚型

          Mouse / IgG2a

          分类

          Monoclonal

          类型

          Antibody

          克隆号

          KH95

          抗原

          Recombinant human E2F-1 protein.

          偶联物

          Unconjugated Unconjugated Unconjugated

          形式

          Liquid

          浓度

          0.5 mg/mL

          规格

          100 µg

          纯化类型

          Protein A

          保存液

          PBS, pH 7.4

          内含物

          0.1% sodium azide

          保存条件

          -20°C

          运输条件

          Ambient (domestic); Wet ice (international)

          RRID

          AB_2533065

          靶标信息

          The protein encoded by this gene is a member of the E2F family of transcription factors. The E2F family plays a crucial role in the control of cell cycle and action of tumor suppressor proteins and is also a target of the transforming proteins of small DNA tumor viruses. The E2F proteins contain several evolutionally conserved domains found in most members of the family. These domains include a DNA binding domain, a dimerization domain which determines interaction with the differentiation regulated transcription factor proteins (DP), a transactivation domain enriched in acidic amino acids, and a tumor suppressor protein association domain which is embedded within the transactivation domain. This protein and another 2 members, E2F2 and E2F3, have an additional cyclin binding domain. This protein binds preferentially to retinoblastoma protein pRB in a cell-cycle dependent manner. It can mediate both cell proliferation and p53-dependent/independent apoptosis.

          仅用于科研。不用于诊断过程。未经明确授权不得转售。

          生物信息学

          蛋白别名: E2F-1; PBR3; PRB-binding protein E2F-1; RBAP-1; RBBP-3; Retinoblastoma-associated protein 1; Retinoblastoma-binding protein 3; retinoblastoma-binding protein 3 (E2F-like); transcription factor E2F like protein; Transcription factor E2F1

          查看更多 收起

          基因别名: E2F-1; E2F1; mKIAA4009; RBAP1; RBBP3; RBP3

          查看更多 收起

          UniProt ID: (Human) Q01094, (Mouse) Q61501, (Rat) O09139

          查看更多 收起

          Entrez Gene ID: (Human) 1869, (Mouse) 13555, (Rat) 399489

          查看更多 收起

          功能
          transcription regulatory region sequence-specific DNA binding RNA polymerase II core promoter proximal region sequence-specific DNA binding RNA polymerase II transcription factor activity, sequence-specific DNA binding core promoter proximal region sequence-specific DNA binding bacterial-type RNA polymerase transcriptional activator activity, sequence-specific DNA binding DNA binding transcription factor activity, sequence-specific DNA binding protein binding protein kinase binding sequence-specific DNA binding protein dimerization activity binding, bridging DNA-binding transcription factor binding sequence-specific double-stranded DNA binding core promoter binding transcription factor binding transcription regulatory region DNA binding RNA metabolism protein nucleic acid metabolism protein general transcription factor
          参与通路
          DNA damage checkpoint negative regulation of transcription from RNA polymerase II promoter transcription, DNA-templated regulation of transcription, DNA-templated regulation of transcription from RNA polymerase II promoter apoptotic process spermatogenesis intrinsic apoptotic signaling pathway in response to DNA damage positive regulation of gene expression forebrain development response to lipopolysaccharide positive regulation of apoptotic process anoikis negative regulation of DNA binding negative regulation of fat cell differentiation negative regulation of transcription, DNA-templated positive regulation of transcription, DNA-templated positive regulation of transcription from RNA polymerase II promoter positive regulation of fibroblast proliferation mRNA stabilization regulation of cell cycle positive regulation of glial cell proliferation negative regulation of fat cell proliferation cellular response to fatty acid cellular response to hypoxia cellular response to xenobiotic stimulus intrinsic apoptotic signaling pathway by p53 class mediator lens fiber cell apoptotic process cellular response to nerve growth factor stimulus regulation of G1/S transition of mitotic cell cycle cell cycle negative regulation of transcription involved in G1/S transition of mitotic cell cycle G1/S transition of mitotic cell cycle
          It has to be done as per old AB suggested Products section.

          Disclaimer

          Close

          Clicking the images or links will redirect you to a website hosted by BenchSci that provides third-party scientific content. Neither the content nor the BenchSci technology and processes for selection have been evaluated by us; we are providing them as-is and without warranty of any kind, including for use or application of the Thermo Fisher Scientific products presented.

          guarantee_icon

          性能保障

          只要您发现Invitrogen抗体在实验中的表现与网站或说明书的所述内容不符,您即可享受免费退换货服务。*

          了解更多
          help_icon

          随时为您服务

          获取常见问题的专家解答,或者直接联系我们的技术专家,咨询应用、设备、常规产品使用问题。

          联系技术支持
          订购 Plus Icon Minus Icon
          • 订单状态查询
          • 订单支持
          • 货号直购
          • 现货供应中心
          • 电子采购
          支持 Plus Icon Minus Icon
          • 帮助&支持
          • 联系我们 - 400 820 8982
          • 技术支持中心
          • 查找文件&证书
          • 报告网站问题
          资源 Plus Icon Minus Icon
          • 学习中心
          • 促销
          • 活动&研讨会
          • 社交媒体
          关于赛默飞 Plus Icon Minus Icon
          • 关于我们
          • 招聘 招聘
          • 投资者关系 投资者关系
          • 新闻 新闻
          • 社会责任 社会责任
          • 商标
          • 政策和通知
          品牌 Plus Icon Minus Icon
          • Thermo Scientific
          • Applied Biosystems
          • Invitrogen
          • Gibco
          • Ion Torrent
          • Unity Lab Services
          • Patheon
          • PPD
          • 服务条款
          • 隐私政策
          • 定价和运输保险政策
          © 2006-2026 Thermo Fisher Scientific Inc. All rights reserved. All trademarks are the property of Thermo Fisher Scientific and its subsidiaries unless otherwise specified.
          China flag icon
          China
          本网站销售的所有产品均不得用于人类或动物之临床诊断或治疗,仅可用于工业或者科研等非医疗目的。
             电子营业执照 | 经营证照公示 | ICP备案号:沪ICP备11003924号 | 沪公网安备 31011502006935号

          Your items have has been added!


          Host server : magellan-search-green-6479c7f679-jmhj8:80/100.66.74.142:80.
          git-commit: b70c0dceb888abc3b0dcebb5bc3a5b8753e7e816
          git-url: https://github.com/thermofisher/magellan-search
          git-branch: release/2.50.0-Offline