Hamburger Menu Button
Thermo Fisher Scientific Logo
登录
没有账号?建立账号 注册
  • 产品
    • 抗体
    • 引物合成
    • GeneArt Gene Synthesis Instant Designer
    • TaqMan Assay and Array Search
    • PCR 设备和耗材
    • 色谱柱和纯化柱
    • 实验室离心机
    • 分子生物学试剂和试剂盒
    • 实验室塑料耗材及用品
    • 查看所有产品分类
  • 应用和技术
    • 色谱
    • 细胞转染和培养
    • 实时荧光定量PCR
    • 质谱
    • 实验室塑料耗材及用品
    • 电子显微镜
    • 蛋白质生物学
    • PCR
    • RNAi
    • 环境
    • 查看所有应用和技术
  • 服务
    • 定制服务
    • 企业级实验室信息化服务
    • 企业服务
    • 金融&租赁服务
    • 仪器服务
    • OEM和商业供应
    • 培训服务
    • 360° CDMO 和 CRO 服务
    • CDMO 服务
    • 临床试验 CRO 服务
    • 查看所有帮助和支持
  • 帮助和支持
    • 学习中心
    • 联系我们
    • 更改国家或地区
    • 查看所有帮助和支持
  • 热门产品
    • TaqMan Real-Time PCR Assays
      TaqMan 实时荧光定量 PCR 试剂盒
    • Antibodies
      抗体
    • Oligos, Primers & Probes
      寡核苷酸、引物、探针
    • GeneArt Gene Synthesis
      GeneArt 基因合成
    • Cell Culture Plastics
      细胞培养耗材
  • 联系我们
  • 货号直购
  • 订单查询
  • 查找文件&证书
Thermo Fisher Scientific Logo

Search

搜索全部或下列指定分类
Search button
          • 联系我们
          • 货号直购
          • 登录
            登录
            没有账号?建立账号 注册
            • 我的账号
            • 订单
            • 账单及发票查询
            • 定制产品及项目

          Disclaimer

          Clicking the images or links will redirect you to a website hosted by BenchSci that provides third-party scientific content. Neither the content nor the BenchSci technology and processes for selection have been evaluated by us; we are providing them as-is and without warranty of any kind, including for use or application of the Thermo Fisher Scientific products presented.

          • Primary Antibodies ›
          • EGR1 Antibodies

          Invitrogen

          EGR1 Monoclonal Antibody (T.160.5)

          高级验证
          3个已发表图片
          12 篇参考文献
          查看其他27个EGR1抗体

          {{$productOrderCtrl.translations['antibody.pdp.commerceCard.promotion.promotions']}}

          {{$productOrderCtrl.translations['antibody.pdp.commerceCard.promotion.viewpromo']}}

          {{$productOrderCtrl.translations['antibody.pdp.commerceCard.promotion.promocode']}}: {{promo.promoCode}} {{promo.promoTitle}} {{promo.promoDescription}}. {{$productOrderCtrl.translations['antibody.pdp.commerceCard.promotion.learnmore']}}

          说明书
          证书
          实验方案
          问题与答案
          技术支持
          说明书
          证书
          实验方案
          问题与答案
          技术支持
          说明书
          证书
          实验方案
          问题与答案
          技术支持

          Cite EGR1 Monoclonal Antibody (T.160.5)

          • 抗体检测数据 (3)
          • 已发表图片 (3)
          • 高级验证 (1)
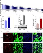
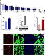
          EGR1 Antibody in Immunocytochemistry (ICC/IF)
          Group 53 Created with Sketch.
          EGR1 Antibody in Immunocytochemistry (ICC/IF)
          Group 53 Created with Sketch.

          图: 1 / 7

          {{ $ctrl.currentElement.advancedVerification.fullName }}
          {{ $ctrl.currentElement.advancedVerification.text }}

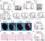
          EGR1 Antibody (MA5-15008) in ICC/IF

          Immunofluorescent analysis of EGR1 in dissociated PC12 cells using an EGR1 monoclonal antibody (Product # MA5-15008) (green) and a MEK1/2 monoclonal antibody (red). {{ $ctrl.currentElement.advancedVerification.fullName }} 验证信息 View more
          已发表图片由___提供 benchsci-logo
          PMID: {{$ctrl.currentElement.benchSciPubmedId}}
          查看产品

          {{$ctrl.videoDesc}}

          {{$ctrl.videoLongDesc}}

          EGR1 Antibody in Immunocytochemistry (ICC/IF)
          EGR1 Antibody in Western Blot (WB)
          EGR1 Antibody in Western Blot (WB)
          EGR1 Antibody in Western Blot, Immunohistochemistry (WB, IHC)
          EGR1 Antibody in Western Blot, Immunohistochemistry (PFA fixed) (WB, IHC (PFA))
          EGR1 Antibody in Western Blot (WB)
          EGR1 Antibody
          EGR1 Monoclonal Antibody (T.160.5)

          产品信息

          MA5-15008

          应用
          建议稀释比
          已发表文章

          免疫印迹 (WB)

          1:1,000
          查看8篇已发表文章 8篇已发表文章

          免疫组化 (IHC)

          -
          查看1篇已发表文章 1篇已发表文章

          免疫组织化学(多聚甲醛固定) (IHC (PFA))

          -
          查看1篇已发表文章 1篇已发表文章

          免疫组化(冰冻) (IHC (F))

          -
          查看1篇已发表文章 1篇已发表文章

          免疫细胞化学 (ICC/IF)

          1:1,600
          查看1篇已发表文章 1篇已发表文章

          免疫沉淀 (IP)

          1:50
          -

          染色质免疫沉淀 实验 (ChIP)

          1:50
          -
          产品规格

          种属反应

          Human, Mouse, Rat

          已发表种属

          Human, Mouse, Rat

          宿主/亚型

          Rabbit / IgG

          分类

          Monoclonal

          类型

          Antibody

          克隆号

          T.160.5

          抗原

          Synthetic peptide corresponding to the amino terminus of the sequence of human EGR1
          查看免疫原

          偶联物

          Unconjugated Unconjugated Unconjugated

          形式

          Liquid

          浓度

          42 µg/mL

          纯化类型

          Affinity chromatography

          保存液

          0.01M HEPES, pH 7.5, with 100µg/mL BSA, 50% glycerol, 0.15M NaCl

          内含物

          <0.02% sodium azide

          保存条件

          -20°C

          运输条件

          Ambient (domestic); Wet ice (international)

          RRID

          AB_10977090

          产品详细信息

          It is not recommended to aliquot this antibody.

          靶标信息

          The protein encoded by this gene belongs to the EGR family of C2H2-type zinc-finger proteins. It is a nuclear protein and functions as a transcriptional regulator. The products of target genes it activates are required for differentitation and mitogenesis. Studies suggest this is a cancer suppresor gene.

          仅用于科研。不用于诊断过程。未经明确授权不得转售。

          生物信息学

          蛋白别名: AT225; Early growth response protein 1; EGR-1; Krox-24 nuclear protein; Nerve growth factor-induced protein A; NGFI-A; Transcription factor ETR103; Transcription factor Zif268; Zinc finger protein 225; Zinc finger protein Krox-24

          查看更多 收起

          基因别名: A530045N19Rik; AT225; egr; Egr-1; EGR1; ETR103; G0S30; Krox-1; KROX-24; KROX24; Ngf1; NGF1-A; Ngfi; NGFI-A; NGFIA; TIS8; Zenk; Zfp-6; ZIF-268; Zif268; ZNF225

          查看更多 收起

          UniProt ID: (Human) P18146, (Rat) P08154, (Mouse) P08046

          查看更多 收起

          Entrez Gene ID: (Human) 1958, (Rat) 24330, (Mouse) 13653

          查看更多 收起

          功能
          transcription regulatory region sequence-specific DNA binding RNA polymerase II regulatory region sequence-specific DNA binding transcriptional activator activity, RNA polymerase II core promoter proximal region sequence-specific binding DNA binding transcription factor activity, sequence-specific DNA binding protein binding histone acetyltransferase binding sequence-specific DNA binding metal ion binding RNA polymerase II core promoter sequence-specific DNA binding transcription factor activity, RNA polymerase II core promoter proximal region sequence-specific binding double-stranded DNA binding transcription factor binding transcription regulatory region DNA binding nucleic acid binding C2H2 zinc finger transcription factor
          参与通路
          negative regulation of transcription from RNA polymerase II promoter transcription from RNA polymerase II promoter response to glucose T cell differentiation BMP signaling pathway response to insulin regulation of protein sumoylation skeletal muscle cell differentiation regulation of apoptotic process positive regulation of transcription, DNA-templated positive regulation of transcription from RNA polymerase II promoter type I interferon signaling pathway regulation of transcription from RNA polymerase II promoter in response to hypoxia interleukin-1-mediated signaling pathway cellular response to gamma radiation cellular response to heparin cellular response to mycophenolic acid glomerular mesangial cell proliferation positive regulation of glomerular metanephric mesangial cell proliferation negative regulation of canonical Wnt signaling pathway response to amphetamine regulation of transcription, DNA-templated learning or memory circadian rhythm positive regulation of gene expression positive regulation of cell death response to nutrient levels response to follicle-stimulating hormone cellular response to insulin stimulus response to carbon monoxide response to gonadotropin cellular response to drug response to cocaine response to drug negative regulation of apoptotic process positive regulation of neuron apoptotic process response to ethanol regulation of long-term neuronal synaptic plasticity oligodendrocyte differentiation response to electrical stimulus long-term synaptic potentiation cellular response to antibiotic cellular response to mechanical stimulus cellular response to organic substance cellular response to isoquinoline alkaloid cellular response to cAMP cellular response to growth factor stimulus cellular response to gonadotropin stimulus cellular response to follicle-stimulating hormone stimulus cellular response to steroid hormone stimulus cellular response to hyperoxia cellular response to hypoxia response to norepinephrine transcription, DNA-templated
          It has to be done as per old AB suggested Products section.
          guarantee_icon

          性能保障

          只要您发现Invitrogen抗体在实验中的表现与网站或说明书的所述内容不符,您即可享受免费退换货服务。*

          了解更多
          help_icon

          随时为您服务

          获取常见问题的专家解答,或者直接联系我们的技术专家,咨询应用、设备、常规产品使用问题。

          联系技术支持
          订购 Plus Icon Minus Icon
          • 订单状态查询
          • 订单支持
          • 货号直购
          • 现货供应中心
          • 电子采购
          支持 Plus Icon Minus Icon
          • 帮助&支持
          • 联系我们 - 400 820 8982
          • 技术支持中心
          • 查找文件&证书
          • 报告网站问题
          资源 Plus Icon Minus Icon
          • 学习中心
          • 促销
          • 活动&研讨会
          • 社交媒体
          关于赛默飞 Plus Icon Minus Icon
          • 关于我们
          • 招聘 招聘
          • 投资者关系 投资者关系
          • 新闻 新闻
          • 社会责任 社会责任
          • 商标
          • 政策和通知
          品牌 Plus Icon Minus Icon
          • Thermo Scientific
          • Applied Biosystems
          • Invitrogen
          • Gibco
          • Ion Torrent
          • Patheon
          • PPD
          • 服务条款
          • 隐私政策
          • 定价和运输保险政策
          © 2006-2026 Thermo Fisher Scientific Inc. All rights reserved. All trademarks are the property of Thermo Fisher Scientific and its subsidiaries unless otherwise specified.
          China flag icon
          China
          本网站销售的所有产品均不得用于人类或动物之临床诊断或治疗,仅可用于工业或者科研等非医疗目的。
             电子营业执照 | 经营证照公示 | ICP备案号:沪ICP备11003924号 | 沪公网安备 31011502006935号

          Your items have has been added!


          Host server : magellan-search-blue-55ff9ddd88-lq2bv:80/100.66.79.31:80.
          git-commit: d366ff9721d93504b2ac26a183b2b3e3d0e7d9ec
          git-url: https://github.com/thermofisher/magellan-search
          git-branch: release/2.42.0-2026.01.03-1.0