Hamburger Menu Button
Thermo Fisher Scientific Logo
登录
没有账号?建立账号 注册
  • 产品
    • 抗体
    • 引物合成
    • GeneArt Gene Synthesis Instant Designer
    • TaqMan Assay and Array Search
    • PCR 设备和耗材
    • 色谱柱和纯化柱
    • 实验室离心机
    • 分子生物学试剂和试剂盒
    • 实验室塑料耗材及用品
    • 查看所有产品分类
  • 应用和技术
    • 色谱
    • 细胞转染和培养
    • 实时荧光定量PCR
    • 质谱
    • 实验室塑料耗材及用品
    • 电子显微镜
    • 蛋白质生物学
    • PCR
    • RNAi
    • 环境
    • 查看所有应用和技术
  • 服务
    • 定制服务
    • 企业级实验室信息化服务
    • 金融&租赁服务
    • 仪器服务
    • OEM和商业供应
    • 培训服务
    • 360° CDMO 和 CRO 服务
    • CDMO 服务
    • 临床试验 CRO 服务
    • Unity Lab Services
    • 查看所有帮助和支持
  • 帮助和支持
    • 学习中心
    • 联系我们
    • 更改国家或地区
    • 查看所有帮助和支持
  • 热门产品
    • TaqMan Real-Time PCR Assays
      TaqMan 实时荧光定量 PCR 试剂盒
    • Antibodies
      抗体
    • Oligos, Primers & Probes
      寡核苷酸、引物、探针
    • GeneArt Gene Synthesis
      GeneArt 基因合成
    • Cell Culture Plastics
      细胞培养耗材
  • Who We Serve
    • 抗体治疗解决方案
    • 细胞与基因治疗解决方案
    • 学术科研
    • 工业与应用
  • 联系我们
  • 货号直购
  • 订单查询
  • 查找文件&证书
Thermo Fisher Scientific Logo

Search

搜索全部或下列指定分类
Search button
          • 联系我们
          • 货号直购
          • 登录
            登录
            没有账号?建立账号 注册
            • 我的账号
            • 订单
            • 会员中心
            • 账单及发票查询
            • 定制产品及项目
          • Primary Antibodies ›
          • EGR2 Antibodies

          Invitrogen

          EGR2 Monoclonal Antibody (erongr2), PE-Cyanine7, eBioscience™

          7个已发表图片
          8 篇参考文献
          查看其他25个EGR2抗体

          {{$productOrderCtrl.translations['antibody.pdp.commerceCard.promotion.promotions']}}

          {{$productOrderCtrl.translations['antibody.pdp.commerceCard.promotion.viewpromo']}}

          {{$productOrderCtrl.translations['antibody.pdp.commerceCard.promotion.promocode']}}: {{promo.promoCode}} {{promo.promoTitle}} {{promo.promoDescription}}. {{$productOrderCtrl.translations['antibody.pdp.commerceCard.promotion.learnmore']}}

          说明书
          证书
          实验方案
          问题与答案
          技术支持
          说明书
          证书
          实验方案
          问题与答案
          技术支持
          说明书
          证书
          实验方案
          问题与答案
          技术支持

          Cite EGR2 Monoclonal Antibody (erongr2), PE-Cyanine7, eBioscience™

          Additional Information:
          {{banner.description}}
          {{$ctrl.isSkuNotesCollapsed ? 'View more' : 'View less'}}
          • 抗体检测数据 (1)
          • 已发表图片 (7)
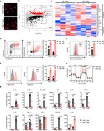
          EGR2 Antibody in Flow Cytometry (Flow)
          Group 53 Created with Sketch.
          EGR2 Antibody in Flow Cytometry (Flow)
          Group 53 Created with Sketch.

          图: 1 / 8

          {{ $ctrl.currentElement.advancedVerification.fullName }}
          {{ $ctrl.currentElement.advancedVerification.text }}

          EGR2 Antibody (25-6691-82) in Flow

          C57BL/6 mouse splenocytes were stimulated overnight with CD3e and CD28 Monoclonal Antibodies, Functional Grade (Product # 16-0031-85) and (Product # 16-0281-85) and then stained intracellularly, using the Foxp3/Transcription Factor Staining Buffer Set (Product # 00-5523-00) and protocol, with CD19 Monoclonal Antibody, FITC (Product # 11-0193-82) and 0.25 µg of Rat IgG2a kappa Isotype Control, PE-Cyanine7 (Product # 25-4321-82) (left) or 0.25 µg of Egr2 Monoclonal Antibody, PE-Cyanine7 (right). Total viable cells were used for analysis, as ... View More {{ $ctrl.currentElement.advancedVerification.fullName }} 验证信息 View more
          已发表图片由___提供 benchsci-logo
          PMID: {{$ctrl.currentElement.benchSciPubmedId}}
          查看产品

          {{$ctrl.videoDesc}}

          {{$ctrl.videoLongDesc}}

          EGR2 Antibody in Flow Cytometry (Flow)
          EGR2 Antibody in Flow Cytometry (Flow)
          EGR2 Antibody in Flow Cytometry (Flow)
          EGR2 Antibody in Flow Cytometry (Flow)
          EGR2 Antibody in Flow Cytometry (Flow)
          EGR2 Antibody in Flow Cytometry (Flow)
          EGR2 Antibody in Flow Cytometry (Flow)
          EGR2 Antibody in Flow Cytometry (Flow)
          EGR2 Monoclonal Antibody (erongr2), PE-Cyanine7, eBioscience™

          产品信息

          25-6691-82

          应用
          建议稀释比
          已发表文章

          免疫细胞化学 (ICC/IF)

          -
          查看1篇已发表文章 1篇已发表文章

          流式细胞分析 (Flow)

          0.5 µg/test
          查看7篇已发表文章 7篇已发表文章
          产品规格

          种属反应

          Mouse

          已发表种属

          Mouse

          宿主/亚型

          Rat / IgG2a, kappa

          推荐的同型对照

          Rat IgG2a kappa Isotype Control (eBR2a), PE-Cyanine7, eBioscience™

          分类

          Monoclonal

          类型

          Antibody

          克隆号

          erongr2

          抗原

          E. coli-derived protein, aa 1-319
          3D表位/免疫原

          偶联物

          PE-Cyanine7 PE-Cyanine7 PE-Cyanine7
          • Alexa Fluor 488 
          • APC 
          • PE 
          • Request custom conjugation

          激发/发射光谱

          569/780 nm 查看光谱 spectra

          形式

          Liquid

          浓度

          0.2 mg/mL

          规格

          100 µg

          纯化类型

          Affinity chromatography

          保存液

          PBS, pH 7.2

          内含物

          0.09% sodium azide

          保存条件

          4°C, store in dark, DO NOT FREEZE!

          运输条件

          Ambient (domestic); Wet ice (international)

          RRID

          AB_2802261

          产品详细信息

          Description: This erongr2 monoclonal antibody recognizes mouse early growth response 2 (Egr2, Krox-20). Egr2 is a zinc finger-containing transcription factor that is important for the development of T cells and NKT cells. Egr2 is predominantly expressed in the thymus and nervous system, and it is also upregulated in T cells following TCR-crosslinking. Upregulation in all non-adherent mouse splenocytes has been observed following stimulation with phorbol 12-myristate 13-acetate (PMA) and ionomycin. Egr2 is believed to antagonize T cell activation and has also been reported to promote apoptosis. The erongr2 antibody also appears to modestly stain a subpopulation of T cells and B cells in freshly isolated spleen cells. The erongr2 monoclonal antibody is specific for Egr2 and does not crossreact to Egr3, based on immunoblot analysis.

          Applications Reported: This ERONGR2 antibody has been reported for use in flow cytometric analysis.

          Applications Tested: This ERONGR2 antibody has been tested by flow cytometric analysis of stimulated mouse splenocytes. This may be used at less than or equal to 0.5 µg per test. A test is defined as the amount (µg) of antibody that will stain a cell sample in a final volume of 100 µL. Cell number should be determined empirically but can range from 10^5 to 10^8 cells/test. It is recommended that the antibody be carefully titrated for optimal performance in the assay of interest.

          Light sensitivity: This tandem dye is sensitive to photo-induced oxidation. Please protect this vial and stained samples from light.

          Fixation: Samples can be stored in IC Fixation Buffer (Product # 00-8222-49) (100 µL of cell sample + 100 µL of IC Fixation Buffer) or 1-step Fix/Lyse Solution (Product # 00-5333-57) for up to 3 days in the dark at 4°C with minimal impact on brightness and FRET efficiency/compensation. Some generalizations regarding fluorophore performance after fixation can be made, but clone specific performance should be determined empirically.

          Excitation: 488-561 nm; Emission: 775 nm; Laser: Blue Laser, Green Laser, Yellow-Green Laser.

          靶标信息

          The EGR2 gene provides instructions for making a protein called early growth response 2, which is part of the early growth response family of proteins. These proteins bind to specific areas of DNA and help control the activity of particular genes. On the basis of this action, the proteins are referred to as transcription factors. The early growth response 2 protein activates several genes that are involved in the formation and maintenance of myelin, the fatty substance that covers and protects nerve cells. Myelin promotes the efficient transmission of nerve impulses. If myelin is lost (demyelination) or its structure is disrupted, the transmission of nerve impulses is impaired. Mutations in the EGR2 gene can cause two forms of Charcot-Marie-Tooth disease, type 1D or type 4E (sometimes called congenital hypomyelinating neuropathy) or a severe form of type 1D (sometimes called Dejerine-Sottas syndrome) that begins during infancy or early childhood.

          仅用于科研。不用于诊断过程。未经明确授权不得转售。

          How to use the Panel Builder

          Watch the video to learn how to use the Invitrogen Flow Cytometry Panel Builder to build your next flow cytometry panel in 5 easy steps.

          生物信息学

          蛋白别名: DKFZp686J1957; E3 SUMO-protein ligase EGR2; E3 SUMO-protein transferase ERG2; Early growth response protein 2; EGR-2; FLJ1454; FLJ14547; Krox-20 homolog; OTTHUMP00000062133; Zinc finger protein Krox-20

          查看更多 收起

          基因别名: Egr-2; Egr2; Krox-20; Krox20; NGF1-B; Zfp-25; Zfp-6

          查看更多 收起

          UniProt ID: (Mouse) P08152

          查看更多 收起

          Entrez Gene ID: (Mouse) 13654

          查看更多 收起

          功能
          RNA polymerase II core promoter proximal region sequence-specific DNA binding transcriptional activator activity, RNA polymerase II core promoter proximal region sequence-specific binding RNA polymerase II activating transcription factor binding nucleic acid binding DNA binding chromatin binding transcription factor activity, sequence-specific DNA binding protein binding UDP-N-acetylmuramoylalanyl-D-glutamyl-2,6-diaminopimelate-D-alanyl-D-alanine ligase activity ligase activity ribosomal S6-glutamic acid ligase activity ubiquitin protein ligase binding coenzyme F420-0 gamma-glutamyl ligase activity coenzyme F420-2 alpha-glutamyl ligase activity transcription regulatory region DNA binding metal ion binding protein-glycine ligase activity protein-glycine ligase activity, initiating protein-glycine ligase activity, elongating tubulin-glycine ligase activity protein-glutamic acid ligase activity tubulin-glutamic acid ligase activity HMG box domain binding C2H2 zinc finger transcription factor
          参与通路
          transcription, DNA-templated regulation of transcription, DNA-templated transcription from RNA polymerase II promoter protein export from nucleus rhythmic behavior motor neuron axon guidance Schwann cell differentiation rhombomere 3 development facial nerve structural organization rhombomere 3 formation rhombomere 5 formation regulation of ossification response to insulin brain segmentation skeletal muscle cell differentiation myelination negative regulation of apoptotic process fat cell differentiation positive regulation of transcription, DNA-templated positive regulation of transcription from RNA polymerase II promoter regulation of neuronal synaptic plasticity cellular response to organic substance cellular response to cAMP cellular response to gonadotropin stimulus
          It has to be done as per old AB suggested Products section.

          Disclaimer

          Close

          Clicking the images or links will redirect you to a website hosted by BenchSci that provides third-party scientific content. Neither the content nor the BenchSci technology and processes for selection have been evaluated by us; we are providing them as-is and without warranty of any kind, including for use or application of the Thermo Fisher Scientific products presented.

          guarantee_icon

          性能保障

          只要您发现Invitrogen抗体在实验中的表现与网站或说明书的所述内容不符,您即可享受免费退换货服务。*

          了解更多
          help_icon

          随时为您服务

          获取常见问题的专家解答,或者直接联系我们的技术专家,咨询应用、设备、常规产品使用问题。

          联系技术支持
          订购 Plus Icon Minus Icon
          • 订单状态查询
          • 订单支持
          • 货号直购
          • 现货供应中心
          • 电子采购
          支持 Plus Icon Minus Icon
          • 帮助&支持
          • 联系我们 - 400 820 8982
          • 技术支持中心
          • 查找文件&证书
          • 报告网站问题
          资源 Plus Icon Minus Icon
          • 学习中心
          • 促销
          • 活动&研讨会
          • 社交媒体
          关于赛默飞 Plus Icon Minus Icon
          • 关于我们
          • 招聘 招聘
          • 投资者关系 投资者关系
          • 新闻 新闻
          • 社会责任 社会责任
          • 商标
          • 政策和通知
          品牌 Plus Icon Minus Icon
          • Thermo Scientific
          • Applied Biosystems
          • Invitrogen
          • Gibco
          • Ion Torrent
          • Unity Lab Services
          • Patheon
          • PPD
          • 服务条款
          • 隐私政策
          • 定价和运输保险政策
          © 2006-2026 Thermo Fisher Scientific Inc. All rights reserved. All trademarks are the property of Thermo Fisher Scientific and its subsidiaries unless otherwise specified.
          China flag icon
          China
          本网站销售的所有产品均不得用于人类或动物之临床诊断或治疗,仅可用于工业或者科研等非医疗目的。
             电子营业执照 | 经营证照公示 | ICP备案号:沪ICP备11003924号 | 沪公网安备 31011502006935号

          Your items have has been added!


          Host server : magellan-search-green-6479c7f679-sz4vp:80/100.66.76.236:80.
          git-commit: b70c0dceb888abc3b0dcebb5bc3a5b8753e7e816
          git-url: https://github.com/thermofisher/magellan-search
          git-branch: release/2.50.0-Offline