Hamburger Menu Button
Thermo Fisher Scientific Logo
登录
没有账号?建立账号 注册
  • 产品
    • 抗体
    • 引物合成
    • GeneArt Gene Synthesis Instant Designer
    • TaqMan Assay and Array Search
    • PCR 设备和耗材
    • 色谱柱和纯化柱
    • 实验室离心机
    • 分子生物学试剂和试剂盒
    • 实验室塑料耗材及用品
    • 查看所有产品分类
  • 应用和技术
    • 色谱
    • 细胞转染和培养
    • 实时荧光定量PCR
    • 质谱
    • 实验室塑料耗材及用品
    • 电子显微镜
    • 蛋白质生物学
    • PCR
    • RNAi
    • 环境
    • 查看所有应用和技术
  • 服务
    • 定制服务
    • 企业级实验室信息化服务
    • 金融&租赁服务
    • 仪器服务
    • OEM和商业供应
    • 培训服务
    • 360° CDMO 和 CRO 服务
    • CDMO 服务
    • 临床试验 CRO 服务
    • Unity Lab Services
    • 查看所有帮助和支持
  • 帮助和支持
    • 学习中心
    • 联系我们
    • 更改国家或地区
    • 查看所有帮助和支持
  • 热门产品
    • TaqMan Real-Time PCR Assays
      TaqMan 实时荧光定量 PCR 试剂盒
    • Antibodies
      抗体
    • Oligos, Primers & Probes
      寡核苷酸、引物、探针
    • GeneArt Gene Synthesis
      GeneArt 基因合成
    • Cell Culture Plastics
      细胞培养耗材
  • Who We Serve
    • 抗体治疗解决方案
    • 细胞与基因治疗解决方案
    • 学术科研
    • 工业与应用
  • 联系我们
  • 货号直购
  • 订单查询
  • 查找文件&证书
Thermo Fisher Scientific Logo

Search

搜索全部或下列指定分类
Search button
          • 联系我们
          • 货号直购
          • 登录
            登录
            没有账号?建立账号 注册
            • 我的账号
            • 订单
            • 会员中心
            • 账单及发票查询
            • 定制产品及项目
          • Primary Antibodies ›
          • ERK1/2 Antibodies

          Invitrogen

          ERK1/ERK2 Polyclonal Antibody

          16个已发表图片
          32 篇参考文献
          查看其他75个ERK1/2抗体

          {{$productOrderCtrl.translations['antibody.pdp.commerceCard.promotion.promotions']}}

          {{$productOrderCtrl.translations['antibody.pdp.commerceCard.promotion.viewpromo']}}

          {{$productOrderCtrl.translations['antibody.pdp.commerceCard.promotion.promocode']}}: {{promo.promoCode}} {{promo.promoTitle}} {{promo.promoDescription}}. {{$productOrderCtrl.translations['antibody.pdp.commerceCard.promotion.learnmore']}}

          说明书
          证书
          实验方案
          问题与答案
          技术支持
          说明书
          证书
          实验方案
          问题与答案
          技术支持
          说明书
          证书
          实验方案
          问题与答案
          技术支持

          Cite ERK1/ERK2 Polyclonal Antibody

          Additional Information:
          {{banner.description}}
          {{$ctrl.isSkuNotesCollapsed ? 'View more' : 'View less'}}
          • 抗体检测数据 (6)
          • 已发表图片 (16)
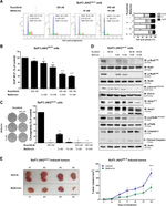
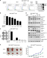
          ERK1/ERK2 Antibody in Immunocytochemistry (ICC/IF)
          Group 53 Created with Sketch.
          ERK1/ERK2 Antibody in Immunocytochemistry (ICC/IF)
          Group 53 Created with Sketch.

          图: 1 / 22

          {{ $ctrl.currentElement.advancedVerification.fullName }}
          {{ $ctrl.currentElement.advancedVerification.text }}

          ERK1/ERK2 Antibody (44-654G) in ICC/IF

          Immunofluorescent analysis of ERK1 + ERK2 Antibody was done on 70% confluent log phase U87-MG cells. The cells were fixed with 4% paraformaldehyde for 15 minutes, permeabilized with 0.25% Triton™ X-100 for 10 minutes, and blocked with 5% BSA for 1 hour at room temperature. The cells were labeled with ERK1 + ERK2 Antibody (Product # 44-654G) at 1:250 dilution in 1% BSA and incubated for 3 hours at room tempe... View More {{ $ctrl.currentElement.advancedVerification.fullName }} 验证信息 View more
          已发表图片由___提供 benchsci-logo
          PMID: {{$ctrl.currentElement.benchSciPubmedId}}
          查看产品

          {{$ctrl.videoDesc}}

          {{$ctrl.videoLongDesc}}

          ERK1/ERK2 Antibody in Immunocytochemistry (ICC/IF)
          ERK1/ERK2 Antibody in Immunohistochemistry (Paraffin) (IHC (P))
          ERK1/ERK2 Antibody in Immunohistochemistry (Paraffin) (IHC (P))
          ERK1/ERK2 Antibody in Immunohistochemistry (Paraffin) (IHC (P))
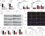
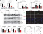
          ERK1/ERK2 Antibody in Western Blot (WB)
          ERK1/ERK2 Antibody in Western Blot (WB)
          ERK1/ERK2 Antibody in Western Blot (WB)
          ERK1/ERK2 Antibody in Western Blot (WB)
          ERK1/ERK2 Antibody in Western Blot (WB)
          ERK1/ERK2 Antibody in Western Blot (WB)
          ERK1/ERK2 Antibody in Western Blot (WB)
          ERK1/ERK2 Antibody in Western Blot (WB)
          ERK1/ERK2 Antibody in Western Blot (WB)
          ERK1/ERK2 Antibody in Western Blot (WB)
          ERK1/ERK2 Antibody in Western Blot (WB)
          ERK1/ERK2 Antibody in Western Blot (WB)
          ERK1/ERK2 Antibody in Western Blot (WB)
          ERK1/ERK2 Antibody in Western Blot (WB)
          ERK1/ERK2 Antibody in Western Blot (WB)
          ERK1/ERK2 Antibody in Western Blot (WB)
          ERK1/ERK2 Antibody in Western Blot (WB)
          ERK1/ERK2 Antibody in Western Blot (WB)
          ERK1/ERK2 Polyclonal Antibody

          产品信息

          44-654G

          应用
          建议稀释比
          已发表文章

          免疫印迹 (WB)

          1:1,000
          查看30篇已发表文章 30篇已发表文章

          免疫组化(石蜡) (IHC (P))

          1:10-1:100
          -

          免疫细胞化学 (ICC/IF)

          1 µg/mL
          -

          免疫沉淀 (IP)

          -
          查看1篇已发表文章 1篇已发表文章

          其他PubMed (Misc)

          -
          查看1篇已发表文章 1篇已发表文章
          产品规格

          种属反应

          Bovine, Human, Mouse, Rat

          已发表种属

          Dog, Human, Insect, Mouse, Rat, Tag

          宿主/亚型

          Rabbit / IgG

          分类

          Polyclonal

          类型

          Antibody

          抗原

          The antibody was produced using a synthetic peptide derived from amino acids 317-339 within the C-terminal half of the human ERK1 protein; the sequence is conserved in human and rat
          3D表位/免疫原

          偶联物

          Unconjugated Unconjugated Unconjugated

          形式

          Liquid

          纯化类型

          Antigen affinity chromatography

          保存液

          Dulbecco's PBS, pH 7.3, with 1mg/mL BSA

          内含物

          0.05% sodium azide

          保存条件

          -20°C

          运输条件

          Ambient (domestic); Wet ice (international)

          RRID

          AB_2533710

          产品详细信息

          For western blotting applications, we recommend using the antibody at a 1:1,000 starting dilution. Positive controls used in western blotting were human epidermoid carcinoma A431, mouse NIH3T3, and rat pheochromocytoma (PC12) cells.

          靶标信息

          ERK1 and ERK2 are widely expressed and are involved in the regulation of meiosis, mitosis, and postmitotic functions in differentiated cells. Many different stimuli, including growth factors, cytokines, virus infection, ligands for heterotrimeric guanine nucleotide-binding protein (G protein)-coupled receptors and transforming agents, activate the ERK1 and ERK2 pathways. When growth factors bind to the receptor tyrosine kinase, Ras interacts with Raf, the serine/threonine protein kinase and activates it as well. Once actived, Raf phosphorylates serine residue in 2 further kinases, MEK1/2, which in turn phosphorylates tyrosine/threonine in extracellular-signal regulated kinase (ERK) 1/2. Upon activation, the ERKs either phosphorylate a number of cytoplasmic targets or migrate to the nucleus, where they phosphorylate and activate a number of transcription factors such as c-Fos and Elk-1.

          仅用于科研。不用于诊断过程。未经明确授权不得转售。

          生物信息学

          蛋白别名: ERK-1; ERK-2; erk1 erk2; Erk1; cancer susceptibility protein; ERK1b; ERK1c; Erk2; cancer susceptibility protein; ERT1; ERT2; Extracellular signal-regulated kinase 1; Extracellular signal-regulated kinase 2; extracellular signal-related kinase 1; extracellular-signal-regulated kinase 2; Insulin-stimulated MAP2 kinase; MAP kinase 1; MAP kinase 2; MAP kinase 3; MAP kinase isoform p42; MAP kinase isoform p44; MAPK 1; MAPK 2; MAPK 3; Microtubule-associated protein 2 kinase; mitogen activated protein kinase 1; mitogen-activated 3; Mitogen-activated protein kinase 1; Mitogen-activated protein kinase 2; Mitogen-activated protein kinase 3; MNK1; p42; p42 MAP Kinase; p42-MAPK; p44 MAP kinase; p44-ERK1; p44-MAPK; pp42/MAP kinase; protein tyrosine kinase ERK2; unnamed protein product

          查看更多 收起

          基因别名: 9030612K14Rik; AA407128; AU018647; C78273; ERK; ERK-1; ERK-2; ERK1; ERK2; ERT1; ERT2; Esrk1; HS44KDAP; HUMKER1A; Mapk; MAPK1; MAPK2; MAPK3; MNK1; Mtap2k; NS13; p38; p40; p41; p41mapk; p42-MAPK; P42MAPK; p44; p44-ERK1; p44-MAPK; P44ERK1; P44MAPK; PRKM1; PRKM2; PRKM3

          查看更多 收起

          UniProt ID: (Bovine) P46196, (Human) P28482, (Human) P27361, (Mouse) P63085, (Rat) P63086, (Rat) P21708, (Mouse) Q63844

          查看更多 收起

          Entrez Gene ID: (Bovine) 327672, (Human) 5594, (Bovine) 531391, (Human) 5595, (Mouse) 26413, (Rat) 116590, (Rat) 50689, (Mouse) 26417

          查看更多 收起

          功能
          phosphotyrosine binding protein serine/threonine kinase activity MAP kinase kinase activity ATP binding RNA polymerase II carboxy-terminal domain kinase activity phosphatase binding identical protein binding nucleotide binding DNA binding protein kinase activity MAP kinase activity protein binding kinase activity transferase activity protein serine kinase activity DNA-binding transcription factor binding transcription factor binding transferase activity, transferring phosphorus-containing groups protein kinase binding mitogen-activated protein kinase kinase kinase binding scaffold protein binding non-receptor serine/threonine protein kinase
          参与通路
          activation of MAPK activity protein phosphorylation apoptotic process cellular response to DNA damage stimulus cell cycle positive regulation of gene expression positive regulation of peptidyl-threonine phosphorylation peptidyl-serine phosphorylation peptidyl-threonine phosphorylation cytosine metabolic process regulation of ossification regulation of cellular pH thyroid gland development regulation of protein stability lipopolysaccharide-mediated signaling pathway positive regulation of telomere maintenance via telomerase mammary gland epithelial cell proliferation cellular response to amino acid starvation cellular response to reactive oxygen species response to nicotine ERBB signaling pathway outer ear morphogenesis response to exogenous dsRNA negative regulation of cell differentiation thymus development T cell receptor signaling pathway B cell receptor signaling pathway stress-activated MAPK cascade positive regulation of telomerase activity Bergmann glial cell differentiation long-term synaptic potentiation face development lung morphogenesis trachea formation labyrinthine layer blood vessel development cardiac neural crest cell development involved in heart development ERK1 and ERK2 cascade response to epidermal growth factor cellular response to cadmium ion cellular response to tumor necrosis factor cellular response to granulocyte macrophage colony-stimulating factor stimulus cellular response to dopamine positive regulation of telomere capping MAPK cascade regulation of transcription from RNA polymerase II promoter chemotaxis signal transduction cell surface receptor signaling pathway epidermal growth factor receptor signaling pathway chemical synaptic transmission heart development learning or memory insulin receptor signaling pathway organ morphogenesis positive regulation of macrophage chemotaxis neural crest cell development Schwann cell development positive regulation of telomere maintenance response to lipopolysaccharide regulation of stress-activated MAPK cascade intracellular signal transduction ERBB2-ERBB3 signaling pathway myelination positive regulation of cholesterol biosynthetic process insulin-like growth factor receptor signaling pathway regulation of cytoskeleton organization interleukin-34-mediated signaling pathway chemokine-mediated signaling pathway caveolin-mediated endocytosis regulation of Golgi inheritance positive regulation of macrophage proliferation positive regulation of neuroinflammatory response regulation of early endosome to late endosome transport autophagosome assembly negative regulation of T cell mediated immune response to tumor cell transcription, DNA-templated regulation of gene expression negative regulation of autophagy positive regulation of autophagy phosphorylation sensory perception of pain BMP signaling pathway positive regulation of cyclase activity cellular response to nutrient levels negative regulation of proteasomal ubiquitin-dependent protein catabolic process peptidyl-tyrosine autophosphorylation TORC1 signaling glucose homeostasis signal transduction in response to DNA damage positive regulation of transcription from RNA polymerase II promoter modulation of synaptic transmission protein stabilization negative regulation of T cell activation cartilage development positive regulation of ERK1 and ERK2 cascade interleukin-1-mediated signaling pathway cellular response to mechanical stimulus negative regulation of cholesterol efflux xenophagy negative regulation of TORC1 signaling positive regulation of xenophagy MAPK import into nucleus response to toxic substance response to estrogen positive regulation of translation regulation of sequence-specific DNA binding transcription factor activity cellular response to organic substance positive regulation of cell proliferation positive regulation of cell migration positive regulation of transcription, DNA-templated positive regulation of protein phosphorylation protein complex assembly DNA damage induced protein phosphorylation arachidonic acid metabolic process positive regulation of histone phosphorylation positive regulation of histone acetylation negative regulation of apolipoprotein binding
          It has to be done as per old AB suggested Products section.

          Disclaimer

          Close

          Clicking the images or links will redirect you to a website hosted by BenchSci that provides third-party scientific content. Neither the content nor the BenchSci technology and processes for selection have been evaluated by us; we are providing them as-is and without warranty of any kind, including for use or application of the Thermo Fisher Scientific products presented.

          guarantee_icon

          性能保障

          只要您发现Invitrogen抗体在实验中的表现与网站或说明书的所述内容不符,您即可享受免费退换货服务。*

          了解更多
          help_icon

          随时为您服务

          获取常见问题的专家解答,或者直接联系我们的技术专家,咨询应用、设备、常规产品使用问题。

          联系技术支持
          订购 Plus Icon Minus Icon
          • 订单状态查询
          • 订单支持
          • 货号直购
          • 现货供应中心
          • 电子采购
          支持 Plus Icon Minus Icon
          • 帮助&支持
          • 联系我们 - 400 820 8982
          • 技术支持中心
          • 查找文件&证书
          • 报告网站问题
          资源 Plus Icon Minus Icon
          • 学习中心
          • 促销
          • 活动&研讨会
          • 社交媒体
          关于赛默飞 Plus Icon Minus Icon
          • 关于我们
          • 招聘 招聘
          • 投资者关系 投资者关系
          • 新闻 新闻
          • 社会责任 社会责任
          • 商标
          • 政策和通知
          品牌 Plus Icon Minus Icon
          • Thermo Scientific
          • Applied Biosystems
          • Invitrogen
          • Gibco
          • Ion Torrent
          • Unity Lab Services
          • Patheon
          • PPD
          • 服务条款
          • 隐私政策
          • 定价和运输保险政策
          © 2006-2026 Thermo Fisher Scientific Inc. All rights reserved. All trademarks are the property of Thermo Fisher Scientific and its subsidiaries unless otherwise specified.
          China flag icon
          China
          本网站销售的所有产品均不得用于人类或动物之临床诊断或治疗,仅可用于工业或者科研等非医疗目的。
             电子营业执照 | 经营证照公示 | ICP备案号:沪ICP备11003924号 | 沪公网安备 31011502006935号

          Your items have has been added!


          Host server : magellan-search-green-6479c7f679-zb4k5:80/100.66.74.142:80.
          git-commit: b70c0dceb888abc3b0dcebb5bc3a5b8753e7e816
          git-url: https://github.com/thermofisher/magellan-search
          git-branch: release/2.50.0-Offline