Hamburger Menu Button
Thermo Fisher Scientific Logo
登录
没有账号?建立账号 注册
  • 产品
    • 抗体
    • 引物合成
    • GeneArt Gene Synthesis Instant Designer
    • TaqMan Assay and Array Search
    • PCR 设备和耗材
    • 色谱柱和纯化柱
    • 实验室离心机
    • 分子生物学试剂和试剂盒
    • 实验室塑料耗材及用品
    • 查看所有产品分类
  • 应用和技术
    • 色谱
    • 细胞转染和培养
    • 实时荧光定量PCR
    • 质谱
    • 实验室塑料耗材及用品
    • 电子显微镜
    • 蛋白质生物学
    • PCR
    • RNAi
    • 环境
    • 查看所有应用和技术
  • 服务
    • 定制服务
    • 企业级实验室信息化服务
    • 金融&租赁服务
    • 仪器服务
    • OEM和商业供应
    • 培训服务
    • 360° CDMO 和 CRO 服务
    • CDMO 服务
    • 临床试验 CRO 服务
    • Unity Lab Services
    • 查看所有帮助和支持
  • 帮助和支持
    • 学习中心
    • 联系我们
    • 更改国家或地区
    • 查看所有帮助和支持
  • 热门产品
    • TaqMan Real-Time PCR Assays
      TaqMan 实时荧光定量 PCR 试剂盒
    • Antibodies
      抗体
    • Oligos, Primers & Probes
      寡核苷酸、引物、探针
    • GeneArt Gene Synthesis
      GeneArt 基因合成
    • Cell Culture Plastics
      细胞培养耗材
  • Who We Serve
    • 抗体治疗解决方案
    • 细胞与基因治疗解决方案
    • 学术科研
    • 工业与应用
  • 联系我们
  • 货号直购
  • 订单查询
  • 查找文件&证书
Thermo Fisher Scientific Logo

Search

搜索全部或下列指定分类
Search button
          • 联系我们
          • 货号直购
          • 登录
            登录
            没有账号?建立账号 注册
            • 我的账号
            • 订单
            • 会员中心
            • 账单及发票查询
            • 定制产品及项目
          • Primary Antibodies ›
          • EZH2 Antibodies

          Invitrogen

          EZH2 Polyclonal Antibody

          高级验证
          12个已发表图片
          15 篇参考文献
          查看其他58个EZH2抗体

          {{$productOrderCtrl.translations['antibody.pdp.commerceCard.promotion.promotions']}}

          {{$productOrderCtrl.translations['antibody.pdp.commerceCard.promotion.viewpromo']}}

          {{$productOrderCtrl.translations['antibody.pdp.commerceCard.promotion.promocode']}}: {{promo.promoCode}} {{promo.promoTitle}} {{promo.promoDescription}}. {{$productOrderCtrl.translations['antibody.pdp.commerceCard.promotion.learnmore']}}

          说明书
          证书
          实验方案
          问题与答案
          技术支持
          说明书
          证书
          实验方案
          问题与答案
          技术支持
          说明书
          证书
          实验方案
          问题与答案
          技术支持

          Cite EZH2 Polyclonal Antibody

          Additional Information:
          {{banner.description}}
          {{$ctrl.isSkuNotesCollapsed ? 'View more' : 'View less'}}
          • 抗体检测数据 (7)
          • 已发表图片 (12)
          • 高级验证 (1)
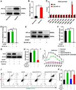
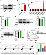
          EZH2 Antibody in ChIP-Sequencing (ChIP-seq)
          Group 53 Created with Sketch.
          EZH2 Antibody in ChIP-Sequencing (ChIP-seq)
          Group 53 Created with Sketch.

          图: 1 / 20

          {{ $ctrl.currentElement.advancedVerification.fullName }}
          {{ $ctrl.currentElement.advancedVerification.text }}

          EZH2 Antibody (49-1043) in ChIP-seq

          ChIP was performed on sheared chromatin from 4 million K562 cells using 2 µg of the anti-EZH2 antibody (Product # 49-1043). The IP’d DNA was subsequently analysed on an Illumina HiSeq. Library preparation, cluster generation and sequencing were performed according to the manufacturer’s instructions. The 51 bp tags were aligned to the human genome using the BWA algorithm. The figure shows the peak distribution along the short arm and a 6 Mb region containing several enriched regions of human chromosome 3 (figure A and B, respectively), and ... View More {{ $ctrl.currentElement.advancedVerification.fullName }} 验证信息 View more
          已发表图片由___提供 benchsci-logo
          PMID: {{$ctrl.currentElement.benchSciPubmedId}}
          查看产品

          {{$ctrl.videoDesc}}

          {{$ctrl.videoLongDesc}}

          EZH2 Antibody in ChIP-Sequencing (ChIP-seq)
          EZH2 Antibody in Immunocytochemistry (ICC/IF)
          EZH2 Antibody in Western Blot (WB)
          EZH2 Antibody in Western Blot (WB)
          EZH2 Antibody in Western Blot (WB)
          EZH2 Antibody in Western Blot (WB)
          EZH2 Antibody in ChIP Assay (ChIP)
          EZH2 Antibody in Immunohistochemistry, Immunocytochemistry (IHC, ICC/IF)
          EZH2 Antibody in Immunohistochemistry, Immunohistochemistry (Paraffin) (IHC, IHC (P))
          EZH2 Antibody in Western Blot, ChIP Assay (WB, ChIP)
          EZH2 Antibody in Western Blot (WB)
          EZH2 Antibody in Western Blot (WB)
          EZH2 Antibody in Western Blot (WB)
          EZH2 Antibody in Western Blot (WB)
          EZH2 Antibody in Western Blot (WB)
          EZH2 Antibody in Western Blot (WB)
          EZH2 Antibody in Western Blot (WB)
          EZH2 Antibody in ChIP Assay (ChIP)
          EZH2 Antibody in ChIP Assay (ChIP)
          EZH2 Antibody
          EZH2 Polyclonal Antibody

          产品信息

          49-1043

          应用
          建议稀释比
          已发表文章

          免疫印迹 (WB)

          1:1,000
          查看5篇已发表文章 5篇已发表文章

          免疫组化 (IHC)

          -
          查看3篇已发表文章 3篇已发表文章

          免疫组化(石蜡) (IHC (P))

          -
          查看1篇已发表文章 1篇已发表文章

          免疫细胞化学 (ICC/IF)

          1:1,000
          查看1篇已发表文章 1篇已发表文章

          染色质免疫沉淀 实验 (ChIP)

          1-10 µg/4x10^6 cells
          查看5篇已发表文章 5篇已发表文章

          染色质免疫沉淀测序 (ChIP-Seq)

          2 µg/4x10^6 cells
          -
          产品规格

          种属反应

          Human, Mouse

          已发表种属

          Human, Rat

          宿主/亚型

          Rabbit / IgG

          分类

          Polyclonal

          类型

          Antibody

          抗原

          N-terminus (aa1-343) of the mouse Ezh2 protein
          3D表位/免疫原

          偶联物

          Unconjugated Unconjugated Unconjugated

          形式

          Liquid

          浓度

          1 mg/mL

          规格

          50 µg

          纯化类型

          Protein G

          保存液

          PBS

          内含物

          0.05% ProClin 300, 0.05% sodium azide

          保存条件

          -20°C, Avoid Freeze/Thaw Cycles

          运输条件

          Ambient (domestic); Wet ice (international)

          RRID

          AB_2533892

          靶标信息

          EZH2 (Histone-lysine N-methyltransferase) is a member of the Polycomb-group (PcG) family. PcG family members form multimeric protein complexes, which are involved in maintaining the transcriptional repressive state of genes over successive cell generations. This protein associates with the embryonic ectoderm development protein, the VAV1 oncoprotein, and the X-linked nuclear protein. EZH2 may play a role in the hematopoietic and central nervous systems. Mutations affecting EZH2 can cause Weaver syndrome (WVS).

          仅用于科研。不用于诊断过程。未经明确授权不得转售。

          生物信息学

          蛋白别名: an; Enhancer of zeste homolog 2; enhancer of zeste homolog 2; transcription repressor; chromatin modifier; ENX 1; ENX-1; EZH 2; EZH-2; Histone-lysine N-methyltransferase EZH2; Lysine N-methyltransferase 6; OTTHUMP00000213774; OTTHUMP00000213778; OTTHUMP00000213779; OTTHUMP00000213780; unnamed protein product

          查看更多 收起

          基因别名: ENX-1; ENX1; Enx1h; EZH2; EZH2b; KMT6; KMT6A; mKIAA4065; WVS; WVS2

          查看更多 收起

          UniProt ID: (Human) Q15910, (Mouse) Q61188

          查看更多 收起

          Entrez Gene ID: (Human) 2146, (Mouse) 14056

          查看更多 收起

          功能
          transcription regulatory region sequence-specific DNA binding RNA polymerase II core promoter proximal region sequence-specific DNA binding RNA polymerase II core promoter sequence-specific DNA binding transcription corepressor binding DNA binding chromatin binding transcription corepressor activity RNA binding protein binding methyltransferase activity protein-lysine N-methyltransferase activity transferase activity chromatin DNA binding nucleosome binding histone methyltransferase activity histone binding ribonucleoprotein complex binding sequence-specific DNA binding histone methyltransferase activity (H3-K27 specific) primary miRNA binding lncRNA binding histone H3 methyltransferase activity histone H3K27 trimethyltransferase activity promoter-specific chromatin binding regulatory region DNA binding core promoter binding histone-lysine N-methyltransferase activity histone modifying enzyme
          参与通路
          G1/S transition of mitotic cell cycle negative regulation of transcription from RNA polymerase II promoter chromatin organization chromatin remodeling methylation-dependent chromatin silencing regulation of transcription, DNA-templated regulation of transcription from RNA polymerase II promoter positive regulation of cell proliferation epidermal cell differentiation regulation of gene expression negative regulation of gene expression positive regulation of epithelial to mesenchymal transition regulation of gliogenesis skeletal muscle satellite cell maintenance involved in skeletal muscle regeneration cardiac muscle hypertrophy in response to stress cerebellar cortex development hippocampus development hemopoiesis B cell differentiation keratinocyte differentiation positive regulation of cell migration chromatin silencing by small RNA heterochromatin assembly telomeric heterochromatin assembly methylation response to estradiol negative regulation of transcription elongation from RNA polymerase II promoter cellular response to trichostatin A protein modification process hepatocyte homeostasis regulation of cell proliferation regulation of circadian rhythm positive regulation of MAP kinase activity positive regulation of GTPase activity negative regulation of epidermal cell differentiation negative regulation of keratinocyte differentiation negative regulation of gene expression, epigenetic negative regulation of transcription, DNA-templated negative regulation of retinoic acid receptor signaling pathway rhythmic process stem cell differentiation regulation of neurogenesis negative regulation of striated muscle cell differentiation synaptic transmission, GABAergic cellular response to hydrogen peroxide G1 to G0 transition protein localization to chromatin positive regulation of protein serine/threonine kinase activity regulation of kidney development liver regeneration facultative heterochromatin formation positive regulation of dendrite development negative regulation of cytokine production involved in inflammatory response positive regulation of cell cycle G1/S phase transition response to tetrachloromethane negative regulation of G1/S transition of mitotic cell cycle negative regulation of stem cell differentiation regulation of protein phosphorylation DNA methylation transcription, DNA-templated chromatin modification histone methylation peptidyl-lysine methylation negative regulation of sequence-specific DNA binding transcription factor activity histone H3-K27 methylation
          It has to be done as per old AB suggested Products section.

          Disclaimer

          Close

          Clicking the images or links will redirect you to a website hosted by BenchSci that provides third-party scientific content. Neither the content nor the BenchSci technology and processes for selection have been evaluated by us; we are providing them as-is and without warranty of any kind, including for use or application of the Thermo Fisher Scientific products presented.

          guarantee_icon

          性能保障

          只要您发现Invitrogen抗体在实验中的表现与网站或说明书的所述内容不符,您即可享受免费退换货服务。*

          了解更多
          help_icon

          随时为您服务

          获取常见问题的专家解答,或者直接联系我们的技术专家,咨询应用、设备、常规产品使用问题。

          联系技术支持
          订购 Plus Icon Minus Icon
          • 订单状态查询
          • 订单支持
          • 货号直购
          • 现货供应中心
          • 电子采购
          支持 Plus Icon Minus Icon
          • 帮助&支持
          • 联系我们 - 400 820 8982
          • 技术支持中心
          • 查找文件&证书
          • 报告网站问题
          资源 Plus Icon Minus Icon
          • 学习中心
          • 促销
          • 活动&研讨会
          • 社交媒体
          关于赛默飞 Plus Icon Minus Icon
          • 关于我们
          • 招聘 招聘
          • 投资者关系 投资者关系
          • 新闻 新闻
          • 社会责任 社会责任
          • 商标
          • 政策和通知
          品牌 Plus Icon Minus Icon
          • Thermo Scientific
          • Applied Biosystems
          • Invitrogen
          • Gibco
          • Ion Torrent
          • Unity Lab Services
          • Patheon
          • PPD
          • 服务条款
          • 隐私政策
          • 定价和运输保险政策
          © 2006-2026 Thermo Fisher Scientific Inc. All rights reserved. All trademarks are the property of Thermo Fisher Scientific and its subsidiaries unless otherwise specified.
          China flag icon
          China
          本网站销售的所有产品均不得用于人类或动物之临床诊断或治疗,仅可用于工业或者科研等非医疗目的。
             电子营业执照 | 经营证照公示 | ICP备案号:沪ICP备11003924号 | 沪公网安备 31011502006935号

          Your items have has been added!


          Host server : magellan-search-blue-7c59b9b899-7wltc:80/100.66.72.81:80.
          git-commit: 8ef7cf686e3c81d28b13492708ce56d167b2f995
          git-url: https://github.com/thermofisher/magellan-search
          git-branch: release/2.49.0-Offline