Hamburger Menu Button
Thermo Fisher Scientific Logo
登录
没有账号?建立账号 注册
  • 产品
    • 抗体
    • 引物合成
    • GeneArt Gene Synthesis Instant Designer
    • TaqMan Assay and Array Search
    • PCR 设备和耗材
    • 色谱柱和纯化柱
    • 实验室离心机
    • 分子生物学试剂和试剂盒
    • 实验室塑料耗材及用品
    • 查看所有产品分类
  • 应用和技术
    • 色谱
    • 细胞转染和培养
    • 实时荧光定量PCR
    • 质谱
    • 实验室塑料耗材及用品
    • 电子显微镜
    • 蛋白质生物学
    • PCR
    • RNAi
    • 环境
    • 查看所有应用和技术
  • 服务
    • 定制服务
    • 企业级实验室信息化服务
    • 企业服务
    • 金融&租赁服务
    • 仪器服务
    • OEM和商业供应
    • 培训服务
    • 360° CDMO 和 CRO 服务
    • CDMO 服务
    • 临床试验 CRO 服务
    • 查看所有帮助和支持
  • 帮助和支持
    • 学习中心
    • 联系我们
    • 更改国家或地区
    • 查看所有帮助和支持
  • 热门产品
    • TaqMan Real-Time PCR Assays
      TaqMan 实时荧光定量 PCR 试剂盒
    • Antibodies
      抗体
    • Oligos, Primers & Probes
      寡核苷酸、引物、探针
    • GeneArt Gene Synthesis
      GeneArt 基因合成
    • Cell Culture Plastics
      细胞培养耗材
  • 联系我们
  • 货号直购
  • 订单查询
  • 查找文件&证书
Thermo Fisher Scientific Logo

Search

搜索全部或下列指定分类
Search button
          • 联系我们
          • 货号直购
          • 登录
            登录
            没有账号?建立账号 注册
            • 我的账号
            • 订单
            • 账单及发票查询
            • 定制产品及项目

          Disclaimer

          Clicking the images or links will redirect you to a website hosted by BenchSci that provides third-party scientific content. Neither the content nor the BenchSci technology and processes for selection have been evaluated by us; we are providing them as-is and without warranty of any kind, including for use or application of the Thermo Fisher Scientific products presented.

          • Primary Antibodies ›
          • Estrogen Receptor alpha Antibodies

          Invitrogen

          Estrogen Receptor alpha Monoclonal Antibody (6F11)

          高级验证
          3个已发表图片
          44 篇参考文献
          查看其他98个Estrogen Receptor alpha抗体

          {{$productOrderCtrl.translations['antibody.pdp.commerceCard.promotion.promotions']}}

          {{$productOrderCtrl.translations['antibody.pdp.commerceCard.promotion.viewpromo']}}

          {{$productOrderCtrl.translations['antibody.pdp.commerceCard.promotion.promocode']}}: {{promo.promoCode}} {{promo.promoTitle}} {{promo.promoDescription}}. {{$productOrderCtrl.translations['antibody.pdp.commerceCard.promotion.learnmore']}}

          说明书
          证书
          实验方案
          问题与答案
          技术支持
          说明书
          证书
          实验方案
          问题与答案
          技术支持
          说明书
          证书
          实验方案
          问题与答案
          技术支持

          Cite Estrogen Receptor alpha Monoclonal Antibody (6F11)

          • 抗体检测数据 (2)
          • 已发表图片 (3)
          • 高级验证 (1)
          Estrogen Receptor alpha Antibody in Immunocytochemistry (ICC/IF)
          Group 53 Created with Sketch.
          Estrogen Receptor alpha Antibody in Immunocytochemistry (ICC/IF)
          Group 53 Created with Sketch.

          图: 1 / 6

          {{ $ctrl.currentElement.advancedVerification.fullName }}
          {{ $ctrl.currentElement.advancedVerification.text }}

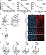
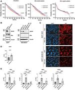
          Estrogen Receptor alpha Antibody (MA1-80216) in ICC/IF

          Immunofluorescence analysis of Estrogen Receptor alpha was performed using 70% confluent log phase MCF7 cells. The cells were fixed with 4% paraformaldehyde for 10 minutes, permeabilized with 0.1% Triton™ X-100 for 15 minutes, and blocked with 1% BSA for 1 hour at room temperature. The cells were labeled with Estrogen Receptor alpha Monoclonal Antibody (6F11) (Product # MA1-80216) at 1:100 in 0.1% BSA, incu... View More {{ $ctrl.currentElement.advancedVerification.fullName }} 验证信息 View more
          已发表图片由___提供 benchsci-logo
          PMID: {{$ctrl.currentElement.benchSciPubmedId}}
          查看产品

          {{$ctrl.videoDesc}}

          {{$ctrl.videoLongDesc}}

          Estrogen Receptor alpha Antibody in Immunocytochemistry (ICC/IF)
          Estrogen Receptor alpha Antibody in Western Blot (WB)
          Estrogen Receptor alpha Antibody in Immunohistochemistry (IHC)
          Estrogen Receptor alpha Antibody in Immunocytochemistry (ICC/IF)
          Estrogen Receptor alpha Antibody in Immunohistochemistry (IHC)
          Estrogen Receptor alpha Antibody

          产品信息

          MA1-80216

          应用
          建议稀释比
          已发表文章

          免疫印迹 (WB)

          1:50-1:1,000
          查看4篇已发表文章 4篇已发表文章

          免疫组化 (IHC)

          -
          查看28篇已发表文章 28篇已发表文章

          免疫组化(石蜡) (IHC (P))

          1:40-1:80
          查看7篇已发表文章 7篇已发表文章

          免疫组化(冰冻) (IHC (F))

          1:40-1:60
          -

          免疫细胞化学 (ICC/IF)

          1:100
          查看2篇已发表文章 2篇已发表文章

          凝胶阻滞分析 (EMSA)

          -
          查看1篇已发表文章 1篇已发表文章

          亲和纯化 (AP)

          -
          查看2篇已发表文章 2篇已发表文章
          产品规格

          种属反应

          Human, Mouse, Rat

          已发表种属

          C. elegans, Cat, Human, Mouse, Rabbit, Rat

          宿主/亚型

          Mouse / IgG1

          分类

          Monoclonal

          类型

          Antibody

          克隆号

          6F11

          抗原

          Recombinant estrogen receptor protein (alpha form)

          偶联物

          Unconjugated Unconjugated Unconjugated

          形式

          Liquid

          浓度

          Conc. Not Determined

          保存液

          tissue culture supernatant

          内含物

          < 0.1% sodium azide

          保存条件

          Store at 4°C short term. For long term storage, store at -20°C, avoiding freeze/thaw cycles.

          运输条件

          Ambient (domestic); Wet ice (international)

          RRID

          AB_930763

          产品详细信息

          Heat-mediated antigen retrieval using a sodium citrate buffer (pH 6.0) is recommended for the staining of paraffin sections. A suggested positive control for this product is breast carcinoma.

          Mouse anti Human estrogen alpha antibody, clone 6F11 recognizes the human estrogen receptor alpha chain (ERalpha), also known as the estradiol receptor or nuclear receptor subfamily 3 group A member 1.

          靶标信息

          Estrogen Receptors (ER) are members of the steroid/thyroid hormone receptor superfamily of nuclear receptors. The estrogen receptor is a ligand-activated transcription factor, that when bound to estrogen hormone, induces a conformational change that allows dimerization and binding to estrogen response elements (ERE) in DNA. When bound to EREs, ER can positively or negatively regulate gene transcription through the recruitment of coactivator or corepressor proteins. There are two different forms of the estrogen receptor, alpha and beta, encoded by separate genes (ESR1 and ESR2, respectively). Due to alternative RNA splicing, at least 4 estrogen receptor-alpha isoforms are known to exist (Isoform 1 (66 kDa), Isoform 2 (53 kDa), Isoform 3 (47 kDa), Isoform 4 (35 kDa)). Estrogen receptors are widely expressed in different tissue types and are essential for sexual development and reproductive function. They also play a role in other tissues such as bone. Estrogen receptors are involved in pathological processes including breast cancer, endometrial cancer, and osteoporosis.

          仅用于科研。不用于诊断过程。未经明确授权不得转售。

          生物信息学

          蛋白别名: DKFZp686N23123; ER; Er alpha; ER-alpha; ER36; esr 1; esr-1; Estradiol receptor; estrogen nuclear receptor alpha; Estrogen receptor; estrogen receptor 1 (alpha); estrogen receptor alpha c-terminus splice variant 1-2; estrogen receptor alpha E1-E2-1-2; estrogen receptor alpha E1-N2-E2-1-2; estrogen receptor alpha splice variant, CTERP-1; estrogen receptor alpha splice variant, ERalphaDup5; estrogen receptor alpha splice variant, ERalphai45a; estrogen receptor alpha splice variant, ERalphai45bL; estrogen receptor alpha splice variant, ERalphai45bS; estrogen receptor alpha splice variant, ERalphai45c; estrogen receptor alpha splice variant, ERalphai56; estrogen receptor alpha splice variant, ERalphai67; estrogen receptor alpha variant delta 4; estrogen receptor protein; hER-alpha36; Nuclear receptor subfamily 3 group A member 1; RP1-130E4.1

          查看更多 收起

          基因别名: ER; ER-alpha; ERa; ERalpha; ESR; ESR1; ESRA; Estr; Estra; ESTRR; NR3A1; RNESTROR

          查看更多 收起

          UniProt ID: (Human) P03372, (Mouse) P19785, (Rat) P06211

          查看更多 收起

          Entrez Gene ID: (Human) 2099, (Mouse) 13982, (Rat) 24890

          查看更多 收起

          功能
          RNA polymerase II core promoter proximal region sequence-specific DNA binding core promoter sequence-specific DNA binding transcriptional activator activity, RNA polymerase II core promoter proximal region sequence-specific binding transcription coactivator binding chromatin binding transcription factor activity, sequence-specific DNA binding steroid hormone receptor activity steroid binding protein binding beta-catenin binding transcription factor binding zinc ion binding enzyme binding nitric-oxide synthase regulator activity estrogen receptor activity type 1 metabotropic glutamate receptor binding protein complex binding estrogen response element binding phosphatidylinositol 3-kinase regulatory subunit binding RNA polymerase II transcription factor activity, estrogen-activated sequence-specific DNA binding hormone binding identical protein binding ATPase binding DNA binding RNA polymerase II transcription factor activity, ligand-activated sequence-specific DNA binding
          参与通路
          negative regulation of transcription from RNA polymerase II promoter antral ovarian follicle growth osteoblast development chromatin remodeling transcription, DNA-templated regulation of transcription, DNA-templated transcription from RNA polymerase II promoter transcription initiation from RNA polymerase II promoter signal transduction phospholipase C-activating G-protein coupled receptor signaling pathway positive regulation of cytosolic calcium ion concentration androgen metabolic process negative regulation of gene expression positive regulation of phospholipase C activity intracellular steroid hormone receptor signaling pathway intracellular estrogen receptor signaling pathway response to estradiol negative regulation of I-kappaB kinase/NF-kappaB signaling negative regulation of sequence-specific DNA binding transcription factor activity regulation of neuron apoptotic process response to estrogen positive regulation of epidermal growth factor receptor signaling pathway positive regulation of transcription, DNA-templated positive regulation of transcription from RNA polymerase II promoter negative regulation of glucose import decidualization positive regulation of fibroblast proliferation negative regulation of smooth muscle cell proliferation positive regulation of epithelial cell proliferation positive regulation of sequence-specific DNA binding transcription factor activity Sertoli cell development Sertoli cell proliferation uterus development vagina development prostate epithelial cord elongation prostate epithelial cord arborization involved in prostate glandular acinus morphogenesis regulation of branching involved in prostate gland morphogenesis mammary gland branching involved in pregnancy mammary gland alveolus development epithelial cell proliferation involved in mammary gland duct elongation positive regulation of ERK1 and ERK2 cascade protein localization to chromatin cellular response to estrogen stimulus cellular response to estradiol stimulus negative regulation of triglyceride metabolic process negative regulation of neuron death negative regulation of production of miRNAs involved in gene silencing by miRNA baculum development epithelial cell development regulation of transcription from RNA polymerase II promoter male gonad development intracellular receptor signaling pathway regulation of apoptotic process steroid hormone mediated signaling pathway positive regulation of nitric oxide biosynthetic process positive regulation of retinoic acid receptor signaling pathway positive regulation of nitric-oxide synthase activity
          It has to be done as per old AB suggested Products section.
          guarantee_icon

          性能保障

          只要您发现Invitrogen抗体在实验中的表现与网站或说明书的所述内容不符,您即可享受免费退换货服务。*

          了解更多
          help_icon

          随时为您服务

          获取常见问题的专家解答,或者直接联系我们的技术专家,咨询应用、设备、常规产品使用问题。

          联系技术支持
          订购 Plus Icon Minus Icon
          • 订单状态查询
          • 订单支持
          • 货号直购
          • 现货供应中心
          • 电子采购
          支持 Plus Icon Minus Icon
          • 帮助&支持
          • 联系我们 - 400 820 8982
          • 技术支持中心
          • 查找文件&证书
          • 报告网站问题
          资源 Plus Icon Minus Icon
          • 学习中心
          • 促销
          • 活动&研讨会
          • 社交媒体
          关于赛默飞 Plus Icon Minus Icon
          • 关于我们
          • 招聘 招聘
          • 投资者关系 投资者关系
          • 新闻 新闻
          • 社会责任 社会责任
          • 商标
          • 政策和通知
          品牌 Plus Icon Minus Icon
          • Thermo Scientific
          • Applied Biosystems
          • Invitrogen
          • Gibco
          • Ion Torrent
          • Patheon
          • PPD
          • 服务条款
          • 隐私政策
          • 定价和运输保险政策
          © 2006-2026 Thermo Fisher Scientific Inc. All rights reserved. All trademarks are the property of Thermo Fisher Scientific and its subsidiaries unless otherwise specified.
          China flag icon
          China
          本网站销售的所有产品均不得用于人类或动物之临床诊断或治疗,仅可用于工业或者科研等非医疗目的。
             电子营业执照 | 经营证照公示 | ICP备案号:沪ICP备11003924号 | 沪公网安备 31011502006935号

          Your items have has been added!


          Host server : magellan-search-blue-55ff9ddd88-lffdw:80/100.66.79.31:80.
          git-commit: d366ff9721d93504b2ac26a183b2b3e3d0e7d9ec
          git-url: https://github.com/thermofisher/magellan-search
          git-branch: release/2.42.0-2026.01.03-1.0