Hamburger Menu Button
Thermo Fisher Scientific Logo
登录
没有账号?建立账号 注册
  • 产品
    • 抗体
    • 引物合成
    • GeneArt Gene Synthesis Instant Designer
    • TaqMan Assay and Array Search
    • PCR 设备和耗材
    • 色谱柱和纯化柱
    • 实验室离心机
    • 分子生物学试剂和试剂盒
    • 实验室塑料耗材及用品
    • 查看所有产品分类
  • 应用和技术
    • 色谱
    • 细胞转染和培养
    • 实时荧光定量PCR
    • 质谱
    • 实验室塑料耗材及用品
    • 电子显微镜
    • 蛋白质生物学
    • PCR
    • RNAi
    • 环境
    • 查看所有应用和技术
  • 服务
    • 定制服务
    • 企业级实验室信息化服务
    • 金融&租赁服务
    • 仪器服务
    • OEM和商业供应
    • 培训服务
    • 360° CDMO 和 CRO 服务
    • CDMO 服务
    • 临床试验 CRO 服务
    • Unity Lab Services
    • 查看所有帮助和支持
  • 帮助和支持
    • 学习中心
    • 联系我们
    • 更改国家或地区
    • 查看所有帮助和支持
  • 热门产品
    • TaqMan Real-Time PCR Assays
      TaqMan 实时荧光定量 PCR 试剂盒
    • Antibodies
      抗体
    • Oligos, Primers & Probes
      寡核苷酸、引物、探针
    • GeneArt Gene Synthesis
      GeneArt 基因合成
    • Cell Culture Plastics
      细胞培养耗材
  • Who We Serve
    • 抗体治疗解决方案
    • 细胞与基因治疗解决方案
    • 学术科研
    • 工业与应用
  • 联系我们
  • 货号直购
  • 订单查询
  • 查找文件&证书
Thermo Fisher Scientific Logo

Search

搜索全部或下列指定分类
Search button
          • 联系我们
          • 货号直购
          • 登录
            登录
            没有账号?建立账号 注册
            • 我的账号
            • 订单
            • 会员中心
            • 账单及发票查询
            • 定制产品及项目
          • Primary Antibodies ›
          • Estrogen Receptor beta Antibodies

          Invitrogen

          Estrogen Receptor beta Polyclonal Antibody

          高级验证
          37个已发表图片
          104 篇参考文献
          查看其他37个Estrogen Receptor beta抗体

          {{$productOrderCtrl.translations['antibody.pdp.commerceCard.promotion.promotions']}}

          {{$productOrderCtrl.translations['antibody.pdp.commerceCard.promotion.viewpromo']}}

          {{$productOrderCtrl.translations['antibody.pdp.commerceCard.promotion.promocode']}}: {{promo.promoCode}} {{promo.promoTitle}} {{promo.promoDescription}}. {{$productOrderCtrl.translations['antibody.pdp.commerceCard.promotion.learnmore']}}

          说明书
          证书
          实验方案
          问题与答案
          技术支持
          说明书
          证书
          实验方案
          问题与答案
          技术支持
          说明书
          证书
          实验方案
          问题与答案
          技术支持

          Cite Estrogen Receptor beta Polyclonal Antibody

          Additional Information:
          {{banner.description}}
          {{$ctrl.isSkuNotesCollapsed ? 'View more' : 'View less'}}
          • 抗体检测数据 (1)
          • 已发表图片 (37)
          • 高级验证 (1)
          Estrogen Receptor beta Antibody in Western Blot (WB)
          Group 53 Created with Sketch.
          Estrogen Receptor beta Antibody in Western Blot (WB)
          Group 53 Created with Sketch.

          图: 1 / 39

          {{ $ctrl.currentElement.advancedVerification.fullName }}
          {{ $ctrl.currentElement.advancedVerification.text }}

          Estrogen Receptor beta Antibody (PA1-311) in WB

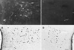
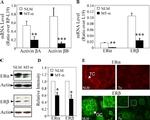
          Western blot analysis was performed on nuclear enriched extracts (30 µg lysate) of LNCap (Lane 1), PC-3 (Lane 2), MCF-7 (Lane 3), MDA-MB-231 (Lane 4), T-47D (Lane 5) and HeLa (Lane 6). The blots were probed with Anti-Rabbit Polyclonal Antibody (Product # PA1-311, 1 µg/mL) and detected by chemiluminescence using Goat anti-Rabbit IgG (Heavy Chain) Superclonal™ Secondary Antibody, HRP conjugate (Product # A270... View More {{ $ctrl.currentElement.advancedVerification.fullName }} 验证信息 View more
          已发表图片由___提供 benchsci-logo
          PMID: {{$ctrl.currentElement.benchSciPubmedId}}
          查看产品

          {{$ctrl.videoDesc}}

          {{$ctrl.videoLongDesc}}

          Estrogen Receptor beta Antibody in Western Blot (WB)
          Estrogen Receptor beta Antibody in Immunohistochemistry (IHC)
          Estrogen Receptor beta Antibody in Western Blot (WB)
          Estrogen Receptor beta Antibody in Western Blot, Immunocytochemistry (WB, ICC/IF)
          Estrogen Receptor beta Antibody in Western Blot, Immunohistochemistry (WB, IHC)
          Estrogen Receptor beta Antibody in Western Blot (WB)
          Estrogen Receptor beta Antibody in Immunocytochemistry (ICC/IF)
          Estrogen Receptor beta Antibody in Immunocytochemistry (ICC/IF)
          Estrogen Receptor beta Antibody in Immunocytochemistry (ICC/IF)
          Estrogen Receptor beta Antibody in Immunohistochemistry (Frozen) (IHC (F))
          Estrogen Receptor beta Antibody in Immunohistochemistry (IHC)
          Estrogen Receptor beta Antibody in Immunohistochemistry (IHC)
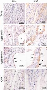
          Estrogen Receptor beta Antibody in Immunohistochemistry (IHC)
          Estrogen Receptor beta Antibody in Immunohistochemistry (IHC)
          Estrogen Receptor beta Antibody in Immunohistochemistry (IHC)
          Estrogen Receptor beta Antibody in Immunohistochemistry (IHC)
          Estrogen Receptor beta Antibody in Immunohistochemistry (IHC)
          Estrogen Receptor beta Antibody in Immunohistochemistry (IHC)
          Estrogen Receptor beta Antibody in Immunohistochemistry (IHC)
          Estrogen Receptor beta Antibody in Immunohistochemistry (IHC)
          Estrogen Receptor beta Antibody in Immunohistochemistry (IHC)
          Estrogen Receptor beta Antibody in Immunohistochemistry (IHC)
          Estrogen Receptor beta Antibody in Immunohistochemistry (IHC)
          Estrogen Receptor beta Antibody in Immunohistochemistry (IHC)
          Estrogen Receptor beta Antibody in Western Blot (WB)
          Estrogen Receptor beta Antibody in Western Blot (WB)
          Estrogen Receptor beta Antibody in Western Blot (WB)
          Estrogen Receptor beta Antibody in Western Blot (WB)
          Estrogen Receptor beta Antibody in Western Blot (WB)
          Estrogen Receptor beta Antibody in Western Blot (WB)
          Estrogen Receptor beta Antibody in Western Blot (WB)
          Estrogen Receptor beta Antibody in ChIP Assay (ChIP)
          Estrogen Receptor beta Antibody in ChIP Assay (ChIP)
          Estrogen Receptor beta Antibody in ChIP Assay (ChIP)
          Estrogen Receptor beta Antibody in ChIP Assay (ChIP)
          Estrogen Receptor beta Antibody in ChIP Assay (ChIP)
          Estrogen Receptor beta Antibody in ChIP Assay (ChIP)
          Estrogen Receptor beta Antibody in ChIP Assay (ChIP)
          Estrogen Receptor beta Antibody
          Estrogen Receptor beta Polyclonal Antibody

          产品信息

          PA1-311

          应用
          建议稀释比
          已发表文章

          免疫印迹 (WB)

          1 µg/mL
          查看37篇已发表文章 37篇已发表文章

          免疫组化 (IHC)

          -
          查看41篇已发表文章 41篇已发表文章

          免疫组化(石蜡) (IHC (P))

          1 µg/mL
          查看2篇已发表文章 2篇已发表文章

          免疫组化(冰冻) (IHC (F))

          1 µg/mL
          查看1篇已发表文章 1篇已发表文章

          免疫细胞化学 (ICC/IF)

          1 µg/mL
          查看13篇已发表文章 13篇已发表文章

          流式细胞分析 (Flow)

          -
          查看1篇已发表文章 1篇已发表文章

          免疫沉淀 (IP)

          -
          查看1篇已发表文章 1篇已发表文章

          染色质免疫沉淀 实验 (ChIP)

          -
          查看6篇已发表文章 6篇已发表文章

          凝胶阻滞分析 (EMSA)

          1 µg/mL
          查看1篇已发表文章 1篇已发表文章

          其他PubMed (Misc)

          -
          查看1篇已发表文章 1篇已发表文章
          产品规格

          种属反应

          Human, Mouse, Non-human primate, Sheep, Rat

          已发表种属

          Bovine, Dog, Hamster, Human, Mouse, Non-human primate, Pig, Rat, Sheep

          宿主/亚型

          Rabbit / IgG

          分类

          Polyclonal

          类型

          Antibody

          抗原

          Synthetic peptide corresponding to residues A(55) E P Q K S P W C E A R S L E H(70) of rat ER beta.
          3D表位/免疫原

          偶联物

          Unconjugated Unconjugated Unconjugated

          形式

          Liquid

          浓度

          1 mg/mL

          规格

          50 µg

          纯化类型

          Antigen affinity chromatography

          保存液

          PBS with 1mg/mL BSA

          内含物

          0.05% sodium azide

          保存条件

          -20°C, Avoid Freeze/Thaw Cycles

          运输条件

          Ambient (domestic); Wet ice (international)

          RRID

          AB_325597

          产品详细信息

          PA1-311 detects estrogen receptor (ER) beta from human, non-human primate, mouse, ovine and rat tissues.

          PA1-311 has been successfully used in Western blot, immunocytochemistry and gel shift procedures. By Western blot, this antibody detects an ~55-62 kDa protein representing ER beta from rat brain homogenate. PA1-311 efficiently supershifts rat ER beta/ER response element (vitellogenin xenopus A2 gene).

          The PA1-311 immunogen is a synthetic peptide corresponding to residues A(55) E P Q K S P W C E A R S L E H(70) of rat ER beta.

          Recombinant ER beta expressed in baculovirus system (Cat. # RP-311 and RP-312) can be purchased for control experiments in Western blot and gel shift assays.

          PA1-311 can be used with blocking peptide PEP-011.

          靶标信息

          Estrogen Receptor beta (ER beta, NR3A2) protein is approximately 55kD, though multiple isoforms ranging from 36-59kD have been described. Human ER beta was initially cloned and characterized from testis. Estrogen Receptors (ER) are members of the steroid/thyroid hormone receptor superfamily of nuclear receptors. The estrogen receptor is a ligand-activated transcription factor, that when bound to estrogen hormone, induces a conformational change that allows dimerization and binding to estrogen response elements (ERE) in DNA. When bound to EREs, ER can positively or negatively regulate gene transcription through the recruitment of coactivator or corepressor proteins. There are two different forms of the estrogen receptor, alpha and beta, encoded by separate genes (ESR1 and ESR2, respectively). Estrogen receptor beta (ER beta) binds estrogens with an affinity similar to that of estrogen receptor alpha. Some ER beta isoforms dominantly inhibit the activity of estrogen receptor alpha in reproductive tissues. ER beta is found widely in many tissues throughout the body and can act as a potent tumor suppressor, playing a crucial role in many cancer types such as prostate cancer, autism spectrum disorder, medullary thyroid carcinoma, De Quervain Disease and risk of cardiovascular disease.

          仅用于科研。不用于诊断过程。未经明确授权不得转售。

          生物信息学

          蛋白别名: ER; ER beta; ER-beta; ERbeta 4; estrogen receptor 2 beta; Estrogen receptor beta; estrogen receptor beta 2; estrogen receptor beta 4; nuclear receptor; Nuclear receptor subfamily 3 group A member 2; oestrogen receptor beta; splice variant; steroid receptor; unnamed protein product

          查看更多 收起

          基因别名: ER-BETA; ER[b]; ERB; Erb2; ERBETA; ESR-BETA; ESR2; ESRB; ESTRB; NR3A2; ODG8

          查看更多 收起

          UniProt ID: (Human) Q92731, (Sheep) Q9TU15, (Mouse) O08537, (Rat) Q62986

          查看更多 收起

          Entrez Gene ID: (Human) 2100, (Sheep) 443066, (Mouse) 13983, (Rat) 25149

          查看更多 收起

          功能
          RNA polymerase II core promoter proximal region sequence-specific DNA binding RNA polymerase II transcription factor activity, sequence-specific DNA binding DNA binding transcription factor activity, sequence-specific DNA binding steroid hormone receptor activity RNA polymerase II transcription factor activity, ligand-activated sequence-specific DNA binding steroid binding protein binding zinc ion binding lipid binding enzyme binding estrogen receptor activity estrogen response element binding sequence-specific DNA binding metal ion binding receptor antagonist activity core promoter sequence-specific DNA binding transcriptional activator activity, RNA polymerase II core promoter proximal region sequence-specific binding drug binding hormone binding peroxisome proliferator activated receptor binding estradiol binding steroid hormone binding
          参与通路
          negative regulation of transcription from RNA polymerase II promoter ovarian follicle development behavioral fear response neuron migration transcription, DNA-templated regulation of transcription, DNA-templated transcription from RNA polymerase II promoter brain development learning or memory negative regulation of cell proliferation hormone-mediated apoptotic signaling pathway intracellular steroid hormone receptor signaling pathway intracellular estrogen receptor signaling pathway response to testosterone regulation of cell proliferation positive regulation of apoptotic process steroid hormone mediated signaling pathway regulation of neuron apoptotic process estrous cycle positive regulation of epidermal growth factor receptor signaling pathway positive regulation of transcription, DNA-templated positive regulation of transcription from RNA polymerase II promoter negative regulation of behavior negative regulation of smooth muscle cell proliferation negative regulation of epithelial cell proliferation positive regulation of sequence-specific DNA binding transcription factor activity Sertoli cell proliferation uterus development vagina development negative regulation of cell death prostate gland epithelium morphogenesis epithelial cell maturation involved in prostate gland development negative regulation of androgen receptor signaling pathway positive regulation of ERK1 and ERK2 cascade negative regulation of neuron death negative regulation of feeding behavior negative regulation of reactive oxygen species metabolic process regulation of transcription from RNA polymerase II promoter signal transduction cell-cell signaling negative regulation of cell growth cellular response to estradiol stimulus cellular response to oxygen-containing compound male gonad development female gonad development response to water deprivation response to hormone response to organic cyclic compound response to activity response to insecticide cerebellum development amygdala development hypothalamus development prostate gland development response to nutrient levels response to estradiol response to genistein cellular response to drug response to drug response to estrogen response to human chorionic gonadotropin response to ethanol Sertoli cell development cellular response to magnetism cellular response to organic cyclic compound response to dexamethasone response to salt response to bisphenol A
          It has to be done as per old AB suggested Products section.

          Disclaimer

          Close

          Clicking the images or links will redirect you to a website hosted by BenchSci that provides third-party scientific content. Neither the content nor the BenchSci technology and processes for selection have been evaluated by us; we are providing them as-is and without warranty of any kind, including for use or application of the Thermo Fisher Scientific products presented.

          guarantee_icon

          性能保障

          只要您发现Invitrogen抗体在实验中的表现与网站或说明书的所述内容不符,您即可享受免费退换货服务。*

          了解更多
          help_icon

          随时为您服务

          获取常见问题的专家解答,或者直接联系我们的技术专家,咨询应用、设备、常规产品使用问题。

          联系技术支持
          订购 Plus Icon Minus Icon
          • 订单状态查询
          • 订单支持
          • 货号直购
          • 现货供应中心
          • 电子采购
          支持 Plus Icon Minus Icon
          • 帮助&支持
          • 联系我们 - 400 820 8982
          • 技术支持中心
          • 查找文件&证书
          • 报告网站问题
          资源 Plus Icon Minus Icon
          • 学习中心
          • 促销
          • 活动&研讨会
          • 社交媒体
          关于赛默飞 Plus Icon Minus Icon
          • 关于我们
          • 招聘 招聘
          • 投资者关系 投资者关系
          • 新闻 新闻
          • 社会责任 社会责任
          • 商标
          • 政策和通知
          品牌 Plus Icon Minus Icon
          • Thermo Scientific
          • Applied Biosystems
          • Invitrogen
          • Gibco
          • Ion Torrent
          • Unity Lab Services
          • Patheon
          • PPD
          • 服务条款
          • 隐私政策
          • 定价和运输保险政策
          © 2006-2026 Thermo Fisher Scientific Inc. All rights reserved. All trademarks are the property of Thermo Fisher Scientific and its subsidiaries unless otherwise specified.
          China flag icon
          China
          本网站销售的所有产品均不得用于人类或动物之临床诊断或治疗,仅可用于工业或者科研等非医疗目的。
             电子营业执照 | 经营证照公示 | ICP备案号:沪ICP备11003924号 | 沪公网安备 31011502006935号

          Your items have has been added!


          Host server : magellan-search-blue-7c59b9b899-crt6c:80/100.66.78.36:80.
          git-commit: 8ef7cf686e3c81d28b13492708ce56d167b2f995
          git-url: https://github.com/thermofisher/magellan-search
          git-branch: release/2.49.0-Offline