Hamburger Menu Button
Thermo Fisher Scientific Logo
登录
没有账号?建立账号 注册
  • 产品
    • 抗体
    • 引物合成
    • GeneArt Gene Synthesis Instant Designer
    • TaqMan Assay and Array Search
    • PCR 设备和耗材
    • 色谱柱和纯化柱
    • 实验室离心机
    • 分子生物学试剂和试剂盒
    • 实验室塑料耗材及用品
    • 查看所有产品分类
  • 应用和技术
    • 色谱
    • 细胞转染和培养
    • 实时荧光定量PCR
    • 质谱
    • 实验室塑料耗材及用品
    • 电子显微镜
    • 蛋白质生物学
    • PCR
    • RNAi
    • 环境
    • 查看所有应用和技术
  • 服务
    • 定制服务
    • 企业级实验室信息化服务
    • 金融&租赁服务
    • 仪器服务
    • OEM和商业供应
    • 培训服务
    • 360° CDMO 和 CRO 服务
    • CDMO 服务
    • 临床试验 CRO 服务
    • Unity Lab Services
    • 查看所有帮助和支持
  • 帮助和支持
    • 学习中心
    • 联系我们
    • 更改国家或地区
    • 查看所有帮助和支持
  • 热门产品
    • TaqMan Real-Time PCR Assays
      TaqMan 实时荧光定量 PCR 试剂盒
    • Antibodies
      抗体
    • Oligos, Primers & Probes
      寡核苷酸、引物、探针
    • GeneArt Gene Synthesis
      GeneArt 基因合成
    • Cell Culture Plastics
      细胞培养耗材
  • Who We Serve
    • 抗体治疗解决方案
    • 细胞与基因治疗解决方案
    • 学术科研
    • 工业与应用
  • 联系我们
  • 货号直购
  • 订单查询
  • 查找文件&证书
Thermo Fisher Scientific Logo

Search

搜索全部或下列指定分类
Search button
          • 联系我们
          • 货号直购
          • 登录
            登录
            没有账号?建立账号 注册
            • 我的账号
            • 订单
            • 会员中心
            • 账单及发票查询
            • 定制产品及项目
          • Primary Antibodies ›
          • FOXJ1 Antibodies

          Invitrogen

          FOXJ1 Monoclonal Antibody (2A5), eBioscience™

          高级验证
          74个已发表图片
          123 篇参考文献
          查看其他13个FOXJ1抗体

          {{$productOrderCtrl.translations['antibody.pdp.commerceCard.promotion.promotions']}}

          {{$productOrderCtrl.translations['antibody.pdp.commerceCard.promotion.viewpromo']}}

          {{$productOrderCtrl.translations['antibody.pdp.commerceCard.promotion.promocode']}}: {{promo.promoCode}} {{promo.promoTitle}} {{promo.promoDescription}}. {{$productOrderCtrl.translations['antibody.pdp.commerceCard.promotion.learnmore']}}

          说明书
          证书
          实验方案
          问题与答案
          技术支持
          说明书
          证书
          实验方案
          问题与答案
          技术支持
          说明书
          证书
          实验方案
          问题与答案
          技术支持

          Cite FOXJ1 Monoclonal Antibody (2A5), eBioscience™

          Additional Information:
          {{banner.description}}
          {{$ctrl.isSkuNotesCollapsed ? 'View more' : 'View less'}}
          • 抗体检测数据 (2)
          • 已发表图片 (74)
          • 高级验证 (1)
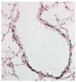
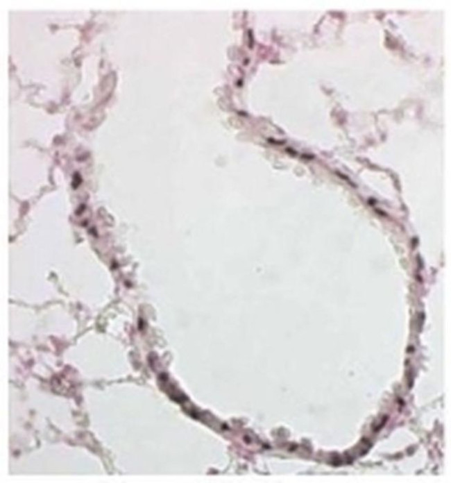
          FOXJ1 Antibody in Immunohistochemistry (Paraffin) (IHC (P))
          Group 53 Created with Sketch.
          FOXJ1 Antibody in Immunohistochemistry (Paraffin) (IHC (P))
          Group 53 Created with Sketch.

          图: 1 / 77

          {{ $ctrl.currentElement.advancedVerification.fullName }}
          {{ $ctrl.currentElement.advancedVerification.text }}

          FOXJ1 Antibody (14-9965-82) in IHC (P)

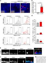
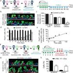
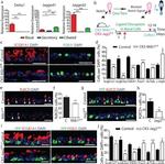
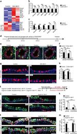
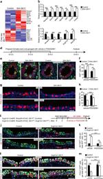
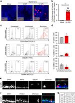
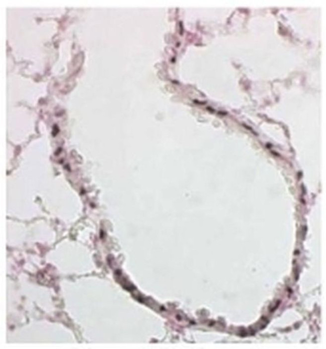
          Immunohistochemistry of paraffin-embedded mouse lung tissue with Anti-Human/Mouse FOXJ1 Purified followed by Anti-Mouse IgG Biotin (Product # 13-4013-85) and Avidin HRP (Product # 18-4100-51) (right).Data provided courtesy of Steven L.Brody. {{ $ctrl.currentElement.advancedVerification.fullName }} 验证信息 View more
          已发表图片由___提供 benchsci-logo
          PMID: {{$ctrl.currentElement.benchSciPubmedId}}
          查看产品

          {{$ctrl.videoDesc}}

          {{$ctrl.videoLongDesc}}

          FOXJ1 Antibody in Immunohistochemistry (Paraffin) (IHC (P))
          FOXJ1 Antibody in Western Blot (WB)
          FOXJ1 Antibody in Immunocytochemistry (ICC/IF)
          FOXJ1 Antibody in Immunohistochemistry (IHC)
          FOXJ1 Antibody in Immunocytochemistry (ICC/IF)
          FOXJ1 Antibody in Immunocytochemistry (ICC/IF)
          FOXJ1 Antibody in Immunocytochemistry (ICC/IF)
          FOXJ1 Antibody in Immunocytochemistry (ICC/IF)
          FOXJ1 Antibody in Immunocytochemistry (ICC/IF)
          FOXJ1 Antibody in Immunohistochemistry, Immunocytochemistry (IHC, ICC/IF)
          FOXJ1 Antibody in Immunohistochemistry, Immunocytochemistry (IHC, ICC/IF)
          FOXJ1 Antibody in Immunohistochemistry, Immunocytochemistry (IHC, ICC/IF)
          FOXJ1 Antibody in Immunohistochemistry, Immunocytochemistry (IHC, ICC/IF)
          FOXJ1 Antibody in Immunohistochemistry, Immunocytochemistry (IHC, ICC/IF)
          FOXJ1 Antibody in Immunohistochemistry, Immunocytochemistry (IHC, ICC/IF)
          FOXJ1 Antibody in Immunocytochemistry (ICC/IF)
          FOXJ1 Antibody in Immunohistochemistry, Immunocytochemistry (IHC, ICC/IF)
          FOXJ1 Antibody in Immunocytochemistry (ICC/IF)
          FOXJ1 Antibody in Immunocytochemistry, Flow Cytometry (ICC/IF, Flow)
          FOXJ1 Antibody in Immunohistochemistry, Immunocytochemistry (IHC, ICC/IF)
          FOXJ1 Antibody in Immunohistochemistry, Immunocytochemistry (IHC, ICC/IF)
          FOXJ1 Antibody in Immunohistochemistry, Immunocytochemistry (IHC, ICC/IF)
          FOXJ1 Antibody in Immunocytochemistry (ICC/IF)
          FOXJ1 Antibody in Immunocytochemistry, Flow Cytometry (ICC/IF, Flow)
          FOXJ1 Antibody in Immunohistochemistry (Frozen), Immunocytochemistry (IHC (F), ICC/IF)
          FOXJ1 Antibody in Immunocytochemistry (ICC/IF)
          FOXJ1 Antibody in Immunocytochemistry (ICC/IF)
          FOXJ1 Antibody in Immunohistochemistry (Frozen), Immunocytochemistry (IHC (F), ICC/IF)
          FOXJ1 Antibody in Immunocytochemistry (ICC/IF)
          FOXJ1 Antibody in Immunocytochemistry (ICC/IF)
          FOXJ1 Antibody in Immunocytochemistry (ICC/IF)
          FOXJ1 Antibody in Immunocytochemistry (ICC/IF)
          FOXJ1 Antibody in Immunohistochemistry, Immunocytochemistry (IHC, ICC/IF)
          FOXJ1 Antibody in Immunohistochemistry, Immunohistochemistry (PFA fixed), Immunocytochemistry (IHC, IHC (PFA), ICC/IF)
          FOXJ1 Antibody in Immunohistochemistry (Paraffin) (IHC (P))
          FOXJ1 Antibody in Immunohistochemistry (Paraffin) (IHC (P))
          FOXJ1 Antibody in Immunohistochemistry, Immunohistochemistry (Frozen) (IHC, IHC (F))
          FOXJ1 Antibody in Immunohistochemistry (IHC)
          FOXJ1 Antibody in Immunohistochemistry (IHC)
          FOXJ1 Antibody in Immunohistochemistry (IHC)
          FOXJ1 Antibody in Immunohistochemistry (IHC)
          FOXJ1 Antibody in Immunohistochemistry (IHC)
          FOXJ1 Antibody in Immunohistochemistry (IHC)
          FOXJ1 Antibody in Immunohistochemistry (IHC)
          FOXJ1 Antibody in Immunohistochemistry (IHC)
          FOXJ1 Antibody in Immunohistochemistry (IHC)
          FOXJ1 Antibody in Immunohistochemistry (IHC)
          FOXJ1 Antibody in Immunohistochemistry (IHC)
          FOXJ1 Antibody in Immunohistochemistry (IHC)
          FOXJ1 Antibody in Immunohistochemistry (IHC)
          FOXJ1 Antibody in Immunohistochemistry (IHC)
          FOXJ1 Antibody in Immunohistochemistry (IHC)
          FOXJ1 Antibody in Immunohistochemistry (IHC)
          FOXJ1 Antibody in Immunohistochemistry (IHC)
          FOXJ1 Antibody in Immunohistochemistry (IHC)
          FOXJ1 Antibody in Immunohistochemistry (IHC)
          FOXJ1 Antibody in Immunohistochemistry (IHC)
          FOXJ1 Antibody in Immunohistochemistry (IHC)
          FOXJ1 Antibody in Immunohistochemistry (IHC)
          FOXJ1 Antibody in Immunohistochemistry (IHC)
          FOXJ1 Antibody in Immunohistochemistry (IHC)
          FOXJ1 Antibody in Immunohistochemistry (IHC)
          FOXJ1 Antibody in Immunohistochemistry (IHC)
          FOXJ1 Antibody in Immunohistochemistry (IHC)
          FOXJ1 Antibody in Immunohistochemistry (IHC)
          FOXJ1 Antibody in Immunohistochemistry (IHC)
          FOXJ1 Antibody in Immunohistochemistry (IHC)
          FOXJ1 Antibody in Immunohistochemistry (IHC)
          FOXJ1 Antibody in Immunohistochemistry (IHC)
          FOXJ1 Antibody in Immunohistochemistry (IHC)
          FOXJ1 Antibody in Immunohistochemistry (PFA fixed) (IHC (PFA))
          FOXJ1 Antibody in Western Blot (WB)
          FOXJ1 Antibody in Western Blot, ChIP Assay (WB, ChIP)
          FOXJ1 Antibody in Western Blot (WB)
          FOXJ1 Antibody in Western Blot (WB)
          FOXJ1 Antibody in Western Blot (WB)
          FOXJ1 Antibody

          产品信息

          14-9965-82

          应用
          建议稀释比
          已发表文章

          免疫印迹 (WB)

          1-10 µg/mL
          查看6篇已发表文章 6篇已发表文章

          免疫组化 (IHC)

          -
          查看64篇已发表文章 64篇已发表文章

          免疫组化(石蜡) (IHC (P))

          1-10 µg/mL
          查看6篇已发表文章 6篇已发表文章

          免疫组织化学(多聚甲醛固定) (IHC (PFA))

          -
          查看3篇已发表文章 3篇已发表文章

          免疫组化(冰冻) (IHC (F))

          -
          查看5篇已发表文章 5篇已发表文章

          免疫细胞化学 (ICC/IF)

          Assay-Dependent
          查看35篇已发表文章 35篇已发表文章

          流式细胞分析 (Flow)

          -
          查看2篇已发表文章 2篇已发表文章

          染色质免疫沉淀 实验 (ChIP)

          -
          查看2篇已发表文章 2篇已发表文章
          产品规格

          种属反应

          Human, Mouse

          已发表种属

          Fruit fly, Human, Mouse, Pig, Rat, Zebrafish

          宿主/亚型

          Mouse / IgG1

          分类

          Monoclonal

          类型

          Antibody

          克隆号

          2A5

          偶联物

          Unconjugated Unconjugated Unconjugated

          形式

          Liquid

          浓度

          0.5 mg/mL

          规格

          100 µg

          纯化类型

          Affinity chromatography

          保存液

          PBS, pH 7.2

          内含物

          0.09% sodium azide

          保存条件

          4°C

          运输条件

          Ambient (domestic); Wet ice (international)

          RRID

          AB_1548835

          产品详细信息

          Description: This 2A5 monoclonal antibody reacts with Foxj1, a 50-kDa member of the Forkhead-box (FOX) family of winged-helix transcription factors. Expression of Foxj1 is high in ciliated epithelial cells and low in naive T and B cells, where cellular activation results in downregulation of the factor. Foxj1 modulates germinal center formation and Th1 activation by repressing NFkappaB through IkappaBbeta induction. As such, this transcription factor has been suggested to antagonize autoimmune reactions such as systemic lupus erythematosus and rheumatoid arthritis. In addition, Foxj1 has been linked to the formation of motile cilia in epithelial cells.

          Applications Reported: This 2A5 antibody has been reported for use in western blotting, immunohistochemical staining of formalin-fixed paraffin embedded tissue sections, and immunocytochemistry.

          Applications Tested: This 2A5 antibody has been tested by western blot of mouse tracheal epithelial cells and testes, as well as by immunohistochemistry of mouse lung tissue. This antibody can be used between 1-10 µg/mL. It is recommended that the antibody be carefully titrated for optimal performance in the assay of interest.

          Purity: Greater than 90%, as determined by SDS-PAGE.

          Aggregation: Less than 10%, as determined by HPLC.

          Filtration: 0.2 µm post-manufacturing filtered.

          靶标信息

          Forkhead-box J1 (FOXJ1) is a 421-amino acid transcription factor that suppresses T cell activity and spontaneous autoimmunity, through the repression of NF B activity. FOXJ1 also inhibits the humoral immune response in B cells. FOXJ1 deficiency in B cells results in spontaneous and accentuated germinal center formation and is implicated in the development of pathogenic autoantibodies and accentuated responses to immunizations. Abnormal expression of FOXJ1 may be associated with autoimmune diseases and/or other inflammatory diseases. FOXJ1 is also required for cilia formation and left-right axis determination because it increases calpastatin expression, a protein necessary for the ability of basal bodies to anchor to the apical cytoskeleton. FOXJ1 expression may function as an early marker of epithelial cell differentiation, recovery, and function.

          仅用于科研。不用于诊断过程。未经明确授权不得转售。

          生物信息学

          蛋白别名: fork head homologue 4; Forkhead box protein J1; forkhead transcription factor HFH-4; forkhead-like 13; Forkhead-related protein FKHL13; Hepatocyte nuclear factor 3 forkhead homolog 4; HFH-4; HNF-3/forkhead homolog 4; MGC35202

          查看更多 收起

          基因别名: CILD43; FKHL-13; FKHL13; FOXJ1; HFH-4; HFH4

          查看更多 收起

          UniProt ID: (Human) Q92949, (Mouse) Q61660

          查看更多 收起

          Entrez Gene ID: (Human) 2302, (Mouse) 15223

          查看更多 收起

          功能
          transcription regulatory region sequence-specific DNA binding RNA polymerase II core promoter proximal region sequence-specific DNA binding RNA polymerase II transcription factor activity, sequence-specific DNA binding transcriptional activator activity, RNA polymerase II transcription regulatory region sequence-specific binding DNA binding transcription factor activity, sequence-specific DNA binding protein binding sequence-specific DNA binding transcriptional activator activity, RNA polymerase II core promoter proximal region sequence-specific binding
          参与通路
          negative regulation of transcription from RNA polymerase II promoter central tolerance induction negative regulation of germinal center formation positive regulation of central B cell tolerance induction negative regulation of humoral immune response mediated by circulating immunoglobulin regulation of transcription, DNA-templated regulation of transcription from RNA polymerase II promoter humoral immune response spermatogenesis determination of left/right symmetry pattern specification process brain development heart development protein localization cell projection organization actin cytoskeleton organization regulation of epithelial cell differentiation ciliary basal body organization negative regulation of interleukin-6 production negative regulation of T cell differentiation in thymus axoneme assembly establishment of apical/basal cell polarity metanephric part of ureteric bud development negative regulation of T cell proliferation motile cilium assembly positive regulation of transcription, DNA-templated positive regulation of transcription from RNA polymerase II promoter cell maturation negative regulation of B cell activation leukocyte migration cilium morphogenesis lung epithelium development epithelium development left/right pattern formation glomerular parietal epithelial cell development negative regulation of NIK/NF-kappaB signaling positive regulation of lung ciliated cell differentiation transcription, DNA-templated transcription from RNA polymerase II promoter cell differentiation negative regulation of NF-kappaB transcription factor activity cilium assembly negative regulation of interleukin-6 biosynthetic process activation of GTPase activity
          It has to be done as per old AB suggested Products section.

          Disclaimer

          Close

          Clicking the images or links will redirect you to a website hosted by BenchSci that provides third-party scientific content. Neither the content nor the BenchSci technology and processes for selection have been evaluated by us; we are providing them as-is and without warranty of any kind, including for use or application of the Thermo Fisher Scientific products presented.

          guarantee_icon

          性能保障

          只要您发现Invitrogen抗体在实验中的表现与网站或说明书的所述内容不符,您即可享受免费退换货服务。*

          了解更多
          help_icon

          随时为您服务

          获取常见问题的专家解答,或者直接联系我们的技术专家,咨询应用、设备、常规产品使用问题。

          联系技术支持
          订购 Plus Icon Minus Icon
          • 订单状态查询
          • 订单支持
          • 货号直购
          • 现货供应中心
          • 电子采购
          支持 Plus Icon Minus Icon
          • 帮助&支持
          • 联系我们 - 400 820 8982
          • 技术支持中心
          • 查找文件&证书
          • 报告网站问题
          资源 Plus Icon Minus Icon
          • 学习中心
          • 促销
          • 活动&研讨会
          • 社交媒体
          关于赛默飞 Plus Icon Minus Icon
          • 关于我们
          • 招聘 招聘
          • 投资者关系 投资者关系
          • 新闻 新闻
          • 社会责任 社会责任
          • 商标
          • 政策和通知
          品牌 Plus Icon Minus Icon
          • Thermo Scientific
          • Applied Biosystems
          • Invitrogen
          • Gibco
          • Ion Torrent
          • Unity Lab Services
          • Patheon
          • PPD
          • 服务条款
          • 隐私政策
          • 定价和运输保险政策
          © 2006-2026 Thermo Fisher Scientific Inc. All rights reserved. All trademarks are the property of Thermo Fisher Scientific and its subsidiaries unless otherwise specified.
          China flag icon
          China
          本网站销售的所有产品均不得用于人类或动物之临床诊断或治疗,仅可用于工业或者科研等非医疗目的。
             电子营业执照 | 经营证照公示 | ICP备案号:沪ICP备11003924号 | 沪公网安备 31011502006935号

          Your items have has been added!


          Host server : magellan-search-green-6479c7f679-zb4k5:80/100.66.74.142:80.
          git-commit: b70c0dceb888abc3b0dcebb5bc3a5b8753e7e816
          git-url: https://github.com/thermofisher/magellan-search
          git-branch: release/2.50.0-Offline