Hamburger Menu Button
Thermo Fisher Scientific Logo
登录
没有账号?建立账号 注册
  • 产品
    • 抗体
    • 引物合成
    • GeneArt Gene Synthesis Instant Designer
    • TaqMan Assay and Array Search
    • PCR 设备和耗材
    • 色谱柱和纯化柱
    • 实验室离心机
    • 分子生物学试剂和试剂盒
    • 实验室塑料耗材及用品
    • 查看所有产品分类
  • 应用和技术
    • 色谱
    • 细胞转染和培养
    • 实时荧光定量PCR
    • 质谱
    • 实验室塑料耗材及用品
    • 电子显微镜
    • 蛋白质生物学
    • PCR
    • RNAi
    • 环境
    • 查看所有应用和技术
  • 服务
    • 定制服务
    • 企业级实验室信息化服务
    • 企业服务
    • 金融&租赁服务
    • 仪器服务
    • OEM和商业供应
    • 培训服务
    • 360° CDMO 和 CRO 服务
    • CDMO 服务
    • 临床试验 CRO 服务
    • 查看所有帮助和支持
  • 帮助和支持
    • 学习中心
    • 联系我们
    • 更改国家或地区
    • 查看所有帮助和支持
  • 热门产品
    • TaqMan Real-Time PCR Assays
      TaqMan 实时荧光定量 PCR 试剂盒
    • Antibodies
      抗体
    • Oligos, Primers & Probes
      寡核苷酸、引物、探针
    • GeneArt Gene Synthesis
      GeneArt 基因合成
    • Cell Culture Plastics
      细胞培养耗材
  • 联系我们
  • 货号直购
  • 订单查询
  • 查找文件&证书
Thermo Fisher Scientific Logo

Search

搜索全部或下列指定分类
Search button
          • 联系我们
          • 货号直购
          • 登录
            登录
            没有账号?建立账号 注册
            • 我的账号
            • 订单
            • 账单及发票查询
            • 定制产品及项目

          Disclaimer

          Clicking the images or links will redirect you to a website hosted by BenchSci that provides third-party scientific content. Neither the content nor the BenchSci technology and processes for selection have been evaluated by us; we are providing them as-is and without warranty of any kind, including for use or application of the Thermo Fisher Scientific products presented.

          • Primary Antibodies ›
          • FOXM1 Antibodies

          Invitrogen

          FOXM1 Recombinant Rabbit Monoclonal Antibody (1H24L2)

          高级验证
          1 篇参考文献
          查看其他28个FOXM1抗体

          {{$productOrderCtrl.translations['antibody.pdp.commerceCard.promotion.promotions']}}

          {{$productOrderCtrl.translations['antibody.pdp.commerceCard.promotion.viewpromo']}}

          {{$productOrderCtrl.translations['antibody.pdp.commerceCard.promotion.promocode']}}: {{promo.promoCode}} {{promo.promoTitle}} {{promo.promoDescription}}. {{$productOrderCtrl.translations['antibody.pdp.commerceCard.promotion.learnmore']}}

          说明书
          实验方案
          问题与答案
          技术支持
          说明书
          实验方案
          问题与答案
          技术支持
          说明书
          实验方案
          问题与答案
          技术支持

          Cite FOXM1 Recombinant Rabbit Monoclonal Antibody (1H24L2)

          • 抗体检测数据 (4)
          • 高级验证 (2)
          FOXM1 Antibody
          Group 53 Created with Sketch.
          FOXM1 Antibody
          Group 53 Created with Sketch.

          图: 1 / 6

          {{ $ctrl.currentElement.advancedVerification.fullName }}
          {{ $ctrl.currentElement.advancedVerification.text }}

          FOXM1 Antibody (702664)

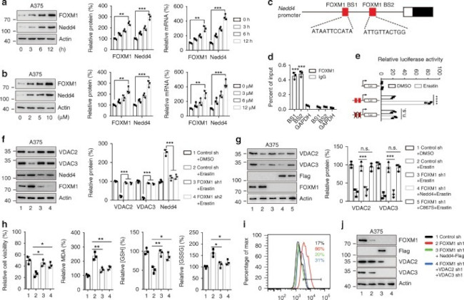
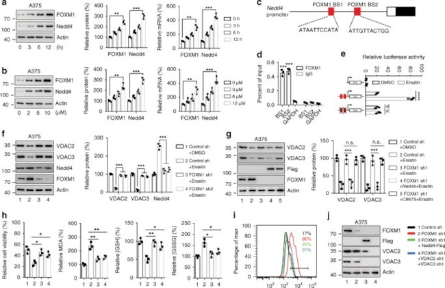
          Fig. 6 Upregulation of Nedd4 by erastin was mediated by FOXM1. a , b Erastin induced the expression of FOXM1 and Nedd4. A375 cells were treated with erastin at different time points (0-12 h) or different concentrations (0-10 uM). Cell lysates were analyzed by immunoblotting with indicated antibodies. The protein levels of FOXM1 and Nedd4 were quantitated by Image J. c Structure of Nedd4 promoter showing the... View More {{ $ctrl.currentElement.advancedVerification.fullName }} 验证信息 View more
          已发表图片由___提供 benchsci-logo
          PMID: {{$ctrl.currentElement.benchSciPubmedId}}
          查看产品

          {{$ctrl.videoDesc}}

          {{$ctrl.videoLongDesc}}

          FOXM1 Antibody in Immunocytochemistry (ICC/IF)
          FOXM1 Antibody in Western Blot (WB)
          FOXM1 Antibody in Flow Cytometry (Flow)
          FOXM1 Antibody in ChIP Assay (ChIP)
          FOXM1 Antibody
          FOXM1 Antibody
          FOXM1 Recombinant Rabbit Monoclonal Antibody (1H24L2)

          产品信息

          702664

          应用
          建议稀释比
          已发表文章

          免疫印迹 (WB)

          1-2 µg/mL
          查看1篇已发表文章 1篇已发表文章

          免疫细胞化学 (ICC/IF)

          2 µg/mL
          -

          流式细胞分析 (Flow)

          5 µg/1x10^6 cells
          -

          染色质免疫沉淀 实验 (ChIP)

          2.5 µg/1x10^6 cells
          -
          产品规格

          种属反应

          Human

          已发表种属

          Human

          宿主/亚型

          Rabbit / IgG

          Expression System

          Expi293

          分类

          Recombinant Monoclonal

          类型

          Antibody

          克隆号

          1H24L2

          抗原

          Protein corresponding to human FOXM1 (aa1-aa250)
          查看免疫原

          偶联物

          Unconjugated Unconjugated Unconjugated

          形式

          Liquid

          浓度

          0.5 mg/mL

          纯化类型

          Protein A

          保存液

          PBS, pH 7.4

          内含物

          0.09% sodium azide

          保存条件

          Store at 4°C short term. For long term storage, store at -20°C, avoiding freeze/thaw cycles.

          运输条件

          Wet ice

          RRID

          AB_2688040

          产品详细信息

          This antibody is predicted to react with Monkey, Cat, and Pig.

          Recombinant rabbit monoclonal antibodies are produced using in vitro expression systems. The expression systems are developed by cloning in the specific antibody DNA sequences from immunoreactive rabbits. Then, individual clones are screened to select the best candidates for production. The advantages of using recombinant rabbit monoclonal antibodies include: better specificity and sensitivity, lot-to-lot consistency, animal origin-free formulations, and broader immunoreactivity to diverse targets due to larger rabbit immune repertoire.

          靶标信息

          FOXM1 (forkhead box protein M1) is a transcriptional factor regulating the expression of cell cycle genes essential for DNA replication and mitosis. FOXM1 plays a role in the control of cell proliferation and DNA break repairs participating in the DNA damage checkpoint response.

          仅用于科研。不用于诊断过程。未经明确授权不得转售。

          生物信息学

          蛋白别名: FKH L16; FKHL 16; Forkhead box protein M1; Forkhead like 16; Forkhead, drosophila, homolog-like 16; Forkhead-related protein FKHL16; FOXM 1; FOXM 1c; Hepatocyte nuclear factor 3 forkhead homolog 11; HFH 11; HFH-11; HNF 3; HNF-3/fork-head homolog 11; HNF3; INS 1; INS1; M-phase phosphoprotein 2; MPHOSPH 2; MPM 2; MPM-2 reactive phosphoprotein 2; MPP 2; PIG 29; TGT3; Transcription factor Trident; Winged-helix factor from INS-1 cells

          查看更多 收起

          基因别名: FKHL16; FOXM1; FOXM1B; HFH-11; HFH11; HNF-3; INS-1; MPHOSPH2; MPP-2; MPP2; PIG29; TRIDENT; WIN

          查看更多 收起

          UniProt ID: (Human) Q08050

          查看更多 收起

          Entrez Gene ID: (Human) 2305

          查看更多 收起

          功能
          RNA polymerase II transcription factor activity, sequence-specific DNA binding protein binding protein kinase binding sequence-specific DNA binding
          参与通路
          G2/M transition of mitotic cell cycle negative regulation of transcription from RNA polymerase II promoter DNA repair transcription, DNA-templated DNA damage response, signal transduction by p53 class mediator resulting in transcription of p21 class mediator positive regulation of cell proliferation negative regulation of stress-activated MAPK cascade response to gonadotropin negative regulation of transcription, DNA-templated positive regulation of transcription, DNA-templated positive regulation of transcription from RNA polymerase II promoter regulation of Ras protein signal transduction response to cAMP regulation of cell cycle regulation of cell cycle arrest negative regulation of cell aging regulation of reactive oxygen species metabolic process positive regulation of double-strand break repair
          It has to be done as per old AB suggested Products section.
          guarantee_icon

          性能保障

          只要您发现Invitrogen抗体在实验中的表现与网站或说明书的所述内容不符,您即可享受免费退换货服务。*

          了解更多
          help_icon

          随时为您服务

          获取常见问题的专家解答,或者直接联系我们的技术专家,咨询应用、设备、常规产品使用问题。

          联系技术支持
          订购 Plus Icon Minus Icon
          • 订单状态查询
          • 订单支持
          • 货号直购
          • 现货供应中心
          • 电子采购
          支持 Plus Icon Minus Icon
          • 帮助&支持
          • 联系我们 - 400 820 8982
          • 技术支持中心
          • 查找文件&证书
          • 报告网站问题
          资源 Plus Icon Minus Icon
          • 学习中心
          • 促销
          • 活动&研讨会
          • 社交媒体
          关于赛默飞 Plus Icon Minus Icon
          • 关于我们
          • 招聘 招聘
          • 投资者关系 投资者关系
          • 新闻 新闻
          • 社会责任 社会责任
          • 商标
          • 政策和通知
          品牌 Plus Icon Minus Icon
          • Thermo Scientific
          • Applied Biosystems
          • Invitrogen
          • Gibco
          • Ion Torrent
          • Patheon
          • PPD
          • 服务条款
          • 隐私政策
          • 定价和运输保险政策
          © 2006-2025 Thermo Fisher Scientific Inc. All rights reserved. All trademarks are the property of Thermo Fisher Scientific and its subsidiaries unless otherwise specified.
          China flag icon
          China
          本网站销售的所有产品均不得用于人类或动物之临床诊断或治疗,仅可用于工业或者科研等非医疗目的。
             电子营业执照 | 经营证照公示 | ICP备案号:沪ICP备11003924号 | 沪公网安备 31011502006935号

          Your items have has been added!


          Host server : magellan-search-green-55658555d6-qfdf2:80/100.66.76.55:80.
          git-commit: ec8e7df5f8fec8d765bd419205f1b5046a016d37
          git-url: https://github.com/thermofisher/magellan-search
          git-branch: release/2.41.0-Offline