Hamburger Menu Button
Thermo Fisher Scientific Logo
登录
没有账号?建立账号 注册
  • 产品
    • 抗体
    • 引物合成
    • GeneArt Gene Synthesis Instant Designer
    • TaqMan Assay and Array Search
    • PCR 设备和耗材
    • 色谱柱和纯化柱
    • 实验室离心机
    • 分子生物学试剂和试剂盒
    • 实验室塑料耗材及用品
    • 查看所有产品分类
  • 应用和技术
    • 色谱
    • 细胞转染和培养
    • 实时荧光定量PCR
    • 质谱
    • 实验室塑料耗材及用品
    • 电子显微镜
    • 蛋白质生物学
    • PCR
    • RNAi
    • 环境
    • 查看所有应用和技术
  • 服务
    • 定制服务
    • 企业级实验室信息化服务
    • 金融&租赁服务
    • 仪器服务
    • OEM和商业供应
    • 培训服务
    • 360° CDMO 和 CRO 服务
    • CDMO 服务
    • 临床试验 CRO 服务
    • Unity Lab Services
    • 查看所有帮助和支持
  • 帮助和支持
    • 学习中心
    • 联系我们
    • 更改国家或地区
    • 查看所有帮助和支持
  • 热门产品
    • TaqMan Real-Time PCR Assays
      TaqMan 实时荧光定量 PCR 试剂盒
    • Antibodies
      抗体
    • Oligos, Primers & Probes
      寡核苷酸、引物、探针
    • GeneArt Gene Synthesis
      GeneArt 基因合成
    • Cell Culture Plastics
      细胞培养耗材
  • Who We Serve
    • 抗体治疗解决方案
    • 细胞与基因治疗解决方案
    • 学术科研
    • 工业与应用
  • 联系我们
  • 货号直购
  • 订单查询
  • 查找文件&证书
Thermo Fisher Scientific Logo

Search

搜索全部或下列指定分类
Search button
          • 联系我们
          • 货号直购
          • 登录
            登录
            没有账号?建立账号 注册
            • 我的账号
            • 订单
            • 会员中心
            • 账单及发票查询
            • 定制产品及项目
          • Primary Antibodies ›
          • FOXP3 Antibodies

          Invitrogen

          FOXP3 Monoclonal Antibody (FJK-16s), eFluor™ 660, eBioscience™

          高级验证
          90个已发表图片
          316 篇参考文献
          查看其他122个FOXP3抗体

          {{$productOrderCtrl.translations['antibody.pdp.commerceCard.promotion.promotions']}}

          {{$productOrderCtrl.translations['antibody.pdp.commerceCard.promotion.viewpromo']}}

          {{$productOrderCtrl.translations['antibody.pdp.commerceCard.promotion.promocode']}}: {{promo.promoCode}} {{promo.promoTitle}} {{promo.promoDescription}}. {{$productOrderCtrl.translations['antibody.pdp.commerceCard.promotion.learnmore']}}

          说明书
          证书
          实验方案
          问题与答案
          技术支持
          说明书
          证书
          实验方案
          问题与答案
          技术支持
          说明书
          证书
          实验方案
          问题与答案
          技术支持

          Cite FOXP3 Monoclonal Antibody (FJK-16s), eFluor™ 660, eBioscience™

          Additional Information:
          {{banner.description}}
          {{$ctrl.isSkuNotesCollapsed ? 'View more' : 'View less'}}
          • 抗体检测数据 (1)
          • 已发表图片 (90)
          • 高级验证 (1)
          FOXP3 Antibody in Flow Cytometry (Flow)
          Group 53 Created with Sketch.
          FOXP3 Antibody in Flow Cytometry (Flow)
          Group 53 Created with Sketch.

          图: 1 / 92

          {{ $ctrl.currentElement.advancedVerification.fullName }}
          {{ $ctrl.currentElement.advancedVerification.text }}

          FOXP3 Antibody (50-5773-82) in Flow

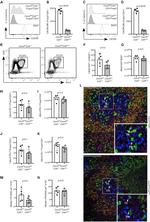
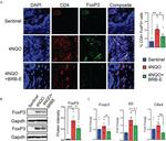
          Intracellular staining of BALB/c splenocytes with Anti-Mouse CD4 PE (Product # 12-0042-82) and 0.25 µg of Rat IgG2a K Isotype Control eFluor® 660 (left) or 0.25 µg of Anti-Mouse Foxp3 eFluor® 660 (right) using the Foxp3/Transcription Factor Staining Buffer Set (Product # 00-5523-00) and protocol. Cells in the lymphocyte gate were used for analysis. {{ $ctrl.currentElement.advancedVerification.fullName }} 验证信息 View more
          已发表图片由___提供 benchsci-logo
          PMID: {{$ctrl.currentElement.benchSciPubmedId}}
          查看产品

          {{$ctrl.videoDesc}}

          {{$ctrl.videoLongDesc}}

          FOXP3 Antibody in Flow Cytometry (Flow)
          FOXP3 Antibody in Immunohistochemistry (IHC)
          FOXP3 Antibody in Immunohistochemistry (IHC)
          FOXP3 Antibody in Flow Cytometry (Flow)
          FOXP3 Antibody in Immunohistochemistry, Immunocytochemistry (IHC, ICC/IF)
          FOXP3 Antibody in Immunohistochemistry, Immunocytochemistry (IHC, ICC/IF)
          FOXP3 Antibody in Immunohistochemistry, Immunocytochemistry (IHC, ICC/IF)
          FOXP3 Antibody in Immunohistochemistry, Immunocytochemistry (IHC, ICC/IF)
          FOXP3 Antibody in Immunocytochemistry (ICC/IF)
          FOXP3 Antibody in Immunohistochemistry, Immunocytochemistry (IHC, ICC/IF)
          FOXP3 Antibody in Immunohistochemistry (PFA fixed), Immunocytochemistry (IHC (PFA), ICC/IF)
          FOXP3 Antibody in Immunohistochemistry, Immunocytochemistry, Flow Cytometry (IHC, ICC/IF, Flow)
          FOXP3 Antibody in Immunocytochemistry (ICC/IF)
          FOXP3 Antibody in Immunohistochemistry, Immunocytochemistry (IHC, ICC/IF)
          FOXP3 Antibody in Immunocytochemistry (ICC/IF)
          FOXP3 Antibody in Immunocytochemistry (ICC/IF)
          FOXP3 Antibody in Immunohistochemistry (Paraffin) (IHC (P))
          FOXP3 Antibody in Immunohistochemistry (IHC)
          FOXP3 Antibody in Immunohistochemistry (IHC)
          FOXP3 Antibody in Immunohistochemistry (IHC)
          FOXP3 Antibody in Immunohistochemistry (IHC)
          FOXP3 Antibody in Western Blot, Immunohistochemistry (WB, IHC)
          FOXP3 Antibody in Immunohistochemistry (IHC)
          FOXP3 Antibody in Immunohistochemistry (IHC)
          FOXP3 Antibody in Immunohistochemistry (IHC)
          FOXP3 Antibody in Immunohistochemistry (IHC)
          FOXP3 Antibody in Immunohistochemistry (IHC)
          FOXP3 Antibody in Immunohistochemistry (IHC)
          FOXP3 Antibody in Immunohistochemistry (IHC)
          FOXP3 Antibody in Immunohistochemistry (IHC)
          FOXP3 Antibody in Immunohistochemistry (IHC)
          FOXP3 Antibody in Immunohistochemistry (IHC)
          FOXP3 Antibody in Immunohistochemistry (IHC)
          FOXP3 Antibody in Immunohistochemistry (IHC)
          FOXP3 Antibody in Immunohistochemistry (IHC)
          FOXP3 Antibody in Immunohistochemistry (IHC)
          FOXP3 Antibody in Immunohistochemistry (IHC)
          FOXP3 Antibody in Immunohistochemistry (IHC)
          FOXP3 Antibody in Immunohistochemistry (IHC)
          FOXP3 Antibody in Immunohistochemistry (IHC)
          FOXP3 Antibody in Immunohistochemistry (IHC)
          FOXP3 Antibody in Immunohistochemistry (IHC)
          FOXP3 Antibody in Immunohistochemistry (IHC)
          FOXP3 Antibody in Immunohistochemistry (IHC)
          FOXP3 Antibody in Immunohistochemistry (IHC)
          FOXP3 Antibody in Immunohistochemistry (IHC)
          FOXP3 Antibody in Immunohistochemistry (IHC)
          FOXP3 Antibody in Immunohistochemistry (IHC)
          FOXP3 Antibody in Immunohistochemistry (IHC)
          FOXP3 Antibody in Immunohistochemistry (IHC)
          FOXP3 Antibody in Immunohistochemistry (IHC)
          FOXP3 Antibody in Immunohistochemistry (IHC)
          FOXP3 Antibody in Immunohistochemistry (IHC)
          FOXP3 Antibody in Immunohistochemistry, Flow Cytometry (IHC, Flow)
          FOXP3 Antibody in Immunohistochemistry, Flow Cytometry (IHC, Flow)
          FOXP3 Antibody in Immunohistochemistry (IHC)
          FOXP3 Antibody in Immunohistochemistry (IHC)
          FOXP3 Antibody in Immunohistochemistry (IHC)
          FOXP3 Antibody in Immunohistochemistry (IHC)
          FOXP3 Antibody in Immunohistochemistry (IHC)
          FOXP3 Antibody in Immunohistochemistry (IHC)
          FOXP3 Antibody in Immunohistochemistry (IHC)
          FOXP3 Antibody in Immunohistochemistry (IHC)
          FOXP3 Antibody in Immunohistochemistry (IHC)
          FOXP3 Antibody in Immunohistochemistry (IHC)
          FOXP3 Antibody in Immunohistochemistry (IHC)
          FOXP3 Antibody in Immunohistochemistry (IHC)
          FOXP3 Antibody in Immunohistochemistry (IHC)
          FOXP3 Antibody in Immunohistochemistry (IHC)
          FOXP3 Antibody in Immunohistochemistry (IHC)
          FOXP3 Antibody in Immunohistochemistry (IHC)
          FOXP3 Antibody in Immunohistochemistry (IHC)
          FOXP3 Antibody in Immunohistochemistry (IHC)
          FOXP3 Antibody in Immunohistochemistry (IHC)
          FOXP3 Antibody in Immunohistochemistry (IHC)
          FOXP3 Antibody in Immunohistochemistry (IHC)
          FOXP3 Antibody in Immunohistochemistry, Flow Cytometry (IHC, Flow)
          FOXP3 Antibody in Immunohistochemistry (IHC)
          FOXP3 Antibody in Immunohistochemistry (IHC)
          FOXP3 Antibody in Immunohistochemistry (IHC)
          FOXP3 Antibody in Immunohistochemistry (IHC)
          FOXP3 Antibody in Immunohistochemistry (IHC)
          FOXP3 Antibody in Immunohistochemistry (IHC)
          FOXP3 Antibody in Immunohistochemistry (IHC)
          FOXP3 Antibody in Immunohistochemistry (IHC)
          FOXP3 Antibody in Immunohistochemistry (IHC)
          FOXP3 Antibody in Western Blot, Immunohistochemistry (WB, IHC)
          FOXP3 Antibody in Immunohistochemistry (IHC)
          FOXP3 Antibody in Immunohistochemistry (IHC)
          FOXP3 Antibody in Immunohistochemistry (IHC)
          FOXP3 Antibody in Immunohistochemistry (IHC)
          FOXP3 Antibody

          产品信息

          50-5773-82

          应用
          建议稀释比
          已发表文章

          免疫印迹 (WB)

          -
          查看12篇已发表文章 12篇已发表文章

          免疫组化 (IHC)

          -
          查看76篇已发表文章 76篇已发表文章

          免疫组化(石蜡) (IHC (P))

          -
          查看1篇已发表文章 1篇已发表文章

          免疫组织化学(多聚甲醛固定) (IHC (PFA))

          -
          查看1篇已发表文章 1篇已发表文章

          免疫组化(冰冻) (IHC (F))

          20 µg/mL
          查看1篇已发表文章 1篇已发表文章

          免疫细胞化学 (ICC/IF)

          -
          查看9篇已发表文章 9篇已发表文章

          流式细胞分析 (Flow)

          0.5 µg/test
          查看212篇已发表文章 212篇已发表文章

          免疫沉淀 (IP)

          -
          查看1篇已发表文章 1篇已发表文章

          染色质免疫沉淀 实验 (ChIP)

          -
          查看1篇已发表文章 1篇已发表文章

          In Situ Hybridization (ISH)

          -
          查看1篇已发表文章 1篇已发表文章

          其他PubMed (Misc)

          -
          查看1篇已发表文章 1篇已发表文章
          产品规格

          种属反应

          Bovine, Dog, Cat, Mouse, Pig, Rat

          已发表种属

          Dog, Human, Mouse, Rat

          宿主/亚型

          Rat / IgG2a, kappa

          推荐的同型对照

          Rat IgG2a kappa Isotype Control (eBR2a), eFluor™ 660, eBioscience™

          分类

          Monoclonal

          类型

          Antibody

          克隆号

          FJK-16s

          偶联物

          eFluor™ 660 eFluor™ 660 eFluor™ 660
          • Unconjugated
          • Alexa Fluor 488 
          • Alexa Fluor 532 
          • Alexa Fluor 561
          • Alexa Fluor 660 
          • Alexa Fluor 700 
          • APC 
          • Biotin 
          • Brilliant Violet 421
          • Brilliant Violet 605
          • Brilliant Violet 711
          • Brilliant Violet 786
          • eFluor 450
          • eFluor 506
          • eFluor 570
          • eFluor 615
          • FITC
          • PE 
          • PE-Cyanine5
          • PE-Cyanine5.5
          • PE-Cyanine7
          • PE-eFluor 610
          • PerCP-Cyanine5.5
          • PerCP-eFluor 710
          • Request custom conjugation

          激发/发射光谱

          651/668 nm 查看光谱 spectra

          形式

          Liquid

          浓度

          0.2 mg/mL

          规格

          100 µg

          纯化类型

          Affinity chromatography

          保存液

          PBS, pH 7.2

          内含物

          0.09% sodium azide

          保存条件

          4°C, store in dark, DO NOT FREEZE!

          运输条件

          Ambient (domestic); Wet ice (international)

          RRID

          AB_11218868

          产品详细信息

          Description: The FJK-16s antibody reacts with mouse, rat, dog, porcine, bovine and cat Foxp3 also known as FORKHEAD BOX P3, SCURFIN, and JM2; cross reactivity of this antibody to other proteins has not been determined. Foxp3, a 49-55 kDa protein, is a member of the forkhead/winged-helix family of transcriptional regulators, and was identified as the gene defective in 'scurfy' (sf) mice. Constitutive high expression of foxP3 mRNA has been shown in CD4+CD25+ regulatory T cells (Treg cells), and ectopic expression of foxp3 in CD4+CD25- cells imparts a Treg phenotype in these cells.

          Immunoblotting with FJK-16s antibody has mapped the epitope to amino acids 75-125 of the mouse Foxp3 protein. In the human, this region has been shown to be alternatively spliced at the mRNA level. Both the alternatively-spliced and non-spliced isoforms are present in the CD4+CD25+ subset of lymphocytes. Preliminary RT-PCR experiments have not revealed this alternatively-spliced isoform in mouse splenocytes, suggesting different gene regulation in the mouse and human.

          Please note that FJK-16s has been optimized for use with the Foxp3/Transcription Factor Buffer Staining Set (Product # 00-5523-00). The use of other fixation and staining buffers is not recommended.

          Applications Reported: This FJK-16s antibody has been reported for use in intracellular staining followed by flow cytometric analysis, and immunohistochemical staining of frozen tissue sections.

          Applications Tested: This FJK-16s antibody has been tested by intracellular staining and flow cytometric analysis of mouse splenocytes using the Foxp3/Transcription Factor Buffer Set (Product # 00-5523-00) and protocol. Please refer to intracellular Staining Protocol on BestProtocols® web page - Protocol B: One-step protocol for intracellular (nuclear) proteins. This can be used at less than or equal to 0.5 µg per test. A test is defined as the amount (µg) of antibody that will stain a cell sample in a final volume of 100 µL. Cell number should be determined empirically but can range from 10^5 to 10^8 cells/test. This FJK-16s antibody has been tested by immunohistochemistry of frozen mouse tissue and can be used at less than or equal to 20 µg/mL. It is recommended that the antibody be carefully titrated for optimal performance in the assay of interest.

          eFluor® 660 is a replacement for Alexa Fluor® 647. eFluor® 660 emits at 659 nm and is excited with the red laser (633 nm). Please make sure that your instrument is capable of detecting this fluorochrome.

          Excitation: 633-647 nm; Emission: 668 nm; Laser: Red Laser.

          Filtration: 0.2 µm post-manufacturing filtered.

          靶标信息

          FOXP3 (Forkhead box protein 3) is a member of the forkhead/winged-helix family of transcriptional regulators, highly conserved across mammals, and essential for normal immune homeostasis. FOXP3 is 381 amino acids long, stably and constitutively expressed at a high level in CD25 + CD4 positive regulatory T cells, a low level in CD4-positive/CD25-negative cells, and is absent in CD4-negative/CD8-positive T cells. FOXP3 may be a master regulatory gene, and a more specific marker of regulatory T cells. Defects in the gene encoding FOXP3 protein cause the scurfy phenotype in mice. In humans FOXP3 defects play a role in IPEX syndrome (immune dysfunction, polyendocrinopathy, enteropathy, X-linked syndrome), also known as X-linked autoimmunity-allergic dysregulation (XLAAD) syndrome. Transcript variants of FOXP3 encoding different isoforms have been identified. In human breast and colon cancer cells, expression of FOXP3 is regulated by p53 in response to the DNA damage.

          仅用于科研。不用于诊断过程。未经明确授权不得转售。

          How to use the Panel Builder

          Watch the video to learn how to use the Invitrogen Flow Cytometry Panel Builder to build your next flow cytometry panel in 5 easy steps.

          生物信息学

          蛋白别名: Forkhead box protein P3; forkhead/winged helix transcription factor 3; Foxp3; MGC141961; MGC141963; RP23-54C14.1; Scurfin; scurfy

          查看更多 收起

          基因别名: Foxp3; JM2; RGD1562112; scurfin; sf

          查看更多 收起

          UniProt ID: (Mouse) Q99JB6

          查看更多 收起

          Entrez Gene ID: (Dog) 491876, (Pig) 444998, (Bovine) 506053, (Cat) 100037405, (Mouse) 20371, (Rat) 317382

          查看更多 收起

          功能
          core promoter binding nucleic acid binding DNA binding transcription factor activity, sequence-specific DNA binding transcription factor activity, RNA polymerase II distal enhancer sequence-specific binding transcription corepressor activity protein binding histone acetyltransferase binding protein homodimerization activity histone deacetylase binding sequence-specific DNA binding metal ion binding NFAT protein binding RNA polymerase II transcription factor activity, sequence-specific DNA binding molecular_function
          参与通路
          negative regulation of transcription from RNA polymerase II promoter B cell homeostasis cytokine production myeloid cell homeostasis CD4-positive, CD25-positive, alpha-beta regulatory T cell differentiation CD4-positive, CD25-positive, alpha-beta regulatory T cell lineage commitment T cell mediated immunity tolerance induction tolerance induction to self antigen regulation of immunoglobulin production positive regulation of T cell tolerance induction regulation of T cell anergy positive regulation of T cell anergy negative regulation of chronic inflammatory response negative regulation of T cell cytokine production positive regulation of peripheral T cell tolerance induction transcription, DNA-templated regulation of transcription, DNA-templated regulation of transcription from RNA polymerase II promoter transcription from RNA polymerase II promoter negative regulation of cell proliferation anatomical structure morphogenesis positive regulation of gene expression negative regulation of histone deacetylation negative regulation of NF-kappaB transcription factor activity negative regulation of interferon-gamma production negative regulation of interleukin-10 production negative regulation of interleukin-17 production negative regulation of interleukin-2 production negative regulation of interleukin-4 production negative regulation of interleukin-5 production negative regulation of interleukin-6 production negative regulation of tumor necrosis factor production positive regulation of interleukin-4 production negative regulation of CREB transcription factor activity positive regulation of CD4-positive, CD25-positive, alpha-beta regulatory T cell differentiation positive regulation of transforming growth factor beta1 production positive regulation of immature T cell proliferation in thymus positive regulation of histone acetylation negative regulation of histone acetylation negative regulation of cytokine biosynthetic process T cell activation negative regulation of T cell proliferation negative regulation of sequence-specific DNA binding transcription factor activity regulatory T cell differentiation negative regulation of interferon-gamma biosynthetic process negative regulation of interleukin-2 biosynthetic process positive regulation of regulatory T cell differentiation negative regulation of transcription, DNA-templated positive regulation of transcription, DNA-templated positive regulation of transcription from RNA polymerase II promoter negative regulation of isotype switching to IgE isotypes regulation of isotype switching to IgG isotypes negative regulation of lymphocyte proliferation negative regulation of cytokine secretion negative regulation of inflammatory response negative regulation of immune response T cell receptor signaling pathway negative regulation of T-helper 17 cell differentiation biological_process response to virus
          It has to be done as per old AB suggested Products section.

          Disclaimer

          Close

          Clicking the images or links will redirect you to a website hosted by BenchSci that provides third-party scientific content. Neither the content nor the BenchSci technology and processes for selection have been evaluated by us; we are providing them as-is and without warranty of any kind, including for use or application of the Thermo Fisher Scientific products presented.

          guarantee_icon

          性能保障

          只要您发现Invitrogen抗体在实验中的表现与网站或说明书的所述内容不符,您即可享受免费退换货服务。*

          了解更多
          help_icon

          随时为您服务

          获取常见问题的专家解答,或者直接联系我们的技术专家,咨询应用、设备、常规产品使用问题。

          联系技术支持
          订购 Plus Icon Minus Icon
          • 订单状态查询
          • 订单支持
          • 货号直购
          • 现货供应中心
          • 电子采购
          支持 Plus Icon Minus Icon
          • 帮助&支持
          • 联系我们 - 400 820 8982
          • 技术支持中心
          • 查找文件&证书
          • 报告网站问题
          资源 Plus Icon Minus Icon
          • 学习中心
          • 促销
          • 活动&研讨会
          • 社交媒体
          关于赛默飞 Plus Icon Minus Icon
          • 关于我们
          • 招聘 招聘
          • 投资者关系 投资者关系
          • 新闻 新闻
          • 社会责任 社会责任
          • 商标
          • 政策和通知
          品牌 Plus Icon Minus Icon
          • Thermo Scientific
          • Applied Biosystems
          • Invitrogen
          • Gibco
          • Ion Torrent
          • Unity Lab Services
          • Patheon
          • PPD
          • 服务条款
          • 隐私政策
          • 定价和运输保险政策
          © 2006-2026 Thermo Fisher Scientific Inc. All rights reserved. All trademarks are the property of Thermo Fisher Scientific and its subsidiaries unless otherwise specified.
          China flag icon
          China
          本网站销售的所有产品均不得用于人类或动物之临床诊断或治疗,仅可用于工业或者科研等非医疗目的。
             电子营业执照 | 经营证照公示 | ICP备案号:沪ICP备11003924号 | 沪公网安备 31011502006935号

          Your items have has been added!


          Host server : magellan-search-green-6479c7f679-zb4k5:80/100.66.74.142:80.
          git-commit: b70c0dceb888abc3b0dcebb5bc3a5b8753e7e816
          git-url: https://github.com/thermofisher/magellan-search
          git-branch: release/2.50.0-Offline