Hamburger Menu Button
Thermo Fisher Scientific Logo
登录
没有账号?建立账号 注册
  • 产品
    • 抗体
    • 引物合成
    • GeneArt Gene Synthesis Instant Designer
    • TaqMan Assay and Array Search
    • PCR 设备和耗材
    • 色谱柱和纯化柱
    • 实验室离心机
    • 分子生物学试剂和试剂盒
    • 实验室塑料耗材及用品
    • 查看所有产品分类
  • 应用和技术
    • 色谱
    • 细胞转染和培养
    • 实时荧光定量PCR
    • 质谱
    • 实验室塑料耗材及用品
    • 电子显微镜
    • 蛋白质生物学
    • PCR
    • RNAi
    • 环境
    • 查看所有应用和技术
  • 服务
    • 定制服务
    • 企业级实验室信息化服务
    • 企业服务
    • 金融&租赁服务
    • 仪器服务
    • OEM和商业供应
    • 培训服务
    • 360° CDMO 和 CRO 服务
    • CDMO 服务
    • 临床试验 CRO 服务
    • 查看所有帮助和支持
  • 帮助和支持
    • 学习中心
    • 联系我们
    • 更改国家或地区
    • 查看所有帮助和支持
  • 热门产品
    • TaqMan Real-Time PCR Assays
      TaqMan 实时荧光定量 PCR 试剂盒
    • Antibodies
      抗体
    • Oligos, Primers & Probes
      寡核苷酸、引物、探针
    • GeneArt Gene Synthesis
      GeneArt 基因合成
    • Cell Culture Plastics
      细胞培养耗材
  • 联系我们
  • 货号直购
  • 订单查询
  • 查找文件&证书
Thermo Fisher Scientific Logo

Search

搜索全部或下列指定分类
Search button
          • 联系我们
          • 货号直购
          • 登录
            登录
            没有账号?建立账号 注册
            • 我的账号
            • 订单
            • 账单及发票查询
            • 定制产品及项目

          Disclaimer

          Clicking the images or links will redirect you to a website hosted by BenchSci that provides third-party scientific content. Neither the content nor the BenchSci technology and processes for selection have been evaluated by us; we are providing them as-is and without warranty of any kind, including for use or application of the Thermo Fisher Scientific products presented.

          • Primary Antibodies ›
          • Fibronectin Antibodies
          The product (cat # {{productObj.productId}}) that you're looking for has been discontinued and replaced with {{productObj.replacementProductId}}. The product (cat # {{productObj.productId}}) that you're looking for has been discontinued. Please contact Technical Support with any questions.

          Invitrogen

          Fibronectin Monoclonal Antibody (FBN11)

          高级验证
          31个已发表图片
          52 篇参考文献
          查看其他58个Fibronectin抗体

          {{$productOrderCtrl.translations['antibody.pdp.commerceCard.promotion.promotions']}}

          {{$productOrderCtrl.translations['antibody.pdp.commerceCard.promotion.viewpromo']}}

          {{$productOrderCtrl.translations['antibody.pdp.commerceCard.promotion.promocode']}}: {{promo.promoCode}} {{promo.promoTitle}} {{promo.promoDescription}}. {{$productOrderCtrl.translations['antibody.pdp.commerceCard.promotion.learnmore']}}

          说明书
          证书
          实验方案
          技术支持
          说明书
          证书
          实验方案
          技术支持
          说明书
          证书
          实验方案
          技术支持

          Cite Fibronectin Monoclonal Antibody (FBN11)

          • 抗体检测数据 (5)
          • 已发表图片 (31)
          • 高级验证 (3)
          Fibronectin Antibody in Western Blot (WB)
          Group 53 Created with Sketch.
          Fibronectin Antibody in Western Blot (WB)
          Group 53 Created with Sketch.

          图: 1 / 39

          {{ $ctrl.currentElement.advancedVerification.fullName }}
          {{ $ctrl.currentElement.advancedVerification.text }}

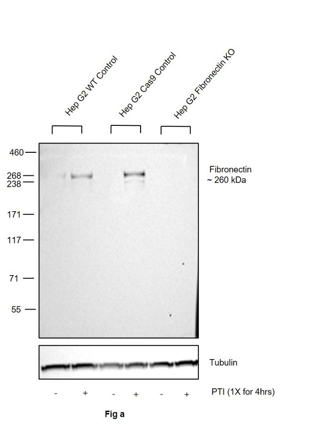
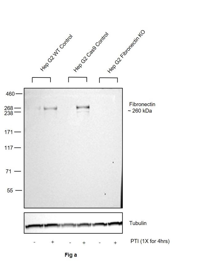
          Fibronectin Antibody (MA5-11981) in WB

          Knockout of Fibronectin was achieved by CRISPR-Cas9 genome editing using LentiArray™ Lentiviral sgRNA (Product # A32042, Assay ID CRISPR616644_LV) and LentiArray Cas9 Lentivirus (Product # A32064). Western blot analysis of Fibronectin was performed by loading 30 µg of Hep G2 Wild Type (Lane 1), Hep G2 Wild Type treated with 1X PTI for 4hrs (Lane 2), Hep G2 Cas9 (Lane 3), Hep G2 Cas9 treated with 1X PTI for 4hrs (Lane 4), Hep G2 Fibronectin KO (Lane 5) and Hep G2 Fibronectin KO treated with 1X PTI for 4hrs (Lane 6) whole cell extracts. The ... View More {{ $ctrl.currentElement.advancedVerification.fullName }} 验证信息 View more
          已发表图片由___提供 benchsci-logo
          PMID: {{$ctrl.currentElement.benchSciPubmedId}}
          查看产品

          {{$ctrl.videoDesc}}

          {{$ctrl.videoLongDesc}}

          Fibronectin Antibody in Western Blot (WB)
          Fibronectin Antibody in Immunohistochemistry (Paraffin) (IHC (P))
          Fibronectin Antibody in Immunohistochemistry (Paraffin) (IHC (P))
          Fibronectin Antibody in Western Blot (WB)
          Fibronectin Antibody in Western Blot (WB)
          Fibronectin Antibody in Immunocytochemistry (ICC/IF)
          Fibronectin Antibody in Immunohistochemistry (IHC)
          Fibronectin Antibody in Western Blot (WB)
          Fibronectin Antibody in Immunocytochemistry (ICC/IF)
          Fibronectin Antibody in Immunohistochemistry (IHC)
          Fibronectin Antibody in Immunohistochemistry (IHC)
          Fibronectin Antibody in Immunohistochemistry (IHC)
          Fibronectin Antibody in Immunohistochemistry (IHC)
          Fibronectin Antibody in Immunohistochemistry (IHC)
          Fibronectin Antibody in Western Blot (WB)
          Fibronectin Antibody in Western Blot (WB)
          Fibronectin Antibody in Western Blot (WB)
          Fibronectin Antibody in Western Blot (WB)
          Fibronectin Antibody in Western Blot (WB)
          Fibronectin Antibody in Western Blot (WB)
          Fibronectin Antibody in Western Blot (WB)
          Fibronectin Antibody in Western Blot (WB)
          Fibronectin Antibody in Western Blot (WB)
          Fibronectin Antibody in Western Blot (WB)
          Fibronectin Antibody in Western Blot (WB)
          Fibronectin Antibody in Western Blot (WB)
          Fibronectin Antibody in Western Blot (WB)
          Fibronectin Antibody in Western Blot (WB)
          Fibronectin Antibody in Western Blot (WB)
          Fibronectin Antibody in Western Blot (WB)
          Fibronectin Antibody in Western Blot (WB)
          Fibronectin Antibody in Western Blot (WB)
          Fibronectin Antibody in Western Blot (WB)
          Fibronectin Antibody in Western Blot (WB)
          Fibronectin Antibody in Western Blot (WB)
          Fibronectin Antibody in Western Blot (WB)
          Fibronectin Antibody
          Fibronectin Antibody
          Fibronectin Antibody

          产品信息

          MA5-11981

          应用
          建议稀释比
          已发表文章

          免疫印迹 (WB)

          1:500-1:5,000
          查看14篇已发表文章 14篇已发表文章

          免疫组化 (IHC)

          -
          查看23篇已发表文章 23篇已发表文章

          免疫组化(石蜡) (IHC (P))

          Assay-dependent
          -

          免疫组化(冰冻) (IHC (F))

          -
          查看1篇已发表文章 1篇已发表文章

          免疫细胞化学 (ICC/IF)

          -
          查看11篇已发表文章 11篇已发表文章

          亲和纯化 (AP)

          -
          查看2篇已发表文章 2篇已发表文章

          其他PubMed (Misc)

          -
          查看1篇已发表文章 1篇已发表文章
          产品规格

          已发表种属

          Bovine, C. elegans, Human, Mouse, Rat, Rhesus monkey

          宿主/亚型

          Mouse / IgG1

          分类

          Monoclonal

          类型

          Antibody

          克隆号

          FBN11

          抗原

          Recombinant fibronectin protein

          偶联物

          Unconjugated Unconjugated Unconjugated

          形式

          Liquid

          浓度

          0.2 mg/mL

          保存条件

          4°C

          运输条件

          Ambient (domestic); Wet ice (international)

          RRID

          AB_10982280

          产品详细信息

          MA5-11981 targets Fibronectin in IF, WB and IHC (P) applications and shows reactivity with Human, mouse, and Rat samples.

          The MA5-11981 immunogen is recombinant fibronectin protein.

          靶标信息

          Fibronectin is a disulfide-bonded dimer with a molecular weight range of 230-250 kDa. In the extracellular matrix of several connective tissues and vessels, fibronectin is present as an insoluble protein that is extensively cross-linked by interchain disulfide bonds forming high molecular mass polymers. Fibronectin is most abundant during embryonic development and tissue remodeling. Fibronectin is also present at high concentrations as a soluble plasma protein. Fibronectin is organized as a linear series of repeating modules which form domains for interaction with fibronectin itself, other matrix components (e.g. collagen and heparin) and receptors on cells (e.g. integrins). Fibronectin is present in a soluble dimeric form in plasma, and in a dimeric or multimeric form at the cell surface and in extracellular matrix. Fibronectin is involved in cell adhesion and migration processes including embryogenesis, wound healing, blood coagulation, host defense, and metastasis. Fibronectin has been implicated in carcinoma development in lung cancer. Further, Fibronectin expression is increased especially in non-small cell lung carcinoma. The adhesion of lung carcinoma cells to Fibronectin enhances tumorgenecity and confers resistance to apoptosis induced by standard chemotherapeutic agents. The gene encoding Fibronectin has three regions subject to alternative splicing, with the potential to produce 20 different transcript variants. However, the full-length nature of some Fibronectin variants has not been determined.

          仅用于科研。不用于诊断过程。未经明确授权不得转售。

          It has to be done as per old AB suggested Products section.
          guarantee_icon

          性能保障

          只要您发现Invitrogen抗体在实验中的表现与网站或说明书的所述内容不符,您即可享受免费退换货服务。*

          了解更多
          help_icon

          随时为您服务

          获取常见问题的专家解答,或者直接联系我们的技术专家,咨询应用、设备、常规产品使用问题。

          联系技术支持
          订购 Plus Icon Minus Icon
          • 订单状态查询
          • 订单支持
          • 货号直购
          • 现货供应中心
          • 电子采购
          支持 Plus Icon Minus Icon
          • 帮助&支持
          • 联系我们 - 400 820 8982
          • 技术支持中心
          • 查找文件&证书
          • 报告网站问题
          资源 Plus Icon Minus Icon
          • 学习中心
          • 促销
          • 活动&研讨会
          • 社交媒体
          关于赛默飞 Plus Icon Minus Icon
          • 关于我们
          • 招聘 招聘
          • 投资者关系 投资者关系
          • 新闻 新闻
          • 社会责任 社会责任
          • 商标
          • 政策和通知
          品牌 Plus Icon Minus Icon
          • Thermo Scientific
          • Applied Biosystems
          • Invitrogen
          • Gibco
          • Ion Torrent
          • Patheon
          • PPD
          • 服务条款
          • 隐私政策
          • 定价和运输保险政策
          © 2006-2026 Thermo Fisher Scientific Inc. All rights reserved. All trademarks are the property of Thermo Fisher Scientific and its subsidiaries unless otherwise specified.
          China flag icon
          China
          本网站销售的所有产品均不得用于人类或动物之临床诊断或治疗,仅可用于工业或者科研等非医疗目的。
             电子营业执照 | 经营证照公示 | ICP备案号:沪ICP备11003924号 | 沪公网安备 31011502006935号

          Your items have has been added!


          Host server : magellan-search-blue-55ff9ddd88-8jdkq:80/100.66.75.107:80.
          git-commit: d366ff9721d93504b2ac26a183b2b3e3d0e7d9ec
          git-url: https://github.com/thermofisher/magellan-search
          git-branch: release/2.42.0-2026.01.03-1.0