Hamburger Menu Button
Thermo Fisher Scientific Logo
登录
没有账号?建立账号 注册
  • 产品
    • 抗体
    • 引物合成
    • GeneArt Gene Synthesis Instant Designer
    • TaqMan Assay and Array Search
    • PCR 设备和耗材
    • 色谱柱和纯化柱
    • 实验室离心机
    • 分子生物学试剂和试剂盒
    • 实验室塑料耗材及用品
    • 查看所有产品分类
  • 应用和技术
    • 色谱
    • 细胞转染和培养
    • 实时荧光定量PCR
    • 质谱
    • 实验室塑料耗材及用品
    • 电子显微镜
    • 蛋白质生物学
    • PCR
    • RNAi
    • 环境
    • 查看所有应用和技术
  • 服务
    • 定制服务
    • 企业级实验室信息化服务
    • 金融&租赁服务
    • 仪器服务
    • OEM和商业供应
    • 培训服务
    • 360° CDMO 和 CRO 服务
    • CDMO 服务
    • 临床试验 CRO 服务
    • Unity Lab Services
    • 查看所有帮助和支持
  • 帮助和支持
    • 学习中心
    • 联系我们
    • 更改国家或地区
    • 查看所有帮助和支持
  • 热门产品
    • TaqMan Real-Time PCR Assays
      TaqMan 实时荧光定量 PCR 试剂盒
    • Antibodies
      抗体
    • Oligos, Primers & Probes
      寡核苷酸、引物、探针
    • GeneArt Gene Synthesis
      GeneArt 基因合成
    • Cell Culture Plastics
      细胞培养耗材
  • Who We Serve
    • 抗体治疗解决方案
    • 细胞与基因治疗解决方案
    • 学术科研
    • 工业与应用
  • 联系我们
  • 货号直购
  • 订单查询
  • 查找文件&证书
Thermo Fisher Scientific Logo

Search

搜索全部或下列指定分类
Search button
          • 联系我们
          • 货号直购
          • 登录
            登录
            没有账号?建立账号 注册
            • 我的账号
            • 订单
            • 账单及发票查询
            • 定制产品及项目
          • Primary Antibodies ›
          • GAPDH Antibodies

          Invitrogen

          GAPDH Loading Control Monoclonal Antibody (GA1R), HRP

          35个已发表图片
          55 篇参考文献
          查看其他84个GAPDH抗体

          {{$productOrderCtrl.translations['antibody.pdp.commerceCard.promotion.promotions']}}

          {{$productOrderCtrl.translations['antibody.pdp.commerceCard.promotion.viewpromo']}}

          {{$productOrderCtrl.translations['antibody.pdp.commerceCard.promotion.promocode']}}: {{promo.promoCode}} {{promo.promoTitle}} {{promo.promoDescription}}. {{$productOrderCtrl.translations['antibody.pdp.commerceCard.promotion.learnmore']}}

          说明书
          证书
          实验方案
          问题与答案
          技术支持
          说明书
          证书
          实验方案
          问题与答案
          技术支持
          说明书
          证书
          实验方案
          问题与答案
          技术支持

          Cite GAPDH Loading Control Monoclonal Antibody (GA1R), HRP

          Additional Information:
          {{banner.description}}
          {{$ctrl.isSkuNotesCollapsed ? 'View more' : 'View less'}}
          • 抗体检测数据 (1)
          • 已发表图片 (35)
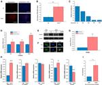
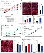
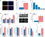
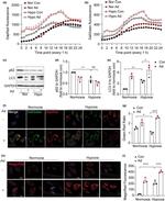
          GAPDH Loading Control Antibody in Western Blot (WB)
          Group 53 Created with Sketch.
          GAPDH Loading Control Antibody in Western Blot (WB)
          Group 53 Created with Sketch.

          图: 1 / 36

          {{ $ctrl.currentElement.advancedVerification.fullName }}
          {{ $ctrl.currentElement.advancedVerification.text }}

          GAPDH Loading Control Antibody (MA5-15738-HRP) in WB

          Western blot analysis of GAPDH was performed by loading 50 µg of various cell lysates per well onto a 4-20% Tris-HCl polyacrylamide gel. Proteins were transferred to a PVDF membrane and blocked with 5% BSA/TBST for at least 1 hour. The membrane was probed with an HRP-conjugated GAPDH monoclonal antibody (Product # MA5-15738-HRP) at a dilution of 1:1000 overnight at 4°C on a rocking platform and washed in TB... View More {{ $ctrl.currentElement.advancedVerification.fullName }} 验证信息 View more
          已发表图片由___提供 benchsci-logo
          PMID: {{$ctrl.currentElement.benchSciPubmedId}}
          查看产品

          {{$ctrl.videoDesc}}

          {{$ctrl.videoLongDesc}}

          GAPDH Loading Control Antibody in Western Blot (WB)
          GAPDH Loading Control Antibody in Western Blot (WB)
          GAPDH Loading Control Antibody in Western Blot (WB)
          GAPDH Loading Control Antibody in Western Blot (WB)
          GAPDH Loading Control Antibody in Western Blot (WB)
          GAPDH Loading Control Antibody in Western Blot (WB)
          GAPDH Loading Control Antibody in Western Blot (WB)
          GAPDH Loading Control Antibody in Western Blot (WB)
          GAPDH Loading Control Antibody in Western Blot (WB)
          GAPDH Loading Control Antibody in Western Blot (WB)
          GAPDH Loading Control Antibody in Western Blot (WB)
          GAPDH Loading Control Antibody in Western Blot (WB)
          GAPDH Loading Control Antibody in Western Blot (WB)
          GAPDH Loading Control Antibody in Western Blot (WB)
          GAPDH Loading Control Antibody in Western Blot (WB)
          GAPDH Loading Control Antibody in Western Blot (WB)
          GAPDH Loading Control Antibody in Western Blot (WB)
          GAPDH Loading Control Antibody in Western Blot (WB)
          GAPDH Loading Control Antibody in Western Blot (WB)
          GAPDH Loading Control Antibody in Western Blot (WB)
          GAPDH Loading Control Antibody in Western Blot (WB)
          GAPDH Loading Control Antibody in Western Blot (WB)
          GAPDH Loading Control Antibody in Western Blot (WB)
          GAPDH Loading Control Antibody in Western Blot (WB)
          GAPDH Loading Control Antibody in Western Blot (WB)
          GAPDH Loading Control Antibody in Western Blot (WB)
          GAPDH Loading Control Antibody in Western Blot (WB)
          GAPDH Loading Control Antibody in Western Blot (WB)
          GAPDH Loading Control Antibody in Western Blot (WB)
          GAPDH Loading Control Antibody in Western Blot (WB)
          GAPDH Loading Control Antibody in Western Blot (WB)
          GAPDH Loading Control Antibody in Western Blot (WB)
          GAPDH Loading Control Antibody in Western Blot (WB)
          GAPDH Loading Control Antibody in Western Blot (WB)
          GAPDH Loading Control Antibody in Western Blot (WB)
          GAPDH Loading Control Antibody in Western Blot (WB)

          产品信息

          MA5-15738-HRP

          应用
          建议稀释比
          已发表文章

          免疫印迹 (WB)

          1:500-1:2,000
          查看55篇已发表文章 55篇已发表文章
          产品规格

          种属反应

          Bacteria, Chicken, Hamster, Human, Insect, Mouse, Rabbit, Rat, Yeast

          已发表种属

          Bacteria, Dog, Human, Mouse, Rat

          宿主/亚型

          Mouse / IgG1

          分类

          Monoclonal

          类型

          Antibody

          克隆号

          GA1R

          抗原

          Recombinant GAPDH

          偶联物

          HRP HRP HRP
          • Unconjugated
          • Alexa Fluor 488 
          • Alexa Fluor 555 
          • Alexa Fluor 647 
          • Biotin 
          • DyLight 488
          • DyLight 550
          • DyLight 650
          • DyLight 680
          • DyLight 800 4X PEG
          • Request custom conjugation

          形式

          Liquid

          浓度

          1 mg/mL

          规格

          50 µg

          纯化类型

          Protein A

          保存液

          PBS

          内含物

          0.07% Kathon

          保存条件

          4°C

          运输条件

          Ambient (domestic); Wet ice (international)

          RRID

          AB_2537659

          产品详细信息

          MA5-15738-HRP has been successfully used in Western blotting applications with yeast, bacteria, insect, human, mouse, rat, rabbit, hamster, and chicken samples.

          靶标信息

          GAPDH (Glyceraldehyde-3-phosphate dehydrogenase) is a catalytic enzyme commonly known to be involved in glycolysis. GAPDH exists as a tetramer of identical 37-kDa subunits and catalyzes the reversible reduction of 1,3-bisphosphoglycerate to glyceraldehyde 3-phosphophate in the presence of NADPH. Apart from playing a key role in glycolysis, GAPDH is ubiquitously expressed and displays other activities unrelated to its glycolytic function. GAPDH is reported to be involved in the processes of DNA replication, DNA repair, nuclear RNA export, membrane fusion and microtubule bundling. Studies provide evidence of GAPDH playing an essential part in gene expression observed in apoptosis and as part of the cellular phenotype of age-related neurodegenerative diseases. Further, GAPDH is involved in other cellular processes ranging from membrane fusion, and neuronal apoptosis in cancer. GAPDH is reported to bind to a variety of other proteins, including the amyloid precursor protein, mutations in which cause some forms of Alzheimer's disease (AD), and the polyglutamine tracts of Huntingtin, the protein product aberrant forms of which are causative of Huntington's disease. Associations between GAPDH, actin and tubulin have also be reported. Since GAPDH is expressed at high levels in most tissues, it is useful as protein loading control in Western Blot analysis.

          仅用于科研。不用于诊断过程。未经明确授权不得转售。

          生物信息学

          蛋白别名: 38 kDa BFA-dependent ADP-ribosylation substrate; AAG9; aging-associated gene 9 protein; BARS-38; EC 1.2.1.12; epididymis secretory protein Li 278; epididymis secretory sperm binding protein Li 162eP; GAPA; GAPA-1; GAPC; GAPC-1; GAPC1; GAPCP-1; GAPCp1; GAPD; GAPDH; GAPDH-2; GAPDH-A; glceraldehyde-3-phosphate dehydrogenase; glyceraldehyde 3-phosphate dehydrogenase (EC 1.2.1.12); Glyceraldehyde-3-phosphate dehydrogenase; glyceraldehyde-3-phosphate dehydrogenase (EC 1.2.1.12); glyceraldehyde-3-phosphate dehydrogenase type 2; glyceraldehyde-3-phosphate dehydrogenase, spermatogenic; Glyceraldehyde-3-phosphate dehydrogenase, testis-specific; HGNC:4141; MGC88685; multifunctional protein, glycolytic enzyme; OCAS, p38 component; Oct1 coactivator in S phase, 38 Kd component; Peptidyl-cysteine S-nitrosylase GAPDH; similar to Homo sapiens glyceraldehyde-3-phosphate dehydrogenase (GAPDH) mRNA with GenBank Accession Number M33197.1; Spermatogenic cell-specific glyceraldehyde 3-phosphate dehydrogenase 2; Spermatogenic glyceraldehyde-3-phosphate dehydrogenase; unnamed protein product

          查看更多 收起

          基因别名: BARS-38; CDABP0047; G3PD; GAPD; Gapd-s; GAPD2; GAPDH; GAPDH-2; GAPDH2; GAPDHS; GAPDS; HEL-S-162eP; HEL-S-278; HSD-35; HSD35; I79_001391; KNC-NDS6; OK/SW-cl.12

          查看更多 收起

          UniProt ID: (Rabbit) P46406, (Human) P04406, (Chicken) P00356, (Human) O14556, (Mouse) P16858, (Chinese hamster) P17244, (Rat) P04797, (Rat) Q9ESV6, (Mouse) Q64467

          查看更多 收起

          Entrez Gene ID: (Rabbit) 100009074, (Human) 2597, (Chicken) 374193, (Human) 26330, (Rabbit) 100352213, (Mouse) 14433, (Chinese hamster) 100736557, (Rat) 24383, (Rat) 66020, (Mouse) 14447, (Chinese hamster) 100767862

          查看更多 收起

          功能
          glyceraldehyde-3-phosphate dehydrogenase (NAD+) (phosphorylating) activity protein binding microtubule binding oxidoreductase activity oxidoreductase activity, acting on the aldehyde or oxo group of donors, NAD or NADP as acceptor transferase activity aspartic-type endopeptidase inhibitor activity peptidyl-cysteine S-nitrosylase activity identical protein binding NADP binding NAD binding disordered domain specific binding molecular_function dehydrogenase
          参与通路
          microtubule cytoskeleton organization positive regulation of cytokine production immune system process glucose metabolic process glycolytic process regulation of translation apoptotic process negative regulation of endopeptidase activity regulation of macroautophagy negative regulation of translation killing of cells of other organism positive regulation of type I interferon production peptidyl-cysteine S-trans-nitrosylation positive regulation of I-kappaB kinase/NF-kappaB signaling innate immune response protein stabilization defense response to fungus neuron apoptotic process killing by host of symbiont cells antimicrobial humoral immune response mediated by antimicrobial peptide cellular response to interferon-gamma nuclear membrane fusion gluconeogenesis negative regulation of apoptotic process positive regulation of cytokine secretion positive regulation by organism of apoptotic process in other organism involved in symbiotic interaction oxidation-reduction process sperm motility positive regulation of glycolytic process carbohydrate metabolic process multicellular organism development response to ammonium ion spermatid development
          It has to be done as per old AB suggested Products section.

          Disclaimer

          Close

          Clicking the images or links will redirect you to a website hosted by BenchSci that provides third-party scientific content. Neither the content nor the BenchSci technology and processes for selection have been evaluated by us; we are providing them as-is and without warranty of any kind, including for use or application of the Thermo Fisher Scientific products presented.

          guarantee_icon

          性能保障

          只要您发现Invitrogen抗体在实验中的表现与网站或说明书的所述内容不符,您即可享受免费退换货服务。*

          了解更多
          help_icon

          随时为您服务

          获取常见问题的专家解答,或者直接联系我们的技术专家,咨询应用、设备、常规产品使用问题。

          联系技术支持
          订购 Plus Icon Minus Icon
          • 订单状态查询
          • 订单支持
          • 货号直购
          • 现货供应中心
          • 电子采购
          支持 Plus Icon Minus Icon
          • 帮助&支持
          • 联系我们 - 400 820 8982
          • 技术支持中心
          • 查找文件&证书
          • 报告网站问题
          资源 Plus Icon Minus Icon
          • 学习中心
          • 促销
          • 活动&研讨会
          • 社交媒体
          关于赛默飞 Plus Icon Minus Icon
          • 关于我们
          • 招聘 招聘
          • 投资者关系 投资者关系
          • 新闻 新闻
          • 社会责任 社会责任
          • 商标
          • 政策和通知
          品牌 Plus Icon Minus Icon
          • Thermo Scientific
          • Applied Biosystems
          • Invitrogen
          • Gibco
          • Ion Torrent
          • Unity Lab Services
          • Patheon
          • PPD
          • 服务条款
          • 隐私政策
          • 定价和运输保险政策
          © 2006-2026 Thermo Fisher Scientific Inc. All rights reserved. All trademarks are the property of Thermo Fisher Scientific and its subsidiaries unless otherwise specified.
          China flag icon
          China
          本网站销售的所有产品均不得用于人类或动物之临床诊断或治疗,仅可用于工业或者科研等非医疗目的。
             电子营业执照 | 经营证照公示 | ICP备案号:沪ICP备11003924号 | 沪公网安备 31011502006935号

          Your items have has been added!


          Host server : magellan-search-green-b49b87d85-5cvsx:80/100.66.79.163:80.
          git-commit: 5b8c860b7cdb41e9cfe07630520f6b51e109d38e
          git-url: https://github.com/thermofisher/magellan-search
          git-branch: release/2.47.0-Offline