Hamburger Menu Button
Thermo Fisher Scientific Logo
登录
没有账号?建立账号 注册
  • 产品
    • 抗体
    • 引物合成
    • GeneArt Gene Synthesis Instant Designer
    • TaqMan Assay and Array Search
    • PCR 设备和耗材
    • 色谱柱和纯化柱
    • 实验室离心机
    • 分子生物学试剂和试剂盒
    • 实验室塑料耗材及用品
    • 查看所有产品分类
  • 应用和技术
    • 色谱
    • 细胞转染和培养
    • 实时荧光定量PCR
    • 质谱
    • 实验室塑料耗材及用品
    • 电子显微镜
    • 蛋白质生物学
    • PCR
    • RNAi
    • 环境
    • 查看所有应用和技术
  • 服务
    • 定制服务
    • 企业级实验室信息化服务
    • 金融&租赁服务
    • 仪器服务
    • OEM和商业供应
    • 培训服务
    • 360° CDMO 和 CRO 服务
    • CDMO 服务
    • 临床试验 CRO 服务
    • Unity Lab Services
    • 查看所有帮助和支持
  • 帮助和支持
    • 学习中心
    • 联系我们
    • 更改国家或地区
    • 查看所有帮助和支持
  • 热门产品
    • TaqMan Real-Time PCR Assays
      TaqMan 实时荧光定量 PCR 试剂盒
    • Antibodies
      抗体
    • Oligos, Primers & Probes
      寡核苷酸、引物、探针
    • GeneArt Gene Synthesis
      GeneArt 基因合成
    • Cell Culture Plastics
      细胞培养耗材
  • Who We Serve
    • 抗体治疗解决方案
    • 细胞与基因治疗解决方案
    • 学术科研
    • 工业与应用
  • 联系我们
  • 货号直购
  • 订单查询
  • 查找文件&证书
Thermo Fisher Scientific Logo

Search

搜索全部或下列指定分类
Search button
          • 联系我们
          • 货号直购
          • 登录
            登录
            没有账号?建立账号 注册
            • 我的账号
            • 订单
            • 账单及发票查询
            • 定制产品及项目
          • Primary Antibodies ›
          • GFAP Antibodies

          Invitrogen

          GFAP Polyclonal Antibody

          高级验证
          25个已发表图片
          59 篇参考文献
          查看其他136个GFAP抗体

          {{$productOrderCtrl.translations['antibody.pdp.commerceCard.promotion.promotions']}}

          {{$productOrderCtrl.translations['antibody.pdp.commerceCard.promotion.viewpromo']}}

          {{$productOrderCtrl.translations['antibody.pdp.commerceCard.promotion.promocode']}}: {{promo.promoCode}} {{promo.promoTitle}} {{promo.promoDescription}}. {{$productOrderCtrl.translations['antibody.pdp.commerceCard.promotion.learnmore']}}

          说明书
          证书
          实验方案
          问题与答案
          技术支持
          说明书
          证书
          实验方案
          问题与答案
          技术支持
          说明书
          证书
          实验方案
          问题与答案
          技术支持

          Cite GFAP Polyclonal Antibody

          Additional Information:
          {{banner.description}}
          {{$ctrl.isSkuNotesCollapsed ? 'View more' : 'View less'}}
          • 抗体检测数据 (4)
          • 已发表图片 (25)
          • 高级验证 (1)
          GFAP Antibody in Immunocytochemistry (ICC/IF)
          Group 53 Created with Sketch.
          GFAP Antibody in Immunocytochemistry (ICC/IF)
          Group 53 Created with Sketch.

          图: 1 / 30

          {{ $ctrl.currentElement.advancedVerification.fullName }}
          {{ $ctrl.currentElement.advancedVerification.text }}

          GFAP Antibody (PA1-10004) in ICC/IF

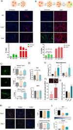
          Immunofluorescent analysis of GFAP cortical neuron-glial cell culture from E20 rat costained with Glial Fibrillary Acidic Protein-GFAP polyclonal antibody (Product # PA1-10004, dilution 1:2,000 in red) and mouse mAb to MAP-τ (tau), dilution 1:2,000 in green. The blue is DAPI staining of nuclear DNA. The GFAP labels astroglial cells, while the MAP-τ antibody stains neuronal cell perikarya, dendrites and axons. {{ $ctrl.currentElement.advancedVerification.fullName }} 验证信息 View more
          已发表图片由___提供 benchsci-logo
          PMID: {{$ctrl.currentElement.benchSciPubmedId}}
          查看产品

          {{$ctrl.videoDesc}}

          {{$ctrl.videoLongDesc}}

          GFAP Antibody in Immunocytochemistry (ICC/IF)
          GFAP Antibody in Immunohistochemistry (Paraffin) (IHC (P))
          GFAP Antibody in Western Blot (WB)
          GFAP Antibody in Western Blot (WB)
          GFAP Antibody in Immunohistochemistry (IHC)
          GFAP Antibody in Immunohistochemistry (IHC)
          GFAP Antibody in Immunocytochemistry (ICC/IF)
          GFAP Antibody in Immunocytochemistry (ICC/IF)
          GFAP Antibody in Immunocytochemistry (ICC/IF)
          GFAP Antibody in Immunocytochemistry (ICC/IF)
          GFAP Antibody in Immunocytochemistry (ICC/IF)
          GFAP Antibody in Immunocytochemistry (ICC/IF)
          GFAP Antibody in Immunocytochemistry (ICC/IF)
          GFAP Antibody in Immunohistochemistry, Immunocytochemistry (IHC, ICC/IF)
          GFAP Antibody in Immunocytochemistry (ICC/IF)
          GFAP Antibody in Immunohistochemistry (Paraffin) (IHC (P))
          GFAP Antibody in Immunohistochemistry (IHC)
          GFAP Antibody in Immunohistochemistry (IHC)
          GFAP Antibody in Immunohistochemistry (IHC)
          GFAP Antibody in Immunohistochemistry (IHC)
          GFAP Antibody in Immunohistochemistry (IHC)
          GFAP Antibody in Immunohistochemistry (IHC)
          GFAP Antibody in Immunohistochemistry (IHC)
          GFAP Antibody in Immunohistochemistry (IHC)
          GFAP Antibody in Immunohistochemistry (IHC)
          GFAP Antibody in Immunohistochemistry (IHC)
          GFAP Antibody in Immunohistochemistry - Free Floating (IHC (Free))
          GFAP Antibody in Immunohistochemistry (PFA fixed) (IHC (PFA))
          GFAP Antibody in Immunohistochemistry (PFA fixed) (IHC (PFA))
          GFAP Antibody
          GFAP Polyclonal Antibody

          产品信息

          PA1-10004

          应用
          建议稀释比
          已发表文章

          免疫印迹 (WB)

          1:5,000
          查看2篇已发表文章 2篇已发表文章

          免疫组化 (IHC)

          -
          查看35篇已发表文章 35篇已发表文章

          免疫组化(石蜡) (IHC (P))

          1:10,000
          查看3篇已发表文章 3篇已发表文章

          免疫组织化学(多聚甲醛固定) (IHC (PFA))

          -
          查看1篇已发表文章 1篇已发表文章

          免疫组化(冰冻) (IHC (F))

          -
          查看4篇已发表文章 4篇已发表文章

          免疫组织化学(悬浮细胞) (IHC (Free))

          -
          查看2篇已发表文章 2篇已发表文章

          免疫细胞化学 (ICC/IF)

          1:5,000-1:10,000
          查看12篇已发表文章 12篇已发表文章
          产品规格

          种属反应

          Bovine, Horse, Human, Mouse, Pig, Rat

          已发表种属

          Human, Mouse, Rat, Rhesus monkey, Zebrafish

          宿主/亚型

          Chicken / IgY

          分类

          Polyclonal

          类型

          Antibody

          抗原

          Recombinant full length human GFAP isotype 1 expressed in and purified from E. coli.
          3D表位/免疫原

          偶联物

          Unconjugated Unconjugated Unconjugated

          形式

          Liquid

          浓度

          Conc. not determined

          保存液

          PBS

          内含物

          0.02% sodium azide

          保存条件

          4°C

          运输条件

          Ambient (domestic); Wet ice (international)

          RRID

          AB_1074620

          产品详细信息

          PA1-10004 was made against full length human recombinant GFAP, and works well on western blots, and on immunostaining of cell culture or tissue sections.

          This product is supplied as an IgY prep and is not a pure antibody, therefore concentration is not determined. Dilutions are to be determined by the end user.

          靶标信息

          GFAP (Glial fibrillary acidic protein) is a member of the class III intermediate filament protein family. GFAP is heavily and specifically expressed in astrocytes and certain astroglia of the central nervous system, in satellite cells of peripheral ganglia, and in non-myelinating Schwann cells of peripheral nerves. In addition, neural stem cells strongly express GFAP. Antibodies to GFAP are very useful as markers of astrocytic cells. In addition, many types of brain tumor, presumably derived from astrocytic cells, heavily express GFAP. GFAP is also found in the lens epithelium, Kupffer cells of the liver, in some cells in salivary tumors and has been reported in erythrocytes. GFAP is used as a marker to distinguish astrocytes from other glial cells during development. Mutations in this gene cause Alexander disease, a rare disorder of astrocytes in the central nervous system. Alternative splicing of the GFAP gene results in multiple transcript variants encoding distinct isoforms.

          仅用于科研。不用于诊断过程。未经明确授权不得转售。

          生物信息学

          蛋白别名: Astrocyte or Intermediate Filament Protein; FLJ45472; GFAP; GFAP epsilon; Glial fibrillary acidic protein; Glial Fibrillary Acidic Protein (GFAP); glial fibrillary acidic protein alpha; intermediate filament; intermediate filament protein; unnamed protein product

          查看更多 收起

          基因别名: AI836096; ALXDRD; GFAP

          查看更多 收起

          UniProt ID: (Bovine) Q28115, (Human) P14136, (Rat) P47819, (Mouse) P03995

          查看更多 收起

          Entrez Gene ID: (Bovine) 281189, (Horse) 100033970, (Human) 2670, (Pig) 396562, (Rat) 24387, (Mouse) 14580

          查看更多 收起

          功能
          protein binding integrin binding structural constituent of cytoskeleton kinase binding identical protein binding structural molecule activity
          参与通路
          intermediate filament organization response to wounding positive regulation of Schwann cell proliferation negative regulation of neuron projection development astrocyte development extracellular matrix organization neuron projection regeneration intermediate filament-based process regulation of neurotransmitter uptake Bergmann glial cell differentiation positive regulation of glial cell proliferation long-term synaptic potentiation intracellular protein transport gene expression Schwann cell proliferation neuron projection development regulation of protein complex assembly D-aspartate import regulation of chaperone-mediated autophagy
          It has to be done as per old AB suggested Products section.

          Disclaimer

          Close

          Clicking the images or links will redirect you to a website hosted by BenchSci that provides third-party scientific content. Neither the content nor the BenchSci technology and processes for selection have been evaluated by us; we are providing them as-is and without warranty of any kind, including for use or application of the Thermo Fisher Scientific products presented.

          guarantee_icon

          性能保障

          只要您发现Invitrogen抗体在实验中的表现与网站或说明书的所述内容不符,您即可享受免费退换货服务。*

          了解更多
          help_icon

          随时为您服务

          获取常见问题的专家解答,或者直接联系我们的技术专家,咨询应用、设备、常规产品使用问题。

          联系技术支持
          订购 Plus Icon Minus Icon
          • 订单状态查询
          • 订单支持
          • 货号直购
          • 现货供应中心
          • 电子采购
          支持 Plus Icon Minus Icon
          • 帮助&支持
          • 联系我们 - 400 820 8982
          • 技术支持中心
          • 查找文件&证书
          • 报告网站问题
          资源 Plus Icon Minus Icon
          • 学习中心
          • 促销
          • 活动&研讨会
          • 社交媒体
          关于赛默飞 Plus Icon Minus Icon
          • 关于我们
          • 招聘 招聘
          • 投资者关系 投资者关系
          • 新闻 新闻
          • 社会责任 社会责任
          • 商标
          • 政策和通知
          品牌 Plus Icon Minus Icon
          • Thermo Scientific
          • Applied Biosystems
          • Invitrogen
          • Gibco
          • Ion Torrent
          • Unity Lab Services
          • Patheon
          • PPD
          • 服务条款
          • 隐私政策
          • 定价和运输保险政策
          © 2006-2026 Thermo Fisher Scientific Inc. All rights reserved. All trademarks are the property of Thermo Fisher Scientific and its subsidiaries unless otherwise specified.
          China flag icon
          China
          本网站销售的所有产品均不得用于人类或动物之临床诊断或治疗,仅可用于工业或者科研等非医疗目的。
             电子营业执照 | 经营证照公示 | ICP备案号:沪ICP备11003924号 | 沪公网安备 31011502006935号

          Your items have has been added!


          Host server : magellan-search-green-b49b87d85-n9r8p:80/100.66.76.150:80.
          git-commit: 5b8c860b7cdb41e9cfe07630520f6b51e109d38e
          git-url: https://github.com/thermofisher/magellan-search
          git-branch: release/2.47.0-Offline