Hamburger Menu Button
Thermo Fisher Scientific Logo
登录
没有账号?建立账号 注册
  • 产品
    • 抗体
    • 引物合成
    • GeneArt Gene Synthesis Instant Designer
    • TaqMan Assay and Array Search
    • PCR 设备和耗材
    • 色谱柱和纯化柱
    • 实验室离心机
    • 分子生物学试剂和试剂盒
    • 实验室塑料耗材及用品
    • 查看所有产品分类
  • 应用和技术
    • 色谱
    • 细胞转染和培养
    • 实时荧光定量PCR
    • 质谱
    • 实验室塑料耗材及用品
    • 电子显微镜
    • 蛋白质生物学
    • PCR
    • RNAi
    • 环境
    • 查看所有应用和技术
  • 服务
    • 定制服务
    • 企业级实验室信息化服务
    • 金融&租赁服务
    • 仪器服务
    • OEM和商业供应
    • 培训服务
    • 360° CDMO 和 CRO 服务
    • CDMO 服务
    • 临床试验 CRO 服务
    • Unity Lab Services
    • 查看所有帮助和支持
  • 帮助和支持
    • 学习中心
    • 联系我们
    • 更改国家或地区
    • 查看所有帮助和支持
  • 热门产品
    • TaqMan Real-Time PCR Assays
      TaqMan 实时荧光定量 PCR 试剂盒
    • Antibodies
      抗体
    • Oligos, Primers & Probes
      寡核苷酸、引物、探针
    • GeneArt Gene Synthesis
      GeneArt 基因合成
    • Cell Culture Plastics
      细胞培养耗材
  • Who We Serve
    • 抗体治疗解决方案
    • 细胞与基因治疗解决方案
    • 学术科研
    • 工业与应用
  • 联系我们
  • 货号直购
  • 订单查询
  • 查找文件&证书
Thermo Fisher Scientific Logo

Search

搜索全部或下列指定分类
Search button
          • 联系我们
          • 货号直购
          • 登录
            登录
            没有账号?建立账号 注册
            • 我的账号
            • 订单
            • 账单及发票查询
            • 定制产品及项目
          • Primary Antibodies ›
          • GLUT1 Antibodies
          The product (cat # {{productObj.productId}}) that you're looking for has been discontinued and replaced with {{productObj.replacementProductId}}. The product (cat # {{productObj.productId}}) that you're looking for has been discontinued. Please contact Technical Support with any questions.

          Invitrogen

          GLUT1 Polyclonal Antibody

          高级验证
          10个已发表图片
          22 篇参考文献
          查看其他31个GLUT1抗体

          {{$productOrderCtrl.translations['antibody.pdp.commerceCard.promotion.promotions']}}

          {{$productOrderCtrl.translations['antibody.pdp.commerceCard.promotion.viewpromo']}}

          {{$productOrderCtrl.translations['antibody.pdp.commerceCard.promotion.promocode']}}: {{promo.promoCode}} {{promo.promoTitle}} {{promo.promoDescription}}. {{$productOrderCtrl.translations['antibody.pdp.commerceCard.promotion.learnmore']}}

          说明书
          证书
          实验方案
          技术支持
          说明书
          证书
          实验方案
          技术支持
          说明书
          证书
          实验方案
          技术支持

          Cite GLUT1 Polyclonal Antibody

          Additional Information:
          {{banner.description}}
          {{$ctrl.isSkuNotesCollapsed ? 'View more' : 'View less'}}
          • 抗体检测数据 (3)
          • 已发表图片 (10)
          • 高级验证 (1)
          GLUT1 Antibody in Immunohistochemistry (Paraffin) (IHC (P))
          Group 53 Created with Sketch.
          GLUT1 Antibody in Immunohistochemistry (Paraffin) (IHC (P))
          Group 53 Created with Sketch.

          图: 1 / 14

          {{ $ctrl.currentElement.advancedVerification.fullName }}
          {{ $ctrl.currentElement.advancedVerification.text }}

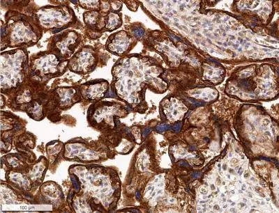
          GLUT1 Antibody (PA1-46152) in IHC (P)

          Immunohistochemical analysis of GLUT1 in formalin-fixed paraffin-embedded tissue section of human placenta. Samples were incubated in GLUT1 polyclonal antibody (Product # PA1-46152) using a dilution of 1:200. The staining was developed using HRP-DAB detection method and the sections were further counterstained with hematoxylin. This antibody generated a specific strong membrane cytoplasmic staining of Glut1... View More {{ $ctrl.currentElement.advancedVerification.fullName }} 验证信息 View more
          已发表图片由___提供 benchsci-logo
          PMID: {{$ctrl.currentElement.benchSciPubmedId}}
          查看产品

          {{$ctrl.videoDesc}}

          {{$ctrl.videoLongDesc}}

          GLUT1 Antibody in Immunohistochemistry (Paraffin) (IHC (P))
          GLUT1 Antibody in Western Blot (WB)
          GLUT1 Antibody in Western Blot (WB)
          GLUT1 Antibody in Immunocytochemistry (ICC/IF)
          GLUT1 Antibody in Flow Cytometry (Flow)
          GLUT1 Antibody in Immunohistochemistry (IHC)
          GLUT1 Antibody in Western Blot (WB)
          GLUT1 Antibody in Western Blot (WB)
          GLUT1 Antibody in Western Blot (WB)
          GLUT1 Antibody in Western Blot (WB)
          GLUT1 Antibody in Western Blot (WB)
          GLUT1 Antibody in Western Blot (WB)
          GLUT1 Antibody in Western Blot (WB)
          GLUT1 Antibody
          GLUT1 Polyclonal Antibody

          产品信息

          PA1-46152

          应用
          建议稀释比
          已发表文章

          免疫印迹 (WB)

          1:500
          查看14篇已发表文章 14篇已发表文章

          免疫组化 (IHC)

          -
          查看4篇已发表文章 4篇已发表文章

          免疫组化(石蜡) (IHC (P))

          1:200
          查看1篇已发表文章 1篇已发表文章

          免疫组化(冰冻) (IHC (F))

          1:200
          -

          免疫细胞化学 (ICC/IF)

          1:1,000
          查看1篇已发表文章 1篇已发表文章

          流式细胞分析 (Flow)

          Assay-Dependent
          查看1篇已发表文章 1篇已发表文章

          染色质免疫沉淀 实验 (ChIP)

          Assay-Dependent
          -

          其他PubMed (Misc)

          -
          查看1篇已发表文章 1篇已发表文章
          产品规格

          已发表种属

          Hamster, Human, Mouse, Rabbit

          宿主/亚型

          Rabbit / IgG

          分类

          Polyclonal

          类型

          Antibody

          抗原

          Human GLUT1 protein (between residues 1-100).
          3D表位/免疫原

          偶联物

          Unconjugated Unconjugated Unconjugated

          形式

          Liquid

          浓度

          0.9 mg/mL

          规格

          90 µg

          保存条件

          -20°C or -80°C if preferred

          运输条件

          Ambient (domestic); Wet ice (international)

          RRID

          AB_2302087

          产品详细信息

          The target sequence has 100% sequence homology with primate, and 93% with rat, bovine, and rabbit.

          靶标信息

          Glucose transporter 1 (GLUT1), encoded by the SLC2A1 gene, is a facilitative glucose transporter that plays a pivotal role in the uptake of glucose across cell membranes, particularly in tissues with high-energy demands such as the brain, erythrocytes, and endothelial cells of the blood-brain barrier. GLUT1 is ubiquitously expressed and functions through a passive diffusion mechanism, allowing glucose to move down its concentration gradient. Its involvement in maintaining glucose homeostasis is crucial for cellular metabolism and energy production. Mutations in SLC2A1 can lead to GLUT1 deficiency syndrome, characterized by seizures, developmental delay, and movement disorders due to impaired glucose transport into the brain. GLUT1 also plays a significant role in cancer biology, where its overexpression is commonly observed in various tumors, facilitating the enhanced glucose uptake required for rapid tumor cell proliferation. This characteristic makes GLUT1 a potential target for cancer diagnostics and therapeutics. Additionally, GLUT1's regulation is influenced by factors such as hypoxia, insulin, and cellular stress, highlighting its adaptive role in different physiological and pathological states.

          仅用于科研。不用于诊断过程。未经明确授权不得转售。

          It has to be done as per old AB suggested Products section.

          Disclaimer

          Close

          Clicking the images or links will redirect you to a website hosted by BenchSci that provides third-party scientific content. Neither the content nor the BenchSci technology and processes for selection have been evaluated by us; we are providing them as-is and without warranty of any kind, including for use or application of the Thermo Fisher Scientific products presented.

          guarantee_icon

          性能保障

          只要您发现Invitrogen抗体在实验中的表现与网站或说明书的所述内容不符,您即可享受免费退换货服务。*

          了解更多
          help_icon

          随时为您服务

          获取常见问题的专家解答,或者直接联系我们的技术专家,咨询应用、设备、常规产品使用问题。

          联系技术支持
          订购 Plus Icon Minus Icon
          • 订单状态查询
          • 订单支持
          • 货号直购
          • 现货供应中心
          • 电子采购
          支持 Plus Icon Minus Icon
          • 帮助&支持
          • 联系我们 - 400 820 8982
          • 技术支持中心
          • 查找文件&证书
          • 报告网站问题
          资源 Plus Icon Minus Icon
          • 学习中心
          • 促销
          • 活动&研讨会
          • 社交媒体
          关于赛默飞 Plus Icon Minus Icon
          • 关于我们
          • 招聘 招聘
          • 投资者关系 投资者关系
          • 新闻 新闻
          • 社会责任 社会责任
          • 商标
          • 政策和通知
          品牌 Plus Icon Minus Icon
          • Thermo Scientific
          • Applied Biosystems
          • Invitrogen
          • Gibco
          • Ion Torrent
          • Unity Lab Services
          • Patheon
          • PPD
          • 服务条款
          • 隐私政策
          • 定价和运输保险政策
          © 2006-2026 Thermo Fisher Scientific Inc. All rights reserved. All trademarks are the property of Thermo Fisher Scientific and its subsidiaries unless otherwise specified.
          China flag icon
          China
          本网站销售的所有产品均不得用于人类或动物之临床诊断或治疗,仅可用于工业或者科研等非医疗目的。
             电子营业执照 | 经营证照公示 | ICP备案号:沪ICP备11003924号 | 沪公网安备 31011502006935号

          Your items have has been added!


          Host server : magellan-search-green-6b469b8bb7-msbq7:80/100.66.78.64:80.
          git-commit: a334af76dff23450325448aedefe62379591458a
          git-url: https://github.com/thermofisher/magellan-search
          git-branch: release/2.48.1-2026.04.16-1.0