Hamburger Menu Button
Thermo Fisher Scientific Logo
登录
没有账号?建立账号 注册
  • 产品
    • 抗体
    • 引物合成
    • GeneArt Gene Synthesis Instant Designer
    • TaqMan Assay and Array Search
    • PCR 设备和耗材
    • 色谱柱和纯化柱
    • 实验室离心机
    • 分子生物学试剂和试剂盒
    • 实验室塑料耗材及用品
    • 查看所有产品分类
  • 应用和技术
    • 色谱
    • 细胞转染和培养
    • 实时荧光定量PCR
    • 质谱
    • 实验室塑料耗材及用品
    • 电子显微镜
    • 蛋白质生物学
    • PCR
    • RNAi
    • 环境
    • 查看所有应用和技术
  • 服务
    • 定制服务
    • 企业级实验室信息化服务
    • 金融&租赁服务
    • 仪器服务
    • OEM和商业供应
    • 培训服务
    • 360° CDMO 和 CRO 服务
    • CDMO 服务
    • 临床试验 CRO 服务
    • Unity Lab Services
    • 查看所有帮助和支持
  • 帮助和支持
    • 学习中心
    • 联系我们
    • 更改国家或地区
    • 查看所有帮助和支持
  • 热门产品
    • TaqMan Real-Time PCR Assays
      TaqMan 实时荧光定量 PCR 试剂盒
    • Antibodies
      抗体
    • Oligos, Primers & Probes
      寡核苷酸、引物、探针
    • GeneArt Gene Synthesis
      GeneArt 基因合成
    • Cell Culture Plastics
      细胞培养耗材
  • Who We Serve
    • 抗体治疗解决方案
    • 细胞与基因治疗解决方案
    • 学术科研
    • 工业与应用
  • 联系我们
  • 货号直购
  • 订单查询
  • 查找文件&证书
Thermo Fisher Scientific Logo

Search

搜索全部或下列指定分类
Search button
          • 联系我们
          • 货号直购
          • 登录
            登录
            没有账号?建立账号 注册
            • 我的账号
            • 订单
            • 会员中心
            • 账单及发票查询
            • 定制产品及项目
          • Primary Antibodies ›
          • GRP78 Antibodies

          Invitrogen

          GRP78 Monoclonal Antibody (1H11-1H7)

          高级验证
          5个已发表图片
          7 篇参考文献
          查看其他51个GRP78抗体

          {{$productOrderCtrl.translations['antibody.pdp.commerceCard.promotion.promotions']}}

          {{$productOrderCtrl.translations['antibody.pdp.commerceCard.promotion.viewpromo']}}

          {{$productOrderCtrl.translations['antibody.pdp.commerceCard.promotion.promocode']}}: {{promo.promoCode}} {{promo.promoTitle}} {{promo.promoDescription}}. {{$productOrderCtrl.translations['antibody.pdp.commerceCard.promotion.learnmore']}}

          说明书
          证书
          实验方案
          问题与答案
          技术支持
          说明书
          证书
          实验方案
          问题与答案
          技术支持
          说明书
          证书
          实验方案
          问题与答案
          技术支持

          Cite GRP78 Monoclonal Antibody (1H11-1H7)

          Additional Information:
          {{banner.description}}
          {{$ctrl.isSkuNotesCollapsed ? 'View more' : 'View less'}}
          • 抗体检测数据 (5)
          • 已发表图片 (5)
          • 高级验证 (2)
          GRP78 Antibody in Immunocytochemistry (ICC/IF)
          Group 53 Created with Sketch.
          GRP78 Antibody in Immunocytochemistry (ICC/IF)
          Group 53 Created with Sketch.

          图: 1 / 12

          {{ $ctrl.currentElement.advancedVerification.fullName }}
          {{ $ctrl.currentElement.advancedVerification.text }}

          GRP78 Antibody (MA5-27686) in ICC/IF

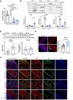
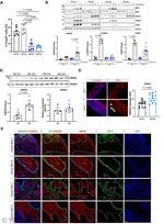
          Immunofluorescence analysis of GRP78 was performed using 70% confluent log phase MCF7 cells and MCF7 cells treated with 1 µM of Thapsigargin for 24 hours. The cells were fixed with 4% paraformaldehyde for 10 minutes, permeabilized with 0.1% Triton™ X-100 for 15 minutes, and blocked with 2% BSA for 1 hour at room temperature. The cells were labeled with GRP78 Mouse Monoclonal Antibody (1H11-1H7) (Product # MA5-27686) at 5 µg/mL in 0.1% BSA, incubated at 4 degree Celsius overnight and then with Goat anti-Mouse IgG (H+L) Superclonal™ Secondar... View More {{ $ctrl.currentElement.advancedVerification.fullName }} 验证信息 View more
          已发表图片由___提供 benchsci-logo
          PMID: {{$ctrl.currentElement.benchSciPubmedId}}
          查看产品

          {{$ctrl.videoDesc}}

          {{$ctrl.videoLongDesc}}

          GRP78 Antibody in Immunocytochemistry (ICC/IF)
          GRP78 Antibody in Immunocytochemistry (ICC/IF)
          GRP78 Antibody in Immunocytochemistry (ICC/IF)
          GRP78 Antibody in Western Blot (WB)
          GRP78 Antibody in Western Blot (WB)
          GRP78 Antibody in Western Blot (WB)
          GRP78 Antibody in Western Blot, Immunocytochemistry (WB, ICC/IF)
          GRP78 Antibody in Immunocytochemistry (ICC/IF)
          GRP78 Antibody in Western Blot (WB)
          GRP78 Antibody in Western Blot (WB)
          GRP78 Antibody
          GRP78 Antibody
          GRP78 Monoclonal Antibody (1H11-1H7)

          产品信息

          MA5-27686

          应用
          建议稀释比
          已发表文章

          免疫印迹 (WB)

          1:2,000
          查看3篇已发表文章 3篇已发表文章

          免疫组化 (IHC)

          -
          查看1篇已发表文章 1篇已发表文章

          免疫组织化学(多聚甲醛固定) (IHC (PFA))

          -
          查看1篇已发表文章 1篇已发表文章

          免疫细胞化学 (ICC/IF)

          1:100
          查看1篇已发表文章 1篇已发表文章

          Proximity Ligation Assay (PLA) (PLA)

          -
          查看1篇已发表文章 1篇已发表文章
          产品规格

          种属反应

          Bovine, Fungi, Hamster, Human, Mouse, Rabbit, Rhesus monkey, Rat, Xenopus, Yeast

          已发表种属

          Bovine, Human

          宿主/亚型

          Mouse / IgG2b

          分类

          Monoclonal

          类型

          Antibody

          克隆号

          1H11-1H7

          抗原

          Full-length his-tagged human GRP78
          3D表位/免疫原

          偶联物

          Unconjugated Unconjugated Unconjugated
          • APC 
          • FITC
          • PE 
          • PerCP 
          • Request custom conjugation

          形式

          Liquid

          浓度

          1 mg/mL

          规格

          100 µg

          纯化类型

          Protein G

          保存液

          PBS, pH 7.4, with 50% glycerol

          内含物

          0.09% sodium azide

          保存条件

          -20°C

          运输条件

          Ambient (domestic); Wet ice (international)

          RRID

          AB_2735208

          产品详细信息

          0.5 µg/mL of MA5-27686 was sufficient for detection of Grp78 in 10 µg of rat tissue lysate by ECL immunoblot analysis.|Detects approximately 78kDa.

          靶标信息

          GRP78 is a 78 kDa glucose regulated protein that belongs to the family of heat shock proteins that include HSP70. GRP78 is a resident protein of the endoplasmic reticulum (ER) and associates transiently with a variety of newly synthesized secretory and membrane proteins. GRP78 may also interact with mutant and misfolded proteins, marking them for degradation. The highly conserved sequence Lys-Asp-Glu-Leu (KDEL) is present at the C-terminus of GRP78 and other resident ER proteins including glucose regulated protein 94 (GRP94) and protein disulfide isomerase (PDI). The KDEL signal is recognized by the KDEL receptor and this interaction ensures recycling of escaped ER proteins back to the ER. GRP78's involvement in correct folding of proteins and degradation of misfolded proteins is via its interaction with DNAJC10, probably to facilitate the release of DNAJC10 from its substrate. GRP78 is critical for maintenance of cell homeostasis and the prevention of apoptosis. GRP78 protein levels have been shown to be a reliable biomarker of hypoglycemia and serves a neuroprotective function in neurons exposed to glutamate and oxidative stress. GRP78 levels are reduced in the brains of Alzheimer's Disease patients, and decreased expression of GRP78 is found associated with missense mutations in the human presenilin-1 (PS1) gene. Further, the induction of the GRP78 protein has been associated with the development of drug-resistance to antitumor drugs.

          仅用于科研。不用于诊断过程。未经明确授权不得转售。

          生物信息学

          蛋白别名: 78 kDa glucose-regulated protein; 78 kDa glucose-regulated protein homolog; Binding-immunoglobulin protein; BiP; BiP protein; chaperone; Endoplasmic reticulum chaperone BiP; endoplasmic reticulum lumenal Ca(2+)-binding protein grp78; epididymis secretory sperm binding protein Li 89n; FLJ26106; glucose regulated protein, 78 kDa; glucose-regulated protein; glucose-regulated protein (grp78); glucose-regulated protein, 78kDa; GRP 78; GRP-78; heat shock 70 kDa protein 5; heat shock 70 kDa protein 5a; heat shock 70kD protein 5; heat shock 70kD protein 5 (glucose-regulated protein, 78kD); heat shock 70kDa protein 5 (glucose-regulated protein); heat shock 70kDa protein 5 (glucose-regulated protein, 78kDa); heat shock protein 5; Heat shock protein 70 family protein 5; Heat shock protein family A member 5; heavy-chain binding protein BiP; HSP70 family protein 5; HSPA 5; immunoglobulin binding protein; Immunoglobulin heavy chain-binding protein; Immunoglobulin heavy chain-binding protein homolog; Steroidogenesis-activator polypeptide; unnamed protein product; XAP-1 antigen

          查看更多 收起

          基因别名: AL022860; AU019543; baffled; BIP; BiP/Grp78; D2Wsu141e; D2Wsu17e; GRP78; HEL-S-89n; Hsce70; HSPA5; hspa5a; I79_019946; J1248; KAR2; mBiP; SEZ-7; Sez7; SSD1; XAP-1; XELAEV_180384511mg; YJL034W

          查看更多 收起

          UniProt ID: (Human) P11021, (Bovine) Q0VCX2, (Rat) P06761, (Mouse) P20029, (Chinese hamster) G3I8R9, (Baker's yeast) P16474, (Xenopus) Q91883

          查看更多 收起

          Entrez Gene ID: (Rhesus monkey) 703193, (Human) 3309, (Rabbit) 100008764, (Bovine) 415113, (Rat) 25617, (Mouse) 14828, (Chinese hamster) 100689305, (Baker's yeast) 853418, (Xenopus) 397850

          查看更多 收起

          功能
          nucleotide binding calcium ion binding protein binding ATP binding hydrolase activity ATPase activity enzyme binding protein domain specific binding protein serine/threonine kinase inhibitor activity heat shock protein binding ubiquitin protein ligase binding ribosome binding protein binding involved in protein folding cadherin binding unfolded protein binding chaperone binding misfolded protein binding ATP-dependent protein folding chaperone glycoprotein binding
          参与通路
          ER overload response activation of signaling protein activity involved in unfolded protein response cerebellum structural organization cerebellar Purkinje cell layer development substantia nigra development positive regulation of cell migration negative regulation of transforming growth factor beta receptor signaling pathway positive regulation of protein ubiquitination response to endoplasmic reticulum stress maintenance of protein localization in endoplasmic reticulum cellular response to glucose starvation negative regulation of apoptotic process proteolysis involved in cellular protein catabolic process cellular response to antibiotic cellular response to interleukin-4 toxin transport positive regulation of embryonic development translational initiation protein folding endoplasmic reticulum unfolded protein response posttranslational protein targeting to membrane, translocation negative regulation of protein complex assembly protein folding in endoplasmic reticulum IRE1-mediated unfolded protein response PERK-mediated unfolded protein response ERAD pathway protein refolding positive regulation of transcription from RNA polymerase II promoter regulation of protein folding in endoplasmic reticulum regulation of ATF6-mediated unfolded protein response regulation of IRE1-mediated unfolded protein response negative regulation of IRE1-mediated unfolded protein response regulation of PERK-mediated unfolded protein response negative regulation of PERK-mediated unfolded protein response karyogamy involved in conjugation with cellular fusion SRP-dependent cotranslational protein targeting to membrane, translocation response to unfolded protein ER-associated ubiquitin-dependent protein catabolic process cellular response to unfolded protein chaperone mediated protein folding requiring cofactor fungal-type cell wall beta-glucan biosynthetic process protein localization to endoplasmic reticulum
          It has to be done as per old AB suggested Products section.

          Disclaimer

          Close

          Clicking the images or links will redirect you to a website hosted by BenchSci that provides third-party scientific content. Neither the content nor the BenchSci technology and processes for selection have been evaluated by us; we are providing them as-is and without warranty of any kind, including for use or application of the Thermo Fisher Scientific products presented.

          guarantee_icon

          性能保障

          只要您发现Invitrogen抗体在实验中的表现与网站或说明书的所述内容不符,您即可享受免费退换货服务。*

          了解更多
          help_icon

          随时为您服务

          获取常见问题的专家解答,或者直接联系我们的技术专家,咨询应用、设备、常规产品使用问题。

          联系技术支持
          订购 Plus Icon Minus Icon
          • 订单状态查询
          • 订单支持
          • 货号直购
          • 现货供应中心
          • 电子采购
          支持 Plus Icon Minus Icon
          • 帮助&支持
          • 联系我们 - 400 820 8982
          • 技术支持中心
          • 查找文件&证书
          • 报告网站问题
          资源 Plus Icon Minus Icon
          • 学习中心
          • 促销
          • 活动&研讨会
          • 社交媒体
          关于赛默飞 Plus Icon Minus Icon
          • 关于我们
          • 招聘 招聘
          • 投资者关系 投资者关系
          • 新闻 新闻
          • 社会责任 社会责任
          • 商标
          • 政策和通知
          品牌 Plus Icon Minus Icon
          • Thermo Scientific
          • Applied Biosystems
          • Invitrogen
          • Gibco
          • Ion Torrent
          • Unity Lab Services
          • Patheon
          • PPD
          • 服务条款
          • 隐私政策
          • 定价和运输保险政策
          © 2006-2026 Thermo Fisher Scientific Inc. All rights reserved. All trademarks are the property of Thermo Fisher Scientific and its subsidiaries unless otherwise specified.
          China flag icon
          China
          本网站销售的所有产品均不得用于人类或动物之临床诊断或治疗,仅可用于工业或者科研等非医疗目的。
             电子营业执照 | 经营证照公示 | ICP备案号:沪ICP备11003924号 | 沪公网安备 31011502006935号

          Your items have has been added!


          Host server : magellan-search-green-6479c7f679-v472f:80/100.66.78.195:80.
          git-commit: b70c0dceb888abc3b0dcebb5bc3a5b8753e7e816
          git-url: https://github.com/thermofisher/magellan-search
          git-branch: release/2.50.0-Offline