Hamburger Menu Button
Thermo Fisher Scientific Logo
登录
没有账号?建立账号 注册
  • 产品
    • 抗体
    • 引物合成
    • GeneArt Gene Synthesis Instant Designer
    • TaqMan Assay and Array Search
    • PCR 设备和耗材
    • 色谱柱和纯化柱
    • 实验室离心机
    • 分子生物学试剂和试剂盒
    • 实验室塑料耗材及用品
    • 查看所有产品分类
  • 应用和技术
    • 色谱
    • 细胞转染和培养
    • 实时荧光定量PCR
    • 质谱
    • 实验室塑料耗材及用品
    • 电子显微镜
    • 蛋白质生物学
    • PCR
    • RNAi
    • 环境
    • 查看所有应用和技术
  • 服务
    • 定制服务
    • 企业级实验室信息化服务
    • 金融&租赁服务
    • 仪器服务
    • OEM和商业供应
    • 培训服务
    • 360° CDMO 和 CRO 服务
    • CDMO 服务
    • 临床试验 CRO 服务
    • Unity Lab Services
    • 查看所有帮助和支持
  • 帮助和支持
    • 学习中心
    • 联系我们
    • 更改国家或地区
    • 查看所有帮助和支持
  • 热门产品
    • TaqMan Real-Time PCR Assays
      TaqMan 实时荧光定量 PCR 试剂盒
    • Antibodies
      抗体
    • Oligos, Primers & Probes
      寡核苷酸、引物、探针
    • GeneArt Gene Synthesis
      GeneArt 基因合成
    • Cell Culture Plastics
      细胞培养耗材
  • Who We Serve
    • 抗体治疗解决方案
    • 细胞与基因治疗解决方案
    • 学术科研
    • 工业与应用
  • 联系我们
  • 货号直购
  • 订单查询
  • 查找文件&证书
Thermo Fisher Scientific Logo

Search

搜索全部或下列指定分类
Search button
          • 联系我们
          • 货号直购
          • 登录
            登录
            没有账号?建立账号 注册
            • 我的账号
            • 订单
            • 会员中心
            • 账单及发票查询
            • 定制产品及项目
          • Primary Antibodies ›
          • Galectin 3 Antibodies

          Invitrogen

          Galectin 3 Monoclonal Antibody (A3A12)

          高级验证
          7个已发表图片
          16 篇参考文献
          查看其他68个Galectin 3抗体

          {{$productOrderCtrl.translations['antibody.pdp.commerceCard.promotion.promotions']}}

          {{$productOrderCtrl.translations['antibody.pdp.commerceCard.promotion.viewpromo']}}

          {{$productOrderCtrl.translations['antibody.pdp.commerceCard.promotion.promocode']}}: {{promo.promoCode}} {{promo.promoTitle}} {{promo.promoDescription}}. {{$productOrderCtrl.translations['antibody.pdp.commerceCard.promotion.learnmore']}}

          说明书
          证书
          实验方案
          问题与答案
          技术支持
          说明书
          证书
          实验方案
          问题与答案
          技术支持
          说明书
          证书
          实验方案
          问题与答案
          技术支持

          Cite Galectin 3 Monoclonal Antibody (A3A12)

          Additional Information:
          {{banner.description}}
          {{$ctrl.isSkuNotesCollapsed ? 'View more' : 'View less'}}
          • 抗体检测数据 (10)
          • 已发表图片 (7)
          • 高级验证 (1)
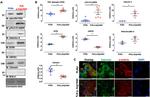
          Galectin 3 Antibody in Immunocytochemistry (ICC/IF)
          Group 53 Created with Sketch.
          Galectin 3 Antibody in Immunocytochemistry (ICC/IF)
          Group 53 Created with Sketch.

          图: 1 / 18

          {{ $ctrl.currentElement.advancedVerification.fullName }}
          {{ $ctrl.currentElement.advancedVerification.text }}

          Galectin 3 Antibody (MA1-940) in ICC/IF

          Immunofluorescent analysis of Galectin 3 (green) showing staining in the cytoplasm and nucleus of NIH-3T3 cells. Formalin-fixed cells were permeabilized with 0.1% Triton X-100 in TBS for 5-10 minutes and blocked with 3% BSA-PBS for 30 minutes at room temperature. Cells were probed with a Galectin 3 monoclonal antibody (Product # MA1-940) in 3% BSA-PBS at a dilution of 1:100 and incubated overnight at 4 °C i... View More {{ $ctrl.currentElement.advancedVerification.fullName }} 验证信息 View more
          已发表图片由___提供 benchsci-logo
          PMID: {{$ctrl.currentElement.benchSciPubmedId}}
          查看产品

          {{$ctrl.videoDesc}}

          {{$ctrl.videoLongDesc}}

          Galectin 3 Antibody in Immunocytochemistry (ICC/IF)
          Galectin 3 Antibody in Immunocytochemistry (ICC/IF)
          Galectin 3 Antibody in Immunocytochemistry (ICC/IF)
          Galectin 3 Antibody in Immunohistochemistry (Paraffin) (IHC (P))
          Galectin 3 Antibody in Immunohistochemistry (Paraffin) (IHC (P))
          Galectin 3 Antibody in Immunohistochemistry (Paraffin) (IHC (P))
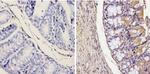
          Galectin 3 Antibody in Immunohistochemistry (IHC)
          Galectin 3 Antibody in Western Blot (WB)
          Galectin 3 Antibody in Western Blot (WB)
          Galectin 3 Antibody in Western Blot (WB)
          Galectin 3 Antibody in Immunohistochemistry (Paraffin) (IHC (P))
          Galectin 3 Antibody in Western Blot (WB)
          Galectin 3 Antibody in Western Blot (WB)
          Galectin 3 Antibody in Western Blot (WB)
          Galectin 3 Antibody in Western Blot (WB)
          Galectin 3 Antibody in Western Blot (WB)
          Galectin 3 Antibody in Western Blot (WB)
          Galectin 3 Antibody
          Galectin 3 Monoclonal Antibody (A3A12)

          产品信息

          MA1-940

          应用
          建议稀释比
          已发表文章

          免疫印迹 (WB)

          1:1,000
          查看9篇已发表文章 9篇已发表文章

          免疫组化 (IHC)

          -
          查看5篇已发表文章 5篇已发表文章

          免疫组化(石蜡) (IHC (P))

          1:20-1:200
          查看1篇已发表文章 1篇已发表文章

          免疫组化(冰冻) (IHC (F))

          6 µg/mL
          -

          免疫细胞化学 (ICC/IF)

          1:20-1:200
          查看1篇已发表文章 1篇已发表文章

          酶联免疫吸附实验 (ELISA)

          Assay-dependent
          -
          产品规格

          种属反应

          Human, Mouse, Rat

          已发表种属

          Human, Mouse, Rat

          宿主/亚型

          Mouse / IgG1

          分类

          Monoclonal

          类型

          Antibody

          克隆号

          A3A12

          抗原

          Full length recombinant human galectin-3.
          3D表位/免疫原

          偶联物

          Unconjugated Unconjugated Unconjugated

          形式

          Liquid

          浓度

          1 mg/mL

          规格

          100 µg

          纯化类型

          purified

          保存液

          PBS

          内含物

          0.05% sodium azide

          保存条件

          -20°C, Avoid Freeze/Thaw Cycles

          运输条件

          Ambient (domestic); Wet ice (international)

          RRID

          AB_2136775

          产品详细信息

          MA1-940 detects galectin-3 from human, mouse and rat tissues.

          MA1-940 has been successfully used in Western blot, immunohistochemistry, immunofluorescence, immunocytochemistry and ELISA procedures. By Western blot, this antibody detects an ~30 kDa protein representing galectin-3 from Jurkat cells transfected with human galectin-3. Immunohistochemical staining of galectin-3 in rat olfactory bulb with MA1-940 yields a pattern consistent with nuclear and plasma membrane staining. This antibody is not suitable for mouse NIH-3T3 in Western blot analysis. This antibody also detects a non-specific band in Hela cell lysates at ~21 kDa.

          MA1-940 antigen is full length recombinant human galectin-3. The epitope for this antibody has been mapped to the first 58 amino acids of galectin-3.

          靶标信息

          Galactose-specific lectin which binds IgE. May mediate with the alpha-3, beta-1 integrin the stimulation by CSPG4 of endothelial cells migration. Together with DMBT1, required for terminal differentiation of columnar epithelial cells during early embryogenesis. In the nucleus: acts as a pre-mRNA splicing factor. Involved in acute inflammatory responses including neutrophil activation and adhesion, chemoattraction of monocytes macrophages, opsonization of apoptotic neutrophils, and activation of mast cells.

          仅用于科研。不用于诊断过程。未经明确授权不得转售。

          生物信息学

          蛋白别名: 35 kDa lectin; advanced glycation end-product receptor 3; Carbohydrate-binding protein 35; CBP 35; CBP-30; epididymis secretory sperm binding protein; epithelial-specific lectin; epsilon BP; Gal-3; Galactose-specific lectin 3; Galactoside-binding protein; GALBP; Galectin-3; Galectin3; IgE binding protein; IgE-binding protein; L-29; L-31; L-34 galactoside-binding lectin; Laminin-binding protein; lectin galactoside-binding soluble 3 protein; Lectin L-29; lectin, galactose binding, soluble 3; lectin, galactoside-binding, soluble, 3; LGALS3; MAC-2 antigen; unnamed protein product

          查看更多 收起

          基因别名: AGE-R3; CBP30; CBP35; gal-3; GAL3; GALBP; GALIG; GBP; L-34; L31; LGALS2; LGALS3; Mac-2; MAC2

          查看更多 收起

          UniProt ID: (Human) P17931, (Rat) P08699

          查看更多 收起

          Entrez Gene ID: (Human) 3958, (Mouse) 16854, (Rat) 83781

          查看更多 收起

          功能
          RNA binding protein phosphatase inhibitor activity protein binding IgE binding protein phosphatase binding carbohydrate binding receptor inhibitor activity chemoattractant activity laminin binding disaccharide binding oligosaccharide binding molecular condensate scaffold activity receptor ligand inhibitor activity Fc-gamma receptor I complex binding poly(A) RNA binding monosaccharide binding advanced glycation end-product receptor activity extracellular matrix protein
          参与通路
          immune system process monocyte chemotaxis mRNA processing RNA splicing cell differentiation neutrophil chemotaxis epithelial cell differentiation positive regulation of protein complex assembly killing of cells of other organism regulation of T cell proliferation innate immune response negative regulation of endocytosis eosinophil chemotaxis macrophage chemotaxis negative regulation of T cell receptor signaling pathway positive chemotaxis NK T cell activation negative regulation of NK T cell activation antimicrobial humoral immune response mediated by antimicrobial peptide regulation of T cell apoptotic process mononuclear cell migration positive regulation of mononuclear cell migration positive regulation of calcium ion import regulation of extrinsic apoptotic signaling pathway via death domain receptors positive regulation of protein localization to plasma membrane negative regulation of immunological synapse formation negative regulation of T cell activation via T cell receptor contact with antigen bound to MHC molecule on antigen presenting cell positive regulation of dendritic cell differentiation negative regulation of extrinsic apoptotic signaling pathway skeletal system development signal transduction positive regulation of cell proliferation positive regulation of serotonin secretion extracellular matrix organization negative regulation of apoptotic process positive regulation of angiogenesis negative regulation of cell proliferation in bone marrow
          It has to be done as per old AB suggested Products section.

          Disclaimer

          Close

          Clicking the images or links will redirect you to a website hosted by BenchSci that provides third-party scientific content. Neither the content nor the BenchSci technology and processes for selection have been evaluated by us; we are providing them as-is and without warranty of any kind, including for use or application of the Thermo Fisher Scientific products presented.

          guarantee_icon

          性能保障

          只要您发现Invitrogen抗体在实验中的表现与网站或说明书的所述内容不符,您即可享受免费退换货服务。*

          了解更多
          help_icon

          随时为您服务

          获取常见问题的专家解答,或者直接联系我们的技术专家,咨询应用、设备、常规产品使用问题。

          联系技术支持
          订购 Plus Icon Minus Icon
          • 订单状态查询
          • 订单支持
          • 货号直购
          • 现货供应中心
          • 电子采购
          支持 Plus Icon Minus Icon
          • 帮助&支持
          • 联系我们 - 400 820 8982
          • 技术支持中心
          • 查找文件&证书
          • 报告网站问题
          资源 Plus Icon Minus Icon
          • 学习中心
          • 促销
          • 活动&研讨会
          • 社交媒体
          关于赛默飞 Plus Icon Minus Icon
          • 关于我们
          • 招聘 招聘
          • 投资者关系 投资者关系
          • 新闻 新闻
          • 社会责任 社会责任
          • 商标
          • 政策和通知
          品牌 Plus Icon Minus Icon
          • Thermo Scientific
          • Applied Biosystems
          • Invitrogen
          • Gibco
          • Ion Torrent
          • Unity Lab Services
          • Patheon
          • PPD
          • 服务条款
          • 隐私政策
          • 定价和运输保险政策
          © 2006-2026 Thermo Fisher Scientific Inc. All rights reserved. All trademarks are the property of Thermo Fisher Scientific and its subsidiaries unless otherwise specified.
          China flag icon
          China
          本网站销售的所有产品均不得用于人类或动物之临床诊断或治疗,仅可用于工业或者科研等非医疗目的。
             电子营业执照 | 经营证照公示 | ICP备案号:沪ICP备11003924号 | 沪公网安备 31011502006935号

          Your items have has been added!


          Host server : magellan-search-green-6479c7f679-v472f:80/100.66.78.195:80.
          git-commit: b70c0dceb888abc3b0dcebb5bc3a5b8753e7e816
          git-url: https://github.com/thermofisher/magellan-search
          git-branch: release/2.50.0-Offline