Hamburger Menu Button
Thermo Fisher Scientific Logo
登录
没有账号?建立账号 注册
  • 产品
    • 抗体
    • 引物合成
    • GeneArt Gene Synthesis Instant Designer
    • TaqMan Assay and Array Search
    • PCR 设备和耗材
    • 色谱柱和纯化柱
    • 实验室离心机
    • 分子生物学试剂和试剂盒
    • 实验室塑料耗材及用品
    • 查看所有产品分类
  • 应用和技术
    • 色谱
    • 细胞转染和培养
    • 实时荧光定量PCR
    • 质谱
    • 实验室塑料耗材及用品
    • 电子显微镜
    • 蛋白质生物学
    • PCR
    • RNAi
    • 环境
    • 查看所有应用和技术
  • 服务
    • 定制服务
    • 企业级实验室信息化服务
    • 金融&租赁服务
    • 仪器服务
    • OEM和商业供应
    • 培训服务
    • 360° CDMO 和 CRO 服务
    • CDMO 服务
    • 临床试验 CRO 服务
    • Unity Lab Services
    • 查看所有帮助和支持
  • 帮助和支持
    • 学习中心
    • 联系我们
    • 更改国家或地区
    • 查看所有帮助和支持
  • 热门产品
    • TaqMan Real-Time PCR Assays
      TaqMan 实时荧光定量 PCR 试剂盒
    • Antibodies
      抗体
    • Oligos, Primers & Probes
      寡核苷酸、引物、探针
    • GeneArt Gene Synthesis
      GeneArt 基因合成
    • Cell Culture Plastics
      细胞培养耗材
  • Who We Serve
    • 抗体治疗解决方案
    • 细胞与基因治疗解决方案
    • 学术科研
    • 工业与应用
  • 联系我们
  • 货号直购
  • 订单查询
  • 查找文件&证书
Thermo Fisher Scientific Logo

Search

搜索全部或下列指定分类
Search button
          • 联系我们
          • 货号直购
          • 登录
            登录
            没有账号?建立账号 注册
            • 我的账号
            • 订单
            • 会员中心
            • 账单及发票查询
            • 定制产品及项目
          • Primary Antibodies ›
          • GATA4 Antibodies
          Now available in recombinant format (Product # 740049T) in both full and sample sizes.

          Invitrogen

          Gata-4 Monoclonal Antibody (eBioEvan), eBioscience™

          高级验证
          5个已发表图片
          17 篇参考文献
          查看其他27个GATA4抗体

          {{$productOrderCtrl.translations['antibody.pdp.commerceCard.promotion.promotions']}}

          {{$productOrderCtrl.translations['antibody.pdp.commerceCard.promotion.viewpromo']}}

          {{$productOrderCtrl.translations['antibody.pdp.commerceCard.promotion.promocode']}}: {{promo.promoCode}} {{promo.promoTitle}} {{promo.promoDescription}}. {{$productOrderCtrl.translations['antibody.pdp.commerceCard.promotion.learnmore']}}

          说明书
          证书
          实验方案
          问题与答案
          技术支持
          说明书
          证书
          实验方案
          问题与答案
          技术支持
          说明书
          证书
          实验方案
          问题与答案
          技术支持

          Cite Gata-4 Monoclonal Antibody (eBioEvan), eBioscience™

          Additional Information:
          {{banner.description}}
          {{$ctrl.isSkuNotesCollapsed ? 'View more' : 'View less'}}
          • 抗体检测数据 (2)
          • 已发表图片 (5)
          • 高级验证 (2)
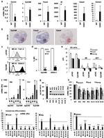
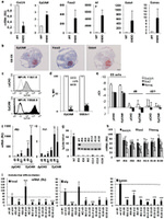
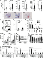
          Gata-4 Antibody in Western Blot (WB)
          Group 53 Created with Sketch.
          Gata-4 Antibody in Western Blot (WB)
          Group 53 Created with Sketch.

          图: 1 / 9

          {{ $ctrl.currentElement.advancedVerification.fullName }}
          {{ $ctrl.currentElement.advancedVerification.text }}

          Gata-4 Antibody (14-9980-82) in WB

          Western blot analysis was performed on tissue extracts (30 µg lysate) of Mouse Heart (Lane 1), Mouse Ovary (Lane 2) and Mouse Brain (Lane 3). The blot was probed with Anti-GATA-4 Rat Monoclonal Antibody (Product # 14-9980-82, 1:1000 dilution) and detected by chemiluminescence using F(ab"e)2-Rabbit anti-Rat IgG (H+L) Secondary Antibody, HRP (Product # PA1-29927, 0.25 ug/ml, 1:4000 dilution). A 50 kDa band corresponding to GATA-4 was detected across the tissues tested. Additional band around 25kDa from circulating IgGs was observed in Mo... View More {{ $ctrl.currentElement.advancedVerification.fullName }} 验证信息 View more
          已发表图片由___提供 benchsci-logo
          PMID: {{$ctrl.currentElement.benchSciPubmedId}}
          查看产品

          {{$ctrl.videoDesc}}

          {{$ctrl.videoLongDesc}}

          Gata-4 Antibody in Western Blot (WB)
          Gata-4 Antibody in Western Blot (WB)
          Gata-4 Antibody in Immunocytochemistry (ICC/IF)
          Gata-4 Antibody in Immunocytochemistry (ICC/IF)
          Gata-4 Antibody in Immunocytochemistry (ICC/IF)
          Gata-4 Antibody in Immunohistochemistry, Immunohistochemistry (Frozen) (IHC, IHC (F))
          Gata-4 Antibody in Immunohistochemistry, Immunohistochemistry (PFA fixed) (IHC, IHC (PFA))
          Gata-4 Antibody
          Gata-4 Antibody

          产品信息

          14-9980-82

          应用
          建议稀释比
          已发表文章

          免疫印迹 (WB)

          1:1,000
          -

          免疫组化 (IHC)

          -
          查看5篇已发表文章 5篇已发表文章

          免疫组化(石蜡) (IHC (P))

          Assay-Dependent
          -

          免疫组织化学(多聚甲醛固定) (IHC (PFA))

          -
          查看2篇已发表文章 2篇已发表文章

          免疫组化(冰冻) (IHC (F))

          -
          查看1篇已发表文章 1篇已发表文章

          免疫细胞化学 (ICC/IF)

          -
          查看9篇已发表文章 9篇已发表文章
          产品规格

          种属反应

          Human, Mouse

          已发表种属

          Human, Mouse, Rat

          宿主/亚型

          Rat / IgG2a, kappa

          分类

          Monoclonal

          类型

          Antibody

          克隆号

          eBioEvan

          偶联物

          Unconjugated Unconjugated Unconjugated

          形式

          Liquid

          浓度

          0.5 mg/mL

          规格

          100 µg

          纯化类型

          Affinity chromatography

          保存液

          PBS, pH 7.2

          内含物

          0.09% sodium azide

          保存条件

          4°C

          运输条件

          Ambient (domestic); Wet ice (international)

          RRID

          AB_763541

          产品详细信息

          Description: The eBioEvan monoclonal antibody reacts with mouse and human Gata-4. In a western blot of C57Bl/6 and BALB/c mouse heart lysates, a single band is present, suggesting that this antibody does not cross-react with Gata-5 or Gata-6, which are also expressed in the heart, but with different molecular weights. The eBioEvan monoclonal antibody has been successfully used in flow cytometry on HEK 293T cells transiently transfected with either mouse Gata-4 or human Gata-4.

          Gata-4 is a member of the GATA family of transcription factors, which are characterized by a conserved DNA binding domain containing two zinc fingers. The mouse Gata-4 gene encodes a protein of 48 kDa. Studies show that Gata-4 plays an important role in controlling cardiomyocyte differentiation, proliferation and survival. Gata-4 is expressed during fetal development, as well as in the adult mouse heart. It also appears to modulate gene expression in the gut, liver, and gonads.

          Applications Reported: This eBioEvan antibody has been reported for use in immunoblotting (WB) and immunohistochemistry.

          Applications Tested: This eBioEvan antibody has been tested by western blot analysis of mouse heart lysates. As a starting dilution, it is recommended to use this purified antibody at 2 µg/mL for western blot analysis. The eBioEvan antibody has been tested on formalin-fixed paraffin embedded human tissue using low pH antigen retrieval and can be used at less than or equal to 5 µg/mL. It is recommended that the antibody be carefully titrated for optimal performance in the assay of interest.

          Purity: Greater than 90%, as determined by SDS-PAGE.

          Aggregation: Less than 10%, as determined by HPLC.

          Filtration: 0.2 µm post-manufacturing filtered.

          靶标信息

          GATA4 is a member of the GATA family of zinc-finger transcription factors. Members of this family recognize the GATA motif which is present in the promoters of many genes. This protein is thought to regulate genes involved in embryogenesis and in myocardial differentiation and function. Mutations in the gene encoding GATA4 have been associated with cardiac septal defects.

          仅用于科研。不用于诊断过程。未经明确授权不得转售。

          生物信息学

          蛋白别名: GAT4; GATA-binding factor 4; GATA-binding protein 4; MGC126629; putative; Transcription factor GATA-4; unnamed protein product

          查看更多 收起

          基因别名: ASD2; Gata-4; GATA4; TACHD; TOF; VSD1

          查看更多 收起

          UniProt ID: (Human) P43694, (Mouse) Q08369

          查看更多 收起

          Entrez Gene ID: (Human) 2626, (Mouse) 14463

          查看更多 收起

          功能
          transcription regulatory region sequence-specific DNA binding RNA polymerase II regulatory region sequence-specific DNA binding RNA polymerase II core promoter proximal region sequence-specific DNA binding RNA polymerase II transcription factor activity, sequence-specific DNA binding core promoter proximal region sequence-specific DNA binding bacterial-type RNA polymerase transcriptional activator activity, sequence-specific DNA binding transcriptional activator activity, RNA polymerase II transcription regulatory region sequence-specific binding DNA binding transcription factor activity, sequence-specific DNA binding protein binding zinc ion binding protein kinase binding sequence-specific DNA binding metal ion binding NFAT protein binding RNA polymerase II sequence-specific DNA binding transcription factor binding co-SMAD binding DNA-binding transcription factor binding sequence-specific double-stranded DNA binding transcription factor activity, RNA polymerase II transcription factor binding enhancer sequence-specific DNA binding chromatin binding transcription factor activity, RNA polymerase II distal enhancer sequence-specific binding transcription coactivator activity transcription factor binding activating transcription factor binding transcription regulatory region DNA binding DNA-binding transcription factor
          参与通路
          negative regulation of transcription from RNA polymerase II promoter heart looping atrioventricular node development aortic valve morphogenesis atrioventricular valve formation endocardial cushion development cardiac ventricle morphogenesis cardiac right ventricle morphogenesis ventricular septum development atrial septum primum morphogenesis atrial septum secundum morphogenesis regulation of transcription, DNA-templated regulation of transcription from RNA polymerase II promoter cell-cell signaling endoderm development heart development male gonad development response to xenobiotic stimulus response to mechanical stimulus anatomical structure morphogenesis tissue development negative regulation of autophagy positive regulation of vascular endothelial growth factor production negative regulation of cardiac muscle cell apoptotic process cell differentiation positive regulation of BMP signaling pathway response to vitamin A embryonic heart tube anterior/posterior pattern specification atrioventricular canal development wound healing cell fate commitment positive regulation of angiogenesis positive regulation of transcription, DNA-templated positive regulation of transcription from RNA polymerase II promoter embryonic foregut morphogenesis cardiac muscle cell differentiation transdifferentiation atrial septum morphogenesis intestinal epithelial cell differentiation cardiac muscle tissue regeneration cell growth involved in cardiac muscle cell development cellular response to glucose stimulus regulation of cardiac muscle cell contraction negative regulation of oxidative stress-induced intrinsic apoptotic signaling pathway negative regulation of apoptotic signaling pathway in utero embryonic development gastrulation with mouth forming second endoderm formation heart morphogenesis outflow tract morphogenesis atrioventricular valve morphogenesis mitral valve formation tricuspid valve formation ventricular cardiac muscle tissue development cardiac septum development transcription, DNA-templated transcription from RNA polymerase II promoter spermatogenesis regulation of gene expression cardiac muscle hypertrophy in response to stress signal transduction involved in regulation of gene expression BMP signaling pathway response to retinoic acid embryonic heart tube development tube morphogenesis skeletal muscle cell differentiation response to drug response to estrogen embryonic digestive tract morphogenesis embryonic morphogenesis cardiac muscle tissue development Sertoli cell differentiation regulation of cardiac muscle cell proliferation positive regulation of cardiac muscle cell proliferation canonical Wnt signaling pathway SMAD protein signal transduction lung morphogenesis lung lobe formation diaphragm morphogenesis vasculogenesis involved in coronary vascular morphogenesis cellular response to gonadotropin stimulus cellular response to follicle-stimulating hormone stimulus epithelial cell fate commitment seminiferous tubule development
          It has to be done as per old AB suggested Products section.

          Disclaimer

          Close

          Clicking the images or links will redirect you to a website hosted by BenchSci that provides third-party scientific content. Neither the content nor the BenchSci technology and processes for selection have been evaluated by us; we are providing them as-is and without warranty of any kind, including for use or application of the Thermo Fisher Scientific products presented.

          guarantee_icon

          性能保障

          只要您发现Invitrogen抗体在实验中的表现与网站或说明书的所述内容不符,您即可享受免费退换货服务。*

          了解更多
          help_icon

          随时为您服务

          获取常见问题的专家解答,或者直接联系我们的技术专家,咨询应用、设备、常规产品使用问题。

          联系技术支持
          订购 Plus Icon Minus Icon
          • 订单状态查询
          • 订单支持
          • 货号直购
          • 现货供应中心
          • 电子采购
          支持 Plus Icon Minus Icon
          • 帮助&支持
          • 联系我们 - 400 820 8982
          • 技术支持中心
          • 查找文件&证书
          • 报告网站问题
          资源 Plus Icon Minus Icon
          • 学习中心
          • 促销
          • 活动&研讨会
          • 社交媒体
          关于赛默飞 Plus Icon Minus Icon
          • 关于我们
          • 招聘 招聘
          • 投资者关系 投资者关系
          • 新闻 新闻
          • 社会责任 社会责任
          • 商标
          • 政策和通知
          品牌 Plus Icon Minus Icon
          • Thermo Scientific
          • Applied Biosystems
          • Invitrogen
          • Gibco
          • Ion Torrent
          • Unity Lab Services
          • Patheon
          • PPD
          • 服务条款
          • 隐私政策
          • 定价和运输保险政策
          © 2006-2026 Thermo Fisher Scientific Inc. All rights reserved. All trademarks are the property of Thermo Fisher Scientific and its subsidiaries unless otherwise specified.
          China flag icon
          China
          本网站销售的所有产品均不得用于人类或动物之临床诊断或治疗,仅可用于工业或者科研等非医疗目的。
             电子营业执照 | 经营证照公示 | ICP备案号:沪ICP备11003924号 | 沪公网安备 31011502006935号

          Your items have has been added!


          Host server : magellan-search-green-6479c7f679-v472f:80/100.66.78.195:80.
          git-commit: b70c0dceb888abc3b0dcebb5bc3a5b8753e7e816
          git-url: https://github.com/thermofisher/magellan-search
          git-branch: release/2.50.0-Offline