Hamburger Menu Button
Thermo Fisher Scientific Logo
登录
没有账号?建立账号 注册
  • 产品
    • 抗体
    • 引物合成
    • GeneArt Gene Synthesis Instant Designer
    • TaqMan Assay and Array Search
    • PCR 设备和耗材
    • 色谱柱和纯化柱
    • 实验室离心机
    • 分子生物学试剂和试剂盒
    • 实验室塑料耗材及用品
    • 查看所有产品分类
  • 应用和技术
    • 色谱
    • 细胞转染和培养
    • 实时荧光定量PCR
    • 质谱
    • 实验室塑料耗材及用品
    • 电子显微镜
    • 蛋白质生物学
    • PCR
    • RNAi
    • 环境
    • 查看所有应用和技术
  • 服务
    • 定制服务
    • 企业级实验室信息化服务
    • 金融&租赁服务
    • 仪器服务
    • OEM和商业供应
    • 培训服务
    • 360° CDMO 和 CRO 服务
    • CDMO 服务
    • 临床试验 CRO 服务
    • Unity Lab Services
    • 查看所有帮助和支持
  • 帮助和支持
    • 学习中心
    • 联系我们
    • 更改国家或地区
    • 查看所有帮助和支持
  • 热门产品
    • TaqMan Real-Time PCR Assays
      TaqMan 实时荧光定量 PCR 试剂盒
    • Antibodies
      抗体
    • Oligos, Primers & Probes
      寡核苷酸、引物、探针
    • GeneArt Gene Synthesis
      GeneArt 基因合成
    • Cell Culture Plastics
      细胞培养耗材
  • Who We Serve
    • 抗体治疗解决方案
    • 细胞与基因治疗解决方案
    • 学术科研
    • 工业与应用
  • 联系我们
  • 货号直购
  • 订单查询
  • 查找文件&证书
Thermo Fisher Scientific Logo

Search

搜索全部或下列指定分类
Search button
          • 联系我们
          • 货号直购
          • 登录
            登录
            没有账号?建立账号 注册
            • 我的账号
            • 订单
            • 会员中心
            • 账单及发票查询
            • 定制产品及项目
          • Primary Antibodies ›
          • Glucocorticoid Receptor (Nr3c1) Antibodies

          Invitrogen

          Glucocorticoid Receptor Polyclonal Antibody

          高级验证
          24个已发表图片
          124 篇参考文献
          查看其他33个Glucocorticoid Receptor (Nr3c1)抗体

          {{$productOrderCtrl.translations['antibody.pdp.commerceCard.promotion.promotions']}}

          {{$productOrderCtrl.translations['antibody.pdp.commerceCard.promotion.viewpromo']}}

          {{$productOrderCtrl.translations['antibody.pdp.commerceCard.promotion.promocode']}}: {{promo.promoCode}} {{promo.promoTitle}} {{promo.promoDescription}}. {{$productOrderCtrl.translations['antibody.pdp.commerceCard.promotion.learnmore']}}

          说明书
          证书
          实验方案
          问题与答案
          技术支持
          说明书
          证书
          实验方案
          问题与答案
          技术支持
          说明书
          证书
          实验方案
          问题与答案
          技术支持

          Cite Glucocorticoid Receptor Polyclonal Antibody

          Additional Information:
          {{banner.description}}
          {{$ctrl.isSkuNotesCollapsed ? 'View more' : 'View less'}}
          • 抗体检测数据 (5)
          • 已发表图片 (24)
          • 高级验证 (2)
          Glucocorticoid Receptor Antibody in Immunocytochemistry (ICC/IF)
          Group 53 Created with Sketch.
          Glucocorticoid Receptor Antibody in Immunocytochemistry (ICC/IF)
          Group 53 Created with Sketch.

          图: 1 / 31

          {{ $ctrl.currentElement.advancedVerification.fullName }}
          {{ $ctrl.currentElement.advancedVerification.text }}

          Glucocorticoid Receptor Antibody (PA1-511A) in ICC/IF

          Immunofluorescent analysis of Glucocorticoid Receptor using Glucocorticoid Receptor Polyclonal Antibody (Product # PA1-511A) shows staining in NIH-3T3 Cells. Glucocorticoid Receptor (green), F-Actin staining with Phalloidin (red) and nuclei with DAPI (blue) is shown. Cells were grown on chamber slides and fixed with formaldehyde prior to staining. Cells were probed without (control) or with an antibody reco... View More {{ $ctrl.currentElement.advancedVerification.fullName }} 验证信息 View more
          已发表图片由___提供 benchsci-logo
          PMID: {{$ctrl.currentElement.benchSciPubmedId}}
          查看产品

          {{$ctrl.videoDesc}}

          {{$ctrl.videoLongDesc}}

          Glucocorticoid Receptor Antibody in Immunocytochemistry (ICC/IF)
          Glucocorticoid Receptor Antibody in Immunocytochemistry (ICC/IF)
          Glucocorticoid Receptor Antibody in Immunocytochemistry (ICC/IF)
          Glucocorticoid Receptor Antibody in Immunohistochemistry (Paraffin) (IHC (P))
          Glucocorticoid Receptor Antibody in Immunohistochemistry (Paraffin) (IHC (P))
          Glucocorticoid Receptor Antibody in Western Blot (WB)
          Glucocorticoid Receptor Antibody in Western Blot (WB)
          Glucocorticoid Receptor Antibody in Immunocytochemistry (ICC/IF)
          Glucocorticoid Receptor Antibody in Immunocytochemistry (ICC/IF)
          Glucocorticoid Receptor Antibody in Immunohistochemistry (Paraffin) (IHC (P))
          Glucocorticoid Receptor Antibody in Immunohistochemistry (IHC)
          Glucocorticoid Receptor Antibody in Immunohistochemistry (IHC)
          Glucocorticoid Receptor Antibody in Immunohistochemistry (IHC)
          Glucocorticoid Receptor Antibody in Immunohistochemistry (IHC)
          Glucocorticoid Receptor Antibody in Immunohistochemistry (IHC)
          Glucocorticoid Receptor Antibody in Immunohistochemistry (IHC)
          Glucocorticoid Receptor Antibody in Immunohistochemistry (IHC)
          Glucocorticoid Receptor Antibody in Western Blot (WB)
          Glucocorticoid Receptor Antibody in Western Blot (WB)
          Glucocorticoid Receptor Antibody in Western Blot (WB)
          Glucocorticoid Receptor Antibody in ChIP Assay (ChIP)
          Glucocorticoid Receptor Antibody in ChIP Assay (ChIP)
          Glucocorticoid Receptor Antibody in ChIP Assay (ChIP)
          Glucocorticoid Receptor Antibody in ChIP Assay (ChIP)
          Glucocorticoid Receptor Antibody in ChIP Assay (ChIP)
          Glucocorticoid Receptor Antibody in ChIP Assay (ChIP)
          Glucocorticoid Receptor Antibody in ChIP Assay (ChIP)
          Glucocorticoid Receptor Antibody in ChIP Assay (ChIP)
          Glucocorticoid Receptor Antibody in ChIP Assay (ChIP)
          Glucocorticoid Receptor Antibody
          Glucocorticoid Receptor Antibody
          Glucocorticoid Receptor Polyclonal Antibody

          产品信息

          PA1-511A

          应用
          建议稀释比
          已发表文章

          免疫印迹 (WB)

          5 µg/mL
          查看42篇已发表文章 42篇已发表文章

          免疫组化 (IHC)

          -
          查看30篇已发表文章 30篇已发表文章

          免疫组化(石蜡) (IHC (P))

          1:200
          查看1篇已发表文章 1篇已发表文章

          免疫组化(冰冻) (IHC (F))

          -
          查看2篇已发表文章 2篇已发表文章

          免疫细胞化学 (ICC/IF)

          1 µg/mL
          查看10篇已发表文章 10篇已发表文章

          流式细胞分析 (Flow)

          -
          查看1篇已发表文章 1篇已发表文章

          免疫沉淀 (IP)

          -
          查看3篇已发表文章 3篇已发表文章

          染色质免疫沉淀 实验 (ChIP)

          -
          查看28篇已发表文章 28篇已发表文章

          染色质免疫沉淀测序 (ChIP-Seq)

          -
          查看5篇已发表文章 5篇已发表文章

          中和实验 (Neu)

          -
          查看1篇已发表文章 1篇已发表文章

          凝胶阻滞分析 (EMSA)

          -
          查看1篇已发表文章 1篇已发表文章
          产品规格

          种属反应

          Human, Mouse, Rat

          已发表种属

          Bovine, Chicken, Human, Mammal, Mouse, Non-human primate, Rabbit, Rat, Sheep, Yeast

          宿主/亚型

          Rabbit / IgG

          分类

          Polyclonal

          类型

          Antibody

          抗原

          Synthetic peptide corresponding to residues D(346) Q K P I F N V I P P I P V G S E N W N R C(367) from human GR.
          3D表位/免疫原

          偶联物

          Unconjugated Unconjugated Unconjugated

          形式

          Lyophilized

          浓度

          1 mg/mL

          规格

          50 µg

          纯化类型

          Antigen affinity chromatography

          保存液

          PBS

          内含物

          no preservative

          保存条件

          -20°C, Avoid Freeze/Thaw Cycles

          运输条件

          Ambient (domestic); Wet ice (international)

          RRID

          AB_2236340

          产品详细信息

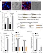
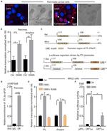
          PA1-511A detects glucocorticoid receptor (GR) from human, mouse and rat tissues.

          For reconstitution, centrifuge the vial briefly, then add 50 µL PBS to achieve a final antibody concentration of 1 mg/mL.

          PA1-511A has been successfully used in Western blot, immunocytochemistry, immunofluorescence, and immunohistochemistry procedures. By Western blot, this antibody detects an ~97 kDa protein representing GR from rat liver extract. Immunocytochemical staining of GR in HeLa cells using PA1-511A results in cytoplasmic staining in the absence of ligand, and nuclear staining after hormone administration.

          The PA1-511A immunogen is a synthetic peptide corresponding to residues D(346) Q K P I F N V I P P I P V G S E N W N R C(367) from human GR. The PA1-511A immunizing peptide (Cat. # PEP-001) is available for use in neutralization and control experiments.

          靶标信息

          Glucocorticoid Receptor (NR3C1) is a receptor for glucocorticoids that can act as both a transcription factor and as a regulator of other transcription factors. Glucocorticoid Receptor can also be found in heteromeric cytoplasmic complexes along with heat shock factors and immunophilins. The protein is typically found in the cytoplasm until it binds a ligand, which induces transport into the nucleus. Glucocorticoid Receptor is expressed in the heart, detected in left and right atria, left and right ventricles, aorta, apex, intraventricular septum, and atrioventricular node as well as whole adult and fetal heart. Alternate splicing, the use of at least three different promoters, and alternate translation initiation sites result in several transcript variants encoding the same protein or different isoforms, but the full-length nature of some variants has not been determined. Mutations in the Glucocorticoid Receptor gene are a cause of glucocorticoid resistance, or cortisol, resistance. Studies have shown that glucocorticoid receptor (GR) must be associated with a complex of chaperone proteins for ligand activation. GR binds to known steroids such as dexamethasone with nanomolar affinity

          仅用于科研。不用于诊断过程。未经明确授权不得转售。

          生物信息学

          蛋白别名: Glucocorticoid receptor; glucocorticoid receptor 1; GR; gr alpha; GR Kit; hGR DL-1; hGR NS-1; Nuclear receptor subfamily 3 group C member 1; nuclear receptor subfamily 3 group C member 1 variant hGR-B(54); nuclear receptor subfamily 3 group C member 1 variant hGR-B(77); nuclear receptor subfamily 3 group C member 1 variant hGR-B(93); nuclear receptor subfamily 3, group C, member 1 (glucocorticoid receptor); OTTHUMP00000222854; OTTHUMP00000222858; putative upstream ORF.; Unknown; unnamed protein product

          查看更多 收起

          基因别名: GCCR; GCR; GCRST; GR; GRL; Grl-1; Grl1; NR3C1

          查看更多 收起

          UniProt ID: (Human) P04150, (Mouse) P06537, (Rat) P06536

          查看更多 收起

          Entrez Gene ID: (Human) 2908, (Mouse) 14815, (Rat) 24413

          查看更多 收起

          功能
          RNA polymerase II regulatory region sequence-specific DNA binding RNA polymerase II core promoter proximal region sequence-specific DNA binding RNA polymerase II transcription factor activity, sequence-specific DNA binding core promoter sequence-specific DNA binding transcriptional repressor activity, RNA polymerase II transcription regulatory region sequence-specific binding transcriptional activator activity, RNA polymerase II transcription regulatory region sequence-specific binding DNA binding transcription factor activity, sequence-specific DNA binding RNA binding RNA polymerase II transcription factor activity, ligand-activated sequence-specific DNA binding glucocorticoid receptor activity steroid binding protein binding zinc ion binding lipid binding TBP-class protein binding protein kinase binding estrogen response element binding identical protein binding sequence-specific DNA binding metal ion binding Hsp90 protein binding steroid hormone binding sequence-specific double-stranded DNA binding promoter-specific chromatin binding RNA polymerase II regulatory region DNA binding transcriptional activator activity, RNA polymerase II core promoter proximal region sequence-specific binding chromatin binding double-stranded DNA binding steroid hormone receptor activity transcription coactivator activity transcription factor binding Hsp70 protein binding receptor tyrosine kinase binding heat shock protein binding protein complex binding glucocorticoid-activated RNA polymerase II transcription factor binding transcription factor activity hormone binding protein homodimerization activity protein heterodimerization activity protein dimerization activity
          参与通路
          regulation of gluconeogenesis chromatin remodeling transcription, DNA-templated regulation of transcription, DNA-templated transcription from RNA polymerase II promoter glucocorticoid metabolic process regulation of glucose metabolic process positive regulation of glutamate secretion chromatin modification adrenal gland development negative regulation of synaptic plasticity regulation of glucocorticoid biosynthetic process regulation of cell proliferation maternal behavior glucocorticoid receptor signaling pathway negative regulation of vascular permeability steroid hormone mediated signaling pathway glucocorticoid mediated signaling pathway positive regulation of neuron apoptotic process positive regulation of transcription from RNA polymerase II promoter response to arsenic-containing substance chromatin-mediated maintenance of transcription mammary gland duct morphogenesis positive regulation of dendritic spine development positive regulation of cell growth involved in cardiac muscle cell development cellular response to steroid hormone stimulus cellular response to dexamethasone stimulus negative regulation of glucocorticoid mediated signaling pathway positive regulation of glucocorticoid receptor signaling pathway negative regulation of transcription from RNA polymerase II promoter chromatin organization regulation of transcription from RNA polymerase II promoter apoptotic process chromosome segregation signal transduction response to wounding gene expression microglia differentiation intracellular steroid hormone receptor signaling pathway nuclear receptor-mediated corticosteroid signaling pathway synaptic transmission, glutamatergic negative regulation of transcription, DNA-templated positive regulation of transcription, DNA-templated astrocyte differentiation cell division response to glucocorticoid response to cortisol motor behavior cellular response to glucocorticoid stimulus cellular response to transforming growth factor beta stimulus neuroinflammatory response response to ketone positive regulation of pri-miRNA transcription from RNA polymerase II promoter brain development aging circadian rhythm androgen metabolic process response to radiation response to activity response to inactivity muscle atrophy lung development response to insulin response to mercury ion response to corticosterone response to calcium ion response to electrical stimulus cellular response to magnesium ion response to dexamethasone
          It has to be done as per old AB suggested Products section.

          Disclaimer

          Close

          Clicking the images or links will redirect you to a website hosted by BenchSci that provides third-party scientific content. Neither the content nor the BenchSci technology and processes for selection have been evaluated by us; we are providing them as-is and without warranty of any kind, including for use or application of the Thermo Fisher Scientific products presented.

          guarantee_icon

          性能保障

          只要您发现Invitrogen抗体在实验中的表现与网站或说明书的所述内容不符,您即可享受免费退换货服务。*

          了解更多
          help_icon

          随时为您服务

          获取常见问题的专家解答,或者直接联系我们的技术专家,咨询应用、设备、常规产品使用问题。

          联系技术支持
          订购 Plus Icon Minus Icon
          • 订单状态查询
          • 订单支持
          • 货号直购
          • 现货供应中心
          • 电子采购
          支持 Plus Icon Minus Icon
          • 帮助&支持
          • 联系我们 - 400 820 8982
          • 技术支持中心
          • 查找文件&证书
          • 报告网站问题
          资源 Plus Icon Minus Icon
          • 学习中心
          • 促销
          • 活动&研讨会
          • 社交媒体
          关于赛默飞 Plus Icon Minus Icon
          • 关于我们
          • 招聘 招聘
          • 投资者关系 投资者关系
          • 新闻 新闻
          • 社会责任 社会责任
          • 商标
          • 政策和通知
          品牌 Plus Icon Minus Icon
          • Thermo Scientific
          • Applied Biosystems
          • Invitrogen
          • Gibco
          • Ion Torrent
          • Unity Lab Services
          • Patheon
          • PPD
          • 服务条款
          • 隐私政策
          • 定价和运输保险政策
          © 2006-2026 Thermo Fisher Scientific Inc. All rights reserved. All trademarks are the property of Thermo Fisher Scientific and its subsidiaries unless otherwise specified.
          China flag icon
          China
          本网站销售的所有产品均不得用于人类或动物之临床诊断或治疗,仅可用于工业或者科研等非医疗目的。
             电子营业执照 | 经营证照公示 | ICP备案号:沪ICP备11003924号 | 沪公网安备 31011502006935号

          Your items have has been added!


          Host server : magellan-search-green-6479c7f679-zb4k5:80/100.66.74.142:80.
          git-commit: b70c0dceb888abc3b0dcebb5bc3a5b8753e7e816
          git-url: https://github.com/thermofisher/magellan-search
          git-branch: release/2.50.0-Offline