Hamburger Menu Button
Thermo Fisher Scientific Logo
登录
没有账号?建立账号 注册
  • 产品
    • 抗体
    • 引物合成
    • GeneArt Gene Synthesis Instant Designer
    • TaqMan Assay and Array Search
    • PCR 设备和耗材
    • 色谱柱和纯化柱
    • 实验室离心机
    • 分子生物学试剂和试剂盒
    • 实验室塑料耗材及用品
    • 查看所有产品分类
  • 应用和技术
    • 色谱
    • 细胞转染和培养
    • 实时荧光定量PCR
    • 质谱
    • 实验室塑料耗材及用品
    • 电子显微镜
    • 蛋白质生物学
    • PCR
    • RNAi
    • 环境
    • 查看所有应用和技术
  • 服务
    • 定制服务
    • 企业级实验室信息化服务
    • 金融&租赁服务
    • 仪器服务
    • OEM和商业供应
    • 培训服务
    • 360° CDMO 和 CRO 服务
    • CDMO 服务
    • 临床试验 CRO 服务
    • Unity Lab Services
    • 查看所有帮助和支持
  • 帮助和支持
    • 学习中心
    • 联系我们
    • 更改国家或地区
    • 查看所有帮助和支持
  • 热门产品
    • TaqMan Real-Time PCR Assays
      TaqMan 实时荧光定量 PCR 试剂盒
    • Antibodies
      抗体
    • Oligos, Primers & Probes
      寡核苷酸、引物、探针
    • GeneArt Gene Synthesis
      GeneArt 基因合成
    • Cell Culture Plastics
      细胞培养耗材
  • Who We Serve
    • 抗体治疗解决方案
    • 细胞与基因治疗解决方案
    • 学术科研
    • 工业与应用
  • 联系我们
  • 货号直购
  • 订单查询
  • 查找文件&证书
Thermo Fisher Scientific Logo

Search

搜索全部或下列指定分类
Search button
          • 联系我们
          • 货号直购
          • 登录
            登录
            没有账号?建立账号 注册
            • 我的账号
            • 订单
            • 会员中心
            • 账单及发票查询
            • 定制产品及项目
          • Primary Antibodies ›
          • HDAC1 Antibodies

          Invitrogen

          HDAC1 Polyclonal Antibody

          高级验证
          48个已发表图片
          83 篇参考文献
          查看其他38个HDAC1抗体

          {{$productOrderCtrl.translations['antibody.pdp.commerceCard.promotion.promotions']}}

          {{$productOrderCtrl.translations['antibody.pdp.commerceCard.promotion.viewpromo']}}

          {{$productOrderCtrl.translations['antibody.pdp.commerceCard.promotion.promocode']}}: {{promo.promoCode}} {{promo.promoTitle}} {{promo.promoDescription}}. {{$productOrderCtrl.translations['antibody.pdp.commerceCard.promotion.learnmore']}}

          说明书
          证书
          实验方案
          问题与答案
          技术支持
          说明书
          证书
          实验方案
          问题与答案
          技术支持
          说明书
          证书
          实验方案
          问题与答案
          技术支持

          Cite HDAC1 Polyclonal Antibody

          Additional Information:
          {{banner.description}}
          {{$ctrl.isSkuNotesCollapsed ? 'View more' : 'View less'}}
          • 抗体检测数据 (15)
          • 已发表图片 (48)
          • 高级验证 (4)
          HDAC1 Antibody in Immunocytochemistry (ICC/IF)
          Group 53 Created with Sketch.
          HDAC1 Antibody in Immunocytochemistry (ICC/IF)
          Group 53 Created with Sketch.

          图: 1 / 67

          {{ $ctrl.currentElement.advancedVerification.fullName }}
          {{ $ctrl.currentElement.advancedVerification.text }}

          HDAC1 Antibody (PA1-860) in ICC/IF

          Immunofluorescent analysis of HDAC1 (green) in 3T3 cells. The cells were permeabilized with 0.1% Triton X-100 in TBS for 15 minutes, and blocked with 3% BSA in PBS (Product # 37525) for 15 minutes at room temperature. Cells were stained with a HDAC1 rabbit polyclonal antibody (Product # PA1-860), at a concentration of 10 µg/mL in blocking buffer for at least 1 hour at room temperature, and then incubated with a Goat anti-rabbit IgG Superclonal secondary antibody, Alexa Fluor 488 conjugate (Product # A27034) at a dilution of 1:1000 for 30 m... View More {{ $ctrl.currentElement.advancedVerification.fullName }} 验证信息 View more
          已发表图片由___提供 benchsci-logo
          PMID: {{$ctrl.currentElement.benchSciPubmedId}}
          查看产品

          {{$ctrl.videoDesc}}

          {{$ctrl.videoLongDesc}}

          HDAC1 Antibody in Immunocytochemistry (ICC/IF)
          HDAC1 Antibody in Immunocytochemistry (ICC/IF)
          HDAC1 Antibody in Immunocytochemistry (ICC/IF)
          HDAC1 Antibody in Immunocytochemistry (ICC/IF)
          HDAC1 Antibody in Immunocytochemistry (ICC/IF)
          HDAC1 Antibody in Immunohistochemistry (Paraffin) (IHC (P))
          HDAC1 Antibody in Immunohistochemistry (Paraffin) (IHC (P))
          HDAC1 Antibody in Immunohistochemistry (Paraffin) (IHC (P))
          HDAC1 Antibody in Western Blot (WB)
          HDAC1 Antibody in Western Blot (WB)
          HDAC1 Antibody in Western Blot (WB)
          HDAC1 Antibody in Western Blot (WB)
          HDAC1 Antibody in Western Blot (WB)
          HDAC1 Antibody in Western Blot (WB)
          HDAC1 Antibody in ChIP Assay (ChIP)
          HDAC1 Antibody in Immunohistochemistry (Paraffin), Immunocytochemistry (IHC (P), ICC/IF)
          HDAC1 Antibody in Immunocytochemistry (ICC/IF)
          HDAC1 Antibody in Western Blot, Immunohistochemistry, Immunocytochemistry (WB, IHC, ICC/IF)
          HDAC1 Antibody in Western Blot, Immunocytochemistry (WB, ICC/IF)
          HDAC1 Antibody in Western Blot, Immunocytochemistry, Immunoprecipitation, ChIP Assay (WB, ICC/IF, IP, ChIP)
          HDAC1 Antibody in Western Blot, Immunocytochemistry (WB, ICC/IF)
          HDAC1 Antibody in Immunocytochemistry (ICC/IF)
          HDAC1 Antibody in Immunohistochemistry (Paraffin) (IHC (P))
          HDAC1 Antibody in Immunohistochemistry (IHC)
          HDAC1 Antibody in Immunohistochemistry (IHC)
          HDAC1 Antibody in Immunohistochemistry (IHC)
          HDAC1 Antibody in Immunohistochemistry - Free Floating (IHC (Free))
          HDAC1 Antibody in Western Blot (WB)
          HDAC1 Antibody in Western Blot (WB)
          HDAC1 Antibody in Western Blot (WB)
          HDAC1 Antibody in Western Blot (WB)
          HDAC1 Antibody in Western Blot (WB)
          HDAC1 Antibody in Western Blot (WB)
          HDAC1 Antibody in Western Blot (WB)
          HDAC1 Antibody in Western Blot (WB)
          HDAC1 Antibody in Western Blot (WB)
          HDAC1 Antibody in Western Blot (WB)
          HDAC1 Antibody in Western Blot (WB)
          HDAC1 Antibody in Western Blot, ChIP Assay (WB, ChIP)
          HDAC1 Antibody in Western Blot, ChIP Assay (WB, ChIP)
          HDAC1 Antibody in Western Blot (WB)
          HDAC1 Antibody in Western Blot (WB)
          HDAC1 Antibody in Western Blot (WB)
          HDAC1 Antibody in Western Blot (WB)
          HDAC1 Antibody in Western Blot (WB)
          HDAC1 Antibody in Western Blot (WB)
          HDAC1 Antibody in Western Blot (WB)
          HDAC1 Antibody in Western Blot, Immunoprecipitation (WB, IP)
          HDAC1 Antibody in Western Blot (WB)
          HDAC1 Antibody in Western Blot (WB)
          HDAC1 Antibody in Western Blot (WB)
          HDAC1 Antibody in Western Blot (WB)
          HDAC1 Antibody in Western Blot (WB)
          HDAC1 Antibody in Western Blot, ChIP Assay (WB, ChIP)
          HDAC1 Antibody in Western Blot, Immunoprecipitation (WB, IP)
          HDAC1 Antibody in Western Blot (WB)
          HDAC1 Antibody in Western Blot (WB)
          HDAC1 Antibody in Immunoprecipitation, ChIP Assay (IP, ChIP)
          HDAC1 Antibody in ChIP Assay (ChIP)
          HDAC1 Antibody in ChIP Assay (ChIP)
          HDAC1 Antibody in ChIP Assay (ChIP)
          HDAC1 Antibody in ChIP Assay (ChIP)
          HDAC1 Antibody in ChIP Assay (ChIP)
          HDAC1 Antibody
          HDAC1 Antibody
          HDAC1 Antibody
          HDAC1 Antibody
          HDAC1 Polyclonal Antibody

          产品信息

          PA1-860

          应用
          建议稀释比
          已发表文章

          免疫印迹 (WB)

          1 µg/mL
          查看41篇已发表文章 41篇已发表文章

          免疫组化 (IHC)

          -
          查看9篇已发表文章 9篇已发表文章

          免疫组化(石蜡) (IHC (P))

          1:200
          查看2篇已发表文章 2篇已发表文章

          免疫组化(冰冻) (IHC (F))

          0.2 µg/mL
          -

          免疫组织化学(悬浮细胞) (IHC (Free))

          -
          查看1篇已发表文章 1篇已发表文章

          免疫细胞化学 (ICC/IF)

          2.0 µg/mL
          查看8篇已发表文章 8篇已发表文章

          免疫沉淀 (IP)

          Assay-dependent
          查看8篇已发表文章 8篇已发表文章

          染色质免疫沉淀 实验 (ChIP)

          2.5 µg/10^6 cells
          查看12篇已发表文章 12篇已发表文章

          Proximity Ligation Assay (PLA) (PLA)

          -
          查看1篇已发表文章 1篇已发表文章

          其他PubMed (Misc)

          -
          查看1篇已发表文章 1篇已发表文章
          产品规格

          种属反应

          Dog, Hamster, Human, Mouse, Rat

          已发表种属

          Chimpanzee, Fruit fly, Human, Mouse, Rat

          宿主/亚型

          Rabbit / IgG

          分类

          Polyclonal

          类型

          Antibody

          抗原

          Synthetic peptide corresponding to residues C E(467) E K P E A K G V K E E V K L A(482) of human HDAC1.
          3D表位/免疫原

          偶联物

          Unconjugated Unconjugated Unconjugated

          形式

          Liquid

          浓度

          1 mg/mL

          规格

          100 µg

          纯化类型

          Antigen affinity chromatography

          保存液

          PBS with 1mg/mL BSA

          内含物

          0.05% sodium azide

          保存条件

          -20°C, Avoid Freeze/Thaw Cycles

          运输条件

          Ambient (domestic); Wet ice (international)

          RRID

          AB_2118091

          产品详细信息

          PA1-860 detects histone deacetylase 1 (HDAC1) from human, mouse, rat, hamster and canine tissues and cells.

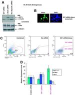
          PA1-860 has been successfully used in Western blot, immunoprecipitation, ChIP, immunofluoresence, immunocytochemistry and immunohistochemistry procedures. By Western blot, this antibody detects an ~62 kDa protein representing HDAC1 from HeLa cell lysate. Immunocytochemical staining of HDAC1 in HeLa cells with PA1-860 results in nuclear staining.

          The PA1-860 immunogen is a synthetic peptide corresponding to residues C E(467) E K P E A K G V K E E V K L A(482) of human HDAC1. This immunizing peptide (Cat. # PEP-069) is available for use in neutralization and control experiments.

          靶标信息

          Histone acetylation and deacetylation, catalyzed by multisubunit complexes, play a key role in the regulation of eukaryotic gene expression. HDAC1 belongs to the histone deacetylase/acuc/apha family and is a component of the histone deacetylase complex. It also interacts with retinoblastoma tumor-suppressor protein and this complex is a key element in the control of cell proliferation and differentiation. Together with metastasis-associated protein-2, HDAC1 deacetylates p53 and modulates its effect on cell growth and apoptosis.

          仅用于科研。不用于诊断过程。未经明确授权不得转售。

          生物信息学

          蛋白别名: DKFZp686H12203; HD1; HDAC1; Histone deacetylase 1; histone deacetylase 1-like protein; Protein deacetylase HDAC1; Protein deacylase HDAC1; protein decrotonylase HDAC1; reduced potassium dependency, yeast homolog-like 1; RP4-811H24.2; unnamed protein product

          查看更多 收起

          基因别名: GON-10; HD1; HDAC1; Hdac1-ps; KDAC1; MommeD5; RPD3; RPD3L1

          查看更多 收起

          UniProt ID: (Human) Q13547, (Mouse) O09106, (Rat) Q4QQW4

          查看更多 收起

          Entrez Gene ID: (Human) 3065, (Dog) 487309, (Mouse) 433759, (Rat) 297893, (Chinese hamster) 100752721

          查看更多 收起

          功能
          transcription regulatory region sequence-specific DNA binding RNA polymerase II core promoter proximal region sequence-specific DNA binding RNA polymerase II core promoter sequence-specific DNA binding core promoter sequence-specific DNA binding transcription corepressor binding p53 binding DNA binding chromatin binding transcription corepressor activity histone deacetylase activity protein binding hydrolase activity hydrolase activity, acting on carbon-nitrogen (but not peptide) bonds, in linear amides enzyme binding nucleosomal DNA binding protein deacetylase activity Krueppel-associated box domain binding histone deacetylase binding metal ion binding NF-kappaB binding RNA polymerase II sequence-specific DNA binding transcription factor binding E-box binding DNA-binding transcription factor binding histone deacetylase activity, hydrolytic mechanism protein decrotonylase activity histone decrotonylase activity protein lysine delactylase activity promoter-specific chromatin binding RNA polymerase II distal enhancer sequence-specific DNA binding core promoter binding RNA polymerase II repressing transcription factor binding RNA polymerase II transcription corepressor activity transcription factor activity, sequence-specific DNA binding transcription factor binding deacetylase activity histone deacetylase activity (H3-K14 specific) NAD-dependent histone deacetylase activity (H3-K14 specific) histone deacetylase activity (H3-K9 specific) protein complex binding activating transcription factor binding histone deacetylase activity (H4-K16 specific) transcription regulatory region DNA binding NAD-dependent histone deacetylase activity (H3-K9 specific) NAD-dependent histone deacetylase activity (H4-K16 specific) protein N-terminus binding repressing transcription factor binding NAD-dependent histone deacetylase activity (H3-K18 specific)
          参与通路
          negative regulation of transcription from RNA polymerase II promoter response to amphetamine transcription, DNA-templated regulation of transcription, DNA-templated transcription from RNA polymerase II promoter protein deacetylation endoderm development circadian rhythm positive regulation of cell proliferation negative regulation of cell proliferation epidermal cell differentiation negative regulation of gene expression positive regulation of receptor biosynthetic process chromatin modification histone deacetylation hippocampus development neuron differentiation positive regulation of interleukin-1 production positive regulation of tumor necrosis factor production circadian regulation of gene expression cellular response to oxidative stress odontogenesis of dentin-containing tooth positive regulation of tyrosine phosphorylation of Stat3 protein embryonic digit morphogenesis ATP-dependent chromatin remodeling negative regulation of apoptotic process negative regulation of I-kappaB kinase/NF-kappaB signaling negative regulation of neuron apoptotic process negative regulation by host of viral transcription negative regulation of transcription, DNA-templated positive regulation of transcription, DNA-templated positive regulation of transcription from RNA polymerase II promoter negative regulation of insulin secretion rhythmic process positive regulation of oligodendrocyte differentiation negative regulation of androgen receptor signaling pathway hair follicle placode formation eyelid development in camera-type eye fungiform papilla formation histone H3 deacetylation histone H4 deacetylation negative regulation of canonical Wnt signaling pathway positive regulation of chemokine (C-X-C motif) ligand 2 production positive regulation of type B pancreatic cell apoptotic process negative regulation of peptidyl-lysine acetylation negative regulation of intrinsic apoptotic signaling pathway chromatin organization chromatin remodeling methylation-dependent chromatin silencing regulation of transcription from RNA polymerase II promoter positive regulation of gene expression negative regulation of myotube differentiation negative regulation of cell migration negative regulation of transforming growth factor beta receptor signaling pathway heterochromatin assembly positive regulation of intracellular estrogen receptor signaling pathway cellular response to platelet-derived growth factor stimulus regulation of cell fate specification negative regulation of gene expression, epigenetic positive regulation of smooth muscle cell proliferation oligodendrocyte differentiation negative regulation of stem cell population maintenance positive regulation of stem cell population maintenance regulation of stem cell differentiation response to caffeine response to lipopolysaccharide response to drug response to hyperoxia cellular response to tumor necrosis factor
          It has to be done as per old AB suggested Products section.

          Disclaimer

          Close

          Clicking the images or links will redirect you to a website hosted by BenchSci that provides third-party scientific content. Neither the content nor the BenchSci technology and processes for selection have been evaluated by us; we are providing them as-is and without warranty of any kind, including for use or application of the Thermo Fisher Scientific products presented.

          guarantee_icon

          性能保障

          只要您发现Invitrogen抗体在实验中的表现与网站或说明书的所述内容不符,您即可享受免费退换货服务。*

          了解更多
          help_icon

          随时为您服务

          获取常见问题的专家解答,或者直接联系我们的技术专家,咨询应用、设备、常规产品使用问题。

          联系技术支持
          订购 Plus Icon Minus Icon
          • 订单状态查询
          • 订单支持
          • 货号直购
          • 现货供应中心
          • 电子采购
          支持 Plus Icon Minus Icon
          • 帮助&支持
          • 联系我们 - 400 820 8982
          • 技术支持中心
          • 查找文件&证书
          • 报告网站问题
          资源 Plus Icon Minus Icon
          • 学习中心
          • 促销
          • 活动&研讨会
          • 社交媒体
          关于赛默飞 Plus Icon Minus Icon
          • 关于我们
          • 招聘 招聘
          • 投资者关系 投资者关系
          • 新闻 新闻
          • 社会责任 社会责任
          • 商标
          • 政策和通知
          品牌 Plus Icon Minus Icon
          • Thermo Scientific
          • Applied Biosystems
          • Invitrogen
          • Gibco
          • Ion Torrent
          • Unity Lab Services
          • Patheon
          • PPD
          • 服务条款
          • 隐私政策
          • 定价和运输保险政策
          © 2006-2026 Thermo Fisher Scientific Inc. All rights reserved. All trademarks are the property of Thermo Fisher Scientific and its subsidiaries unless otherwise specified.
          China flag icon
          China
          本网站销售的所有产品均不得用于人类或动物之临床诊断或治疗,仅可用于工业或者科研等非医疗目的。
             电子营业执照 | 经营证照公示 | ICP备案号:沪ICP备11003924号 | 沪公网安备 31011502006935号

          Your items have has been added!


          Host server : magellan-search-green-6479c7f679-l2s7p:80/100.66.76.236:80.
          git-commit: b70c0dceb888abc3b0dcebb5bc3a5b8753e7e816
          git-url: https://github.com/thermofisher/magellan-search
          git-branch: release/2.50.0-Offline