Hamburger Menu Button
Thermo Fisher Scientific Logo
登录
没有账号?建立账号 注册
  • 产品
    • 抗体
    • 引物合成
    • GeneArt Gene Synthesis Instant Designer
    • TaqMan Assay and Array Search
    • PCR 设备和耗材
    • 色谱柱和纯化柱
    • 实验室离心机
    • 分子生物学试剂和试剂盒
    • 实验室塑料耗材及用品
    • 查看所有产品分类
  • 应用和技术
    • 色谱
    • 细胞转染和培养
    • 实时荧光定量PCR
    • 质谱
    • 实验室塑料耗材及用品
    • 电子显微镜
    • 蛋白质生物学
    • PCR
    • RNAi
    • 环境
    • 查看所有应用和技术
  • 服务
    • 定制服务
    • 企业级实验室信息化服务
    • 企业服务
    • 金融&租赁服务
    • 仪器服务
    • OEM和商业供应
    • 培训服务
    • 360° CDMO 和 CRO 服务
    • CDMO 服务
    • 临床试验 CRO 服务
    • 查看所有帮助和支持
  • 帮助和支持
    • 学习中心
    • 联系我们
    • 更改国家或地区
    • 查看所有帮助和支持
  • 热门产品
    • TaqMan Real-Time PCR Assays
      TaqMan 实时荧光定量 PCR 试剂盒
    • Antibodies
      抗体
    • Oligos, Primers & Probes
      寡核苷酸、引物、探针
    • GeneArt Gene Synthesis
      GeneArt 基因合成
    • Cell Culture Plastics
      细胞培养耗材
  • 联系我们
  • 货号直购
  • 订单查询
  • 查找文件&证书
Thermo Fisher Scientific Logo

Search

搜索全部或下列指定分类
Search button
          • 联系我们
          • 货号直购
          • 登录
            登录
            没有账号?建立账号 注册
            • 我的账号
            • 订单
            • 账单及发票查询
            • 定制产品及项目

          Disclaimer

          Clicking the images or links will redirect you to a website hosted by BenchSci that provides third-party scientific content. Neither the content nor the BenchSci technology and processes for selection have been evaluated by us; we are providing them as-is and without warranty of any kind, including for use or application of the Thermo Fisher Scientific products presented.

          • Primary Antibodies ›
          • HK2 Antibodies

          Invitrogen

          HK2 Monoclonal Antibody (3D3)

          高级验证
          5个已发表图片
          7 篇参考文献
          查看其他18个HK2抗体

          {{$productOrderCtrl.translations['antibody.pdp.commerceCard.promotion.promotions']}}

          {{$productOrderCtrl.translations['antibody.pdp.commerceCard.promotion.viewpromo']}}

          {{$productOrderCtrl.translations['antibody.pdp.commerceCard.promotion.promocode']}}: {{promo.promoCode}} {{promo.promoTitle}} {{promo.promoDescription}}. {{$productOrderCtrl.translations['antibody.pdp.commerceCard.promotion.learnmore']}}

          说明书
          证书
          实验方案
          问题与答案
          技术支持
          说明书
          证书
          实验方案
          问题与答案
          技术支持
          说明书
          证书
          实验方案
          问题与答案
          技术支持

          Cite HK2 Monoclonal Antibody (3D3)

          • 抗体检测数据 (5)
          • 已发表图片 (5)
          • 高级验证 (2)
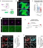
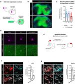
          HK2 Antibody in Immunocytochemistry (ICC/IF)
          Group 53 Created with Sketch.
          HK2 Antibody in Immunocytochemistry (ICC/IF)
          Group 53 Created with Sketch.

          图: 1 / 12

          {{ $ctrl.currentElement.advancedVerification.fullName }}
          {{ $ctrl.currentElement.advancedVerification.text }}

          HK2 Antibody (MA5-15679) in ICC/IF

          Immunofluorescence analysis of HK2 was performed using 70% confluent log phase MCF-7 cells. The cells were fixed with 4% paraformaldehyde for 10 minutes, permeabilized with 0.1% Triton™ X-100 for 15 minutes, and blocked with 1% BSA for 1 hour at room temperature. The cells were labeled with HK2 Monoclonal Antibody (3D3) (Product # MA5-15679) at 1:100 dilution in 0.1% BSA, incubated at 4 degree Celsius overnight and then labeled with Goat anti-Mouse IgG (Heavy Chain) Superclonal™ Secondary Antibody, Alexa Fluor® 488 conjugate (Product # A27... View More {{ $ctrl.currentElement.advancedVerification.fullName }} 验证信息 View more
          已发表图片由___提供 benchsci-logo
          PMID: {{$ctrl.currentElement.benchSciPubmedId}}
          查看产品

          {{$ctrl.videoDesc}}

          {{$ctrl.videoLongDesc}}

          HK2 Antibody in Immunocytochemistry (ICC/IF)
          HK2 Antibody in Immunohistochemistry (Paraffin) (IHC (P))
          HK2 Antibody in Western Blot (WB)
          HK2 Antibody in Western Blot (WB)
          HK2 Antibody in Flow Cytometry (Flow)
          HK2 Antibody in Immunohistochemistry (IHC)
          HK2 Antibody in Western Blot (WB)
          HK2 Antibody in Western Blot, Immunocytochemistry (WB, ICC/IF)
          HK2 Antibody in Immunohistochemistry (IHC)
          HK2 Antibody in Western Blot (WB)
          HK2 Antibody
          HK2 Antibody

          产品信息

          MA5-15679

          应用
          建议稀释比
          已发表文章

          免疫印迹 (WB)

          1:500-1:2,000
          查看3篇已发表文章 3篇已发表文章

          免疫组化 (IHC)

          -
          查看2篇已发表文章 2篇已发表文章

          免疫组化(石蜡) (IHC (P))

          1:200-1:1,000
          -

          免疫细胞化学 (ICC/IF)

          1:100
          查看1篇已发表文章 1篇已发表文章

          流式细胞分析 (Flow)

          1:200-1:400
          -

          酶联免疫吸附实验 (ELISA)

          1:10,000
          查看1篇已发表文章 1篇已发表文章
          产品规格

          种属反应

          Human

          已发表种属

          C. elegans, Human

          宿主/亚型

          Mouse / IgG1

          分类

          Monoclonal

          类型

          Antibody

          克隆号

          3D3

          抗原

          Purified recombinant fragment of human HK2 expressed in E. Coli.

          偶联物

          Unconjugated Unconjugated Unconjugated

          形式

          Liquid

          浓度

          Conc. Not Determined

          保存液

          ascites

          内含物

          0.03% sodium azide

          保存条件

          Store at 4°C short term. For long term storage, store at -20°C, avoiding freeze/thaw cycles.

          运输条件

          Ambient (domestic); Wet ice (international)

          RRID

          AB_10986812

          产品详细信息

          MA5-15679 targets HK2 in indirect ELISA, FACS, IHC and WB applications and shows reactivity with Human samples.

          The MA5-15679 immunogen is purified recombinant fragment of human HK2 expressed in E. Coli.

          MA5-15679 detects HK2 which has a predicted molecular weight of approximately 102kDa.

          靶标信息

          In vertebrates there are four major glucose-phosphorylating isoenzymes, designated hexokinase I, II, III, and IV. Hexokinase activity is involved in the first step in several metabolic pathways including phosphorylation of glucose to produce glucose-6-phosphate, thus committing glucose to the glycolytic pathway. Hexokinase is an allosteric enzyme inhibited by its product GLC-6-P. Hexokinase 2 is the predominant hexokinase isozyme expressed in insulin-responsive tissues such as skeletal muscle. Expression of this gene is insulin-responsive, and studies in rat suggest that it is involved in the increased rate of glycolysis seen in rapidly growing cancer cells.

          仅用于科研。不用于诊断过程。未经明确授权不得转售。

          生物信息学

          蛋白别名: DKFZp686M1669; Hexokinase; Hexokinase type II; Hexokinase-2; hexokinase-2 muscle; hexokinase-2, muscle; Hexokinase-B; HK II; Muscle form hexokinase; OTTHUMP00000202738

          查看更多 收起

          基因别名: HK2; HKII; HXK2

          查看更多 收起

          UniProt ID: (Human) P52789

          查看更多 收起

          Entrez Gene ID: (Human) 3099

          查看更多 收起

          功能
          glucokinase activity hexokinase activity protein binding ATP binding glucose binding fructokinase activity mannokinase activity kinase
          参与通路
          cellular glucose homeostasis response to ischemia glycolytic process lactation apoptotic mitochondrial changes glucose transport negative regulation of mitochondrial membrane permeability regulation of glucose import carbohydrate phosphorylation glucose 6-phosphate metabolic process canonical glycolysis establishment of protein localization to mitochondrion maintenance of protein location in mitochondrion positive regulation of mitophagy in response to mitochondrial depolarization negative regulation of reactive oxygen species metabolic process
          It has to be done as per old AB suggested Products section.
          guarantee_icon

          性能保障

          只要您发现Invitrogen抗体在实验中的表现与网站或说明书的所述内容不符,您即可享受免费退换货服务。*

          了解更多
          help_icon

          随时为您服务

          获取常见问题的专家解答,或者直接联系我们的技术专家,咨询应用、设备、常规产品使用问题。

          联系技术支持
          订购 Plus Icon Minus Icon
          • 订单状态查询
          • 订单支持
          • 货号直购
          • 现货供应中心
          • 电子采购
          支持 Plus Icon Minus Icon
          • 帮助&支持
          • 联系我们 - 400 820 8982
          • 技术支持中心
          • 查找文件&证书
          • 报告网站问题
          资源 Plus Icon Minus Icon
          • 学习中心
          • 促销
          • 活动&研讨会
          • 社交媒体
          关于赛默飞 Plus Icon Minus Icon
          • 关于我们
          • 招聘 招聘
          • 投资者关系 投资者关系
          • 新闻 新闻
          • 社会责任 社会责任
          • 商标
          • 政策和通知
          品牌 Plus Icon Minus Icon
          • Thermo Scientific
          • Applied Biosystems
          • Invitrogen
          • Gibco
          • Ion Torrent
          • Patheon
          • PPD
          • 服务条款
          • 隐私政策
          • 定价和运输保险政策
          © 2006-2026 Thermo Fisher Scientific Inc. All rights reserved. All trademarks are the property of Thermo Fisher Scientific and its subsidiaries unless otherwise specified.
          China flag icon
          China
          本网站销售的所有产品均不得用于人类或动物之临床诊断或治疗,仅可用于工业或者科研等非医疗目的。
             电子营业执照 | 经营证照公示 | ICP备案号:沪ICP备11003924号 | 沪公网安备 31011502006935号

          Your items have has been added!


          Host server : magellan-search-blue-55ff9ddd88-5blwx:80/100.66.75.107:80.
          git-commit: d366ff9721d93504b2ac26a183b2b3e3d0e7d9ec
          git-url: https://github.com/thermofisher/magellan-search
          git-branch: release/2.42.0-2026.01.03-1.0