Hamburger Menu Button
Thermo Fisher Scientific Logo
登录
没有账号?建立账号 注册
  • 产品
    • 抗体
    • 引物合成
    • GeneArt Gene Synthesis Instant Designer
    • TaqMan Assay and Array Search
    • PCR 设备和耗材
    • 色谱柱和纯化柱
    • 实验室离心机
    • 分子生物学试剂和试剂盒
    • 实验室塑料耗材及用品
    • 查看所有产品分类
  • 应用和技术
    • 色谱
    • 细胞转染和培养
    • 实时荧光定量PCR
    • 质谱
    • 实验室塑料耗材及用品
    • 电子显微镜
    • 蛋白质生物学
    • PCR
    • RNAi
    • 环境
    • 查看所有应用和技术
  • 服务
    • 定制服务
    • 企业级实验室信息化服务
    • 企业服务
    • 金融&租赁服务
    • 仪器服务
    • OEM和商业供应
    • 培训服务
    • 360° CDMO 和 CRO 服务
    • CDMO 服务
    • 临床试验 CRO 服务
    • 查看所有帮助和支持
  • 帮助和支持
    • 学习中心
    • 联系我们
    • 更改国家或地区
    • 查看所有帮助和支持
  • 热门产品
    • TaqMan Real-Time PCR Assays
      TaqMan 实时荧光定量 PCR 试剂盒
    • Antibodies
      抗体
    • Oligos, Primers & Probes
      寡核苷酸、引物、探针
    • GeneArt Gene Synthesis
      GeneArt 基因合成
    • Cell Culture Plastics
      细胞培养耗材
  • 联系我们
  • 货号直购
  • 订单查询
  • 查找文件&证书
Thermo Fisher Scientific Logo

Search

搜索全部或下列指定分类
Search button
          • 联系我们
          • 货号直购
          • 登录
            登录
            没有账号?建立账号 注册
            • 我的账号
            • 订单
            • 账单及发票查询
            • 定制产品及项目

          Disclaimer

          Clicking the images or links will redirect you to a website hosted by BenchSci that provides third-party scientific content. Neither the content nor the BenchSci technology and processes for selection have been evaluated by us; we are providing them as-is and without warranty of any kind, including for use or application of the Thermo Fisher Scientific products presented.

          • Primary Antibodies ›
          • HLA-DQ Antibodies

          NeoBiotechnologies

          HLA-DQ (MHC II) Monoclonal Antibody (SPM422)

          查看其他12个HLA-DQ抗体

          {{$productOrderCtrl.translations['antibody.pdp.commerceCard.promotion.promotions']}}

          {{$productOrderCtrl.translations['antibody.pdp.commerceCard.promotion.viewpromo']}}

          {{$productOrderCtrl.translations['antibody.pdp.commerceCard.promotion.promocode']}}: {{promo.promoCode}} {{promo.promoTitle}} {{promo.promoDescription}}. {{$productOrderCtrl.translations['antibody.pdp.commerceCard.promotion.learnmore']}}

          说明书
          实验方案
          问题与答案
          技术支持
          说明书
          实验方案
          问题与答案
          技术支持
          说明书
          实验方案
          问题与答案
          技术支持

          Cite HLA-DQ (MHC II) Monoclonal Antibody (SPM422)

          • 抗体检测数据 (1)
          HLA-DQ (MHC II) Antibody in Flow Cytometry (Flow)
          Group 53 Created with Sketch.
          HLA-DQ (MHC II) Antibody in Flow Cytometry (Flow)
          Group 53 Created with Sketch.

          图: 1 / 1

          {{ $ctrl.currentElement.advancedVerification.fullName }}
          {{ $ctrl.currentElement.advancedVerification.text }}

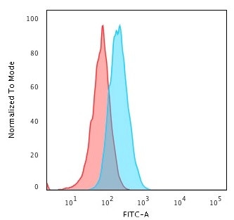
          HLA-DQ (MHC II) Antibody (3117-MSM1X-P1ABX) in Flow

          Flow Cytometric analysis of Raji cells. HLA-DQ Mouse Monoclonal Antibody (SPM422) followed by goat anti-Mouse IgG-CF488 (Blue); Isotype Control (Red). {{ $ctrl.currentElement.advancedVerification.fullName }} 验证信息 View more
          已发表图片由___提供 benchsci-logo
          PMID: {{$ctrl.currentElement.benchSciPubmedId}}
          查看产品

          {{$ctrl.videoDesc}}

          {{$ctrl.videoLongDesc}}

          HLA-DQ (MHC II) Antibody in Flow Cytometry (Flow)
          HLA-DQ (MHC II) Monoclonal Antibody (SPM422)

          产品信息

          3117-MSM1X-P1ABX

          应用
          建议稀释比
          已发表文章

          免疫细胞化学 (ICC/IF)

          1-2 µg/mL
          -

          流式细胞分析 (Flow)

          1-2 µg/10^6 cells
          -

          酶联免疫吸附实验 (ELISA)

          Assay-dependent
          -
          产品规格

          种属反应

          Human, Pig

          宿主/亚型

          Mouse / IgG2a, kappa

          分类

          Monoclonal

          类型

          Antibody

          克隆号

          SPM422

          抗原

          T4-positive CTL clone HG-38
          查看免疫原

          偶联物

          Unconjugated Unconjugated Unconjugated

          形式

          Liquid

          浓度

          1 mg/mL

          纯化类型

          Protein A/G

          保存液

          PBS, pH 7.4

          内含物

          no preservative

          保存条件

          -20°C, Avoid Freeze/Thaw Cycles

          运输条件

          Ambient (domestic); Wet ice (international)

          靶标信息

          HLA-DQ is one of the HLA (human leukocyte antigen) molecules belonging to class II of the major histocompatibility protein (MHC) surface proteins. HLA-DQ and the other MHC class II molecules are heterodimeric proteins consisting of an alpha (DQA) and a beta chain (DQB), both anchored in the membrane. They play a central role in the immune system by presenting peptides derived from extracellular proteins. MHC Class II molecules are expressed in antigen-presenting cells (APC: B lymphocytes, dendritic cells, macrophages) and present peptides endocytosed, digested, and loaded onto the proteins prior to their migration to the cell surface. Other human MHC class II molecules are HLA-DP, HLA-DM, HLA-DR, HLA-DOA, and HLA-DOB. HLA-DQ displays significant variability, particularly in the beta subunit within the region that affects the peptides bound and presented by the protein. Different classes of DQ based on similar beta subunits allow for the grouping of these variants into serotypes, which can often be recognized by antibodies raised against these subunits.

          HLA and MHC antibodies play a significant role in Immunopeptidomics, facilitating the identification and characterization of neoantigens through high-performance liquid chromatography coupled to tandem Mass Spectrometry.

          仅用于科研。不用于诊断过程。未经明确授权不得转售。

          篇参考文献 (0)

          您是否在文献中引用过该产品?请点击下方按钮邮件告知我们。
          引用该产品

          生物信息学

          蛋白别名: HLA class II antigen; HLA class II histocompatibility antigen, DQ beta 1 chain; lymphocyte antigen; MHC class II antigen DQB1; MHC class II antigen HLA-DQ-beta-1; MHC class II DQ beta chain; MHC class II HLA-DQ beta glycoprotein; MHC class2 antigen; MHC DQ beta

          查看更多 收起

          基因别名: CELIAC1; HLA-DQB; HLA-DQB1; HLA-DRB1; IDDM1

          查看更多 收起

          UniProt ID: (Human) Q8WMA3

          查看更多 收起

          Entrez Gene ID: (Human) 3119

          查看更多 收起

          功能
          MHC class II receptor activity peptide antigen binding major histocompatibility complex protein
          参与通路
          immunoglobulin production involved in immunoglobulin mediated immune response humoral immune response mediated by circulating immunoglobulin immune response antigen processing and presentation of exogenous peptide antigen via MHC class II T cell costimulation T cell receptor signaling pathway interferon-gamma-mediated signaling pathway
          It has to be done as per old AB suggested Products section.
          guarantee_icon

          性能保障

          只要您发现Invitrogen抗体在实验中的表现与网站或说明书的所述内容不符,您即可享受免费退换货服务。*

          了解更多
          help_icon

          随时为您服务

          获取常见问题的专家解答,或者直接联系我们的技术专家,咨询应用、设备、常规产品使用问题。

          联系技术支持
          订购 Plus Icon Minus Icon
          • 订单状态查询
          • 订单支持
          • 货号直购
          • 现货供应中心
          • 电子采购
          支持 Plus Icon Minus Icon
          • 帮助&支持
          • 联系我们 - 400 820 8982
          • 技术支持中心
          • 查找文件&证书
          • 报告网站问题
          资源 Plus Icon Minus Icon
          • 学习中心
          • 促销
          • 活动&研讨会
          • 社交媒体
          关于赛默飞 Plus Icon Minus Icon
          • 关于我们
          • 招聘 招聘
          • 投资者关系 投资者关系
          • 新闻 新闻
          • 社会责任 社会责任
          • 商标
          • 政策和通知
          品牌 Plus Icon Minus Icon
          • Thermo Scientific
          • Applied Biosystems
          • Invitrogen
          • Gibco
          • Ion Torrent
          • Patheon
          • PPD
          • 服务条款
          • 隐私政策
          • 定价和运输保险政策
          © 2006-2025 Thermo Fisher Scientific Inc. All rights reserved. All trademarks are the property of Thermo Fisher Scientific and its subsidiaries unless otherwise specified.
          China flag icon
          China
          本网站销售的所有产品均不得用于人类或动物之临床诊断或治疗,仅可用于工业或者科研等非医疗目的。
             电子营业执照 | 经营证照公示 | ICP备案号:沪ICP备11003924号 | 沪公网安备 31011502006935号

          Your items have has been added!


          Host server : magellan-search-green-55658555d6-7l2qm:80/100.66.75.127:80.
          git-commit: ec8e7df5f8fec8d765bd419205f1b5046a016d37
          git-url: https://github.com/thermofisher/magellan-search
          git-branch: release/2.41.0-Offline