Hamburger Menu Button
Thermo Fisher Scientific Logo
登录
没有账号?建立账号 注册
  • 产品
    • 抗体
    • 引物合成
    • GeneArt Gene Synthesis Instant Designer
    • TaqMan Assay and Array Search
    • PCR 设备和耗材
    • 色谱柱和纯化柱
    • 实验室离心机
    • 分子生物学试剂和试剂盒
    • 实验室塑料耗材及用品
    • 查看所有产品分类
  • 应用和技术
    • 色谱
    • 细胞转染和培养
    • 实时荧光定量PCR
    • 质谱
    • 实验室塑料耗材及用品
    • 电子显微镜
    • 蛋白质生物学
    • PCR
    • RNAi
    • 环境
    • 查看所有应用和技术
  • 服务
    • 定制服务
    • 企业级实验室信息化服务
    • 金融&租赁服务
    • 仪器服务
    • OEM和商业供应
    • 培训服务
    • 360° CDMO 和 CRO 服务
    • CDMO 服务
    • 临床试验 CRO 服务
    • Unity Lab Services
    • 查看所有帮助和支持
  • 帮助和支持
    • 学习中心
    • 联系我们
    • 更改国家或地区
    • 查看所有帮助和支持
  • 热门产品
    • TaqMan Real-Time PCR Assays
      TaqMan 实时荧光定量 PCR 试剂盒
    • Antibodies
      抗体
    • Oligos, Primers & Probes
      寡核苷酸、引物、探针
    • GeneArt Gene Synthesis
      GeneArt 基因合成
    • Cell Culture Plastics
      细胞培养耗材
  • Who We Serve
    • 抗体治疗解决方案
    • 细胞与基因治疗解决方案
    • 学术科研
    • 工业与应用
  • 联系我们
  • 货号直购
  • 订单查询
  • 查找文件&证书
Thermo Fisher Scientific Logo

Search

搜索全部或下列指定分类
Search button
          • 联系我们
          • 货号直购
          • 登录
            登录
            没有账号?建立账号 注册
            • 我的账号
            • 订单
            • 会员中心
            • 账单及发票查询
            • 定制产品及项目
          • Primary Antibodies ›
          • HSPA9 Antibodies

          Invitrogen

          HSPA9 Polyclonal Antibody

          高级验证
          2个已发表图片
          3 篇参考文献
          查看其他25个HSPA9抗体

          {{$productOrderCtrl.translations['antibody.pdp.commerceCard.promotion.promotions']}}

          {{$productOrderCtrl.translations['antibody.pdp.commerceCard.promotion.viewpromo']}}

          {{$productOrderCtrl.translations['antibody.pdp.commerceCard.promotion.promocode']}}: {{promo.promoCode}} {{promo.promoTitle}} {{promo.promoDescription}}. {{$productOrderCtrl.translations['antibody.pdp.commerceCard.promotion.learnmore']}}

          说明书
          证书
          实验方案
          问题与答案
          技术支持
          说明书
          证书
          实验方案
          问题与答案
          技术支持
          说明书
          证书
          实验方案
          问题与答案
          技术支持

          Cite HSPA9 Polyclonal Antibody

          Additional Information:
          {{banner.description}}
          {{$ctrl.isSkuNotesCollapsed ? 'View more' : 'View less'}}
          • 抗体检测数据 (3)
          • 已发表图片 (2)
          • 高级验证 (1)
          HSPA9 Antibody in Immunocytochemistry (ICC/IF)
          Group 53 Created with Sketch.
          HSPA9 Antibody in Immunocytochemistry (ICC/IF)
          Group 53 Created with Sketch.

          图: 1 / 6

          {{ $ctrl.currentElement.advancedVerification.fullName }}
          {{ $ctrl.currentElement.advancedVerification.text }}

          HSPA9 Antibody (PA5-48035) in ICC/IF

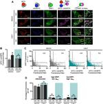
          Immunofluorescence analysis of HSPA9 was performed using 70% confluent log phase HeLa cells. The cells were fixed with 4% paraformaldehyde for 10 minutes, permeabilized with 0.1% Triton™ X-100 for 15 minutes, and blocked with 1% BSA for 1 hour at room temperature. The cells were labeled with HSPA9 Polyclonal Antibody (Product # PA5-48035) at 1:100 dilution in 0.1% BSA, incubated at 4 degree Celsius overnight and then labeled with Rabbit anti-Goat IgG (H+L) Cross-Adsorbed Secondary Antibody, Alexa Fluor 488 (Product # A-11078) at a dilution... View More {{ $ctrl.currentElement.advancedVerification.fullName }} 验证信息 View more
          已发表图片由___提供 benchsci-logo
          PMID: {{$ctrl.currentElement.benchSciPubmedId}}
          查看产品

          {{$ctrl.videoDesc}}

          {{$ctrl.videoLongDesc}}

          HSPA9 Antibody in Immunocytochemistry (ICC/IF)
          HSPA9 Antibody in Western Blot (WB)
          HSPA9 Antibody in Western Blot (WB)
          HSPA9 Antibody in Immunocytochemistry (ICC/IF)
          HSPA9 Antibody in Immunocytochemistry (ICC/IF)
          HSPA9 Antibody
          HSPA9 Polyclonal Antibody

          产品信息

          PA5-48035

          应用
          建议稀释比
          已发表文章

          免疫印迹 (WB)

          0.5 µg/mL
          查看2篇已发表文章 2篇已发表文章

          免疫组化(石蜡) (IHC (P))

          5-15 µg/mL
          -

          免疫细胞化学 (ICC/IF)

          5-15 µg/mL
          查看1篇已发表文章 1篇已发表文章
          产品规格

          种属反应

          Human, Mouse, Rat

          已发表种属

          Mouse

          宿主/亚型

          Goat / IgG

          分类

          Polyclonal

          类型

          Antibody

          抗原

          E. coli-derived recombinant human GRP75 Glu542-Gln679
          3D表位/免疫原

          偶联物

          Unconjugated Unconjugated Unconjugated

          形式

          Lyophilized

          浓度

          0.2 mg/mL

          规格

          100 µg

          纯化类型

          Antigen affinity chromatography

          保存液

          PBS with 5% trehalose

          内含物

          No Preservative

          保存条件

          -20°C, Avoid Freeze/Thaw Cycles

          运输条件

          Ambient (domestic); Wet ice (international)

          RRID

          AB_2608861

          产品详细信息

          Reconstitute at 0.2 mg/mL in sterile PBS.

          靶标信息

          The HSP70 family is composed of four highly conserved proteins: HSP70, HSC70, GRP75 and GRP78. These proteins serve a variety of roles. GRP75 expression is restricted to the mitochondrial matrix and aids in the translocation and folding of nascent polypeptide chains of both nuclear and mitochondrial origin. GRP75 and GRP78 are unresponsive to heat stress and are induced by glucose deprivation.

          仅用于科研。不用于诊断过程。未经明确授权不得转售。

          生物信息学

          蛋白别名: 75 kDa glucose-regulated protein; C3H-specific antigen; catecholamine-regulated protein 40; CRP40; epididymis secretory sperm binding protein Li 124m; GRP 75; GRP-75; Heat shock 70 kDa protein 9; heat shock 70kD protein 9B; heat shock 70kDa protein 9 (mortalin); heat shock 70kDa protein 9A; Heat shock protein; heat shock protein 9A; heat shock protein cognate 74; Heat shock protein family A member 9; heat shock protein, 74 kDa, A; heat shock protein, A; HSP; MGC4500; Mortalin; mortalin, perinuclear; mortalin-2; mortalin2; MOT; mtHSP70; p66 MOT; p66-mortalin; PBP74; Peptide-binding protein 74; Stress-70 protein, mitochondrial; unnamed protein product

          查看更多 收起

          基因别名: 74kDa; CRP40; CSA; EVPLS; GRP-75; GRP75; HEL-S-124m; Hsc74; Hsp74; Hsp74a; HSPA9; Hspa9a; HSPA9B; Mortalin; MOT; Mot-2; MOT2; mt-HSP70; Mthsp70; MTHSP75; PBP74; SAAN; SIDBA4

          查看更多 收起

          UniProt ID: (Human) P38646, (Rat) P48721, (Mouse) P38647

          查看更多 收起

          Entrez Gene ID: (Human) 3313, (Rat) 291671, (Mouse) 15526

          查看更多 收起

          功能
          nucleotide binding RNA binding protein binding ATP binding hydrolase activity ATPase activity enzyme binding heat shock protein binding ubiquitin protein ligase binding protein binding involved in protein folding unfolded protein binding ATP-dependent protein folding chaperone fibroblast growth factor binding poly(A) RNA binding
          参与通路
          protein folding protein export from nucleus response to toxic substance cellular response to interleukin-1 intracellular protein transport inner mitochondrial membrane organization iron-sulfur cluster assembly erythrocyte differentiation calcium ion transmembrane import into mitochondrion protein refolding positive regulation of apoptotic process negative regulation of apoptotic process regulation of erythrocyte differentiation negative regulation of erythrocyte differentiation negative regulation of hematopoietic stem cell differentiation negative regulation of hemopoiesis
          It has to be done as per old AB suggested Products section.

          Disclaimer

          Close

          Clicking the images or links will redirect you to a website hosted by BenchSci that provides third-party scientific content. Neither the content nor the BenchSci technology and processes for selection have been evaluated by us; we are providing them as-is and without warranty of any kind, including for use or application of the Thermo Fisher Scientific products presented.

          guarantee_icon

          性能保障

          只要您发现Invitrogen抗体在实验中的表现与网站或说明书的所述内容不符,您即可享受免费退换货服务。*

          了解更多
          help_icon

          随时为您服务

          获取常见问题的专家解答,或者直接联系我们的技术专家,咨询应用、设备、常规产品使用问题。

          联系技术支持
          订购 Plus Icon Minus Icon
          • 订单状态查询
          • 订单支持
          • 货号直购
          • 现货供应中心
          • 电子采购
          支持 Plus Icon Minus Icon
          • 帮助&支持
          • 联系我们 - 400 820 8982
          • 技术支持中心
          • 查找文件&证书
          • 报告网站问题
          资源 Plus Icon Minus Icon
          • 学习中心
          • 促销
          • 活动&研讨会
          • 社交媒体
          关于赛默飞 Plus Icon Minus Icon
          • 关于我们
          • 招聘 招聘
          • 投资者关系 投资者关系
          • 新闻 新闻
          • 社会责任 社会责任
          • 商标
          • 政策和通知
          品牌 Plus Icon Minus Icon
          • Thermo Scientific
          • Applied Biosystems
          • Invitrogen
          • Gibco
          • Ion Torrent
          • Unity Lab Services
          • Patheon
          • PPD
          • 服务条款
          • 隐私政策
          • 定价和运输保险政策
          © 2006-2026 Thermo Fisher Scientific Inc. All rights reserved. All trademarks are the property of Thermo Fisher Scientific and its subsidiaries unless otherwise specified.
          China flag icon
          China
          本网站销售的所有产品均不得用于人类或动物之临床诊断或治疗,仅可用于工业或者科研等非医疗目的。
             电子营业执照 | 经营证照公示 | ICP备案号:沪ICP备11003924号 | 沪公网安备 31011502006935号

          Your items have has been added!


          Host server : magellan-search-green-6479c7f679-k9lz7:80/100.66.74.142:80.
          git-commit: b70c0dceb888abc3b0dcebb5bc3a5b8753e7e816
          git-url: https://github.com/thermofisher/magellan-search
          git-branch: release/2.50.0-Offline