Hamburger Menu Button
Thermo Fisher Scientific Logo
登录
没有账号?建立账号 注册
  • 产品
    • 抗体
    • 引物合成
    • GeneArt Gene Synthesis Instant Designer
    • TaqMan Assay and Array Search
    • PCR 设备和耗材
    • 色谱柱和纯化柱
    • 实验室离心机
    • 分子生物学试剂和试剂盒
    • 实验室塑料耗材及用品
    • 查看所有产品分类
  • 应用和技术
    • 色谱
    • 细胞转染和培养
    • 实时荧光定量PCR
    • 质谱
    • 实验室塑料耗材及用品
    • 电子显微镜
    • 蛋白质生物学
    • PCR
    • RNAi
    • 环境
    • 查看所有应用和技术
  • 服务
    • 定制服务
    • 企业级实验室信息化服务
    • 金融&租赁服务
    • 仪器服务
    • OEM和商业供应
    • 培训服务
    • 360° CDMO 和 CRO 服务
    • CDMO 服务
    • 临床试验 CRO 服务
    • Unity Lab Services
    • 查看所有帮助和支持
  • 帮助和支持
    • 学习中心
    • 联系我们
    • 更改国家或地区
    • 查看所有帮助和支持
  • 热门产品
    • TaqMan Real-Time PCR Assays
      TaqMan 实时荧光定量 PCR 试剂盒
    • Antibodies
      抗体
    • Oligos, Primers & Probes
      寡核苷酸、引物、探针
    • GeneArt Gene Synthesis
      GeneArt 基因合成
    • Cell Culture Plastics
      细胞培养耗材
  • Who We Serve
    • 抗体治疗解决方案
    • 细胞与基因治疗解决方案
    • 学术科研
    • 工业与应用
  • 联系我们
  • 货号直购
  • 订单查询
  • 查找文件&证书
Thermo Fisher Scientific Logo

Search

搜索全部或下列指定分类
Search button
          • 联系我们
          • 货号直购
          • 登录
            登录
            没有账号?建立账号 注册
            • 我的账号
            • 订单
            • 会员中心
            • 账单及发票查询
            • 定制产品及项目
          • Primary Antibodies ›
          • IBA1 Antibodies

          Invitrogen

          IBA1 Polyclonal Antibody

          高级验证
          48个已发表图片
          86 篇参考文献
          查看其他40个IBA1抗体

          {{$productOrderCtrl.translations['antibody.pdp.commerceCard.promotion.promotions']}}

          {{$productOrderCtrl.translations['antibody.pdp.commerceCard.promotion.viewpromo']}}

          {{$productOrderCtrl.translations['antibody.pdp.commerceCard.promotion.promocode']}}: {{promo.promoCode}} {{promo.promoTitle}} {{promo.promoDescription}}. {{$productOrderCtrl.translations['antibody.pdp.commerceCard.promotion.learnmore']}}

          说明书
          证书
          实验方案
          问题与答案
          技术支持
          说明书
          证书
          实验方案
          问题与答案
          技术支持
          说明书
          证书
          实验方案
          问题与答案
          技术支持

          Cite IBA1 Polyclonal Antibody

          Additional Information:
          {{banner.description}}
          {{$ctrl.isSkuNotesCollapsed ? 'View more' : 'View less'}}
          • 抗体检测数据 (14)
          • 已发表图片 (48)
          • 高级验证 (3)
          IBA1 Antibody in Immunocytochemistry (ICC/IF)
          Group 53 Created with Sketch.
          IBA1 Antibody in Immunocytochemistry (ICC/IF)
          Group 53 Created with Sketch.

          图: 1 / 65

          {{ $ctrl.currentElement.advancedVerification.fullName }}
          {{ $ctrl.currentElement.advancedVerification.text }}

          IBA1 Antibody (PA5-27436) in ICC/IF

          Immunofluorescence analysis of IBA1 was performed using 70% confluent log phase THP-1 cells. The cells were fixed with 4% paraformaldehyde for 15 minutes, permeabilized with 0.1% Triton™ X-100 for 10 minutes, and blocked with 2% BSA for 1 hour at room temperature. The cells were labeled with IBA1 Polyclonal Antibody (Product # PA5-27436) at 1:500 dilution in 0.1% BSA, incubated at 4 degree celsius overnight and then labeled with Donkey anti-Rabbit IgG (H+L) Highly Cross-Adsorbed Secondary Antibody, Alexa Fluor Plus 488 (Product # A32790, 1... View More {{ $ctrl.currentElement.advancedVerification.fullName }} 验证信息 View more
          已发表图片由___提供 benchsci-logo
          PMID: {{$ctrl.currentElement.benchSciPubmedId}}
          查看产品

          {{$ctrl.videoDesc}}

          {{$ctrl.videoLongDesc}}

          IBA1 Antibody in Immunocytochemistry (ICC/IF)
          IBA1 Antibody in Immunocytochemistry (ICC/IF)
          IBA1 Antibody in Immunohistochemistry (Paraffin) (IHC (P))
          IBA1 Antibody in Immunohistochemistry (Paraffin) (IHC (P))
          IBA1 Antibody in Immunohistochemistry (Paraffin) (IHC (P))
          IBA1 Antibody in Immunohistochemistry (Paraffin) (IHC (P))
          IBA1 Antibody in Immunohistochemistry (Paraffin) (IHC (P))
          IBA1 Antibody in Western Blot (WB)
          IBA1 Antibody in Western Blot (WB)
          IBA1 Antibody in Western Blot (WB)
          IBA1 Antibody in Western Blot (WB)
          IBA1 Antibody in Flow Cytometry (Flow)
          IBA1 Antibody in Flow Cytometry (Flow)
          IBA1 Antibody in Immunoprecipitation (IP)
          IBA1 Antibody in Western Blot, Immunohistochemistry (WB, IHC)
          IBA1 Antibody in Western Blot (WB)
          IBA1 Antibody in Immunocytochemistry (ICC/IF)
          IBA1 Antibody in Immunocytochemistry (ICC/IF)
          IBA1 Antibody in Western Blot, Immunocytochemistry (WB, ICC/IF)
          IBA1 Antibody in Immunocytochemistry (ICC/IF)
          IBA1 Antibody in Immunocytochemistry (ICC/IF)
          IBA1 Antibody in Immunohistochemistry, Immunocytochemistry (IHC, ICC/IF)
          IBA1 Antibody in Immunocytochemistry (ICC/IF)
          IBA1 Antibody in Immunocytochemistry (ICC/IF)
          IBA1 Antibody in Immunohistochemistry, Immunocytochemistry (IHC, ICC/IF)
          IBA1 Antibody in Immunocytochemistry (ICC/IF)
          IBA1 Antibody in Immunohistochemistry, Immunocytochemistry (IHC, ICC/IF)
          IBA1 Antibody in Immunohistochemistry, Immunocytochemistry (IHC, ICC/IF)
          IBA1 Antibody in Immunohistochemistry (Paraffin) (IHC (P))
          IBA1 Antibody in Immunohistochemistry (Frozen) (IHC (F))
          IBA1 Antibody in Immunohistochemistry (Frozen) (IHC (F))
          IBA1 Antibody in Immunohistochemistry, Immunohistochemistry (Frozen) (IHC, IHC (F))
          IBA1 Antibody in Immunohistochemistry (Frozen) (IHC (F))
          IBA1 Antibody in Immunohistochemistry, Immunohistochemistry (Frozen) (IHC, IHC (F))
          IBA1 Antibody in Immunohistochemistry (IHC)
          IBA1 Antibody in Immunohistochemistry (IHC)
          IBA1 Antibody in Immunohistochemistry (IHC)
          IBA1 Antibody in Immunohistochemistry (IHC)
          IBA1 Antibody in Immunohistochemistry (IHC)
          IBA1 Antibody in Immunohistochemistry (IHC)
          IBA1 Antibody in Immunohistochemistry (IHC)
          IBA1 Antibody in Immunohistochemistry (IHC)
          IBA1 Antibody in Immunohistochemistry (IHC)
          IBA1 Antibody in Immunohistochemistry (IHC)
          IBA1 Antibody in Immunohistochemistry (IHC)
          IBA1 Antibody in Immunohistochemistry (IHC)
          IBA1 Antibody in Immunohistochemistry (IHC)
          IBA1 Antibody in Immunohistochemistry (IHC)
          IBA1 Antibody in Immunohistochemistry (IHC)
          IBA1 Antibody in Immunohistochemistry (IHC)
          IBA1 Antibody in Immunohistochemistry (IHC)
          IBA1 Antibody in Immunohistochemistry (IHC)
          IBA1 Antibody in Western Blot, Immunohistochemistry (WB, IHC)
          IBA1 Antibody in Western Blot, Immunohistochemistry (WB, IHC)
          IBA1 Antibody in Western Blot (WB)
          IBA1 Antibody in Western Blot (WB)
          IBA1 Antibody in Western Blot (WB)
          IBA1 Antibody in Western Blot (WB)
          IBA1 Antibody in Western Blot (WB)
          IBA1 Antibody in Western Blot (WB)
          IBA1 Antibody in Western Blot (WB)
          IBA1 Antibody in Flow Cytometry (Flow)
          IBA1 Antibody
          IBA1 Antibody
          IBA1 Antibody

          产品信息

          PA5-27436

          应用
          建议稀释比
          已发表文章

          免疫印迹 (WB)

          1:500-1:10,000
          查看19篇已发表文章 19篇已发表文章

          免疫组化 (IHC)

          -
          查看46篇已发表文章 46篇已发表文章

          免疫组化(石蜡) (IHC (P))

          1:100-1:1,000
          查看4篇已发表文章 4篇已发表文章

          免疫组化(冰冻) (IHC (F))

          1:100-1:1,000
          查看3篇已发表文章 3篇已发表文章

          免疫组织化学(悬浮细胞) (IHC (Free))

          -
          查看1篇已发表文章 1篇已发表文章

          免疫细胞化学 (ICC/IF)

          1:100-1:1,000
          查看11篇已发表文章 11篇已发表文章

          流式细胞分析 (Flow)

          1:50-1:200
          查看1篇已发表文章 1篇已发表文章

          免疫沉淀 (IP)

          1:100-1:500
          -

          其他PubMed (Misc)

          -
          查看1篇已发表文章 1篇已发表文章
          产品规格

          种属反应

          Human, Mouse, Rat

          已发表种属

          Cat, Dog, Human, Mouse, Rat

          宿主/亚型

          Rabbit / IgG

          分类

          Polyclonal

          类型

          Antibody

          抗原

          Recombinant protein encompassing a sequence within the center region of human Iba1. The exact sequence is proprietary.

          偶联物

          Unconjugated Unconjugated Unconjugated

          形式

          Liquid

          浓度

          0.14 mg/mL

          规格

          14 µg

          纯化类型

          Antigen affinity chromatography

          保存液

          PBS, pH 7, with 1% BSA, 20% glycerol

          内含物

          0.025% ProClin 300

          保存条件

          Store at 4°C short term. For long term storage, store at -20°C, avoiding freeze/thaw cycles.

          运输条件

          Ambient (domestic); Wet ice (international)

          RRID

          AB_2544912

          产品详细信息

          Predicted reactivity: Bovine, Pig, Rhesus Monkey (>80% identity)

          靶标信息

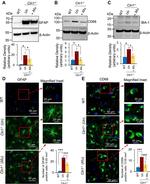
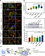
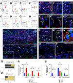
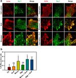
          Ionized calcium-binding adapter molecule 1 (IBA1), also known by its gene name AIF1, is a protein expressed predominantly by microglia in the brain and spinal cord. This protein belongs to the EF-hand calcium-binding protein family and plays a crucial role in microglial activation and migration in response to brain injury or neuroinflammation. IBA1's function is integral to microglial motility and phagocytic activity, facilitating the cellular response to pathogenic stimuli and promoting tissue homeostasis and repair in the central nervous system. IBA1 serves as a reliable marker for activated microglia in various neurological disorders, including Alzheimer's disease, Parkinson's disease, and multiple sclerosis, where increased expression correlates with disease progression and severity. The protein's structural features enable it to bind calcium ions, inducing conformational changes that activate signaling pathways essential for microglial function. Its expression is highly regulated by inflammatory cytokines, underpinning its role in neuroimmune responses. Due to its specific expression in microglia during pathological conditions, IBA1 is widely used in research as a marker to study microglial status and activity, and it remains a focal point for understanding microglial involvement in neurodegenerative diseases.

          仅用于科研。不用于诊断过程。未经明确授权不得转售。

          生物信息学

          蛋白别名: AIF-1; AIF-1 isoform 2; AIF-1 isoform 3; AIF1; Allograft inflammatory factor 1; balloon angioplasty responsive transcript; balloon angioplasty-responsive transcript 1; DADB-70P7.8; DASS-82G15.2; Em:AF129756.17; Iba; interferon gamma responsive transcript; ionized calcium binding adapter molecule 1; Ionized calcium-binding adapter molecule 1; Microglia response factor; MRF-1; protein BART-1; Protein G1; testis specific; unnamed protein product

          查看更多 收起

          基因别名: AI607846; AIF-1; AIF1; BART-1; Bart1; D17H6S50E; G1; IBA1; IRT-1; IRT1; mrf-1; Mrf1

          查看更多 收起

          UniProt ID: (Human) P55008, (Mouse) O70200, (Rat) P55009

          查看更多 收起

          Entrez Gene ID: (Human) 199, (Mouse) 11629, (Rat) 29427

          查看更多 收起

          功能
          actin binding calcium ion binding protein binding metal ion binding actin filament binding calmodulin-related
          参与通路
          microglial cell activation phagocytosis, engulfment inflammatory response positive regulation of cell proliferation regulation of gene expression Rac protein signal transduction actin filament polymerization parallel actin filament bundle assembly positive regulation of cell migration positive regulation of chemokine production positive regulation of interleukin-6 production cellular response to oxidative stress positive regulation of T cell proliferation positive regulation of smooth muscle cell proliferation negative regulation of smooth muscle cell proliferation positive regulation of chemotaxis actin filament bundle assembly actin crosslink formation cellular response to interferon-gamma negative regulation of smooth muscle cell chemotaxis positive regulation of smooth muscle cell chemotaxis positive regulation of mononuclear cell migration positive regulation of monocyte chemotaxis positive regulation of fibroblast growth factor production ruffle assembly positive regulation of G1/S transition of mitotic cell cycle positive regulation of T cell migration positive regulation of protein phosphorylation negative regulation of gene expression positive regulation of muscle hyperplasia negative regulation of apoptotic process positive regulation of nitric oxide biosynthetic process cellular response to extracellular stimulus cellular response to hormone stimulus response to cytokine macrophage activation response to axon injury response to glucocorticoid response to electrical stimulus cellular response to morphine cellular response to hydroperoxide
          It has to be done as per old AB suggested Products section.

          Disclaimer

          Close

          Clicking the images or links will redirect you to a website hosted by BenchSci that provides third-party scientific content. Neither the content nor the BenchSci technology and processes for selection have been evaluated by us; we are providing them as-is and without warranty of any kind, including for use or application of the Thermo Fisher Scientific products presented.

          guarantee_icon

          性能保障

          只要您发现Invitrogen抗体在实验中的表现与网站或说明书的所述内容不符,您即可享受免费退换货服务。*

          了解更多
          help_icon

          随时为您服务

          获取常见问题的专家解答,或者直接联系我们的技术专家,咨询应用、设备、常规产品使用问题。

          联系技术支持
          订购 Plus Icon Minus Icon
          • 订单状态查询
          • 订单支持
          • 货号直购
          • 现货供应中心
          • 电子采购
          支持 Plus Icon Minus Icon
          • 帮助&支持
          • 联系我们 - 400 820 8982
          • 技术支持中心
          • 查找文件&证书
          • 报告网站问题
          资源 Plus Icon Minus Icon
          • 学习中心
          • 促销
          • 活动&研讨会
          • 社交媒体
          关于赛默飞 Plus Icon Minus Icon
          • 关于我们
          • 招聘 招聘
          • 投资者关系 投资者关系
          • 新闻 新闻
          • 社会责任 社会责任
          • 商标
          • 政策和通知
          品牌 Plus Icon Minus Icon
          • Thermo Scientific
          • Applied Biosystems
          • Invitrogen
          • Gibco
          • Ion Torrent
          • Unity Lab Services
          • Patheon
          • PPD
          • 服务条款
          • 隐私政策
          • 定价和运输保险政策
          © 2006-2026 Thermo Fisher Scientific Inc. All rights reserved. All trademarks are the property of Thermo Fisher Scientific and its subsidiaries unless otherwise specified.
          China flag icon
          China
          本网站销售的所有产品均不得用于人类或动物之临床诊断或治疗,仅可用于工业或者科研等非医疗目的。
             电子营业执照 | 经营证照公示 | ICP备案号:沪ICP备11003924号 | 沪公网安备 31011502006935号

          Your items have has been added!


          Host server : magellan-search-green-6479c7f679-k9lz7:80/100.66.74.142:80.
          git-commit: b70c0dceb888abc3b0dcebb5bc3a5b8753e7e816
          git-url: https://github.com/thermofisher/magellan-search
          git-branch: release/2.50.0-Offline