Hamburger Menu Button
Thermo Fisher Scientific Logo
登录
没有账号?建立账号 注册
  • 产品
    • 抗体
    • 引物合成
    • GeneArt Gene Synthesis Instant Designer
    • TaqMan Assay and Array Search
    • PCR 设备和耗材
    • 色谱柱和纯化柱
    • 实验室离心机
    • 分子生物学试剂和试剂盒
    • 实验室塑料耗材及用品
    • 查看所有产品分类
  • 应用和技术
    • 色谱
    • 细胞转染和培养
    • 实时荧光定量PCR
    • 质谱
    • 实验室塑料耗材及用品
    • 电子显微镜
    • 蛋白质生物学
    • PCR
    • RNAi
    • 环境
    • 查看所有应用和技术
  • 服务
    • 定制服务
    • 企业级实验室信息化服务
    • 金融&租赁服务
    • 仪器服务
    • OEM和商业供应
    • 培训服务
    • 360° CDMO 和 CRO 服务
    • CDMO 服务
    • 临床试验 CRO 服务
    • Unity Lab Services
    • 查看所有帮助和支持
  • 帮助和支持
    • 学习中心
    • 联系我们
    • 更改国家或地区
    • 查看所有帮助和支持
  • 热门产品
    • TaqMan Real-Time PCR Assays
      TaqMan 实时荧光定量 PCR 试剂盒
    • Antibodies
      抗体
    • Oligos, Primers & Probes
      寡核苷酸、引物、探针
    • GeneArt Gene Synthesis
      GeneArt 基因合成
    • Cell Culture Plastics
      细胞培养耗材
  • Who We Serve
    • 抗体治疗解决方案
    • 细胞与基因治疗解决方案
    • 学术科研
    • 工业与应用
  • 联系我们
  • 货号直购
  • 订单查询
  • 查找文件&证书
Thermo Fisher Scientific Logo

Search

搜索全部或下列指定分类
Search button
          • 联系我们
          • 货号直购
          • 登录
            登录
            没有账号?建立账号 注册
            • 我的账号
            • 订单
            • 会员中心
            • 账单及发票查询
            • 定制产品及项目
          • Primary Antibodies ›
          • IFN gamma Antibodies

          Invitrogen

          IFN gamma Monoclonal Antibody (4S.B3), APC, eBioscience™

          高级验证
          82个已发表图片
          103 篇参考文献
          查看其他192个IFN gamma抗体

          {{$productOrderCtrl.translations['antibody.pdp.commerceCard.promotion.promotions']}}

          {{$productOrderCtrl.translations['antibody.pdp.commerceCard.promotion.viewpromo']}}

          {{$productOrderCtrl.translations['antibody.pdp.commerceCard.promotion.promocode']}}: {{promo.promoCode}} {{promo.promoTitle}} {{promo.promoDescription}}. {{$productOrderCtrl.translations['antibody.pdp.commerceCard.promotion.learnmore']}}

          说明书
          证书
          实验方案
          问题与答案
          技术支持
          说明书
          证书
          实验方案
          问题与答案
          技术支持
          说明书
          证书
          实验方案
          问题与答案
          技术支持

          Cite IFN gamma Monoclonal Antibody (4S.B3), APC, eBioscience™

          Additional Information:
          {{banner.description}}
          {{$ctrl.isSkuNotesCollapsed ? 'View more' : 'View less'}}
          • 抗体检测数据 (1)
          • 已发表图片 (82)
          • 高级验证 (1)
          IFN gamma Antibody in Flow Cytometry (Flow)
          Group 53 Created with Sketch.
          IFN gamma Antibody in Flow Cytometry (Flow)
          Group 53 Created with Sketch.

          图: 1 / 84

          {{ $ctrl.currentElement.advancedVerification.fullName }}
          {{ $ctrl.currentElement.advancedVerification.text }}

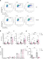
          IFN gamma Antibody (17-7319-82) in Flow

          Normal human peripheral blood cells were unstimulated (left) or stimulated for 5 hours with the Cell Stimulation Cocktail (plus protein transport inhibitors) (Product # 00-4975-93) (right). Cells were then stained intracellularly, using the Intracellular Fixation & Permeabilization Buffer Set (Product # 88-8824-00) and protocol, with CD4 Monoclonal Antibody, FITC (Product # 11-0049-42) and 0.06 µg IFN gamma Monoclonal Antibody, APC. Cells in the lymphocyte gate were used for analysis. {{ $ctrl.currentElement.advancedVerification.fullName }} 验证信息 View more
          已发表图片由___提供 benchsci-logo
          PMID: {{$ctrl.currentElement.benchSciPubmedId}}
          查看产品

          {{$ctrl.videoDesc}}

          {{$ctrl.videoLongDesc}}

          IFN gamma Antibody in Flow Cytometry (Flow)
          IFN gamma Antibody in Flow Cytometry (Flow)
          IFN gamma Antibody in Flow Cytometry (Flow)
          IFN gamma Antibody in Flow Cytometry (Flow)
          IFN gamma Antibody in Flow Cytometry (Flow)
          IFN gamma Antibody in Flow Cytometry (Flow)
          IFN gamma Antibody in Flow Cytometry (Flow)
          IFN gamma Antibody in Flow Cytometry (Flow)
          IFN gamma Antibody in Flow Cytometry (Flow)
          IFN gamma Antibody in Flow Cytometry (Flow)
          IFN gamma Antibody in Flow Cytometry (Flow)
          IFN gamma Antibody in Flow Cytometry (Flow)
          IFN gamma Antibody in Flow Cytometry (Flow)
          IFN gamma Antibody in Flow Cytometry (Flow)
          IFN gamma Antibody in Flow Cytometry (Flow)
          IFN gamma Antibody in Flow Cytometry (Flow)
          IFN gamma Antibody in Flow Cytometry (Flow)
          IFN gamma Antibody in Flow Cytometry (Flow)
          IFN gamma Antibody in Flow Cytometry (Flow)
          IFN gamma Antibody in Flow Cytometry (Flow)
          IFN gamma Antibody in Flow Cytometry (Flow)
          IFN gamma Antibody in Flow Cytometry (Flow)
          IFN gamma Antibody in Flow Cytometry (Flow)
          IFN gamma Antibody in Flow Cytometry (Flow)
          IFN gamma Antibody in Flow Cytometry (Flow)
          IFN gamma Antibody in Flow Cytometry (Flow)
          IFN gamma Antibody in Flow Cytometry (Flow)
          IFN gamma Antibody in Flow Cytometry (Flow)
          IFN gamma Antibody in Flow Cytometry (Flow)
          IFN gamma Antibody in Flow Cytometry (Flow)
          IFN gamma Antibody in Flow Cytometry (Flow)
          IFN gamma Antibody in Flow Cytometry (Flow)
          IFN gamma Antibody in Flow Cytometry (Flow)
          IFN gamma Antibody in Flow Cytometry (Flow)
          IFN gamma Antibody in Flow Cytometry (Flow)
          IFN gamma Antibody in Flow Cytometry (Flow)
          IFN gamma Antibody in Flow Cytometry (Flow)
          IFN gamma Antibody in Flow Cytometry (Flow)
          IFN gamma Antibody in Flow Cytometry (Flow)
          IFN gamma Antibody in Flow Cytometry (Flow)
          IFN gamma Antibody in Flow Cytometry (Flow)
          IFN gamma Antibody in Flow Cytometry (Flow)
          IFN gamma Antibody in Flow Cytometry (Flow)
          IFN gamma Antibody in Flow Cytometry (Flow)
          IFN gamma Antibody in Flow Cytometry (Flow)
          IFN gamma Antibody in Flow Cytometry (Flow)
          IFN gamma Antibody in Flow Cytometry (Flow)
          IFN gamma Antibody in Flow Cytometry (Flow)
          IFN gamma Antibody in Flow Cytometry (Flow)
          IFN gamma Antibody in Flow Cytometry (Flow)
          IFN gamma Antibody in Flow Cytometry (Flow)
          IFN gamma Antibody in Flow Cytometry (Flow)
          IFN gamma Antibody in Flow Cytometry (Flow)
          IFN gamma Antibody in Flow Cytometry (Flow)
          IFN gamma Antibody in Flow Cytometry (Flow)
          IFN gamma Antibody in Flow Cytometry (Flow)
          IFN gamma Antibody in Flow Cytometry (Flow)
          IFN gamma Antibody in Flow Cytometry (Flow)
          IFN gamma Antibody in Flow Cytometry (Flow)
          IFN gamma Antibody in Flow Cytometry (Flow)
          IFN gamma Antibody in Flow Cytometry (Flow)
          IFN gamma Antibody in Flow Cytometry (Flow)
          IFN gamma Antibody in Flow Cytometry (Flow)
          IFN gamma Antibody in Flow Cytometry (Flow)
          IFN gamma Antibody in Flow Cytometry (Flow)
          IFN gamma Antibody in Flow Cytometry (Flow)
          IFN gamma Antibody in Flow Cytometry (Flow)
          IFN gamma Antibody in Flow Cytometry (Flow)
          IFN gamma Antibody in Flow Cytometry (Flow)
          IFN gamma Antibody in Flow Cytometry (Flow)
          IFN gamma Antibody in Flow Cytometry (Flow)
          IFN gamma Antibody in Flow Cytometry (Flow)
          IFN gamma Antibody in Flow Cytometry (Flow)
          IFN gamma Antibody in Flow Cytometry (Flow)
          IFN gamma Antibody in Flow Cytometry (Flow)
          IFN gamma Antibody in Flow Cytometry (Flow)
          IFN gamma Antibody in Flow Cytometry (Flow)
          IFN gamma Antibody in Flow Cytometry (Flow)
          IFN gamma Antibody in Flow Cytometry (Flow)
          IFN gamma Antibody in Flow Cytometry (Flow)
          IFN gamma Antibody in Flow Cytometry (Flow)
          IFN gamma Antibody in Flow Cytometry (Flow)
          IFN gamma Antibody in Flow Cytometry (Flow)
          IFN gamma Antibody

          产品信息

          17-7319-82

          应用
          建议稀释比
          已发表文章

          免疫组化 (IHC)

          -
          查看1篇已发表文章 1篇已发表文章

          流式细胞分析 (Flow)

          0.125 µg/test
          查看102篇已发表文章 102篇已发表文章
          产品规格

          种属反应

          Human

          已发表种属

          Human, Mouse

          宿主/亚型

          Mouse / IgG1, kappa

          推荐的同型对照

          Mouse IgG1 kappa Isotype Control (P3.6.2.8.1), APC, eBioscience™

          分类

          Monoclonal

          类型

          Antibody

          克隆号

          4S.B3

          偶联物

          APC APC APC
          • Unconjugated
          • Alexa Fluor 488 
          • Alexa Fluor 660 
          • Alexa Fluor 700 
          • APC-eFluor 780
          • Biotin 
          • Brilliant UV 395
          • Brilliant UV 496
          • Brilliant UV 615
          • Brilliant UV 661
          • Brilliant UV 737
          • Brilliant UV 805
          • Brilliant Violet 650
          • eFluor 450
          • eFluor 506
          • eFluor 660
          • FITC
          • PE 
          • PE-Cyanine7
          • PE-eFluor 610
          • PerCP-Cyanine5.5
          • Request custom conjugation

          激发/发射光谱

          651/660 nm 查看光谱 spectra

          形式

          Liquid

          浓度

          0.2 mg/mL

          规格

          100 µg

          纯化类型

          Affinity chromatography

          保存液

          PBS, pH 7.2

          内含物

          0.09% sodium azide

          保存条件

          4°C, store in dark, DO NOT FREEZE!

          运输条件

          Ambient (domestic); Wet ice (international)

          RRID

          AB_469506

          产品详细信息

          Description: The 4S.B3 monoclonal antibody reacts with interferon-gamma (IFN gamma). Human IFN gamma is a 17 kDa factor produced by activated T and NK cells and is an anti-viral and anti-parasitic cytokine. IFN gamma in synergy with other cytokines, such as TNF alpha, inhibits proliferation of normal and transformed cells. Immunomodulatory effects of IFN gamma are exerted on a wide range of cell types expressing the high affinity receptors for IFN gamma. Glycosylation of IFN gamma does not affect its biological activity.

          Applications Reported:The 4S.B3 antibody has been reported for use in intracellular flow cytometric analysis.

          Applications Tested: Has been tested by flow cytometric analysis of activated human cells. This can be used at less than or equal to 0.125 µg per test. A test is defined as the amount (µg) of antibody that will stain a cell sample in a final volume of 100 µL. Cell number should be determined empirically but can range from 10^5 to 10^8 cells/test. It is recommended that the antibody be carefully titrated for optimal performance in the assay of interest.

          Excitation: 633-647 nm; Emission: 660 nm; Laser: Red Laser.

          Filtration: 0.2 µm post-manufacturing filtered.

          靶标信息

          IFN gamma (Interferon gamma, Type II interferon) is a macrophage activation factor, and immune interferon that is produced primarily by T-lymphocytes and natural killer cells in response to antigens, mitogens, Staphylococcus enterotoxin B, phytohemaglutanin and other cytokines. IFN gamma is a dimeric protein consisting of two 146 amino acid subunits. IFN gamma is a glycoprotein that exists, functionally, as a homodimer of approximately 45 kDa. On SDS-PAGE, IFN gamma appears as a combination of 25, 20 and minor 15.5 kDa bands as a result of differential glycosylation. The biological activity of the IFN gamma homodimer is highly species specific. Human IFN gamma does not show cross-reactivity with mouse. IFN gamma function includes the following: antiviral activity, tumor antiproliferative activity, induction of class I and II MHC, macrophage activation, and enhanced immunoglobulin secretion by B lymphocytes. IFN gamma is involved in cytokine regulation and also acts synergistically with other cytokines. Activation of IFN gamma takes place through binding of IFN gamma receptor I and II, and activating the JAK-STAT pathway. IFN gamma does not show any homology with IFN alpha or IFN beta but human IFN gamma shows about 40% sequence homology with mouse IFN gamma. IFN gamma is upregulated by IL2, FGF basic, EGF and downregulated by vitamin D3 or DMN. IFN gamma gene mutations are associated with aplastic anemia.

          仅用于科研。不用于诊断过程。未经明确授权不得转售。

          How to use the Panel Builder

          Watch the video to learn how to use the Invitrogen Flow Cytometry Panel Builder to build your next flow cytometry panel in 5 easy steps.

          生物信息学

          蛋白别名: cytokine; H-IFN-g; IFN γ; IFN-gamma; IFN-y; IFNg; IFNγ; Immune interferon; Interferon; Interferon gamma; Interferon y; Interferon γ; Interferonγ; M-IFN-g; R-IFN-g; unnamed protein product

          查看更多 收起

          基因别名: IFG; IFI; IFNG; IMD69

          查看更多 收起

          UniProt ID: (Human) P01579

          查看更多 收起

          Entrez Gene ID: (Human) 3458

          查看更多 收起

          功能
          cytokine activity interferon-gamma receptor binding protein binding
          参与通路
          negative regulation of transcription from RNA polymerase II promoter microglial cell activation positive regulation of cytokine production adaptive immune response macrophage activation involved in immune response positive regulation of T cell cytokine production apoptotic process immune response humoral immune response cell surface receptor signaling pathway JAK-STAT cascade positive regulation of cell proliferation response to virus positive regulation of autophagy positive regulation of gene expression negative regulation of gene expression positive regulation of epithelial cell migration macrophage differentiation negative regulation of epithelial cell differentiation positive regulation of protein complex assembly negative regulation of interleukin-17 production positive regulation of chemokine production positive regulation of interleukin-1 beta production positive regulation of interleukin-12 production positive regulation of interleukin-23 production positive regulation of interleukin-6 production positive regulation of tumor necrosis factor production positive regulation of CD4-positive, CD25-positive, alpha-beta regulatory T cell differentiation involved in immune response positive regulation of peptidyl-serine phosphorylation of STAT protein positive regulation of smooth muscle cell apoptotic process Fc-gamma receptor signaling pathway involved in phagocytosis interleukin-2-mediated signaling pathway type III interferon-mediated signaling pathway positive regulation of protein import into nucleus positive regulation of tyrosine phosphorylation of STAT protein positive regulation of MHC class II biosynthetic process positive regulation of nitric oxide biosynthetic process positive regulation of osteoclast differentiation positive regulation of cell adhesion positive regulation of glycolytic process negative regulation of transcription, DNA-templated positive regulation of transcription from RNA polymerase II promoter astrocyte activation negative regulation of smooth muscle cell proliferation positive regulation of inflammatory response positive regulation of phagocytosis positive regulation of neurogenesis regulation of insulin secretion positive regulation of membrane protein ectodomain proteolysis positive regulation of transport defense response to virus interferon-gamma-mediated signaling pathway positive regulation of fructose 1,6-bisphosphate metabolic process positive regulation of vitamin D biosynthetic process positive regulation of protein serine/threonine kinase activity positive regulation of protein deacetylation extrinsic apoptotic signaling pathway receptor signaling pathway via STAT cellular response to virus neuroinflammatory response negative regulation of beta-amyloid clearance positive regulation of glutamate receptor signaling pathway positive regulation of cellular respiration positive regulation of beta-amyloid formation positive regulation of protein localization to plasma membrane positive regulation of exosomal secretion positive regulation of iron ion import across plasma membrane positive regulation of core promoter binding positive regulation of tumor necrosis factor (ligand) superfamily member 11 production
          It has to be done as per old AB suggested Products section.

          Disclaimer

          Close

          Clicking the images or links will redirect you to a website hosted by BenchSci that provides third-party scientific content. Neither the content nor the BenchSci technology and processes for selection have been evaluated by us; we are providing them as-is and without warranty of any kind, including for use or application of the Thermo Fisher Scientific products presented.

          guarantee_icon

          性能保障

          只要您发现Invitrogen抗体在实验中的表现与网站或说明书的所述内容不符,您即可享受免费退换货服务。*

          了解更多
          help_icon

          随时为您服务

          获取常见问题的专家解答,或者直接联系我们的技术专家,咨询应用、设备、常规产品使用问题。

          联系技术支持
          订购 Plus Icon Minus Icon
          • 订单状态查询
          • 订单支持
          • 货号直购
          • 现货供应中心
          • 电子采购
          支持 Plus Icon Minus Icon
          • 帮助&支持
          • 联系我们 - 400 820 8982
          • 技术支持中心
          • 查找文件&证书
          • 报告网站问题
          资源 Plus Icon Minus Icon
          • 学习中心
          • 促销
          • 活动&研讨会
          • 社交媒体
          关于赛默飞 Plus Icon Minus Icon
          • 关于我们
          • 招聘 招聘
          • 投资者关系 投资者关系
          • 新闻 新闻
          • 社会责任 社会责任
          • 商标
          • 政策和通知
          品牌 Plus Icon Minus Icon
          • Thermo Scientific
          • Applied Biosystems
          • Invitrogen
          • Gibco
          • Ion Torrent
          • Unity Lab Services
          • Patheon
          • PPD
          • 服务条款
          • 隐私政策
          • 定价和运输保险政策
          © 2006-2026 Thermo Fisher Scientific Inc. All rights reserved. All trademarks are the property of Thermo Fisher Scientific and its subsidiaries unless otherwise specified.
          China flag icon
          China
          本网站销售的所有产品均不得用于人类或动物之临床诊断或治疗,仅可用于工业或者科研等非医疗目的。
             电子营业执照 | 经营证照公示 | ICP备案号:沪ICP备11003924号 | 沪公网安备 31011502006935号

          Your items have has been added!


          Host server : magellan-search-green-6479c7f679-zb4k5:80/100.66.74.142:80.
          git-commit: b70c0dceb888abc3b0dcebb5bc3a5b8753e7e816
          git-url: https://github.com/thermofisher/magellan-search
          git-branch: release/2.50.0-Offline