Hamburger Menu Button
Thermo Fisher Scientific Logo
登录
没有账号?建立账号 注册
  • 产品
    • 抗体
    • 引物合成
    • GeneArt Gene Synthesis Instant Designer
    • TaqMan Assay and Array Search
    • PCR 设备和耗材
    • 色谱柱和纯化柱
    • 实验室离心机
    • 分子生物学试剂和试剂盒
    • 实验室塑料耗材及用品
    • 查看所有产品分类
  • 应用和技术
    • 色谱
    • 细胞转染和培养
    • 实时荧光定量PCR
    • 质谱
    • 实验室塑料耗材及用品
    • 电子显微镜
    • 蛋白质生物学
    • PCR
    • RNAi
    • 环境
    • 查看所有应用和技术
  • 服务
    • 定制服务
    • 企业级实验室信息化服务
    • 金融&租赁服务
    • 仪器服务
    • OEM和商业供应
    • 培训服务
    • 360° CDMO 和 CRO 服务
    • CDMO 服务
    • 临床试验 CRO 服务
    • Unity Lab Services
    • 查看所有帮助和支持
  • 帮助和支持
    • 学习中心
    • 联系我们
    • 更改国家或地区
    • 查看所有帮助和支持
  • 热门产品
    • TaqMan Real-Time PCR Assays
      TaqMan 实时荧光定量 PCR 试剂盒
    • Antibodies
      抗体
    • Oligos, Primers & Probes
      寡核苷酸、引物、探针
    • GeneArt Gene Synthesis
      GeneArt 基因合成
    • Cell Culture Plastics
      细胞培养耗材
  • Who We Serve
    • 抗体治疗解决方案
    • 细胞与基因治疗解决方案
    • 学术科研
    • 工业与应用
  • 联系我们
  • 货号直购
  • 订单查询
  • 查找文件&证书
Thermo Fisher Scientific Logo

Search

搜索全部或下列指定分类
Search button
          • 联系我们
          • 货号直购
          • 登录
            登录
            没有账号?建立账号 注册
            • 我的账号
            • 订单
            • 会员中心
            • 账单及发票查询
            • 定制产品及项目
          • Primary Antibodies ›
          • IFN gamma Antibodies

          Invitrogen

          IFN gamma Monoclonal Antibody (H22), Functional Grade, eBioscience™

          2个已发表图片
          4 篇参考文献
          查看其他192个IFN gamma抗体

          {{$productOrderCtrl.translations['antibody.pdp.commerceCard.promotion.promotions']}}

          {{$productOrderCtrl.translations['antibody.pdp.commerceCard.promotion.viewpromo']}}

          {{$productOrderCtrl.translations['antibody.pdp.commerceCard.promotion.promocode']}}: {{promo.promoCode}} {{promo.promoTitle}} {{promo.promoDescription}}. {{$productOrderCtrl.translations['antibody.pdp.commerceCard.promotion.learnmore']}}

          说明书
          证书
          实验方案
          问题与答案
          技术支持
          说明书
          证书
          实验方案
          问题与答案
          技术支持
          说明书
          证书
          实验方案
          问题与答案
          技术支持

          Cite IFN gamma Monoclonal Antibody (H22), Functional Grade, eBioscience™

          Additional Information:
          {{banner.description}}
          {{$ctrl.isSkuNotesCollapsed ? 'View more' : 'View less'}}
          • 已发表图片 (2)
          IFN gamma Antibody in Flow Cytometry (Flow)
          Group 53 Created with Sketch.
          IFN gamma Antibody in Flow Cytometry (Flow)
          Group 53 Created with Sketch.

          图: 1 / 2

          {{ $ctrl.currentElement.advancedVerification.fullName }}
          {{ $ctrl.currentElement.advancedVerification.text }}

          IFN gamma Antibody (16-7411-85) in Flow

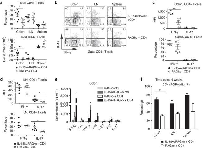
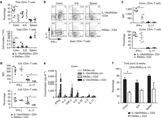
          Nature communications 2016 - Figure 6 Adoptively transferred CD4+ T cells secrete IFN-gamma and IL-17 and contribute to colon inflammation. About 2 x 10 5 CD4+ T lymphocytes purified from B6 mice were transferred into RAG2ko or IL-15koRAG2ko mice, which were killed 4 ( a - e ) or 6 ( f ) weeks later. ( a ) Frequencies among all live cells (upper panel) and absolute numbers (lower panel) of CD4+ T cells in the colon, the ILN and the spl... View More {{ $ctrl.currentElement.advancedVerification.fullName }} 验证信息 View more
          已发表图片由___提供 benchsci-logo
          PMID: {{$ctrl.currentElement.benchSciPubmedId}}
          查看产品

          {{$ctrl.videoDesc}}

          {{$ctrl.videoLongDesc}}

          IFN gamma Antibody in Flow Cytometry (Flow)
          IFN gamma Antibody in Neutralization (Neu)

          产品信息

          16-7411-85

          应用
          建议稀释比
          已发表文章

          流式细胞分析 (Flow)

          -
          查看1篇已发表文章 1篇已发表文章

          中和实验 (Neu)

          Assay-Dependent
          查看1篇已发表文章 1篇已发表文章

          功能检测 (Functional)

          Assay-Dependent
          查看2篇已发表文章 2篇已发表文章
          产品规格

          种属反应

          Mouse

          已发表种属

          Mouse

          宿主/亚型

          Armenian hamster / IgG

          推荐的同型对照

          Armenian Hamster IgG Isotype Control (eBio299Arm), Functional Grade, eBioscience™

          分类

          Monoclonal

          类型

          Antibody

          克隆号

          H22

          偶联物

          Functional Grade Functional Grade Functional Grade

          形式

          Liquid

          浓度

          1 mg/mL

          规格

          500 µg

          纯化类型

          Affinity chromatography

          保存液

          PBS, pH 7.2

          内含物

          no preservative

          保存条件

          4°C

          运输条件

          Ambient (domestic); Wet ice (international)

          RRID

          AB_2573117

          产品详细信息

          Description: This H22 monoclonal antibody reacts with and inhibits the activity of Mouse IFN gamma. Mouse IFN gamma is a 20 kDa factor produced by activated T, B, and NK cells, and is an anti-viral and anti-parasitic cytokine. IFN gamma, in synergy with other cytokines such as TNF alpha, inhibits proliferation of normal and transformed cells. Immunomodulatory effects of IFN gamma are exerted on a wide range of cell types expressing the high affinity receptors for IFN gamma.

          Applications Reported: This H22 monoclonal antibody inhibits the activity of Mouse IFN gamma and is reported to have a 14 day half-life when used in vivo.

          Applications Tested: The ND50 of H22, as measured by the inhibition of protection against EMC virus in L929 cells, is less than or equal to 50 ng/mL in the presence of 1 ng/mL of Mouse IFN gamma Recombinant Protein. Neutralization dose will vary depending on assay method, cytokine concentration, and cell type. This antibody should be carefully titrated for optimal performance in the assay of interest.

          Storage and handling: Use in a sterile environment.

          Filtration: 0.2 µm post-manufacturing filtered.

          Purity: Greater than 90%, as determined by SDS-PAGE.

          Endotoxin Level: Less than 0.001 ng/µg antibody, as determined by LAL assay.

          Aggregation: Less than 10%, as determined by HPLC.

          靶标信息

          IFN gamma (Interferon gamma, Type II interferon) is a macrophage activation factor, and immune interferon that is produced primarily by T-lymphocytes and natural killer cells in response to antigens, mitogens, Staphylococcus enterotoxin B, phytohemaglutanin and other cytokines. IFN gamma is a dimeric protein consisting of two 146 amino acid subunits. IFN gamma is a glycoprotein that exists, functionally, as a homodimer of approximately 45 kDa. On SDS-PAGE, IFN gamma appears as a combination of 25, 20 and minor 15.5 kDa bands as a result of differential glycosylation. The biological activity of the IFN gamma homodimer is highly species specific. Human IFN gamma does not show cross-reactivity with mouse. IFN gamma function includes the following: antiviral activity, tumor antiproliferative activity, induction of class I and II MHC, macrophage activation, and enhanced immunoglobulin secretion by B lymphocytes. IFN gamma is involved in cytokine regulation and also acts synergistically with other cytokines. Activation of IFN gamma takes place through binding of IFN gamma receptor I and II, and activating the JAK-STAT pathway. IFN gamma does not show any homology with IFN alpha or IFN beta but human IFN gamma shows about 40% sequence homology with mouse IFN gamma. IFN gamma is upregulated by IL2, FGF basic, EGF and downregulated by vitamin D3 or DMN. IFN gamma gene mutations are associated with aplastic anemia.

          仅用于科研。不用于诊断过程。未经明确授权不得转售。

          生物信息学

          蛋白别名: gamma interferon; H-IFN-g; IFN γ; IFN-gamma; IFN-y; IFNγ; Interferon; Interferon gamma; Interferon y; Interferon γ; Interferonγ; M-IFN-g; R-IFN-g

          查看更多 收起

          基因别名: Ifg; IFN-g; Ifng

          查看更多 收起

          UniProt ID: (Mouse) P01580

          查看更多 收起

          Entrez Gene ID: (Mouse) 15978

          查看更多 收起

          功能
          cytokine activity interferon-gamma receptor binding protein binding cytokine interferon superfamily intercellular signal molecule
          参与通路
          protein import into nucleus, translocation negative regulation of transcription from RNA polymerase II promoter neutrophil apoptotic process regulation of the force of heart contraction adaptive immune response CD8-positive, alpha-beta T cell differentiation involved in immune response regulation of transcription, DNA-templated apoptotic process inflammatory cell apoptotic process immune response humoral immune response cell cycle arrest positive regulation of cell proliferation negative regulation of cell proliferation response to virus positive regulation of epithelial cell migration antigen processing and presentation neutrophil chemotaxis negative regulation of epithelial cell differentiation endoplasmic reticulum unfolded protein response negative regulation of myelination positive regulation of synaptic transmission, cholinergic negative regulation of interleukin-17 production positive regulation of interleukin-12 production positive regulation of interleukin-23 production positive regulation of tumor necrosis factor production positive regulation of peptidyl-serine phosphorylation of STAT protein positive regulation of smooth muscle cell apoptotic process regulation of growth positive regulation of T cell proliferation positive regulation of tyrosine phosphorylation of Stat1 protein defense response to bacterium defense response to protozoan negative regulation of growth of symbiont in host negative regulation of growth of symbiont involved in interaction with host positive regulation of chemokine biosynthetic process positive regulation of interleukin-12 biosynthetic process positive regulation of MHC class II biosynthetic process positive regulation of interleukin-6 biosynthetic process positive regulation of nitric oxide biosynthetic process positive regulation of neuron differentiation positive regulation of osteoclast differentiation positive regulation of cell adhesion positive regulation of transcription, DNA-templated positive regulation of transcription from RNA polymerase II promoter positive regulation of isotype switching to IgG isotypes negative regulation of smooth muscle cell proliferation positive regulation of interleukin-1 beta secretion regulation of immune response regulation of insulin secretion sensory perception of mechanical stimulus positive regulation of membrane protein ectodomain proteolysis defense response to virus positive regulation of killing of cells of other organism positive regulation of fructose 1,6-bisphosphate 1-phosphatase activity positive regulation of fructose 1,6-bisphosphate metabolic process positive regulation of vitamin D biosynthetic process positive regulation of calcidiol 1-monooxygenase activity cellular response to lipopolysaccharide cellular response to interleukin-18 extrinsic apoptotic signaling pathway regulation of neuronal action potential positive regulation of tumor necrosis factor (ligand) superfamily member 11 production regulation of hepatocyte proliferation
          It has to be done as per old AB suggested Products section.

          Disclaimer

          Close

          Clicking the images or links will redirect you to a website hosted by BenchSci that provides third-party scientific content. Neither the content nor the BenchSci technology and processes for selection have been evaluated by us; we are providing them as-is and without warranty of any kind, including for use or application of the Thermo Fisher Scientific products presented.

          guarantee_icon

          性能保障

          只要您发现Invitrogen抗体在实验中的表现与网站或说明书的所述内容不符,您即可享受免费退换货服务。*

          了解更多
          help_icon

          随时为您服务

          获取常见问题的专家解答,或者直接联系我们的技术专家,咨询应用、设备、常规产品使用问题。

          联系技术支持
          订购 Plus Icon Minus Icon
          • 订单状态查询
          • 订单支持
          • 货号直购
          • 现货供应中心
          • 电子采购
          支持 Plus Icon Minus Icon
          • 帮助&支持
          • 联系我们 - 400 820 8982
          • 技术支持中心
          • 查找文件&证书
          • 报告网站问题
          资源 Plus Icon Minus Icon
          • 学习中心
          • 促销
          • 活动&研讨会
          • 社交媒体
          关于赛默飞 Plus Icon Minus Icon
          • 关于我们
          • 招聘 招聘
          • 投资者关系 投资者关系
          • 新闻 新闻
          • 社会责任 社会责任
          • 商标
          • 政策和通知
          品牌 Plus Icon Minus Icon
          • Thermo Scientific
          • Applied Biosystems
          • Invitrogen
          • Gibco
          • Ion Torrent
          • Unity Lab Services
          • Patheon
          • PPD
          • 服务条款
          • 隐私政策
          • 定价和运输保险政策
          © 2006-2026 Thermo Fisher Scientific Inc. All rights reserved. All trademarks are the property of Thermo Fisher Scientific and its subsidiaries unless otherwise specified.
          China flag icon
          China
          本网站销售的所有产品均不得用于人类或动物之临床诊断或治疗,仅可用于工业或者科研等非医疗目的。
             电子营业执照 | 经营证照公示 | ICP备案号:沪ICP备11003924号 | 沪公网安备 31011502006935号

          Your items have has been added!


          Host server : magellan-search-green-6479c7f679-2z78h:80/100.66.76.236:80.
          git-commit: b70c0dceb888abc3b0dcebb5bc3a5b8753e7e816
          git-url: https://github.com/thermofisher/magellan-search
          git-branch: release/2.50.0-Offline