Hamburger Menu Button
Thermo Fisher Scientific Logo
登录
没有账号?建立账号 注册
  • 产品
    • 抗体
    • 引物合成
    • GeneArt Gene Synthesis Instant Designer
    • TaqMan Assay and Array Search
    • PCR 设备和耗材
    • 色谱柱和纯化柱
    • 实验室离心机
    • 分子生物学试剂和试剂盒
    • 实验室塑料耗材及用品
    • 查看所有产品分类
  • 应用和技术
    • 色谱
    • 细胞转染和培养
    • 实时荧光定量PCR
    • 质谱
    • 实验室塑料耗材及用品
    • 电子显微镜
    • 蛋白质生物学
    • PCR
    • RNAi
    • 环境
    • 查看所有应用和技术
  • 服务
    • 定制服务
    • 企业级实验室信息化服务
    • 金融&租赁服务
    • 仪器服务
    • OEM和商业供应
    • 培训服务
    • 360° CDMO 和 CRO 服务
    • CDMO 服务
    • 临床试验 CRO 服务
    • Unity Lab Services
    • 查看所有帮助和支持
  • 帮助和支持
    • 学习中心
    • 联系我们
    • 更改国家或地区
    • 查看所有帮助和支持
  • 热门产品
    • TaqMan Real-Time PCR Assays
      TaqMan 实时荧光定量 PCR 试剂盒
    • Antibodies
      抗体
    • Oligos, Primers & Probes
      寡核苷酸、引物、探针
    • GeneArt Gene Synthesis
      GeneArt 基因合成
    • Cell Culture Plastics
      细胞培养耗材
  • Who We Serve
    • 抗体治疗解决方案
    • 细胞与基因治疗解决方案
    • 学术科研
    • 工业与应用
  • 联系我们
  • 货号直购
  • 订单查询
  • 查找文件&证书
Thermo Fisher Scientific Logo

Search

搜索全部或下列指定分类
Search button
          • 联系我们
          • 货号直购
          • 登录
            登录
            没有账号?建立账号 注册
            • 我的账号
            • 订单
            • 会员中心
            • 账单及发票查询
            • 定制产品及项目
          • Primary Antibodies ›
          • IGF1 Antibodies

          Invitrogen

          IGF1 Polyclonal Antibody, PeproTech®

          9个已发表图片
          7 篇参考文献
          查看其他32个IGF1抗体

          {{$productOrderCtrl.translations['antibody.pdp.commerceCard.promotion.promotions']}}

          {{$productOrderCtrl.translations['antibody.pdp.commerceCard.promotion.viewpromo']}}

          {{$productOrderCtrl.translations['antibody.pdp.commerceCard.promotion.promocode']}}: {{promo.promoCode}} {{promo.promoTitle}} {{promo.promoDescription}}. {{$productOrderCtrl.translations['antibody.pdp.commerceCard.promotion.learnmore']}}

          说明书
          证书
          实验方案
          问题与答案
          技术支持
          说明书
          证书
          实验方案
          问题与答案
          技术支持
          说明书
          证书
          实验方案
          问题与答案
          技术支持

          Cite IGF1 Polyclonal Antibody, PeproTech®

          Additional Information:
          {{banner.description}}
          {{$ctrl.isSkuNotesCollapsed ? 'View more' : 'View less'}}
          • 抗体检测数据 (3)
          • 已发表图片 (9)
          IGF1 Antibody in Western Blot (WB)
          Group 53 Created with Sketch.
          IGF1 Antibody in Western Blot (WB)
          Group 53 Created with Sketch.

          图: 1 / 12

          {{ $ctrl.currentElement.advancedVerification.fullName }}
          {{ $ctrl.currentElement.advancedVerification.text }}

          IGF1 Antibody (500-P11-1MG) in WB

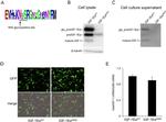
          Western Blot: To detect Human IGF-I by Western Blot analysis IGF1 Polyclonal Antibody (Product # 500-P11-1MG) can be used at a concentration of 0.1-0.2 µg/mL. Used in conjunction with compatible secondary reagents the detection limit for Recombinant Human IGF-I is 1.5-3.0 ng/lane, under either reducing or non-reducing conditions. {{ $ctrl.currentElement.advancedVerification.fullName }} 验证信息 View more
          已发表图片由___提供 benchsci-logo
          PMID: {{$ctrl.currentElement.benchSciPubmedId}}
          查看产品

          {{$ctrl.videoDesc}}

          {{$ctrl.videoLongDesc}}

          IGF1 Antibody in Western Blot (WB)
          IGF1 Antibody in Western Blot (WB)
          IGF1 Antibody in ELISA (ELISA)
          IGF1 Antibody in Western Blot (WB)
          IGF1 Antibody in Western Blot (WB)
          IGF1 Antibody in Western Blot (WB)
          IGF1 Antibody in Western Blot (WB)
          IGF1 Antibody in Western Blot (WB)
          IGF1 Antibody in Western Blot (WB)
          IGF1 Antibody in Western Blot (WB)
          IGF1 Antibody in Western Blot (WB)
          IGF1 Antibody in Western Blot (WB)
          IGF1 Polyclonal Antibody, PeproTech®

          产品信息

          500-P11-1MG

          应用
          建议稀释比
          已发表文章

          免疫印迹 (WB)

          0.1-0.2 µg/mL
          查看2篇已发表文章 2篇已发表文章

          酶联免疫吸附实验 (ELISA)

          0.5-2.0 µg/mL
          -

          中和实验 (Neu)

          -
          查看1篇已发表文章 1篇已发表文章

          体外检测 (In vitro)

          -
          查看1篇已发表文章 1篇已发表文章

          免疫染色 (IS)

          -
          查看3篇已发表文章 3篇已发表文章
          产品规格

          种属反应

          Human

          已发表种属

          Human, Mouse, Rat

          宿主/亚型

          Rabbit

          分类

          Polyclonal

          类型

          Antibody

          抗原

          E.coli-derived Recombinant Human IGF-I
          3D表位/免疫原

          偶联物

          Unconjugated Unconjugated Unconjugated

          形式

          Lyophilized

          浓度

          0.1-1.0 mg/mL

          规格

          1 mg

          纯化类型

          Antigen affinity chromatography

          保存液

          PBS

          内含物

          no preservative

          保存条件

          -20°C

          运输条件

          Ambient

          RRID

          AB_2929262

          产品详细信息

          AA Sequence of recombinant protein: GPETLCGAEL VDALQFVCGD RGFYFNKPTG YGSSSRRAPQ TGIVDECCFR SCDLRRLEMY CAPLKPAKSA.

          Preparation: Produced from sera of rabbits immunized with highly pure Recombinant Human IGF-I. Anti-Human IGF-I-specific antibody was purified by affinity chromatography employing an immobilized Human IGF-I matrix.

          Sandwich ELISA: To detect Human IGF-I by sandwich ELISA (using 100 µL/well antibody solution) a concentration of 0.5-2.0 µg/mL of this antibody is required. This antigen affinity purified antibody, in conjunction with PeproTech Biotinylated Anti-Human IGF-I (500-P11Bt) as a detection antibody, allows the detection of at least 0.2-0.4 ng/well of Recombinant Human IGF-I.

          Western Blot: To detect Human IGF-I by Western Blot analysis this antibody can be used at a concentration of 0.1-0.2 µg/mL. Used in conjunction with compatible secondary reagents the detection limit for Recombinant Human IGF-I is 1.5-3.0 ng/lane, under either reducing or non-reducing conditions.

          靶标信息

          IGF1 (Insulin-like growth factor-1) is structurally and functionally related to insulin but has a much higher growth-promoting activity. A variety of cellular responses are induced by IGF1, including cell proliferation, differentiation, migration, and survival. Further, IGF1 is a polypeptide growth factor that stimulates the proliferation of a wide range of cell types in muscle, bone, and cartilage tissue. IGF1 stimulates glucose transport in rat bone-derived osteoblastic (PyMS) cells and is effective at much lower concentrations than insulin, not only regarding glycogen and DNA synthesis but also with regards to enhancing glucose uptake. In circulation, IGFs are predominantly bound to binding proteins (IGFBPs) which prolong the half-life of the IGFs and play a role in delivering them to target tissues. IGF-I is known as one of the most potent activators of the AKT signaling pathway which is known to be a stimulator of proliferation and an inhibitor of programmed cell death. Moreover, mature human IGF-I is 100% homologous with bovine and porcine proteins. Low levels of IGF1 have been linked to Alzheimer's disease. IGF1 is processed from a precursor, bound by a specific receptor, and secreted. Defects in the IGF1 gene are a cause of insulin-like growth factor 1 deficiency and several transcript variants encoding different isoforms have been found.

          仅用于科研。不用于诊断过程。未经明确授权不得转售。

          生物信息学

          蛋白别名: H-IGF-1; IGF; IGF-I; IGF-IA; IGF-IB; IGF1; IGF1A; IGFIa; Insulin like growth factor; Insulin-like growth factor 1; insulin-like growth factor 1 (somatomedin C); Insulin-like growth factor I; insulin-like growth factor I precursor; insulin-like growth factor IB; insulin-like growth factor IB prepropeptide; insulin-like growth factor precursor; M-IGF-1; Mechano growth factor; MGF; OTTHUMP00000195084; R-IGF-1; Somatomedin C; Somatomedin-C; unnamed protein product

          查看更多 收起

          基因别名: IBP1; IGF; IGF-1; IGF-I; IGF1; IGFI; MGF

          查看更多 收起

          UniProt ID: (Human) P05019

          查看更多 收起

          Entrez Gene ID: (Human) 3479

          查看更多 收起

          功能
          insulin receptor binding insulin-like growth factor receptor binding integrin binding hormone activity protein binding growth factor activity protein kinase activator activity transmembrane receptor protein tyrosine kinase activator activity receptor agonist activity
          参与通路
          skeletal system development osteoblast differentiation cell activation epithelial to mesenchymal transition blood vessel remodeling signal transduction Ras protein signal transduction nervous system development muscle organ development circadian rhythm cell proliferation positive regulation of cell proliferation negative regulation of cell proliferation insulin receptor signaling pathway response to heat glycolate metabolic process glial cell differentiation regulation of gene expression positive regulation of glycoprotein biosynthetic process positive regulation of cardiac muscle hypertrophy positive regulation of gene expression negative regulation of gene expression skeletal muscle satellite cell maintenance involved in skeletal muscle regeneration muscle hypertrophy myotube differentiation myotube cell development positive regulation of smooth muscle cell migration cerebellar granule cell precursor proliferation positive regulation of cerebellar granule cell precursor proliferation proteoglycan biosynthetic process lung development positive regulation of cell migration androgen receptor signaling pathway mammary gland development exocrine pancreas development positive regulation of myelination activation of protein kinase B activity negative regulation of interleukin-1 beta production negative regulation of tumor necrosis factor production regulation of establishment or maintenance of cell polarity negative regulation of smooth muscle cell apoptotic process multicellular organism growth bone mineralization involved in bone maturation wound healing positive regulation of activated T cell proliferation negative regulation of apoptotic process positive regulation of DNA binding positive regulation of MAPK cascade protein kinase B signaling positive regulation of insulin-like growth factor receptor signaling pathway type B pancreatic cell proliferation regulation of nitric oxide biosynthetic process myoblast differentiation positive regulation of osteoblast differentiation positive regulation of glycogen biosynthetic process positive regulation of glycolytic process positive regulation of mitotic nuclear division positive regulation of transcription, DNA-templated positive regulation of transcription from RNA polymerase II promoter positive regulation of glucose import positive regulation of Ras protein signal transduction insulin-like growth factor receptor signaling pathway positive regulation of fibroblast proliferation lung alveolus development cell development positive regulation of smooth muscle cell proliferation branching morphogenesis of an epithelial tube inner ear development chondroitin sulfate proteoglycan biosynthetic process positive regulation of epithelial cell proliferation positive regulation of protein secretion protein stabilization regulation of protein metabolic process myoblast proliferation positive regulation of protein kinase B signaling negative regulation of oocyte development growth hormone receptor signaling pathway lung vasculature development lung lobe morphogenesis Type I pneumocyte differentiation Type II pneumocyte differentiation prostate epithelial cord arborization involved in prostate glandular acinus morphogenesis prostate gland growth prostate gland epithelium morphogenesis prostate gland stromal morphogenesis negative regulation of androgen receptor signaling pathway positive regulation of cell growth involved in cardiac muscle cell development negative regulation of ERK1 and ERK2 cascade positive regulation of ERK1 and ERK2 cascade positive regulation of calcineurin-NFAT signaling cascade cellular response to glucose stimulus negative regulation of release of cytochrome c from mitochondria extrinsic apoptotic signaling pathway in absence of ligand receptor signaling pathway via STAT postsynaptic modulation of chemical synaptic transmission negative regulation of neuroinflammatory response negative regulation of beta-amyloid formation positive regulation of trophectodermal cell proliferation cellular response to beta-amyloid positive regulation of type B pancreatic cell proliferation positive regulation of vascular smooth muscle cell proliferation negative regulation of vascular associated smooth muscle cell apoptotic process cellular response to insulin-like growth factor stimulus positive regulation of myoblast proliferation positive regulation of transcription regulatory region DNA binding negative regulation of apoptotic signaling pathway negative regulation of extrinsic apoptotic signaling pathway
          It has to be done as per old AB suggested Products section.

          Disclaimer

          Close

          Clicking the images or links will redirect you to a website hosted by BenchSci that provides third-party scientific content. Neither the content nor the BenchSci technology and processes for selection have been evaluated by us; we are providing them as-is and without warranty of any kind, including for use or application of the Thermo Fisher Scientific products presented.

          guarantee_icon

          性能保障

          只要您发现Invitrogen抗体在实验中的表现与网站或说明书的所述内容不符,您即可享受免费退换货服务。*

          了解更多
          help_icon

          随时为您服务

          获取常见问题的专家解答,或者直接联系我们的技术专家,咨询应用、设备、常规产品使用问题。

          联系技术支持
          订购 Plus Icon Minus Icon
          • 订单状态查询
          • 订单支持
          • 货号直购
          • 现货供应中心
          • 电子采购
          支持 Plus Icon Minus Icon
          • 帮助&支持
          • 联系我们 - 400 820 8982
          • 技术支持中心
          • 查找文件&证书
          • 报告网站问题
          资源 Plus Icon Minus Icon
          • 学习中心
          • 促销
          • 活动&研讨会
          • 社交媒体
          关于赛默飞 Plus Icon Minus Icon
          • 关于我们
          • 招聘 招聘
          • 投资者关系 投资者关系
          • 新闻 新闻
          • 社会责任 社会责任
          • 商标
          • 政策和通知
          品牌 Plus Icon Minus Icon
          • Thermo Scientific
          • Applied Biosystems
          • Invitrogen
          • Gibco
          • Ion Torrent
          • Unity Lab Services
          • Patheon
          • PPD
          • 服务条款
          • 隐私政策
          • 定价和运输保险政策
          © 2006-2026 Thermo Fisher Scientific Inc. All rights reserved. All trademarks are the property of Thermo Fisher Scientific and its subsidiaries unless otherwise specified.
          China flag icon
          China
          本网站销售的所有产品均不得用于人类或动物之临床诊断或治疗,仅可用于工业或者科研等非医疗目的。
             电子营业执照 | 经营证照公示 | ICP备案号:沪ICP备11003924号 | 沪公网安备 31011502006935号

          Your items have has been added!


          Host server : magellan-search-green-6479c7f679-sz4vp:80/100.66.76.236:80.
          git-commit: b70c0dceb888abc3b0dcebb5bc3a5b8753e7e816
          git-url: https://github.com/thermofisher/magellan-search
          git-branch: release/2.50.0-Offline