Hamburger Menu Button
Thermo Fisher Scientific Logo
登录
没有账号?建立账号 注册
  • 产品
    • 抗体
    • 引物合成
    • GeneArt Gene Synthesis Instant Designer
    • TaqMan Assay and Array Search
    • PCR 设备和耗材
    • 色谱柱和纯化柱
    • 实验室离心机
    • 分子生物学试剂和试剂盒
    • 实验室塑料耗材及用品
    • 查看所有产品分类
  • 应用和技术
    • 色谱
    • 细胞转染和培养
    • 实时荧光定量PCR
    • 质谱
    • 实验室塑料耗材及用品
    • 电子显微镜
    • 蛋白质生物学
    • PCR
    • RNAi
    • 环境
    • 查看所有应用和技术
  • 服务
    • 定制服务
    • 企业级实验室信息化服务
    • 金融&租赁服务
    • 仪器服务
    • OEM和商业供应
    • 培训服务
    • 360° CDMO 和 CRO 服务
    • CDMO 服务
    • 临床试验 CRO 服务
    • Unity Lab Services
    • 查看所有帮助和支持
  • 帮助和支持
    • 学习中心
    • 联系我们
    • 更改国家或地区
    • 查看所有帮助和支持
  • 热门产品
    • TaqMan Real-Time PCR Assays
      TaqMan 实时荧光定量 PCR 试剂盒
    • Antibodies
      抗体
    • Oligos, Primers & Probes
      寡核苷酸、引物、探针
    • GeneArt Gene Synthesis
      GeneArt 基因合成
    • Cell Culture Plastics
      细胞培养耗材
  • Who We Serve
    • 抗体治疗解决方案
    • 细胞与基因治疗解决方案
    • 学术科研
    • 工业与应用
  • 联系我们
  • 货号直购
  • 订单查询
  • 查找文件&证书
Thermo Fisher Scientific Logo

Search

搜索全部或下列指定分类
Search button
          • 联系我们
          • 货号直购
          • 登录
            登录
            没有账号?建立账号 注册
            • 我的账号
            • 订单
            • 会员中心
            • 账单及发票查询
            • 定制产品及项目
          • Primary Antibodies ›
          • IL-1 beta Antibodies

          Invitrogen

          IL-1 beta Polyclonal Antibody

          高级验证
          26个已发表图片
          62 篇参考文献
          查看其他106个IL-1 beta抗体

          {{$productOrderCtrl.translations['antibody.pdp.commerceCard.promotion.promotions']}}

          {{$productOrderCtrl.translations['antibody.pdp.commerceCard.promotion.viewpromo']}}

          {{$productOrderCtrl.translations['antibody.pdp.commerceCard.promotion.promocode']}}: {{promo.promoCode}} {{promo.promoTitle}} {{promo.promoDescription}}. {{$productOrderCtrl.translations['antibody.pdp.commerceCard.promotion.learnmore']}}

          说明书
          证书
          实验方案
          问题与答案
          技术支持
          说明书
          证书
          实验方案
          问题与答案
          技术支持
          说明书
          证书
          实验方案
          问题与答案
          技术支持

          Cite IL-1 beta Polyclonal Antibody

          Additional Information:
          {{banner.description}}
          {{$ctrl.isSkuNotesCollapsed ? 'View more' : 'View less'}}
          • 抗体检测数据 (2)
          • 已发表图片 (26)
          • 高级验证 (2)
          IL-1 beta Antibody in Immunocytochemistry (ICC/IF)
          Group 53 Created with Sketch.
          IL-1 beta Antibody in Immunocytochemistry (ICC/IF)
          Group 53 Created with Sketch.

          图: 1 / 30

          {{ $ctrl.currentElement.advancedVerification.fullName }}
          {{ $ctrl.currentElement.advancedVerification.text }}

          IL-1 beta Antibody (P420B) in ICC/IF

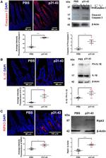
          Immunofluorescence analysis of Interleukin-1 beta was performed using 70% confluent log phase THP-1 cells. The cells were fixed with 4% paraformaldehyde for 10 minutes, permeabilized with 0.1% Triton™ X-100 for 15 minutes, and blocked with 2% BSA for 45 minutes at room temperature. The cells were labeled with IL-1 beta Polyclonal Antibody (Product # P420B) at 5 µg/mL in 0.1% BSA, incubated at 4 degree celsi... View More {{ $ctrl.currentElement.advancedVerification.fullName }} 验证信息 View more
          已发表图片由___提供 benchsci-logo
          PMID: {{$ctrl.currentElement.benchSciPubmedId}}
          查看产品

          {{$ctrl.videoDesc}}

          {{$ctrl.videoLongDesc}}

          IL-1 beta Antibody in Immunocytochemistry (ICC/IF)
          IL-1 beta Antibody in Western Blot (WB)
          IL-1 beta Antibody in Immunohistochemistry (IHC)
          IL-1 beta Antibody in Western Blot (WB)
          IL-1 beta Antibody in Western Blot (WB)
          IL-1 beta Antibody in Immunocytochemistry (ICC/IF)
          IL-1 beta Antibody in Immunocytochemistry (ICC/IF)
          IL-1 beta Antibody in Western Blot, Immunocytochemistry (WB, ICC/IF)
          IL-1 beta Antibody in Immunohistochemistry (Paraffin) (IHC (P))
          IL-1 beta Antibody in Immunohistochemistry (Paraffin) (IHC (P))
          IL-1 beta Antibody in Immunohistochemistry (Paraffin) (IHC (P))
          IL-1 beta Antibody in Immunohistochemistry (Paraffin) (IHC (P))
          IL-1 beta Antibody in Immunohistochemistry (IHC)
          IL-1 beta Antibody in Immunohistochemistry (IHC)
          IL-1 beta Antibody in Western Blot (WB)
          IL-1 beta Antibody in Western Blot (WB)
          IL-1 beta Antibody in Western Blot (WB)
          IL-1 beta Antibody in Western Blot (WB)
          IL-1 beta Antibody in Western Blot (WB)
          IL-1 beta Antibody in Western Blot (WB)
          IL-1 beta Antibody in Western Blot (WB)
          IL-1 beta Antibody in Western Blot (WB)
          IL-1 beta Antibody in Western Blot (WB)
          IL-1 beta Antibody in Western Blot (WB)
          IL-1 beta Antibody in Western Blot (WB)
          IL-1 beta Antibody in Western Blot (WB)
          IL-1 beta Antibody in Immunoprecipitation (IP)
          IL-1 beta Antibody in ELISA (ELISA)
          IL-1 beta Antibody
          IL-1 beta Antibody

          产品信息

          P420B

          应用
          建议稀释比
          已发表文章

          免疫印迹 (WB)

          1 µg/mL
          查看20篇已发表文章 20篇已发表文章

          免疫组化 (IHC)

          Assay-dependent
          查看17篇已发表文章 17篇已发表文章

          免疫组化(石蜡) (IHC (P))

          -
          查看7篇已发表文章 7篇已发表文章

          免疫组化(冰冻) (IHC (F))

          -
          查看1篇已发表文章 1篇已发表文章

          免疫细胞化学 (ICC/IF)

          5 µg/mL
          查看9篇已发表文章 9篇已发表文章

          酶联免疫吸附实验 (ELISA)

          Assay-dependent
          查看3篇已发表文章 3篇已发表文章

          免疫沉淀 (IP)

          -
          查看1篇已发表文章 1篇已发表文章

          中和实验 (Neu)

          Assay-dependent
          查看3篇已发表文章 3篇已发表文章

          亲和纯化 (AP)

          -
          查看1篇已发表文章 1篇已发表文章
          产品规格

          种属反应

          Human, Mouse, Non-human primate

          已发表种属

          Horse, Human, Mouse, Rat, Zebrafish

          宿主/亚型

          Rabbit / IgG

          分类

          Polyclonal

          类型

          Antibody

          抗原

          Recombinant human IL-1 beta

          偶联物

          Unconjugated Unconjugated Unconjugated

          形式

          Liquid

          浓度

          1.0 mg/mL

          规格

          1 mg

          纯化类型

          Protein G

          保存液

          PBS

          内含物

          no preservative

          保存条件

          -20°C

          运输条件

          Ambient (domestic); Wet ice (international)

          RRID

          AB_223478

          产品详细信息

          P420B targets IL-1 beta in ELISA, IHC, Neu, and WB applications and shows reactivity with Human, mouse, and Non-human primate samples.



          The P420B immunogen is recombinant human IL-1 beta.



          P420B detects IL-1 beta which has a predicted molecular weight of approximately 31 kDa.



          This product is a Low Endotoxin formulation.



          This product has been tested for endotoxins by limulus amoebocyte lysate (LAL) assay and contains an endotoxin concentration of less than or equal to 10 endotoxin units per milligram (EU/mg).

          靶标信息

          Interleukin-1 beta (IL-1 beta) is a proinflammatory cytokine expressed by monocytes, macrophages, and dendritic cells. IL-1 beta is synthesized in response to inflammatory stimuli as a 31 kDa inactive pro-form that accumulates in the cytosol. Cleavage of pro-IL-1 beta into the active 17 kDa protein requires the activation of inflammasomes, which are multi-protein complexes that respond to pathogens, stress conditions, and other danger signals. Inflammasome activation triggers the processing of the caspase-1 precursor into its active form, which in turn cleaves pro-IL-1 beta. IL-1 beta lacks a signal sequence peptide for classical ER/Golgi pathway and is secreted alongside caspase-1 via an alternate and incompletely understood mechanism. Although IL-1 beta is most often secreted in its active form, secretion of the uncleaved protein may be detectable under some biological conditions. IL-1 beta signals through two receptors, IL-1RI and IL-1RII, both of which are shared with IL-1 alpha. IL-1 beta activity can be moderated by IL-1 Receptor Antagonist (IL-1RA), a protein produced by many cell types that blocks receptor binding through competitive inhibition. IL-1 beta play an important role in innate host defense by triggering the production of other proinflammatory cytokines in target cells and initiating acute-phase responses to infection and injury. Elevated levels of IL-1 beta have been associated with many chronic inflammatory conditions IL-1 beta neutralizing antibodies potential therapeutic value.

          仅用于科研。不用于诊断过程。未经明确授权不得转售。

          生物信息学

          蛋白别名: Catabolin; Hematopoietin 1 (H1); IFN beta inducing factor; il 1b; IL 1β; IL-1 beta; IL1 B; IL1B; IL1β; ILN; Interleukin; Interleukin 1 beta precursor; interleukin 1 precursor polypeptide; interleukin 1beta; Interleukin-1 beta; Interleukin-1b; Interleukin1 beta; LAF; Osteoclast activating factor (OAF); preinterleukin 1 beta; Pro interleukin 1 beta; pro-interleukin-1-beta; unnamed protein product

          查看更多 收起

          基因别名: IL-1; Il-1b; IL-1beta; IL1-BETA; IL1B; IL1beta; IL1F2

          查看更多 收起

          UniProt ID: (Human) P01584, (Mouse) P10749

          查看更多 收起

          Entrez Gene ID: (Human) 3553, (Mouse) 16176

          查看更多 收起

          功能
          cytokine activity interleukin-1 receptor binding integrin binding protein binding protein domain specific binding receptor agonist activity receptor binding interleukin superfamily
          参与通路
          fever generation positive regulation of cytokine production positive regulation of T cell mediated immunity apoptotic process inflammatory response immune response signal transduction JNK cascade cell-cell signaling embryo implantation positive regulation of cell proliferation negative regulation of cell proliferation response to carbohydrate vascular endothelial growth factor production positive regulation of vascular endothelial growth factor production positive regulation of gene expression positive regulation of platelet-derived growth factor receptor signaling pathway positive regulation of epithelial to mesenchymal transition positive regulation of macrophage derived foam cell differentiation negative regulation of glucose transport smooth muscle adaptation cytokine-mediated signaling pathway hyaluronan biosynthetic process positive regulation of cell migration neutrophil chemotaxis positive regulation of vascular endothelial growth factor receptor signaling pathway positive regulation of prostaglandin biosynthetic process positive regulation of fever generation positive regulation of prostaglandin secretion response to lipopolysaccharide positive regulation of chemokine production positive regulation of granulocyte macrophage colony-stimulating factor production positive regulation of interferon-gamma production positive regulation of interleukin-2 production positive regulation of interleukin-6 production positive regulation of interleukin-8 production positive regulation of immature T cell proliferation in thymus response to ATP positive regulation of heterotypic cell-cell adhesion ectopic germ cell programmed cell death positive regulation of T cell proliferation regulation of I-kappaB kinase/NF-kappaB signaling positive regulation of I-kappaB kinase/NF-kappaB signaling negative regulation of MAPK cascade positive regulation of MAPK cascade positive regulation of nitric oxide biosynthetic process positive regulation of angiogenesis negative regulation of lipid metabolic process positive regulation of mitotic nuclear division positive regulation of transcription, DNA-templated positive regulation of complement activation positive regulation of transcription from RNA polymerase II promoter positive regulation of JNK cascade negative regulation of insulin receptor signaling pathway positive regulation of protein export from nucleus astrocyte activation regulation of defense response to virus by host positive regulation of inflammatory response regulation of neurogenesis negative regulation of neurogenesis regulation of insulin secretion negative regulation of synaptic transmission defense response to Gram-positive bacterium leukocyte migration negative regulation of lipid catabolic process positive regulation of lipid catabolic process regulation of nitric-oxide synthase activity positive regulation of membrane protein ectodomain proteolysis positive regulation of cell division positive regulation of protein kinase B signaling positive regulation of glial cell proliferation positive regulation of cell adhesion molecule production negative regulation of adiponectin secretion regulation of ERK1 and ERK2 cascade positive regulation of ERK1 and ERK2 cascade monocyte aggregation interleukin-1-mediated signaling pathway response to interleukin-1 cellular response to lipopolysaccharide cellular response to mechanical stimulus cellular response to xenobiotic stimulus positive regulation of monocyte chemotactic protein-1 production extrinsic apoptotic signaling pathway in absence of ligand cellular response to interleukin-17 positive regulation of neuroinflammatory response positive regulation of p38MAPK cascade positive regulation of NIK/NF-kappaB signaling positive regulation of RNA biosynthetic process regulation of establishment of endothelial barrier regulation of secretion by cell negative regulation of gap junction assembly positive regulation of occluding junction disassembly positive regulation of T-helper 1 cell cytokine production negative regulation of extrinsic apoptotic signaling pathway in absence of ligand negative regulation of transcription from RNA polymerase II promoter MAPK cascade activation of MAPK activity positive regulation of protein phosphorylation positive regulation of cytosolic calcium ion concentration aging memory negative regulation of gene expression positive regulation of cell death negative regulation of glutamate secretion sequestering of triglyceride lipopolysaccharide-mediated signaling pathway interleukin-1 beta production positive regulation of stress-activated MAPK cascade social behavior positive regulation of myosin light chain kinase activity cellular response to drug positive regulation of NF-kappaB import into nucleus positive regulation of apoptotic process negative regulation of MAP kinase activity protein kinase B signaling positive regulation of JUN kinase activity positive regulation of chemokine biosynthetic process positive regulation of interleukin-2 biosynthetic process positive regulation of interleukin-6 biosynthetic process negative regulation of neuron differentiation positive regulation of glial cell differentiation positive regulation of astrocyte differentiation positive regulation of phagocytosis positive regulation of sequence-specific DNA binding transcription factor activity positive regulation of NF-kappaB transcription factor activity positive regulation of calcidiol 1-monooxygenase activity cellular response to organic substance cellular response to organic cyclic compound positive regulation of neutrophil chemotaxis negative regulation of branching morphogenesis of a nerve negative regulation of neural precursor cell proliferation
          It has to be done as per old AB suggested Products section.

          Disclaimer

          Close

          Clicking the images or links will redirect you to a website hosted by BenchSci that provides third-party scientific content. Neither the content nor the BenchSci technology and processes for selection have been evaluated by us; we are providing them as-is and without warranty of any kind, including for use or application of the Thermo Fisher Scientific products presented.

          guarantee_icon

          性能保障

          只要您发现Invitrogen抗体在实验中的表现与网站或说明书的所述内容不符,您即可享受免费退换货服务。*

          了解更多
          help_icon

          随时为您服务

          获取常见问题的专家解答,或者直接联系我们的技术专家,咨询应用、设备、常规产品使用问题。

          联系技术支持
          订购 Plus Icon Minus Icon
          • 订单状态查询
          • 订单支持
          • 货号直购
          • 现货供应中心
          • 电子采购
          支持 Plus Icon Minus Icon
          • 帮助&支持
          • 联系我们 - 400 820 8982
          • 技术支持中心
          • 查找文件&证书
          • 报告网站问题
          资源 Plus Icon Minus Icon
          • 学习中心
          • 促销
          • 活动&研讨会
          • 社交媒体
          关于赛默飞 Plus Icon Minus Icon
          • 关于我们
          • 招聘 招聘
          • 投资者关系 投资者关系
          • 新闻 新闻
          • 社会责任 社会责任
          • 商标
          • 政策和通知
          品牌 Plus Icon Minus Icon
          • Thermo Scientific
          • Applied Biosystems
          • Invitrogen
          • Gibco
          • Ion Torrent
          • Unity Lab Services
          • Patheon
          • PPD
          • 服务条款
          • 隐私政策
          • 定价和运输保险政策
          © 2006-2026 Thermo Fisher Scientific Inc. All rights reserved. All trademarks are the property of Thermo Fisher Scientific and its subsidiaries unless otherwise specified.
          China flag icon
          China
          本网站销售的所有产品均不得用于人类或动物之临床诊断或治疗,仅可用于工业或者科研等非医疗目的。
             电子营业执照 | 经营证照公示 | ICP备案号:沪ICP备11003924号 | 沪公网安备 31011502006935号

          Your items have has been added!


          Host server : magellan-search-blue-7c59b9b899-4kcjf:80/100.66.78.36:80.
          git-commit: 8ef7cf686e3c81d28b13492708ce56d167b2f995
          git-url: https://github.com/thermofisher/magellan-search
          git-branch: release/2.49.0-Offline