Hamburger Menu Button
Thermo Fisher Scientific Logo
登录
没有账号?建立账号 注册
  • 产品
    • 抗体
    • 引物合成
    • GeneArt Gene Synthesis Instant Designer
    • TaqMan Assay and Array Search
    • PCR 设备和耗材
    • 色谱柱和纯化柱
    • 实验室离心机
    • 分子生物学试剂和试剂盒
    • 实验室塑料耗材及用品
    • 查看所有产品分类
  • 应用和技术
    • 色谱
    • 细胞转染和培养
    • 实时荧光定量PCR
    • 质谱
    • 实验室塑料耗材及用品
    • 电子显微镜
    • 蛋白质生物学
    • PCR
    • RNAi
    • 环境
    • 查看所有应用和技术
  • 服务
    • 定制服务
    • 企业级实验室信息化服务
    • 企业服务
    • 金融&租赁服务
    • 仪器服务
    • OEM和商业供应
    • 培训服务
    • 360° CDMO 和 CRO 服务
    • CDMO 服务
    • 临床试验 CRO 服务
    • 查看所有帮助和支持
  • 帮助和支持
    • 学习中心
    • 联系我们
    • 更改国家或地区
    • 查看所有帮助和支持
  • 热门产品
    • TaqMan Real-Time PCR Assays
      TaqMan 实时荧光定量 PCR 试剂盒
    • Antibodies
      抗体
    • Oligos, Primers & Probes
      寡核苷酸、引物、探针
    • GeneArt Gene Synthesis
      GeneArt 基因合成
    • Cell Culture Plastics
      细胞培养耗材
  • 联系我们
  • 货号直购
  • 订单查询
  • 查找文件&证书
Thermo Fisher Scientific Logo

Search

搜索全部或下列指定分类
Search button
          • 联系我们
          • 货号直购
          • 登录
            登录
            没有账号?建立账号 注册
            • 我的账号
            • 订单
            • 账单及发票查询
            • 定制产品及项目

          Disclaimer

          Clicking the images or links will redirect you to a website hosted by BenchSci that provides third-party scientific content. Neither the content nor the BenchSci technology and processes for selection have been evaluated by us; we are providing them as-is and without warranty of any kind, including for use or application of the Thermo Fisher Scientific products presented.

          • Primary Antibodies ›
          • IL-1 beta Antibodies

          Invitrogen

          IL-1 beta Monoclonal Antibody (B122), eBioscience™

          11个已发表图片
          32 篇参考文献
          查看其他102个IL-1 beta抗体

          {{$productOrderCtrl.translations['antibody.pdp.commerceCard.promotion.promotions']}}

          {{$productOrderCtrl.translations['antibody.pdp.commerceCard.promotion.viewpromo']}}

          {{$productOrderCtrl.translations['antibody.pdp.commerceCard.promotion.promocode']}}: {{promo.promoCode}} {{promo.promoTitle}} {{promo.promoDescription}}. {{$productOrderCtrl.translations['antibody.pdp.commerceCard.promotion.learnmore']}}

          说明书
          证书
          实验方案
          问题与答案
          技术支持
          说明书
          证书
          实验方案
          问题与答案
          技术支持
          说明书
          证书
          实验方案
          问题与答案
          技术支持

          Cite IL-1 beta Monoclonal Antibody (B122), eBioscience™

          • 已发表图片 (11)
          IL-1 beta Antibody in ELISA (ELISA)
          Group 53 Created with Sketch.
          IL-1 beta Antibody in ELISA (ELISA)
          Group 53 Created with Sketch.

          图: 1 / 11

          {{ $ctrl.currentElement.advancedVerification.fullName }}
          {{ $ctrl.currentElement.advancedVerification.text }}

          IL-1 beta Antibody (14-7012-81) in ELISA

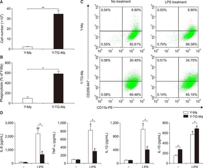
          Chonnam medical journal 2020 - FIG. 1 Differential activation between tissue-resident and TG-elicited peritoneal macrophages from young mice. Peritoneum-resident (Mph)- and TG-elicited peritoneum macrophages (TG-Mph) were isolated from young mice (Y, 8 weeks old). Total cell numbers (n=5/each group) were counted (A), and phagocytotic activity (n=5/each group) was quantified (B). The ratio for Mph was arbitrarily defined as 100%, and the ... View More {{ $ctrl.currentElement.advancedVerification.fullName }} 验证信息 View more
          已发表图片由___提供 benchsci-logo
          PMID: {{$ctrl.currentElement.benchSciPubmedId}}
          查看产品

          {{$ctrl.videoDesc}}

          {{$ctrl.videoLongDesc}}

          IL-1 beta Antibody in ELISA (ELISA)
          IL-1 beta Antibody in ELISA (ELISA)
          IL-1 beta Antibody in ELISA (ELISA)
          IL-1 beta Antibody in ELISA (ELISA)
          IL-1 beta Antibody in ELISA (ELISA)
          IL-1 beta Antibody in ELISA (ELISA)
          IL-1 beta Antibody in ELISA (ELISA)
          IL-1 beta Antibody in Neutralization (Neu)
          IL-1 beta Antibody in Neutralization (Neu)
          IL-1 beta Antibody in Neutralization (Neu)
          IL-1 beta Antibody in Neutralization (Neu)

          产品信息

          14-7012-81

          应用
          建议稀释比
          已发表文章

          流式细胞分析 (Flow)

          -
          查看1篇已发表文章 1篇已发表文章

          酶联免疫吸附实验 (ELISA)

          1-4 µg/mL
          查看20篇已发表文章 20篇已发表文章

          中和实验 (Neu)

          Assay-Dependent
          查看9篇已发表文章 9篇已发表文章

          功能检测 (Functional)

          Assay-Dependent
          查看2篇已发表文章 2篇已发表文章
          产品规格

          种属反应

          Mouse, Rat

          已发表种属

          C. elegans, Mouse, Rat

          宿主/亚型

          Armenian hamster / IgG

          分类

          Monoclonal

          类型

          Antibody

          克隆号

          B122

          偶联物

          Unconjugated Unconjugated Unconjugated
          • Functional Grade
          • Request custom conjugation

          形式

          Liquid

          浓度

          0.5 mg/mL

          纯化类型

          Affinity chromatography

          保存液

          PBS, pH 7.2

          内含物

          0.09% sodium azide

          保存条件

          4°C

          运输条件

          Ambient (domestic); Wet ice (international)

          RRID

          AB_468396

          产品详细信息

          Description: The B122 antibody reacts with mouse and rat interleukin-1beta (IL-1beta), a 17 kDa factor secreted primarily by monocytes. IL-1 has effects on T-helper cells, inducing IL-2 secretion and expression of IL-2 receptors.

          Applications Reported: The B122 antibody has been reported for use in cytokine neutralization, immunoblotting (WB), and ELISA. Please refer to Functional Grade purified B122 (Product # 16-7012) for functional assays.

          Applications Tested: The B122 antibody has been tested as the capture antibody in a sandwich ELISA for analysis of mouse interleukin-1 beta (IL-1 beta) in combination with the biotinylated polyclonal anti-mouse interleukin-1 beta for detection and recombinant mouse IL-1 beta (14-8012) as the standard. A suitable range of concentrations of this antibody for ELISA capture is 1-4 µg/mL. A standard curve consisting of doubling dilutions of the recombinant standard over the range of 2000 pg/mL - 15 pg/mL should be included in each ELISA plate.

          Purity: Greater than 90%, as determined by SDS-PAGE.

          Aggregation: Less than 10%, as determined by HPLC.

          Filtration: 0.2 µm post-manufacturing filtered.

          靶标信息

          Interleukin-1 beta (IL-1 beta) is a proinflammatory cytokine expressed by monocytes, macrophages, and dendritic cells. IL-1 beta is synthesized in response to inflammatory stimuli as a 31 kDa inactive pro-form that accumulates in the cytosol. Cleavage of pro-IL-1 beta into the active 17 kDa protein requires the activation of inflammasomes, which are multi-protein complexes that respond to pathogens, stress conditions, and other danger signals. Inflammasome activation triggers the processing of the caspase-1 precursor into its active form, which in turn cleaves pro-IL-1 beta. IL-1 beta lacks a signal sequence peptide for classical ER/Golgi pathway and is secreted alongside caspase-1 via an alternate and incompletely understood mechanism. Although IL-1 beta is most often secreted in its active form, secretion of the uncleaved protein may be detectable under some biological conditions. IL-1 beta signals through two receptors, IL-1RI and IL-1RII, both of which are shared with IL-1 alpha. IL-1 beta activity can be moderated by IL-1 Receptor Antagonist (IL-1RA), a protein produced by many cell types that blocks receptor binding through competitive inhibition. IL-1 beta play an important role in innate host defense by triggering the production of other proinflammatory cytokines in target cells and initiating acute-phase responses to infection and injury. Elevated levels of IL-1 beta have been associated with many chronic inflammatory conditions IL-1 beta neutralizing antibodies potential therapeutic value.

          仅用于科研。不用于诊断过程。未经明确授权不得转售。

          生物信息学

          蛋白别名: Hematopoietin 1 (H1); IFN beta inducing factor; il 1b; IL 1β; IL-1 beta; IL1 B; IL1β; ILN; Interleukin; Interleukin 1 beta precursor; Interleukin-1 beta; Interleukin-1b; Interleukin1 beta; LAF; Osteoclast activating factor (OAF); Pro interleukin 1 beta

          查看更多 收起

          基因别名: Il-1b; IL-1beta; Il1b

          查看更多 收起

          UniProt ID: (Mouse) P10749

          查看更多 收起

          Entrez Gene ID: (Mouse) 16176, (Rat) 24494

          查看更多 收起

          功能
          receptor binding cytokine activity interleukin-1 receptor binding protein domain specific binding interleukin superfamily
          参与通路
          negative regulation of transcription from RNA polymerase II promoter MAPK cascade activation of MAPK activity fever generation positive regulation of protein phosphorylation inflammatory response immune response positive regulation of cytosolic calcium ion concentration aging memory negative regulation of cell proliferation response to carbohydrate positive regulation of vascular endothelial growth factor production positive regulation of gene expression negative regulation of gene expression negative regulation of glucose transport positive regulation of cell death negative regulation of glutamate secretion cytokine-mediated signaling pathway hyaluronan biosynthetic process neutrophil chemotaxis sequestering of triglyceride positive regulation of fever generation lipopolysaccharide-mediated signaling pathway positive regulation of prostaglandin secretion response to lipopolysaccharide interleukin-1 beta production positive regulation of granulocyte macrophage colony-stimulating factor production positive regulation of interferon-gamma production positive regulation of interleukin-6 production positive regulation of interleukin-8 production positive regulation of stress-activated MAPK cascade positive regulation of immature T cell proliferation in thymus response to ATP positive regulation of heterotypic cell-cell adhesion social behavior ectopic germ cell programmed cell death positive regulation of myosin light chain kinase activity cellular response to drug positive regulation of T cell proliferation positive regulation of NF-kappaB import into nucleus positive regulation of apoptotic process regulation of I-kappaB kinase/NF-kappaB signaling positive regulation of I-kappaB kinase/NF-kappaB signaling negative regulation of MAP kinase activity protein kinase B signaling positive regulation of JUN kinase activity positive regulation of chemokine biosynthetic process positive regulation of interleukin-2 biosynthetic process positive regulation of interleukin-6 biosynthetic process positive regulation of nitric oxide biosynthetic process negative regulation of neuron differentiation positive regulation of glial cell differentiation positive regulation of angiogenesis negative regulation of lipid metabolic process positive regulation of mitotic nuclear division positive regulation of transcription, DNA-templated positive regulation of transcription from RNA polymerase II promoter positive regulation of JNK cascade negative regulation of insulin receptor signaling pathway positive regulation of astrocyte differentiation positive regulation of phagocytosis negative regulation of neurogenesis regulation of insulin secretion leukocyte migration negative regulation of lipid catabolic process positive regulation of lipid catabolic process positive regulation of membrane protein ectodomain proteolysis positive regulation of sequence-specific DNA binding transcription factor activity positive regulation of NF-kappaB transcription factor activity positive regulation of cell division positive regulation of calcidiol 1-monooxygenase activity negative regulation of adiponectin secretion positive regulation of ERK1 and ERK2 cascade monocyte aggregation cellular response to organic substance cellular response to organic cyclic compound positive regulation of monocyte chemotactic protein-1 production positive regulation of neutrophil chemotaxis extrinsic apoptotic signaling pathway in absence of ligand negative regulation of branching morphogenesis of a nerve negative regulation of neural precursor cell proliferation negative regulation of extrinsic apoptotic signaling pathway in absence of ligand response to hypoxia chronic inflammatory response to antigenic stimulus purine nucleobase metabolic process response to nutrient learning or memory estrogen metabolic process glycoprotein metabolic process response to heat response to ozone response to organonitrogen compound response to gamma radiation response to organic cyclic compound pentacyclic triterpenoid metabolic process polyketide metabolic process ovulation response to estradiol response to vitamin D response to L-ascorbic acid response to stilbenoid response to diuretic response to statin wound healing response to drug response to morphine response to peptide hormone response to ethanol response to glucocorticoid cellular response to lipopolysaccharide cellular response to antibiotic cellular response to mechanical stimulus cellular response to glucose stimulus cellular response to lipid cellular response to fatty acid cellular response to methotrexate response to dexamethasone
          It has to be done as per old AB suggested Products section.
          guarantee_icon

          性能保障

          只要您发现Invitrogen抗体在实验中的表现与网站或说明书的所述内容不符,您即可享受免费退换货服务。*

          了解更多
          help_icon

          随时为您服务

          获取常见问题的专家解答,或者直接联系我们的技术专家,咨询应用、设备、常规产品使用问题。

          联系技术支持
          订购 Plus Icon Minus Icon
          • 订单状态查询
          • 订单支持
          • 货号直购
          • 现货供应中心
          • 电子采购
          支持 Plus Icon Minus Icon
          • 帮助&支持
          • 联系我们 - 400 820 8982
          • 技术支持中心
          • 查找文件&证书
          • 报告网站问题
          资源 Plus Icon Minus Icon
          • 学习中心
          • 促销
          • 活动&研讨会
          • 社交媒体
          关于赛默飞 Plus Icon Minus Icon
          • 关于我们
          • 招聘 招聘
          • 投资者关系 投资者关系
          • 新闻 新闻
          • 社会责任 社会责任
          • 商标
          • 政策和通知
          品牌 Plus Icon Minus Icon
          • Thermo Scientific
          • Applied Biosystems
          • Invitrogen
          • Gibco
          • Ion Torrent
          • Patheon
          • PPD
          • 服务条款
          • 隐私政策
          • 定价和运输保险政策
          © 2006-2026 Thermo Fisher Scientific Inc. All rights reserved. All trademarks are the property of Thermo Fisher Scientific and its subsidiaries unless otherwise specified.
          China flag icon
          China
          本网站销售的所有产品均不得用于人类或动物之临床诊断或治疗,仅可用于工业或者科研等非医疗目的。
             电子营业执照 | 经营证照公示 | ICP备案号:沪ICP备11003924号 | 沪公网安备 31011502006935号

          Your items have has been added!


          Host server : magellan-search-blue-55ff9ddd88-qlhjl:80/100.66.79.31:80.
          git-commit: d366ff9721d93504b2ac26a183b2b3e3d0e7d9ec
          git-url: https://github.com/thermofisher/magellan-search
          git-branch: release/2.42.0-2026.01.03-1.0