Hamburger Menu Button
Thermo Fisher Scientific Logo
登录
没有账号?建立账号 注册
  • 产品
    • 抗体
    • 引物合成
    • GeneArt Gene Synthesis Instant Designer
    • TaqMan Assay and Array Search
    • PCR 设备和耗材
    • 色谱柱和纯化柱
    • 实验室离心机
    • 分子生物学试剂和试剂盒
    • 实验室塑料耗材及用品
    • 查看所有产品分类
  • 应用和技术
    • 色谱
    • 细胞转染和培养
    • 实时荧光定量PCR
    • 质谱
    • 实验室塑料耗材及用品
    • 电子显微镜
    • 蛋白质生物学
    • PCR
    • RNAi
    • 环境
    • 查看所有应用和技术
  • 服务
    • 定制服务
    • 企业级实验室信息化服务
    • 金融&租赁服务
    • 仪器服务
    • OEM和商业供应
    • 培训服务
    • 360° CDMO 和 CRO 服务
    • CDMO 服务
    • 临床试验 CRO 服务
    • Unity Lab Services
    • 查看所有帮助和支持
  • 帮助和支持
    • 学习中心
    • 联系我们
    • 更改国家或地区
    • 查看所有帮助和支持
  • 热门产品
    • TaqMan Real-Time PCR Assays
      TaqMan 实时荧光定量 PCR 试剂盒
    • Antibodies
      抗体
    • Oligos, Primers & Probes
      寡核苷酸、引物、探针
    • GeneArt Gene Synthesis
      GeneArt 基因合成
    • Cell Culture Plastics
      细胞培养耗材
  • Who We Serve
    • 抗体治疗解决方案
    • 细胞与基因治疗解决方案
    • 学术科研
    • 工业与应用
  • 联系我们
  • 货号直购
  • 订单查询
  • 查找文件&证书
Thermo Fisher Scientific Logo

Search

搜索全部或下列指定分类
Search button
          • 联系我们
          • 货号直购
          • 登录
            登录
            没有账号?建立账号 注册
            • 我的账号
            • 订单
            • 会员中心
            • 账单及发票查询
            • 定制产品及项目
          • Primary Antibodies ›
          • IL-12/IL-23 p40 Antibodies

          Invitrogen

          IL-12/IL-23 p40 Monoclonal Antibody (C17.8), Alexa Fluor™ 488, eBioscience™

          6个已发表图片
          6 篇参考文献
          查看其他40个IL-12/IL-23 p40抗体

          {{$productOrderCtrl.translations['antibody.pdp.commerceCard.promotion.promotions']}}

          {{$productOrderCtrl.translations['antibody.pdp.commerceCard.promotion.viewpromo']}}

          {{$productOrderCtrl.translations['antibody.pdp.commerceCard.promotion.promocode']}}: {{promo.promoCode}} {{promo.promoTitle}} {{promo.promoDescription}}. {{$productOrderCtrl.translations['antibody.pdp.commerceCard.promotion.learnmore']}}

          说明书
          证书
          实验方案
          问题与答案
          技术支持
          说明书
          证书
          实验方案
          问题与答案
          技术支持
          说明书
          证书
          实验方案
          问题与答案
          技术支持

          Cite IL-12/IL-23 p40 Monoclonal Antibody (C17.8), Alexa Fluor™ 488, eBioscience™

          Additional Information:
          {{banner.description}}
          {{$ctrl.isSkuNotesCollapsed ? 'View more' : 'View less'}}
          • 抗体检测数据 (1)
          • 已发表图片 (6)
          IL-12/IL-23 p40 Antibody in Flow Cytometry (Flow)
          Group 53 Created with Sketch.
          IL-12/IL-23 p40 Antibody in Flow Cytometry (Flow)
          Group 53 Created with Sketch.

          图: 1 / 7

          {{ $ctrl.currentElement.advancedVerification.fullName }}
          {{ $ctrl.currentElement.advancedVerification.text }}

          IL-12/IL-23 p40 Antibody (53-7123-82) in Flow

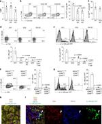
          Mouse thioglycolate-elicited peritoneal exudate cells were stimulated overnight with LPS and IFN gamma in the presence of Brefeldin A. Cells were then fixed, permeabilized and stained with 0.125 µg of Rat IgG2a K Isotype Control Alexa Fluor® 488 (left) or 0.125 µg of Anti-Mouse IL-12/IL-23 p40 Alexa Fluor® 488 (right). Total viable cells, as determined with Fixable Viability Dye eFluor® 780 (Product # 65-0865-14), were used for analysis. {{ $ctrl.currentElement.advancedVerification.fullName }} 验证信息 View more
          已发表图片由___提供 benchsci-logo
          PMID: {{$ctrl.currentElement.benchSciPubmedId}}
          查看产品

          {{$ctrl.videoDesc}}

          {{$ctrl.videoLongDesc}}

          IL-12/IL-23 p40 Antibody in Flow Cytometry (Flow)
          IL-12/IL-23 p40 Antibody in Flow Cytometry (Flow)
          IL-12/IL-23 p40 Antibody in Flow Cytometry (Flow)
          IL-12/IL-23 p40 Antibody in Flow Cytometry (Flow)
          IL-12/IL-23 p40 Antibody in Flow Cytometry (Flow)
          IL-12/IL-23 p40 Antibody in Flow Cytometry (Flow)
          IL-12/IL-23 p40 Antibody in Neutralization (Neu)

          产品信息

          53-7123-82

          应用
          建议稀释比
          已发表文章

          流式细胞分析 (Flow)

          0.25 µg/test
          查看5篇已发表文章 5篇已发表文章

          中和实验 (Neu)

          -
          查看1篇已发表文章 1篇已发表文章
          产品规格

          种属反应

          Mouse

          已发表种属

          Mouse

          宿主/亚型

          Rat / IgG2a, kappa

          推荐的同型对照

          Rat IgG2a kappa Isotype Control (eBR2a), Alexa Fluor™ 488, eBioscience™

          分类

          Monoclonal

          类型

          Antibody

          克隆号

          C17.8

          偶联物

          Alexa Fluor™ 488 Alexa Fluor™ 488 Alexa Fluor™ 488
          • Biotin 
          • eFluor 450
          • eFluor 660
          • Functional Grade
          • PE 
          • PE-Cyanine7
          • PerCP-Cyanine5.5
          • Request custom conjugation

          激发/发射光谱

          499/520 nm 查看光谱 spectra

          形式

          Liquid

          浓度

          0.5 mg/mL

          规格

          100 µg

          纯化类型

          Affinity chromatography

          保存液

          PBS, pH 7.2

          内含物

          0.09% sodium azide

          保存条件

          4°C, store in dark, DO NOT FREEZE!

          运输条件

          Ambient (domestic); Wet ice (international)

          RRID

          AB_2574437

          产品详细信息

          Description: The C17.8 antibody reacts with the p40 subunit of IL-12 and IL-23. The C17.8 antibody has been found to neutralize IL-12 and IL-23 bioactivity. For specific neutralization of IL-23 only, please see clone G23-8 (anti-mouse IL-23 p19). IL-12 is a 70 kDa heterodimeric cytokine composed of two covalently linked chains, p40 and p35, and is secreted by activated monocytes, macrophages, and dendritic cells. IL-23 is a heterodimer composed of the disulfide-linked p19 protein and p40 protein, expressed by activated dendritic cells.

          Applications Reported: This C17.8 antibody has been reported for use in intracellular staining followed by flow cytometric analysis.

          Applications Tested: This C17.8 antibody has been tested by intracellular staining and flow cytometric analysis of stimulated mouse cells. This can be used at less than or equal to 0.25 µg per test. A test is defined as the amount (µg) of antibody that will stain a cell sample in a final volume of 100 µL. Cell number should be determined empirically but can range from 10^5 to 10^8 cells/test. It is recommended that the antibody be carefully titrated for optimal performance in the assay of interest.

          Excitation: 488 nm; Emission: 519 nm; Laser: Blue Laser.

          Filtration: 0.2 µm post-manufacturing filtered.

          靶标信息

          IL-12 is an interleukin produced by dendritic cells, neutrophils, macrophages and human lymphoblastoid cells as a result of antigenic stimulation. IL-12 is a heterodimeric cytokine encoded by IL-12A (p35) and IL-12B (p40). IL-23 is a heterodimeric cytokine that shares a subunit with IL-12 (IL-12B) along with an IL-23A (IL-23p19) subunit. Functionally, IL-12 increases the expression of vascular endothelial adhesion molecule-1 on the endothelium, directs leukocytes towards tumors and facilitates the ischemic-hemorrhagic necrosis of the tumor tissue. In comparison, IL-23 plays an important role in stimulating memory T-cells, and is required for the induction, expansion, maintenance and downstream effector functions of Th17 cells, which play a vital role in upregulating neutrophil chemokines and various pro-inflammatory cytokines.

          仅用于科研。不用于诊断过程。未经明确授权不得转售。

          How to use the Panel Builder

          Watch the video to learn how to use the Invitrogen Flow Cytometry Panel Builder to build your next flow cytometry panel in 5 easy steps.

          生物信息学

          蛋白别名: CLMF p35; CLMF p40; Cytotoxic lymphocyte maturation factor 35 kDa subunit; Cytotoxic lymphocyte maturation factor 40 kDa subunit; il 12; IL 12/IL 23p40; il 23; IL 23 p40; IL-12 subunit p35; IL-12 subunit p40; IL-12A; IL-12B; IL-23 subunit alpha; IL-23-A; IL-23p19; IL12 p40; IL23; il23; IL23 p41; ILN; Interleukin; Interleukin 12; Interleukin-12 subunit alpha; Interleukin-12 subunit beta; Interleukin-23 subunit alpha; Interleukin-23 subunit p19; Interleukin12; RP23-388G23.1

          查看更多 收起

          基因别名: Il-12a; Il-12b; IL-12p35; Il-12p40; IL-23; Il12a; Il12b; Il12p40; Il23a; Ll12a; p19; p35; p40

          查看更多 收起

          UniProt ID: (Mouse) P43431, (Mouse) P43432, (Mouse) Q9EQ14

          查看更多 收起

          Entrez Gene ID: (Mouse) 16159, (Mouse) 16160, (Mouse) 83430

          查看更多 收起

          功能
          cytokine activity protein binding interleukin-23 receptor binding cytokine interleukin superfamily intercellular signal molecule transmembrane signal receptor
          参与通路
          positive regulation of T cell mediated cytotoxicity positive regulation of defense response to virus by host immune system process positive regulation of T-helper 1 type immune response inflammatory response immune response positive regulation of activation of JAK2 kinase activity negative regulation of interleukin-10 production positive regulation of granulocyte macrophage colony-stimulating factor production positive regulation of interferon-gamma production positive regulation of interleukin-10 production positive regulation of interleukin-12 production positive regulation of interleukin-17 production positive regulation of tumor necrosis factor production positive regulation of natural killer cell proliferation T cell proliferation positive regulation of T cell proliferation positive regulation of activated T cell proliferation regulation of tyrosine phosphorylation of Stat1 protein positive regulation of tyrosine phosphorylation of Stat3 protein positive regulation of tyrosine phosphorylation of Stat4 protein positive regulation of tyrosine phosphorylation of Stat5 protein positive regulation of memory T cell differentiation innate immune response positive regulation of osteoclast differentiation positive regulation of transcription from RNA polymerase II promoter tissue remodeling defense response to Gram-negative bacterium positive regulation of NK T cell activation positive regulation of NK T cell proliferation defense response to virus positive regulation of neutrophil chemotaxis positive regulation of T-helper 17 type immune response positive regulation of T-helper 17 cell lineage commitment
          It has to be done as per old AB suggested Products section.

          Disclaimer

          Close

          Clicking the images or links will redirect you to a website hosted by BenchSci that provides third-party scientific content. Neither the content nor the BenchSci technology and processes for selection have been evaluated by us; we are providing them as-is and without warranty of any kind, including for use or application of the Thermo Fisher Scientific products presented.

          guarantee_icon

          性能保障

          只要您发现Invitrogen抗体在实验中的表现与网站或说明书的所述内容不符,您即可享受免费退换货服务。*

          了解更多
          help_icon

          随时为您服务

          获取常见问题的专家解答,或者直接联系我们的技术专家,咨询应用、设备、常规产品使用问题。

          联系技术支持
          订购 Plus Icon Minus Icon
          • 订单状态查询
          • 订单支持
          • 货号直购
          • 现货供应中心
          • 电子采购
          支持 Plus Icon Minus Icon
          • 帮助&支持
          • 联系我们 - 400 820 8982
          • 技术支持中心
          • 查找文件&证书
          • 报告网站问题
          资源 Plus Icon Minus Icon
          • 学习中心
          • 促销
          • 活动&研讨会
          • 社交媒体
          关于赛默飞 Plus Icon Minus Icon
          • 关于我们
          • 招聘 招聘
          • 投资者关系 投资者关系
          • 新闻 新闻
          • 社会责任 社会责任
          • 商标
          • 政策和通知
          品牌 Plus Icon Minus Icon
          • Thermo Scientific
          • Applied Biosystems
          • Invitrogen
          • Gibco
          • Ion Torrent
          • Unity Lab Services
          • Patheon
          • PPD
          • 服务条款
          • 隐私政策
          • 定价和运输保险政策
          © 2006-2026 Thermo Fisher Scientific Inc. All rights reserved. All trademarks are the property of Thermo Fisher Scientific and its subsidiaries unless otherwise specified.
          China flag icon
          China
          本网站销售的所有产品均不得用于人类或动物之临床诊断或治疗,仅可用于工业或者科研等非医疗目的。
             电子营业执照 | 经营证照公示 | ICP备案号:沪ICP备11003924号 | 沪公网安备 31011502006935号

          Your items have has been added!


          Host server : magellan-search-green-6479c7f679-sz4vp:80/100.66.76.236:80.
          git-commit: b70c0dceb888abc3b0dcebb5bc3a5b8753e7e816
          git-url: https://github.com/thermofisher/magellan-search
          git-branch: release/2.50.0-Offline