Hamburger Menu Button
Thermo Fisher Scientific Logo
登录
没有账号?建立账号 注册
  • 产品
    • 抗体
    • 引物合成
    • GeneArt Gene Synthesis Instant Designer
    • TaqMan Assay and Array Search
    • PCR 设备和耗材
    • 色谱柱和纯化柱
    • 实验室离心机
    • 分子生物学试剂和试剂盒
    • 实验室塑料耗材及用品
    • 查看所有产品分类
  • 应用和技术
    • 色谱
    • 细胞转染和培养
    • 实时荧光定量PCR
    • 质谱
    • 实验室塑料耗材及用品
    • 电子显微镜
    • 蛋白质生物学
    • PCR
    • RNAi
    • 环境
    • 查看所有应用和技术
  • 服务
    • 定制服务
    • 企业级实验室信息化服务
    • 金融&租赁服务
    • 仪器服务
    • OEM和商业供应
    • 培训服务
    • 360° CDMO 和 CRO 服务
    • CDMO 服务
    • 临床试验 CRO 服务
    • Unity Lab Services
    • 查看所有帮助和支持
  • 帮助和支持
    • 学习中心
    • 联系我们
    • 更改国家或地区
    • 查看所有帮助和支持
  • 热门产品
    • TaqMan Real-Time PCR Assays
      TaqMan 实时荧光定量 PCR 试剂盒
    • Antibodies
      抗体
    • Oligos, Primers & Probes
      寡核苷酸、引物、探针
    • GeneArt Gene Synthesis
      GeneArt 基因合成
    • Cell Culture Plastics
      细胞培养耗材
  • 联系我们
  • 货号直购
  • 订单查询
  • 查找文件&证书
Thermo Fisher Scientific Logo

Search

搜索全部或下列指定分类
Search button
          • 联系我们
          • 货号直购
          • 登录
            登录
            没有账号?建立账号 注册
            • 我的账号
            • 订单
            • 账单及发票查询
            • 定制产品及项目

          Disclaimer

          Clicking the images or links will redirect you to a website hosted by BenchSci that provides third-party scientific content. Neither the content nor the BenchSci technology and processes for selection have been evaluated by us; we are providing them as-is and without warranty of any kind, including for use or application of the Thermo Fisher Scientific products presented.

          • Primary Antibodies ›
          • IL-17A Antibodies

          Invitrogen

          IL-17A Monoclonal Antibody (eBio17CK15A5), Functional Grade, eBioscience™

          2个已发表图片
          7 篇参考文献
          查看其他94个IL-17A抗体

          {{$productOrderCtrl.translations['antibody.pdp.commerceCard.promotion.promotions']}}

          {{$productOrderCtrl.translations['antibody.pdp.commerceCard.promotion.viewpromo']}}

          {{$productOrderCtrl.translations['antibody.pdp.commerceCard.promotion.promocode']}}: {{promo.promoCode}} {{promo.promoTitle}} {{promo.promoDescription}}. {{$productOrderCtrl.translations['antibody.pdp.commerceCard.promotion.learnmore']}}

          说明书
          证书
          实验方案
          问题与答案
          技术支持
          说明书
          证书
          实验方案
          问题与答案
          技术支持
          说明书
          证书
          实验方案
          问题与答案
          技术支持

          Cite IL-17A Monoclonal Antibody (eBio17CK15A5), Functional Grade, eBioscience™

          Additional Information:
          {{banner.description}}
          {{$ctrl.isSkuNotesCollapsed ? 'View more' : 'View less'}}
          • 已发表图片 (2)
          IL-17A Antibody in ELISA (ELISA)
          Group 53 Created with Sketch.
          IL-17A Antibody in ELISA (ELISA)
          Group 53 Created with Sketch.

          图: 1 / 2

          {{ $ctrl.currentElement.advancedVerification.fullName }}
          {{ $ctrl.currentElement.advancedVerification.text }}

          IL-17A Antibody (16-7175-85) in ELISA

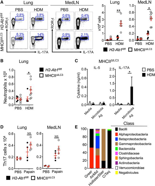
          Cell reports 2021 - Figure 4. MHC class II + ILC3s limit airway Th17 cell responses to microbes upon HDM exposure (A) Representative plots and quantitative graphs of the frequency and number of Th17 cells in lung parenchyma and MedLN from H2-Ab1 fl/fl control mice and MHC class II DeltaILC3 mice after exposure to HDM or PBS. Cells were gated on live CD45 + CD19 - CD3/CD5 + CD4 + (data pooled from 4 independent assays, n = 6). ... View More {{ $ctrl.currentElement.advancedVerification.fullName }} 验证信息 View more
          已发表图片由___提供 benchsci-logo
          PMID: {{$ctrl.currentElement.benchSciPubmedId}}
          查看产品

          {{$ctrl.videoDesc}}

          {{$ctrl.videoLongDesc}}

          IL-17A Antibody in Flow Cytometry, ELISA (Flow, ELISA)
          IL-17A Antibody in ELISA (ELISA)

          产品信息

          16-7175-85

          应用
          建议稀释比
          已发表文章

          流式细胞分析 (Flow)

          -
          查看2篇已发表文章 2篇已发表文章

          酶联免疫吸附实验 (ELISA)

          1-4 µg/mL
          查看5篇已发表文章 5篇已发表文章

          功能检测 (Functional)

          Assay-Dependent
          -

          对照试剂 (Ctrl)

          Assay-Dependent
          -
          产品规格

          种属反应

          Mouse, Rat

          已发表种属

          Human, Mouse

          宿主/亚型

          Rat / IgG2a, kappa

          推荐的同型对照

          Rat IgG2a kappa Isotype Control (eBR2a), Functional Grade, eBioscience™

          分类

          Monoclonal

          类型

          Antibody

          克隆号

          eBio17CK15A5

          偶联物

          Functional Grade Functional Grade Functional Grade
          • Unconjugated
          • Request custom conjugation

          形式

          Liquid

          浓度

          1 mg/mL

          纯化类型

          Affinity chromatography

          保存液

          PBS, pH 7.2

          内含物

          no preservative

          保存条件

          4°C

          运输条件

          Ambient (domestic); Wet ice (international)

          RRID

          AB_763573

          产品详细信息

          Description: The eBio17CK15A5 antibody reacts with mouse and rat IL-17A. Interleukin-17A (IL-17A) is a CD4+ T cell-derived cytokine that promotes inflammatory responses in cell lines and is elevated in rheumatoid arthritis, asthma, multiple sclerosis, psoriasis, and transplant rejection. The cDNA encoding human IL-17A was isolated from a library of CD4+ T cells; the encoded protein exhibits 72 percent amino acid identity with HVS13 , an open reading frame from a T lymphotropic Herpesvirus saimiri, and 63 percent with mouse CTLA-8 (cytotoxic T-lymphocyte associated antigen-8). Human IL-17A exists as glycosylated 20-30 kD homodimers. High levels of IL-17A homodimer are produced by activated peripheral blood CD4+ T-cells. IL-17A enhances expression of the intracellular adhesion molecule-1 (ICAM-1) in human fibroblasts. Human IL-17A also stimulates epithelial, endothelial, or fibroblastic cells to secrete IL-6, IL-8, G-CSF, and PGE2. In the presence of human IL-17A, fibroblasts can sustain the proliferation of CD34+ hematopoietic progenitors and induce maturation into neutrophils. Mouse, rat, and human IL-17A can induce IL-6 secretion in mouse stromal cells, indicating that all homologs can recognize the mouse IL-17A receptor.

          IL-23-dependent, IL-17A-producing CD4+ T cells (Th-17 cells) have been identified as a unique subset of Th cells that develops along a pathway that is distinct from the Th1- and Th2- cell differentiation pathways. The hallmark effector molecules of Th1 and Th2 cells, e.g., IFN-gamma and IL-4, have each been found to negatively regulate the generation of these Th-17 cells.

          Applications Reported: The eBio17CK15A5 antibody has been reported useful for mouse IL-17A ELISA and ELISPOT capture.

          Applications Tested: The Functional Grade Purified eBio17CK15A5 antibody has been tested by LAL assay to verify low endotoxin level and has been tested for mouse IL-17A ELISPOT and ELISA capture.

          The Functional Grade Purified eBio17CK15A5 antibody has been tested as the capture antibody in a sandwich ELISA for measurement of mouse IL-17A protein levels, in combination with the biotinylated eBio17B7 antibody (13-7177) for detection and recombinant mouse IL-17A (14-8171) as the standard. A suitable range of concentrations of this antibody for ELISA capture is 1.0 - 4.0 µg/mL. A standard curve consisting of doubling dilutions of the recombinant standard over the range of 1000 pg/mL - 8 pg/mL should be included in each ELISA plate.

          Storage and handling: Use in a sterile environment.

          Filtration: 0.2 µm post-manufacturing filtered.

          Purity: Greater than 90%, as determined by SDS-PAGE.

          Endotoxin Level: Less than 0.001 ng/µg antibody, as determined by LAL assay.

          Aggregation: Less than 10%, as determined by HPLC.

          靶标信息

          Interleukin-17A (IL-17A, CTLA-8) is a CD4+ T cell-derived cytokine that promotes inflammatory responses in cell lines and is elevated in rheumatoid arthritis, asthma, multiple sclerosis, psoriasis, and transplant rejection. IL-17A is a 32 kDa long, disulfide-linked homodimer consisting of 136 amino acids that is a member of a six-species family of proteins (IL-17A-17F) and signals through the IL-17 receptor (IL-17R/CDw217). High levels of IL-17A homodimer are produced by activated peripheral blood CD4+ T-cells, and IL-17A also enhances expression of the intracellular adhesion molecule-1 (ICAM-1) in human fibroblasts. In particular, human IL-17A also stimulates epithelial, endothelial, or fibroblastic cells to secrete IL-6, IL-8, G-CSF, and PGE2. In the presence of human IL-17A, fibroblasts can sustain the proliferation of CD34+ hematopoietic progenitors and induce maturation into neutrophils. Mouse, rat, and human IL-17A can induce IL-6 secretion in mouse stromal cells, indicating that all homologs can recognize the mouse receptor. IL-17A regulates the activities of NF-kappa B and mitogen-activated protein kinases, stimulates the expression of IL-6 and cyclooxygenase-2 (PTGS2/COX-2), and enhances the production of nitric oxide (NO).

          仅用于科研。不用于诊断过程。未经明确授权不得转售。

          生物信息学

          蛋白别名: CTLA-8; Cytotoxic T-lymphocyte-associated antigen 8; il 17; IL-17; ILN; Interleukin; interleukin 17; Interleukin 17 (cytotoxic T-lymphocyte-associated serine esterase 8); Interleukin-17A; Interleukin17A; R-IL-17-A

          查看更多 收起

          基因别名: CTLA-8; Ctla8; IL-17; IL-17A; Il17; Il17a

          查看更多 收起

          UniProt ID: (Mouse) Q62386

          查看更多 收起

          Entrez Gene ID: (Mouse) 16171, (Rat) 301289

          查看更多 收起

          功能
          cytokine activity
          参与通路
          inflammatory response positive regulation of necrotic cell death positive regulation of interleukin-23 production positive regulation of osteoclast differentiation positive regulation of transcription from RNA polymerase II promoter cellular response to interleukin-1 cellular response to glucocorticoid stimulus fibroblast activation positive regulation of cytokine production involved in inflammatory response response to amino acid
          It has to be done as per old AB suggested Products section.
          guarantee_icon

          性能保障

          只要您发现Invitrogen抗体在实验中的表现与网站或说明书的所述内容不符,您即可享受免费退换货服务。*

          了解更多
          help_icon

          随时为您服务

          获取常见问题的专家解答,或者直接联系我们的技术专家,咨询应用、设备、常规产品使用问题。

          联系技术支持
          订购 Plus Icon Minus Icon
          • 订单状态查询
          • 订单支持
          • 货号直购
          • 现货供应中心
          • 电子采购
          支持 Plus Icon Minus Icon
          • 帮助&支持
          • 联系我们 - 400 820 8982
          • 技术支持中心
          • 查找文件&证书
          • 报告网站问题
          资源 Plus Icon Minus Icon
          • 学习中心
          • 促销
          • 活动&研讨会
          • 社交媒体
          关于赛默飞 Plus Icon Minus Icon
          • 关于我们
          • 招聘 招聘
          • 投资者关系 投资者关系
          • 新闻 新闻
          • 社会责任 社会责任
          • 商标
          • 政策和通知
          品牌 Plus Icon Minus Icon
          • Thermo Scientific
          • Applied Biosystems
          • Invitrogen
          • Gibco
          • Ion Torrent
          • Patheon
          • PPD
          • 服务条款
          • 隐私政策
          • 定价和运输保险政策
          © 2006-2026 Thermo Fisher Scientific Inc. All rights reserved. All trademarks are the property of Thermo Fisher Scientific and its subsidiaries unless otherwise specified.
          China flag icon
          China
          本网站销售的所有产品均不得用于人类或动物之临床诊断或治疗,仅可用于工业或者科研等非医疗目的。
             电子营业执照 | 经营证照公示 | ICP备案号:沪ICP备11003924号 | 沪公网安备 31011502006935号

          Your items have has been added!


          Host server : magellan-search-green-659f68c6f4-rr9bx:80/100.66.76.204:80.
          git-commit: 208ebf2ce40f07c29af7b8d1bec64c518c8c0cf8
          git-url: https://github.com/thermofisher/magellan-search
          git-branch: release/2.43.0-2026.01.05-1.0