Hamburger Menu Button
Thermo Fisher Scientific Logo
登录
没有账号?建立账号 注册
  • 产品
    • 抗体
    • 引物合成
    • GeneArt Gene Synthesis Instant Designer
    • TaqMan Assay and Array Search
    • PCR 设备和耗材
    • 色谱柱和纯化柱
    • 实验室离心机
    • 分子生物学试剂和试剂盒
    • 实验室塑料耗材及用品
    • 查看所有产品分类
  • 应用和技术
    • 色谱
    • 细胞转染和培养
    • 实时荧光定量PCR
    • 质谱
    • 实验室塑料耗材及用品
    • 电子显微镜
    • 蛋白质生物学
    • PCR
    • RNAi
    • 环境
    • 查看所有应用和技术
  • 服务
    • 定制服务
    • 企业级实验室信息化服务
    • 金融&租赁服务
    • 仪器服务
    • OEM和商业供应
    • 培训服务
    • 360° CDMO 和 CRO 服务
    • CDMO 服务
    • 临床试验 CRO 服务
    • Unity Lab Services
    • 查看所有帮助和支持
  • 帮助和支持
    • 学习中心
    • 联系我们
    • 更改国家或地区
    • 查看所有帮助和支持
  • 热门产品
    • TaqMan Real-Time PCR Assays
      TaqMan 实时荧光定量 PCR 试剂盒
    • Antibodies
      抗体
    • Oligos, Primers & Probes
      寡核苷酸、引物、探针
    • GeneArt Gene Synthesis
      GeneArt 基因合成
    • Cell Culture Plastics
      细胞培养耗材
  • Who We Serve
    • 抗体治疗解决方案
    • 细胞与基因治疗解决方案
    • 学术科研
    • 工业与应用
  • 联系我们
  • 货号直购
  • 订单查询
  • 查找文件&证书
Thermo Fisher Scientific Logo

Search

搜索全部或下列指定分类
Search button
          • 联系我们
          • 货号直购
          • 登录
            登录
            没有账号?建立账号 注册
            • 我的账号
            • 订单
            • 会员中心
            • 账单及发票查询
            • 定制产品及项目
          • Primary Antibodies ›
          • IL-17A Antibodies
          Now also available in recombinant format (Product # 740005M) and additional conjugated formats in both full and sample sizes. Search using the clone ID "eBio64DEC17" or explore the "Additional formats" section on this page.

          Invitrogen

          IL-17A Monoclonal Antibody (eBio64DEC17), eBioscience™

          55个已发表图片
          71 篇参考文献
          查看其他118个IL-17A抗体

          {{$productOrderCtrl.translations['antibody.pdp.commerceCard.promotion.promotions']}}

          {{$productOrderCtrl.translations['antibody.pdp.commerceCard.promotion.viewpromo']}}

          {{$productOrderCtrl.translations['antibody.pdp.commerceCard.promotion.promocode']}}: {{promo.promoCode}} {{promo.promoTitle}} {{promo.promoDescription}}. {{$productOrderCtrl.translations['antibody.pdp.commerceCard.promotion.learnmore']}}

          说明书
          证书
          实验方案
          问题与答案
          技术支持
          说明书
          证书
          实验方案
          问题与答案
          技术支持
          说明书
          证书
          实验方案
          问题与答案
          技术支持

          Cite IL-17A Monoclonal Antibody (eBio64DEC17), eBioscience™

          Additional Information:
          {{banner.description}}
          {{$ctrl.isSkuNotesCollapsed ? 'View more' : 'View less'}}
          • 已发表图片 (55)
          IL-17A Antibody in Immunohistochemistry (IHC)
          Group 53 Created with Sketch.
          IL-17A Antibody in Immunohistochemistry (IHC)
          Group 53 Created with Sketch.

          图: 1 / 55

          {{ $ctrl.currentElement.advancedVerification.fullName }}
          {{ $ctrl.currentElement.advancedVerification.text }}

          IL-17A Antibody (14-7179-82) in IHC

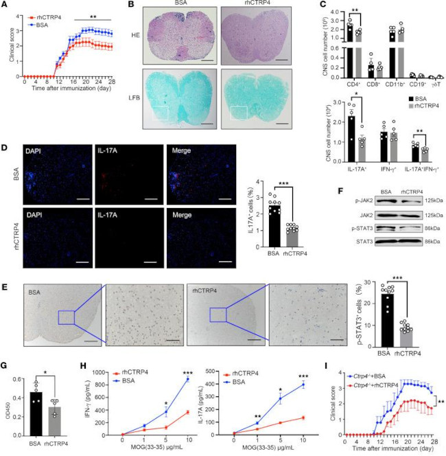
          The Journal of clinical investigation 2023 - In vivo administration of rhCTRP4 attenuates clinical severity. (A) After EAE induction of WT mice, 500 ng/mice rhCTRP4 or control (BSA) were administered intraperitoneally every day starting at disease onset on day 9 after immunization until sacrificed. The clinical scores were monitored daily and are depicted (n = 10/group). (B) Representative images of H&E and LFB staining on spinal cord sections of mice... View More {{ $ctrl.currentElement.advancedVerification.fullName }} 验证信息 View more
          已发表图片由___提供 benchsci-logo
          PMID: {{$ctrl.currentElement.benchSciPubmedId}}
          查看产品

          {{$ctrl.videoDesc}}

          {{$ctrl.videoLongDesc}}

          IL-17A Antibody in Immunohistochemistry (IHC)
          IL-17A Antibody in Immunohistochemistry, Immunocytochemistry (IHC, ICC/IF)
          IL-17A Antibody in Immunocytochemistry, Radioimmune assays (ICC/IF, RIA)
          IL-17A Antibody in Immunocytochemistry (ICC/IF)
          IL-17A Antibody in Immunocytochemistry (ICC/IF)
          IL-17A Antibody in Immunohistochemistry (IHC)
          IL-17A Antibody in Immunohistochemistry (IHC)
          IL-17A Antibody in Flow Cytometry (Flow)
          IL-17A Antibody in Flow Cytometry (Flow)
          IL-17A Antibody in Flow Cytometry (Flow)
          IL-17A Antibody in Flow Cytometry (Flow)
          IL-17A Antibody in Flow Cytometry (Flow)
          IL-17A Antibody in Flow Cytometry (Flow)
          IL-17A Antibody in Flow Cytometry (Flow)
          IL-17A Antibody in Flow Cytometry (Flow)
          IL-17A Antibody in Flow Cytometry (Flow)
          IL-17A Antibody in Flow Cytometry (Flow)
          IL-17A Antibody in Flow Cytometry (Flow)
          IL-17A Antibody in Flow Cytometry (Flow)
          IL-17A Antibody in Flow Cytometry (Flow)
          IL-17A Antibody in Flow Cytometry (Flow)
          IL-17A Antibody in Flow Cytometry (Flow)
          IL-17A Antibody in Flow Cytometry (Flow)
          IL-17A Antibody in Flow Cytometry (Flow)
          IL-17A Antibody in Flow Cytometry (Flow)
          IL-17A Antibody in Flow Cytometry (Flow)
          IL-17A Antibody in Flow Cytometry (Flow)
          IL-17A Antibody in Flow Cytometry (Flow)
          IL-17A Antibody in Flow Cytometry (Flow)
          IL-17A Antibody in Flow Cytometry (Flow)
          IL-17A Antibody in Flow Cytometry (Flow)
          IL-17A Antibody in Flow Cytometry (Flow)
          IL-17A Antibody in Flow Cytometry (Flow)
          IL-17A Antibody in Flow Cytometry (Flow)
          IL-17A Antibody in Flow Cytometry (Flow)
          IL-17A Antibody in Flow Cytometry (Flow)
          IL-17A Antibody in Flow Cytometry (Flow)
          IL-17A Antibody in Flow Cytometry (Flow)
          IL-17A Antibody in Flow Cytometry (Flow)
          IL-17A Antibody in Flow Cytometry (Flow)
          IL-17A Antibody in Flow Cytometry (Flow)
          IL-17A Antibody in Flow Cytometry (Flow)
          IL-17A Antibody in Flow Cytometry (Flow)
          IL-17A Antibody in Flow Cytometry (Flow)
          IL-17A Antibody in Flow Cytometry (Flow)
          IL-17A Antibody in Flow Cytometry (Flow)
          IL-17A Antibody in Flow Cytometry (Flow)
          IL-17A Antibody in Flow Cytometry (Flow)
          IL-17A Antibody in ELISA (ELISA)
          IL-17A Antibody in ELISA (ELISA)
          IL-17A Antibody in ELISA (ELISA)
          IL-17A Antibody in ELISA (ELISA)
          IL-17A Antibody in ELISA (ELISA)
          IL-17A Antibody in ELISA (ELISA)
          IL-17A Antibody in Neutralization (Neu)

          产品信息

          14-7179-82

          应用
          建议稀释比
          已发表文章

          免疫组化 (IHC)

          -
          查看4篇已发表文章 4篇已发表文章

          免疫组化(石蜡) (IHC (P))

          -
          查看2篇已发表文章 2篇已发表文章

          免疫组化(冰冻) (IHC (F))

          Assay-Dependent
          查看2篇已发表文章 2篇已发表文章

          免疫细胞化学 (ICC/IF)

          -
          查看7篇已发表文章 7篇已发表文章

          流式细胞分析 (Flow)

          -
          查看46篇已发表文章 46篇已发表文章

          酶联免疫吸附实验 (ELISA)

          Assay-Dependent
          查看5篇已发表文章 5篇已发表文章

          中和实验 (Neu)

          -
          查看3篇已发表文章 3篇已发表文章

          放射免疫测定 (RIA)

          -
          查看1篇已发表文章 1篇已发表文章

          其他PubMed (Misc)

          -
          查看1篇已发表文章 1篇已发表文章
          产品规格

          种属反应

          Human

          已发表种属

          Hamster, Human, Mouse, Non-human primate, Rat, Rhesus monkey, Sheep

          宿主/亚型

          Mouse / IgG1, kappa

          分类

          Monoclonal

          类型

          Antibody

          克隆号

          eBio64DEC17

          偶联物

          Unconjugated Unconjugated Unconjugated
          • Alexa Fluor 488 
          • APC 
          • APC-eFluor 780
          • Biotin 
          • Brilliant UV 563
          • Brilliant UV 737
          • Brilliant UV 805
          • Brilliant Violet 605
          • Brilliant Violet 786
          • eFluor 450
          • eFluor 506
          • eFluor 660
          • FITC
          • PE 
          • PE-Cyanine7
          • PE-eFluor 610
          • PerCP-Cyanine5.5
          • Request custom conjugation

          形式

          Liquid

          浓度

          0.5 mg/mL

          规格

          100 µg

          纯化类型

          Affinity chromatography

          保存液

          PBS, pH 7.2

          内含物

          0.09% sodium azide

          保存条件

          4°C

          运输条件

          Ambient (domestic); Wet ice (international)

          RRID

          AB_1210778

          产品详细信息

          Description: The eBio64DEC17 antibody reacts with human IL-17A. The eBio64DEC17 antibody is a neutralizing antibody. Interleukin-17A (IL-17A) is a CD4+ T cell-derived cytokine that promotes inflammatory responses in cell lines and is elevated in rheumatoid arthritis, asthma, multiple sclerosis, psoriasis, and transplant rejection. The cDNA encoding human IL-17A was isolated from a library of CD4+ T cells; the encoded protein exhibits 72 percent amino acid identity with HVS13 , an open reading frame from a T lymphotropic Herpesvirus saimiri, and 63 percent with mouse CTLA-8 (cytotoxic T-lymphocyte associated antigen-8). Human IL-17A exists as glycosylated 20-30 kD homodimers. High levels of IL-17A homodimer are produced by activated peripheral blood CD4+ T-cells. IL-17A enhances expression of the intracellular adhesion molecule-1 (ICAM-1) in human fibroblasts. Human IL-17A also stimulates epithelial, endothelial, or fibroblastic cells to secrete IL-6, IL-8, G-CSF, and PGE2. In the presence of human IL-17A, fibroblasts can sustain the proliferation of CD34+ hematopoietic progenitors and induce maturation into neutrophils. Mouse, rat, and human IL-17A can induce IL-6 secretion in mouse stromal cells, indicating that all homologs can recognize the mouse IL-17A receptor.



          IL-23-dependent, IL-17A-producing CD4+ T cells (Th-17 cells) have been identified as a unique subset of Th cells that develops along a pathway that is distinct from the Th1- and Th2- cell differentiation pathways. The hallmark effector molecules of Th1 and Th2 cells, e.g., IFN gamma and IL-4, have each been found to negatively regulate the generation of these Th-17 cells.

          Intracellular staining by eBio64DEC17 antibody identifies the same cell population as the eBio64CAP17 antibody, as can be seen in co-staining experiments using both antibodies.

          Applications Reported: This eBio64DEC17 antibody has been reported for use in immunohistology staining and ELISA.

          Applications Tested: This eBio64DEC17 antibody has been tested by ELISA.

          Purity: Greater than 90%, as determined by SDS-PAGE.

          Aggregation: Less than 10%, as determined by HPLC.

          Filtration: 0.2 µm post-manufacturing filtered.

          靶标信息

          Interleukin-17A (IL-17A, CTLA-8) is a CD4+ T cell-derived cytokine that promotes inflammatory responses in cell lines and is elevated in rheumatoid arthritis, asthma, multiple sclerosis, psoriasis, and transplant rejection. IL-17A is a 32 kDa long, disulfide-linked homodimer consisting of 136 amino acids that is a member of a six-species family of proteins (IL-17A-17F) and signals through the IL-17 receptor (IL-17R/CDw217). High levels of IL-17A homodimer are produced by activated peripheral blood CD4+ T-cells, and IL-17A also enhances expression of the intracellular adhesion molecule-1 (ICAM-1) in human fibroblasts. In particular, human IL-17A also stimulates epithelial, endothelial, or fibroblastic cells to secrete IL-6, IL-8, G-CSF, and PGE2. In the presence of human IL-17A, fibroblasts can sustain the proliferation of CD34+ hematopoietic progenitors and induce maturation into neutrophils. Mouse, rat, and human IL-17A can induce IL-6 secretion in mouse stromal cells, indicating that all homologs can recognize the mouse receptor. IL-17A regulates the activities of NF-kappa B and mitogen-activated protein kinases, stimulates the expression of IL-6 and cyclooxygenase-2 (PTGS2/COX-2), and enhances the production of nitric oxide (NO).

          仅用于科研。不用于诊断过程。未经明确授权不得转售。

          生物信息学

          蛋白别名: CTLA-8; Cytotoxic T-lymphocyte-associated antigen 8; cytotoxic T-lymphocyte-associated protein 8; il 17; IL-17; ILN; inflammatory cytokine; Interleukin; interleukin 17; interleukin 17 (cytotoxic T-lymphocyte-associated serine esterase 8); interleukin-17; Interleukin-17A; Interleukin17A; R-IL-17-A

          查看更多 收起

          基因别名: CTLA-8; CTLA8; IL-17; IL-17A; IL17; IL17A; ILA17

          查看更多 收起

          UniProt ID: (Human) Q16552

          查看更多 收起

          Entrez Gene ID: (Human) 3605

          查看更多 收起

          功能
          cytokine activity protein binding protein homodimerization activity protein heterodimerization activity
          参与通路
          positive regulation of antimicrobial peptide production adaptive immune response immune system process apoptotic process inflammatory response immune response Notch signaling pathway cell-cell signaling cell death response to wounding gene expression positive regulation of keratinocyte proliferation keratinocyte differentiation positive regulation of interleukin-1 beta production positive regulation of interleukin-12 production positive regulation of interleukin-16 production positive regulation of interleukin-23 production positive regulation of interleukin-6 production positive regulation of tumor necrosis factor production interleukin-17A-mediated signaling pathway keratinocyte proliferation innate immune response positive regulation of osteoclast differentiation positive regulation of transcription from RNA polymerase II promoter defense response to Gram-negative bacterium defense response to Gram-positive bacterium defense response to fungus positive regulation of protein kinase B signaling intestinal epithelial structure maintenance cellular response to interleukin-1 fibroblast activation regulation of primary metabolic process interleukin-17-mediated signaling pathway granulocyte migration negative regulation of inflammatory response to wounding positive regulation of cytokine production involved in inflammatory response positive regulation of bicellular tight junction assembly positive regulation of tumor necrosis factor superfamily cytokine production negative regulation of interleukin-17-mediated signaling pathway positive regulation of chemokine (C-X-C motif) ligand 1 production
          It has to be done as per old AB suggested Products section.

          Disclaimer

          Close

          Clicking the images or links will redirect you to a website hosted by BenchSci that provides third-party scientific content. Neither the content nor the BenchSci technology and processes for selection have been evaluated by us; we are providing them as-is and without warranty of any kind, including for use or application of the Thermo Fisher Scientific products presented.

          guarantee_icon

          性能保障

          只要您发现Invitrogen抗体在实验中的表现与网站或说明书的所述内容不符,您即可享受免费退换货服务。*

          了解更多
          help_icon

          随时为您服务

          获取常见问题的专家解答,或者直接联系我们的技术专家,咨询应用、设备、常规产品使用问题。

          联系技术支持
          订购 Plus Icon Minus Icon
          • 订单状态查询
          • 订单支持
          • 货号直购
          • 现货供应中心
          • 电子采购
          支持 Plus Icon Minus Icon
          • 帮助&支持
          • 联系我们 - 400 820 8982
          • 技术支持中心
          • 查找文件&证书
          • 报告网站问题
          资源 Plus Icon Minus Icon
          • 学习中心
          • 促销
          • 活动&研讨会
          • 社交媒体
          关于赛默飞 Plus Icon Minus Icon
          • 关于我们
          • 招聘 招聘
          • 投资者关系 投资者关系
          • 新闻 新闻
          • 社会责任 社会责任
          • 商标
          • 政策和通知
          品牌 Plus Icon Minus Icon
          • Thermo Scientific
          • Applied Biosystems
          • Invitrogen
          • Gibco
          • Ion Torrent
          • Unity Lab Services
          • Patheon
          • PPD
          • 服务条款
          • 隐私政策
          • 定价和运输保险政策
          © 2006-2026 Thermo Fisher Scientific Inc. All rights reserved. All trademarks are the property of Thermo Fisher Scientific and its subsidiaries unless otherwise specified.
          China flag icon
          China
          本网站销售的所有产品均不得用于人类或动物之临床诊断或治疗,仅可用于工业或者科研等非医疗目的。
             电子营业执照 | 经营证照公示 | ICP备案号:沪ICP备11003924号 | 沪公网安备 31011502006935号

          Your items have has been added!


          Host server : magellan-search-green-6479c7f679-zb4k5:80/100.66.74.142:80.
          git-commit: b70c0dceb888abc3b0dcebb5bc3a5b8753e7e816
          git-url: https://github.com/thermofisher/magellan-search
          git-branch: release/2.50.0-Offline