Hamburger Menu Button
Thermo Fisher Scientific Logo
登录
没有账号?建立账号 注册
  • 产品
    • 抗体
    • 引物合成
    • GeneArt Gene Synthesis Instant Designer
    • TaqMan Assay and Array Search
    • PCR 设备和耗材
    • 色谱柱和纯化柱
    • 实验室离心机
    • 分子生物学试剂和试剂盒
    • 实验室塑料耗材及用品
    • 查看所有产品分类
  • 应用和技术
    • 色谱
    • 细胞转染和培养
    • 实时荧光定量PCR
    • 质谱
    • 实验室塑料耗材及用品
    • 电子显微镜
    • 蛋白质生物学
    • PCR
    • RNAi
    • 环境
    • 查看所有应用和技术
  • 服务
    • 定制服务
    • 企业级实验室信息化服务
    • 金融&租赁服务
    • 仪器服务
    • OEM和商业供应
    • 培训服务
    • 360° CDMO 和 CRO 服务
    • CDMO 服务
    • 临床试验 CRO 服务
    • Unity Lab Services
    • 查看所有帮助和支持
  • 帮助和支持
    • 学习中心
    • 联系我们
    • 更改国家或地区
    • 查看所有帮助和支持
  • 热门产品
    • TaqMan Real-Time PCR Assays
      TaqMan 实时荧光定量 PCR 试剂盒
    • Antibodies
      抗体
    • Oligos, Primers & Probes
      寡核苷酸、引物、探针
    • GeneArt Gene Synthesis
      GeneArt 基因合成
    • Cell Culture Plastics
      细胞培养耗材
  • 联系我们
  • 货号直购
  • 订单查询
  • 查找文件&证书
Thermo Fisher Scientific Logo

Search

搜索全部或下列指定分类
Search button
          • 联系我们
          • 货号直购
          • 登录
            登录
            没有账号?建立账号 注册
            • 我的账号
            • 订单
            • 账单及发票查询
            • 定制产品及项目

          Disclaimer

          Clicking the images or links will redirect you to a website hosted by BenchSci that provides third-party scientific content. Neither the content nor the BenchSci technology and processes for selection have been evaluated by us; we are providing them as-is and without warranty of any kind, including for use or application of the Thermo Fisher Scientific products presented.

          • Primary Antibodies ›
          • IL-17A Antibodies
          Now also available in recombinant format (Product # 740005M) and additional conjugated formats in both full and sample sizes. Search using the clone ID "eBio64DEC17" or explore the "Additional formats" section on this page.

          Invitrogen

          IL-17A Monoclonal Antibody (eBio64DEC17), eBioscience™

          55个已发表图片
          71 篇参考文献
          查看其他94个IL-17A抗体

          {{$productOrderCtrl.translations['antibody.pdp.commerceCard.promotion.promotions']}}

          {{$productOrderCtrl.translations['antibody.pdp.commerceCard.promotion.viewpromo']}}

          {{$productOrderCtrl.translations['antibody.pdp.commerceCard.promotion.promocode']}}: {{promo.promoCode}} {{promo.promoTitle}} {{promo.promoDescription}}. {{$productOrderCtrl.translations['antibody.pdp.commerceCard.promotion.learnmore']}}

          说明书
          证书
          实验方案
          问题与答案
          技术支持
          说明书
          证书
          实验方案
          问题与答案
          技术支持
          说明书
          证书
          实验方案
          问题与答案
          技术支持

          Cite IL-17A Monoclonal Antibody (eBio64DEC17), eBioscience™

          Additional Information:
          {{banner.description}}
          {{$ctrl.isSkuNotesCollapsed ? 'View more' : 'View less'}}
          • 已发表图片 (55)
          IL-17A Antibody in ELISA (ELISA)
          Group 53 Created with Sketch.
          IL-17A Antibody in ELISA (ELISA)
          Group 53 Created with Sketch.

          图: 1 / 55

          {{ $ctrl.currentElement.advancedVerification.fullName }}
          {{ $ctrl.currentElement.advancedVerification.text }}

          IL-17A Antibody (14-7179-82) in ELISA

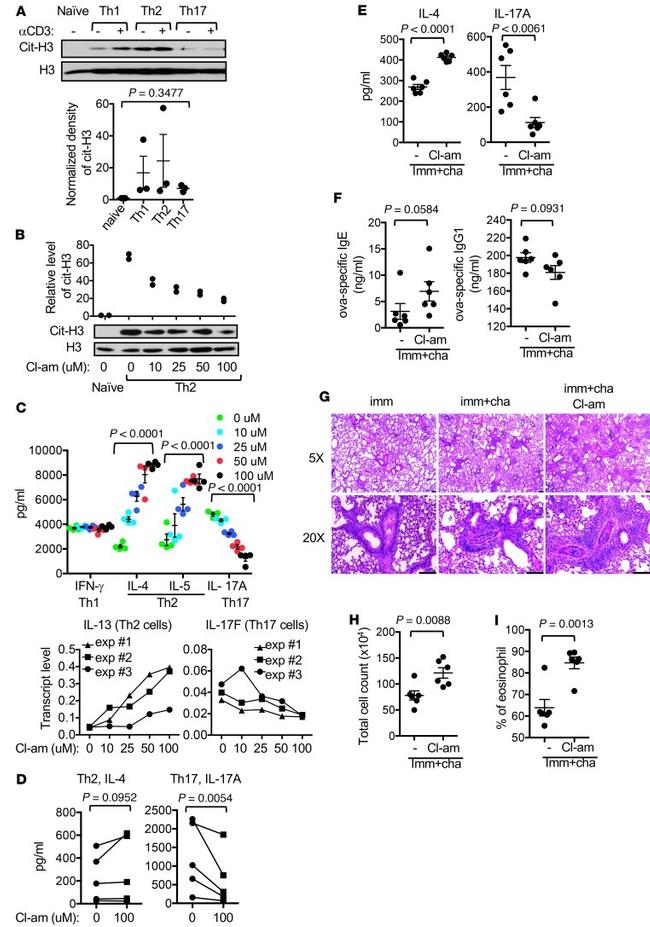
          JCI insight 2019 - Published figure using IL-17A monoclonal antibody (Product # 14-7179-82) in ELISA {{ $ctrl.currentElement.advancedVerification.fullName }} 验证信息 View more
          已发表图片由___提供 benchsci-logo
          PMID: {{$ctrl.currentElement.benchSciPubmedId}}
          查看产品

          {{$ctrl.videoDesc}}

          {{$ctrl.videoLongDesc}}

          IL-17A Antibody in Immunohistochemistry (IHC)
          IL-17A Antibody in Immunohistochemistry, Immunocytochemistry (IHC, ICC/IF)
          IL-17A Antibody in Immunocytochemistry, Radioimmune assays (ICC/IF, RIA)
          IL-17A Antibody in Immunocytochemistry (ICC/IF)
          IL-17A Antibody in Immunocytochemistry (ICC/IF)
          IL-17A Antibody in Immunohistochemistry (IHC)
          IL-17A Antibody in Immunohistochemistry (IHC)
          IL-17A Antibody in Flow Cytometry (Flow)
          IL-17A Antibody in Flow Cytometry (Flow)
          IL-17A Antibody in Flow Cytometry (Flow)
          IL-17A Antibody in Flow Cytometry (Flow)
          IL-17A Antibody in Flow Cytometry (Flow)
          IL-17A Antibody in Flow Cytometry (Flow)
          IL-17A Antibody in Flow Cytometry (Flow)
          IL-17A Antibody in Flow Cytometry (Flow)
          IL-17A Antibody in Flow Cytometry (Flow)
          IL-17A Antibody in Flow Cytometry (Flow)
          IL-17A Antibody in Flow Cytometry (Flow)
          IL-17A Antibody in Flow Cytometry (Flow)
          IL-17A Antibody in Flow Cytometry (Flow)
          IL-17A Antibody in Flow Cytometry (Flow)
          IL-17A Antibody in Flow Cytometry (Flow)
          IL-17A Antibody in Flow Cytometry (Flow)
          IL-17A Antibody in Flow Cytometry (Flow)
          IL-17A Antibody in Flow Cytometry (Flow)
          IL-17A Antibody in Flow Cytometry (Flow)
          IL-17A Antibody in Flow Cytometry (Flow)
          IL-17A Antibody in Flow Cytometry (Flow)
          IL-17A Antibody in Flow Cytometry (Flow)
          IL-17A Antibody in Flow Cytometry (Flow)
          IL-17A Antibody in Flow Cytometry (Flow)
          IL-17A Antibody in Flow Cytometry (Flow)
          IL-17A Antibody in Flow Cytometry (Flow)
          IL-17A Antibody in Flow Cytometry (Flow)
          IL-17A Antibody in Flow Cytometry (Flow)
          IL-17A Antibody in Flow Cytometry (Flow)
          IL-17A Antibody in Flow Cytometry (Flow)
          IL-17A Antibody in Flow Cytometry (Flow)
          IL-17A Antibody in Flow Cytometry (Flow)
          IL-17A Antibody in Flow Cytometry (Flow)
          IL-17A Antibody in Flow Cytometry (Flow)
          IL-17A Antibody in Flow Cytometry (Flow)
          IL-17A Antibody in Flow Cytometry (Flow)
          IL-17A Antibody in Flow Cytometry (Flow)
          IL-17A Antibody in Flow Cytometry (Flow)
          IL-17A Antibody in Flow Cytometry (Flow)
          IL-17A Antibody in Flow Cytometry (Flow)
          IL-17A Antibody in Flow Cytometry (Flow)
          IL-17A Antibody in ELISA (ELISA)
          IL-17A Antibody in ELISA (ELISA)
          IL-17A Antibody in ELISA (ELISA)
          IL-17A Antibody in ELISA (ELISA)
          IL-17A Antibody in ELISA (ELISA)
          IL-17A Antibody in ELISA (ELISA)
          IL-17A Antibody in Neutralization (Neu)

          产品信息

          14-7179-82

          应用
          建议稀释比
          已发表文章

          免疫组化 (IHC)

          -
          查看4篇已发表文章 4篇已发表文章

          免疫组化(石蜡) (IHC (P))

          -
          查看2篇已发表文章 2篇已发表文章

          免疫组化(冰冻) (IHC (F))

          Assay-Dependent
          查看2篇已发表文章 2篇已发表文章

          免疫细胞化学 (ICC/IF)

          -
          查看7篇已发表文章 7篇已发表文章

          流式细胞分析 (Flow)

          -
          查看46篇已发表文章 46篇已发表文章

          酶联免疫吸附实验 (ELISA)

          Assay-Dependent
          查看5篇已发表文章 5篇已发表文章

          中和实验 (Neu)

          -
          查看3篇已发表文章 3篇已发表文章

          放射免疫测定 (RIA)

          -
          查看1篇已发表文章 1篇已发表文章

          其他PubMed (Misc)

          -
          查看1篇已发表文章 1篇已发表文章
          产品规格

          种属反应

          Human

          已发表种属

          Hamster, Human, Mouse, Non-human primate, Rat, Rhesus monkey, Sheep

          宿主/亚型

          Mouse / IgG1, kappa

          分类

          Monoclonal

          类型

          Antibody

          克隆号

          eBio64DEC17

          偶联物

          Unconjugated Unconjugated Unconjugated
          • Alexa Fluor 488 
          • APC 
          • APC-eFluor 780
          • Biotin 
          • Brilliant UV 563
          • Brilliant UV 737
          • Brilliant UV 805
          • Brilliant Violet 605
          • Brilliant Violet 786
          • eFluor 450
          • eFluor 506
          • eFluor 660
          • FITC
          • PE 
          • PE-Cyanine7
          • PE-eFluor 610
          • PerCP-Cyanine5.5
          • Request custom conjugation

          形式

          Liquid

          浓度

          0.5 mg/mL

          纯化类型

          Affinity chromatography

          保存液

          PBS, pH 7.2

          内含物

          0.09% sodium azide

          保存条件

          4°C

          运输条件

          Ambient (domestic); Wet ice (international)

          RRID

          AB_1210778

          产品详细信息

          Description: The eBio64DEC17 antibody reacts with human IL-17A. The eBio64DEC17 antibody is a neutralizing antibody. Interleukin-17A (IL-17A) is a CD4+ T cell-derived cytokine that promotes inflammatory responses in cell lines and is elevated in rheumatoid arthritis, asthma, multiple sclerosis, psoriasis, and transplant rejection. The cDNA encoding human IL-17A was isolated from a library of CD4+ T cells; the encoded protein exhibits 72 percent amino acid identity with HVS13 , an open reading frame from a T lymphotropic Herpesvirus saimiri, and 63 percent with mouse CTLA-8 (cytotoxic T-lymphocyte associated antigen-8). Human IL-17A exists as glycosylated 20-30 kD homodimers. High levels of IL-17A homodimer are produced by activated peripheral blood CD4+ T-cells. IL-17A enhances expression of the intracellular adhesion molecule-1 (ICAM-1) in human fibroblasts. Human IL-17A also stimulates epithelial, endothelial, or fibroblastic cells to secrete IL-6, IL-8, G-CSF, and PGE2. In the presence of human IL-17A, fibroblasts can sustain the proliferation of CD34+ hematopoietic progenitors and induce maturation into neutrophils. Mouse, rat, and human IL-17A can induce IL-6 secretion in mouse stromal cells, indicating that all homologs can recognize the mouse IL-17A receptor.



          IL-23-dependent, IL-17A-producing CD4+ T cells (Th-17 cells) have been identified as a unique subset of Th cells that develops along a pathway that is distinct from the Th1- and Th2- cell differentiation pathways. The hallmark effector molecules of Th1 and Th2 cells, e.g., IFN gamma and IL-4, have each been found to negatively regulate the generation of these Th-17 cells.

          Intracellular staining by eBio64DEC17 antibody identifies the same cell population as the eBio64CAP17 antibody, as can be seen in co-staining experiments using both antibodies.

          Applications Reported: This eBio64DEC17 antibody has been reported for use in immunohistology staining and ELISA.

          Applications Tested: This eBio64DEC17 antibody has been tested by ELISA.

          Purity: Greater than 90%, as determined by SDS-PAGE.

          Aggregation: Less than 10%, as determined by HPLC.

          Filtration: 0.2 µm post-manufacturing filtered.

          靶标信息

          Interleukin-17A (IL-17A, CTLA-8) is a CD4+ T cell-derived cytokine that promotes inflammatory responses in cell lines and is elevated in rheumatoid arthritis, asthma, multiple sclerosis, psoriasis, and transplant rejection. IL-17A is a 32 kDa long, disulfide-linked homodimer consisting of 136 amino acids that is a member of a six-species family of proteins (IL-17A-17F) and signals through the IL-17 receptor (IL-17R/CDw217). High levels of IL-17A homodimer are produced by activated peripheral blood CD4+ T-cells, and IL-17A also enhances expression of the intracellular adhesion molecule-1 (ICAM-1) in human fibroblasts. In particular, human IL-17A also stimulates epithelial, endothelial, or fibroblastic cells to secrete IL-6, IL-8, G-CSF, and PGE2. In the presence of human IL-17A, fibroblasts can sustain the proliferation of CD34+ hematopoietic progenitors and induce maturation into neutrophils. Mouse, rat, and human IL-17A can induce IL-6 secretion in mouse stromal cells, indicating that all homologs can recognize the mouse receptor. IL-17A regulates the activities of NF-kappa B and mitogen-activated protein kinases, stimulates the expression of IL-6 and cyclooxygenase-2 (PTGS2/COX-2), and enhances the production of nitric oxide (NO).

          仅用于科研。不用于诊断过程。未经明确授权不得转售。

          生物信息学

          蛋白别名: CTLA-8; Cytotoxic T-lymphocyte-associated antigen 8; cytotoxic T-lymphocyte-associated protein 8; il 17; IL-17; ILN; Interleukin; interleukin 17; interleukin 17 (cytotoxic T-lymphocyte-associated serine esterase 8); Interleukin-17A; Interleukin17A; R-IL-17-A

          查看更多 收起

          基因别名: CTLA-8; CTLA8; IL-17; IL-17A; IL17; IL17A

          查看更多 收起

          UniProt ID: (Human) Q16552

          查看更多 收起

          Entrez Gene ID: (Human) 3605

          查看更多 收起

          功能
          cytokine activity cytokine receptor binding protein binding
          参与通路
          apoptotic process inflammatory response immune response cell surface receptor signaling pathway cell-cell signaling cell death positive regulation of necrotic cell death positive regulation of interleukin-23 production response to amino acid positive regulation of osteoclast differentiation positive regulation of transcription from RNA polymerase II promoter defense response to fungus cellular response to interleukin-1 cellular response to glucocorticoid stimulus fibroblast activation positive regulation of cytokine production involved in inflammatory response positive regulation of interleukin-6 secretion
          It has to be done as per old AB suggested Products section.
          guarantee_icon

          性能保障

          只要您发现Invitrogen抗体在实验中的表现与网站或说明书的所述内容不符,您即可享受免费退换货服务。*

          了解更多
          help_icon

          随时为您服务

          获取常见问题的专家解答,或者直接联系我们的技术专家,咨询应用、设备、常规产品使用问题。

          联系技术支持
          订购 Plus Icon Minus Icon
          • 订单状态查询
          • 订单支持
          • 货号直购
          • 现货供应中心
          • 电子采购
          支持 Plus Icon Minus Icon
          • 帮助&支持
          • 联系我们 - 400 820 8982
          • 技术支持中心
          • 查找文件&证书
          • 报告网站问题
          资源 Plus Icon Minus Icon
          • 学习中心
          • 促销
          • 活动&研讨会
          • 社交媒体
          关于赛默飞 Plus Icon Minus Icon
          • 关于我们
          • 招聘 招聘
          • 投资者关系 投资者关系
          • 新闻 新闻
          • 社会责任 社会责任
          • 商标
          • 政策和通知
          品牌 Plus Icon Minus Icon
          • Thermo Scientific
          • Applied Biosystems
          • Invitrogen
          • Gibco
          • Ion Torrent
          • Patheon
          • PPD
          • 服务条款
          • 隐私政策
          • 定价和运输保险政策
          © 2006-2026 Thermo Fisher Scientific Inc. All rights reserved. All trademarks are the property of Thermo Fisher Scientific and its subsidiaries unless otherwise specified.
          China flag icon
          China
          本网站销售的所有产品均不得用于人类或动物之临床诊断或治疗,仅可用于工业或者科研等非医疗目的。
             电子营业执照 | 经营证照公示 | ICP备案号:沪ICP备11003924号 | 沪公网安备 31011502006935号

          Your items have has been added!


          Host server : magellan-search-green-659f68c6f4-7dtsd:80/100.66.76.204:80.
          git-commit: 208ebf2ce40f07c29af7b8d1bec64c518c8c0cf8
          git-url: https://github.com/thermofisher/magellan-search
          git-branch: release/2.43.0-2026.01.05-1.0