Hamburger Menu Button
Thermo Fisher Scientific Logo
登录
没有账号?建立账号 注册
  • 产品
    • 抗体
    • 引物合成
    • GeneArt Gene Synthesis Instant Designer
    • TaqMan Assay and Array Search
    • PCR 设备和耗材
    • 色谱柱和纯化柱
    • 实验室离心机
    • 分子生物学试剂和试剂盒
    • 实验室塑料耗材及用品
    • 查看所有产品分类
  • 应用和技术
    • 色谱
    • 细胞转染和培养
    • 实时荧光定量PCR
    • 质谱
    • 实验室塑料耗材及用品
    • 电子显微镜
    • 蛋白质生物学
    • PCR
    • RNAi
    • 环境
    • 查看所有应用和技术
  • 服务
    • 定制服务
    • 企业级实验室信息化服务
    • 金融&租赁服务
    • 仪器服务
    • OEM和商业供应
    • 培训服务
    • 360° CDMO 和 CRO 服务
    • CDMO 服务
    • 临床试验 CRO 服务
    • Unity Lab Services
    • 查看所有帮助和支持
  • 帮助和支持
    • 学习中心
    • 联系我们
    • 更改国家或地区
    • 查看所有帮助和支持
  • 热门产品
    • TaqMan Real-Time PCR Assays
      TaqMan 实时荧光定量 PCR 试剂盒
    • Antibodies
      抗体
    • Oligos, Primers & Probes
      寡核苷酸、引物、探针
    • GeneArt Gene Synthesis
      GeneArt 基因合成
    • Cell Culture Plastics
      细胞培养耗材
  • Who We Serve
    • 抗体治疗解决方案
    • 细胞与基因治疗解决方案
    • 学术科研
    • 工业与应用
  • 联系我们
  • 货号直购
  • 订单查询
  • 查找文件&证书
Thermo Fisher Scientific Logo

Search

搜索全部或下列指定分类
Search button
          • 联系我们
          • 货号直购
          • 登录
            登录
            没有账号?建立账号 注册
            • 我的账号
            • 订单
            • 会员中心
            • 账单及发票查询
            • 定制产品及项目
          • Primary Antibodies ›
          • IL-17F Antibodies

          Invitrogen

          IL-17F Monoclonal Antibody (eBio18F10), PE, eBioscience™

          3个已发表图片
          13 篇参考文献
          查看其他44个IL-17F抗体

          {{$productOrderCtrl.translations['antibody.pdp.commerceCard.promotion.promotions']}}

          {{$productOrderCtrl.translations['antibody.pdp.commerceCard.promotion.viewpromo']}}

          {{$productOrderCtrl.translations['antibody.pdp.commerceCard.promotion.promocode']}}: {{promo.promoCode}} {{promo.promoTitle}} {{promo.promoDescription}}. {{$productOrderCtrl.translations['antibody.pdp.commerceCard.promotion.learnmore']}}

          说明书
          证书
          实验方案
          问题与答案
          技术支持
          说明书
          证书
          实验方案
          问题与答案
          技术支持
          说明书
          证书
          实验方案
          问题与答案
          技术支持

          Cite IL-17F Monoclonal Antibody (eBio18F10), PE, eBioscience™

          Additional Information:
          {{banner.description}}
          {{$ctrl.isSkuNotesCollapsed ? 'View more' : 'View less'}}
          • 抗体检测数据 (1)
          • 已发表图片 (3)
          IL-17F Antibody in Flow Cytometry (Flow)
          Group 53 Created with Sketch.
          IL-17F Antibody in Flow Cytometry (Flow)
          Group 53 Created with Sketch.

          图: 1 / 4

          {{ $ctrl.currentElement.advancedVerification.fullName }}
          {{ $ctrl.currentElement.advancedVerification.text }}

          IL-17F Antibody (12-7471-82) in Flow

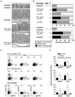
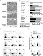
          Ten-day Th17-polarized mouse splenocytes were unstimulated (left) or stimulated with Cell Stimulation Cocktail (plus protein transport inhibitors) (Product # 00-4975-03) (right) for 5 hrs, followed by intracellular staining with Anti-Mouse CD4 FITC (Product # 11-0042-82) and 0.25 µg of Anti-Mouse IL-17F PE. Total viable cells, as determined by Fixable Viability Dye eFluor® 450 (Product # 65-0863-14), were used for analysis. {{ $ctrl.currentElement.advancedVerification.fullName }} 验证信息 View more
          已发表图片由___提供 benchsci-logo
          PMID: {{$ctrl.currentElement.benchSciPubmedId}}
          查看产品

          {{$ctrl.videoDesc}}

          {{$ctrl.videoLongDesc}}

          IL-17F Antibody in Flow Cytometry (Flow)
          IL-17F Antibody in Flow Cytometry (Flow)
          IL-17F Antibody in Flow Cytometry (Flow)
          IL-17F Antibody in Flow Cytometry (Flow)

          产品信息

          12-7471-82

          应用
          建议稀释比
          已发表文章

          流式细胞分析 (Flow)

          0.5 µg/test
          查看13篇已发表文章 13篇已发表文章
          产品规格

          种属反应

          Mouse

          已发表种属

          Human, Mouse

          宿主/亚型

          Rat / IgG2a, kappa

          推荐的同型对照

          Rat IgG2a kappa Isotype Control (eBR2a), PE, eBioscience™

          分类

          Monoclonal

          类型

          Antibody

          克隆号

          eBio18F10

          偶联物

          PE PE PE
          • Alexa Fluor 488 
          • Brilliant Violet 711
          • eFluor 660
          • PerCP-eFluor 710
          • Request custom conjugation

          激发/发射光谱

          565/576 nm 查看光谱 spectra

          形式

          Liquid

          浓度

          0.2 mg/mL

          规格

          100 µg

          纯化类型

          Affinity chromatography

          保存液

          PBS, pH 7.2

          内含物

          0.09% sodium azide

          保存条件

          4°C, store in dark, DO NOT FREEZE!

          运输条件

          Ambient (domestic); Wet ice (international)

          RRID

          AB_1210742

          产品详细信息

          Description: The eBio18F10 antibody reacts with mouse IL-17F. IL-17F is a 37 kD homodimer of the IL-17 family and a signature Th17 marker. Of all the six IL-17 family members, IL-17F and IL-17A share the strongest homology (50% amino acid identity), and the two genes are located in the same chromosomal region. Recent studies have demonstrated coordinated regulation of IL-17A and IL-17F during Th17 differentiation. Expression of IL-17F and IL-17A has been detected in activated human peripheral blood lymphocytes, specifically by activated human CD4+ T cells. In addition to IL-17A, differentiated Th17 cells also produce IL-17F and IL-22 upon re-activation. Like IL-17A, IL-17F has been linked with inflammatory diseases. IL-17F and IL-17A expression has been observed in tissue samples from various autoimmune diseases, such as rheumatoid arthritis, multiple sclerosis, psoriasis, inflammatory bowel disease, and asthma. IL-17F treatment of airway epithelium, vein endothelial cells, and fibroblasts has been reported to induce expression of IL-6, IL-8, GRO-alpha, ENA-78, TGF-beta, MCP-1, G-CSF, GM-CSF, and ICAM-1.

          Like IL-17A, IL-17F is a disulfide-linked homodimeric glycoprotein. The IL-17F homodimer includes a classical cysteine knot motif, which is found also in the TGF-beta, BMP, and NGF superfamilies. The presence of the cysteine knot motif suggested the possibility of a heterodimeric structure, as was reported for TGF-beta and inhibin/activin. Recent reports confirm that co-expression of IL-17F and IL-17A in HEK293 cells results in the formation of biologically active IL-17F/IL-17A heterodimers, in addition to the IL-17F homodimers and IL-17A homodimers. Moreover, activated human CD4+ T cells were found to produce the IL-17A/F heterodimer, along with the corresponding homodimers. In comparing the relative potency of IL-17A, IL-17F, and IL-17A/F, all three were found to induce GRO-alpha secretion; IL-17A was most potent, followed by IL-17A/F heterodimer, then IL-17F (100-fold lower than IL-17A). In the mouse, the IL-17A/F heterodimer (alone or in synergy with TNF-alpha) was found to regulate the expression of IL-6 and KC (mouse homolog of human GRO-alpha); this was found to be dependent on IL-17RA and TRAF6.

          Applications Reported: The eBio18F10 antibody has been reported useful for intracellular staining and flow cytometric analysis.

          Applications Tested: The eBio18F10 antibody has been tested by intracellular staining and flow cytometric analysis of in vitro-differentiated mouse Th17 cell cultures. The antibody can be used at less than or equal to 0.5 µg per test. A test is defined as the amount (µg) of antibody that will stain a cell sample in a final volume of 100 µL. Cell number should be determined empirically but can range from 10^5 to 10^8 cells/test. It is recommended that the antibody be carefully titrated for optimal performance in the assay of interest.

          Excitation: 488-561 nm; Emission: 578 nm; Laser: Blue Laser, Green Laser, Yellow-Green Laser.

          Filtration: 0.2 µm post-manufacturing filtered.

          靶标信息

          IL-17F (Interleukin 17F, CTLA-8)) is a cytokine belonging to the IL-17 family that is produced by inflammatory cells such as activated T cells, mast cells, and basophils. IL-17F is involved in allergic airway inflammation, and can induce several cytokines, chemokines, and adhesion molecules in bronchial epithelial cells, vein endothelial cells, fibroblasts, and eosinophils. IL-17F may be secreted as a homodimer, or a heterodimer with IL17A. It acts by binding to the type I receptor, IL-17R, aiding recruitment of monocytes and neutrophils at the site of inflammation by increasing chemokine production. IL-17F also stimulates induction of other pro-inflammatory cytokines TNF alpha, IL-1 beta, IL-6, and IL-8, and reports strongly suggest the involvement of IL-17 in several chronic inflammatory diseases such as rheumatoid arthritis, psoriasis and multiple sclerosis. TGF-beta (differentiation) and IL-23 (expansion) are required for induction and maintenance of Th17 (IL-17 producing) cells, which in turn induce the other pro-inflammatory cytokines. IL-17F is produced, and exists, as a homo-dimer, with homology to a herpes virus early protein, is one of the six members (IL-17A-F) of this cytokine family, and is well characterized and highly expressed by activated effector memory T cells. IL-17F has been found to inhibit the angiogenesis of endothelial cells and induce endothelial cells to produce IL2, TGFB1/TGFB, and monocyte chemoattractant protein-1.

          仅用于科研。不用于诊断过程。未经明确授权不得转售。

          How to use the Panel Builder

          Watch the video to learn how to use the Invitrogen Flow Cytometry Panel Builder to build your next flow cytometry panel in 5 easy steps.

          生物信息学

          蛋白别名: IL-17F; IL-24; ILN; Interleukin; Interleukin-17F; interleukin-24; Interleukin17F; mutant IL-17F

          查看更多 收起

          基因别名: C87042; IL-17F; Il17f

          查看更多 收起

          UniProt ID: (Mouse) Q7TNI7

          查看更多 收起

          Entrez Gene ID: (Mouse) 257630

          查看更多 收起

          功能
          cytokine activity cytokine receptor binding cytokine binding protein homodimerization activity
          参与通路
          proteoglycan metabolic process inflammatory response negative regulation of angiogenesis regulation of transforming growth factor beta receptor signaling pathway cytokine biosynthetic process lymphotoxin A biosynthetic process regulation of interleukin-2 biosynthetic process regulation of interleukin-6 biosynthetic process regulation of interleukin-8 biosynthetic process regulation of granulocyte macrophage colony-stimulating factor biosynthetic process positive regulation of transcription from RNA polymerase II promoter cartilage development positive regulation of cytokine production involved in inflammatory response
          It has to be done as per old AB suggested Products section.

          Disclaimer

          Close

          Clicking the images or links will redirect you to a website hosted by BenchSci that provides third-party scientific content. Neither the content nor the BenchSci technology and processes for selection have been evaluated by us; we are providing them as-is and without warranty of any kind, including for use or application of the Thermo Fisher Scientific products presented.

          guarantee_icon

          性能保障

          只要您发现Invitrogen抗体在实验中的表现与网站或说明书的所述内容不符,您即可享受免费退换货服务。*

          了解更多
          help_icon

          随时为您服务

          获取常见问题的专家解答,或者直接联系我们的技术专家,咨询应用、设备、常规产品使用问题。

          联系技术支持
          订购 Plus Icon Minus Icon
          • 订单状态查询
          • 订单支持
          • 货号直购
          • 现货供应中心
          • 电子采购
          支持 Plus Icon Minus Icon
          • 帮助&支持
          • 联系我们 - 400 820 8982
          • 技术支持中心
          • 查找文件&证书
          • 报告网站问题
          资源 Plus Icon Minus Icon
          • 学习中心
          • 促销
          • 活动&研讨会
          • 社交媒体
          关于赛默飞 Plus Icon Minus Icon
          • 关于我们
          • 招聘 招聘
          • 投资者关系 投资者关系
          • 新闻 新闻
          • 社会责任 社会责任
          • 商标
          • 政策和通知
          品牌 Plus Icon Minus Icon
          • Thermo Scientific
          • Applied Biosystems
          • Invitrogen
          • Gibco
          • Ion Torrent
          • Unity Lab Services
          • Patheon
          • PPD
          • 服务条款
          • 隐私政策
          • 定价和运输保险政策
          © 2006-2026 Thermo Fisher Scientific Inc. All rights reserved. All trademarks are the property of Thermo Fisher Scientific and its subsidiaries unless otherwise specified.
          China flag icon
          China
          本网站销售的所有产品均不得用于人类或动物之临床诊断或治疗,仅可用于工业或者科研等非医疗目的。
             电子营业执照 | 经营证照公示 | ICP备案号:沪ICP备11003924号 | 沪公网安备 31011502006935号

          Your items have has been added!


          Host server : magellan-search-green-6479c7f679-v472f:80/100.66.78.195:80.
          git-commit: b70c0dceb888abc3b0dcebb5bc3a5b8753e7e816
          git-url: https://github.com/thermofisher/magellan-search
          git-branch: release/2.50.0-Offline