Hamburger Menu Button
Thermo Fisher Scientific Logo
登录
没有账号?建立账号 注册
  • 产品
    • 抗体
    • 引物合成
    • GeneArt Gene Synthesis Instant Designer
    • TaqMan Assay and Array Search
    • PCR 设备和耗材
    • 色谱柱和纯化柱
    • 实验室离心机
    • 分子生物学试剂和试剂盒
    • 实验室塑料耗材及用品
    • 查看所有产品分类
  • 应用和技术
    • 色谱
    • 细胞转染和培养
    • 实时荧光定量PCR
    • 质谱
    • 实验室塑料耗材及用品
    • 电子显微镜
    • 蛋白质生物学
    • PCR
    • RNAi
    • 环境
    • 查看所有应用和技术
  • 服务
    • 定制服务
    • 企业级实验室信息化服务
    • 企业服务
    • 金融&租赁服务
    • 仪器服务
    • OEM和商业供应
    • 培训服务
    • 360° CDMO 和 CRO 服务
    • CDMO 服务
    • 临床试验 CRO 服务
    • 查看所有帮助和支持
  • 帮助和支持
    • 学习中心
    • 联系我们
    • 更改国家或地区
    • 查看所有帮助和支持
  • 热门产品
    • TaqMan Real-Time PCR Assays
      TaqMan 实时荧光定量 PCR 试剂盒
    • Antibodies
      抗体
    • Oligos, Primers & Probes
      寡核苷酸、引物、探针
    • GeneArt Gene Synthesis
      GeneArt 基因合成
    • Cell Culture Plastics
      细胞培养耗材
  • 联系我们
  • 货号直购
  • 订单查询
  • 查找文件&证书
Thermo Fisher Scientific Logo

Search

搜索全部或下列指定分类
Search button
          • 联系我们
          • 货号直购
          • 登录
            登录
            没有账号?建立账号 注册
            • 我的账号
            • 订单
            • 账单及发票查询
            • 定制产品及项目

          Disclaimer

          Clicking the images or links will redirect you to a website hosted by BenchSci that provides third-party scientific content. Neither the content nor the BenchSci technology and processes for selection have been evaluated by us; we are providing them as-is and without warranty of any kind, including for use or application of the Thermo Fisher Scientific products presented.

          • Primary Antibodies ›
          • IL-22 Antibodies

          Invitrogen

          IL-22 Monoclonal Antibody (IL22JOP), Functional Grade, eBioscience™

          31个已发表图片
          45 篇参考文献
          查看其他46个IL-22抗体

          {{$productOrderCtrl.translations['antibody.pdp.commerceCard.promotion.promotions']}}

          {{$productOrderCtrl.translations['antibody.pdp.commerceCard.promotion.viewpromo']}}

          {{$productOrderCtrl.translations['antibody.pdp.commerceCard.promotion.promocode']}}: {{promo.promoCode}} {{promo.promoTitle}} {{promo.promoDescription}}. {{$productOrderCtrl.translations['antibody.pdp.commerceCard.promotion.learnmore']}}

          说明书
          证书
          实验方案
          问题与答案
          技术支持
          说明书
          证书
          实验方案
          问题与答案
          技术支持
          说明书
          证书
          实验方案
          问题与答案
          技术支持

          Cite IL-22 Monoclonal Antibody (IL22JOP), Functional Grade, eBioscience™

          • 抗体检测数据 (1)
          • 已发表图片 (31)
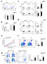
          IL-22 Antibody in Functional Assay (Functional)
          Group 53 Created with Sketch.
          IL-22 Antibody in Functional Assay (Functional)
          Group 53 Created with Sketch.

          图: 1 / 32

          {{ $ctrl.currentElement.advancedVerification.fullName }}
          {{ $ctrl.currentElement.advancedVerification.text }}

          IL-22 Antibody (16-7222-82) in Functional

          Neutralization of IL-22 Recombinant Protein activity as measured by IL-10 induction in COLO205 cells. {{ $ctrl.currentElement.advancedVerification.fullName }} 验证信息 View more
          已发表图片由___提供 benchsci-logo
          PMID: {{$ctrl.currentElement.benchSciPubmedId}}
          查看产品

          {{$ctrl.videoDesc}}

          {{$ctrl.videoLongDesc}}

          IL-22 Antibody in Functional Assay (Functional)
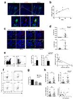
          IL-22 Antibody in Immunohistochemistry (IHC)
          IL-22 Antibody in Flow Cytometry (Flow)
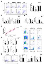
          IL-22 Antibody in Flow Cytometry (Flow)
          IL-22 Antibody in Flow Cytometry (Flow)
          IL-22 Antibody in Flow Cytometry (Flow)
          IL-22 Antibody in Flow Cytometry (Flow)
          IL-22 Antibody in Flow Cytometry (Flow)
          IL-22 Antibody in Flow Cytometry (Flow)
          IL-22 Antibody in Flow Cytometry (Flow)
          IL-22 Antibody in Flow Cytometry (Flow)
          IL-22 Antibody in Flow Cytometry (Flow)
          IL-22 Antibody in Flow Cytometry (Flow)
          IL-22 Antibody in Flow Cytometry (Flow)
          IL-22 Antibody in Flow Cytometry (Flow)
          IL-22 Antibody in Flow Cytometry (Flow)
          IL-22 Antibody in Flow Cytometry (Flow)
          IL-22 Antibody in Flow Cytometry (Flow)
          IL-22 Antibody in Flow Cytometry (Flow)
          IL-22 Antibody in Flow Cytometry (Flow)
          IL-22 Antibody in Flow Cytometry (Flow)
          IL-22 Antibody in Flow Cytometry (Flow)
          IL-22 Antibody in Flow Cytometry, Neutralization (Flow, Neu)
          IL-22 Antibody in Flow Cytometry, Neutralization (Flow, Neu)
          IL-22 Antibody in ELISA (ELISA)
          IL-22 Antibody in ELISA (ELISA)
          IL-22 Antibody in ELISA (ELISA)
          IL-22 Antibody in ELISA (ELISA)
          IL-22 Antibody in Neutralization (Neu)
          IL-22 Antibody in Neutralization (Neu)
          IL-22 Antibody in Neutralization (Neu)
          IL-22 Antibody in Functional Assay (Functional)

          产品信息

          16-7222-82

          应用
          建议稀释比
          已发表文章

          免疫组化 (IHC)

          -
          查看2篇已发表文章 2篇已发表文章

          流式细胞分析 (Flow)

          -
          查看26篇已发表文章 26篇已发表文章

          酶联免疫吸附实验 (ELISA)

          -
          查看2篇已发表文章 2篇已发表文章

          中和实验 (Neu)

          Assay-Dependent
          查看4篇已发表文章 4篇已发表文章

          功能检测 (Functional)

          Assay-Dependent
          查看6篇已发表文章 6篇已发表文章

          抑制试剂 (Inhibition)

          -
          查看1篇已发表文章 1篇已发表文章

          亲和纯化 (AP)

          -
          查看1篇已发表文章 1篇已发表文章

          其他PubMed (Misc)

          -
          查看3篇已发表文章 3篇已发表文章
          产品规格

          种属反应

          Human, Mouse, Rhesus monkey

          已发表种属

          C. elegans, Human, Mouse, Non-human primate, Rhesus monkey

          宿主/亚型

          Rat / IgG2a, kappa

          推荐的同型对照

          Rat IgG2a kappa Isotype Control (eBR2a), Functional Grade, eBioscience™

          分类

          Monoclonal

          类型

          Antibody

          克隆号

          IL22JOP

          偶联物

          Functional Grade Functional Grade Functional Grade
          • APC 
          • PerCP-eFluor 710
          • Request custom conjugation

          形式

          Liquid

          浓度

          1 mg/mL

          纯化类型

          Affinity chromatography

          保存液

          PBS, pH 7.2

          内含物

          no preservative

          保存条件

          4°C

          运输条件

          Ambient (domestic); Wet ice (international)

          RRID

          AB_2016695

          产品详细信息

          Description: The monoclonal antibody IL22JOP reacts with and inhibits the bioactivity of human and mouse IL-22. IL-22 is a 20 kDa member of the IL-10 cytokine family that is secreted primarily by Th17 cells, NK cells, and other T cells. Compared to IL-6 or TGF beta, IL-23 can induce greater levels of IL-22 in in vitro-differentiated Th17 cells. This observation suggests that IL-22 may be secreted by more fully differentiated Th17 cells in vivo. Recently, it was demonstrated that IL-22 could protect hosts from bacterial infection of the lungs and gut. Moreover, it has been reported that anti-CD3/CD28-induced production of IL-22 by PBMCs was elevated significantly in asthma patients compared to control patients. Flow cytometric analysis also showed that the frequencies of IL-17+IL-22+ CD4 T cells were increased in PBMCs from patients with ankylosing spondylitis and rheumatoid arthritis.

          IL22JOP is published to recognize rhesus IL-22.

          Applications Reported: The monoclonal antibody IL22JOP reacts with and inhibits the bioactivity of human and mouse IL-22.

          Applications Tested: The ND50 of IL22JOP, as determined by the inhibition of IL-10 induction in COLO205 cells by IL-22, is 10-40 ng/mL, in the presence of 0.2 ng/mL recombinant human or mouse IL-22. Neutralization dose will vary depending on assay method, cytokine concentration, and cell type.

          Storage and handling: Use in a sterile environment.

          Filtration: 0.2 µm post-manufacturing filtered.

          Purity: Greater than 90%, as determined by SDS-PAGE.

          Endotoxin Level: Less than 0.001 ng/µg antibody, as determined by LAL assay.

          Aggregation: Less than 10%, as determined by HPLC.

          靶标信息

          IL-22 also known as IL-10-related T-cell derived inducible factor, is an alpha helical cytokine and is considered a member of the IFN-IL-10 family, which includes IL-19, IL-20, IL-24, IL-26, IL-28, IL-29, and the type I and II interferons. IL-22 is produced mainly by activated T cells and NK cells. In humans, the IL-22 gene is located on the q arm of chromosome 12, and is structurally related to IL10. IL-22 acts by engaging the heterodimeric receptor complex consisting of primary receptor IL-22R1 and accessory receptor IL-10R2. IL-22R1 also binds IL-20 and IL-24; IL-10R2 also binds IL-10, IL-27, IL-28, and IL-29. Binding of IL-22 to its receptor complex induces signal transduction, particularly via the JAK-STAT pathway. In addition to the membrane-bound IL-22R1/IL-10R2 complex, a soluble single-chain IL-22 receptor termed IL-22BP has been found to antagonize IL-22 binding and signaling. IL-22 appears not to directly influence immune cells, and major targets of the cytokine appear to be nonimmune cells, such as cells of the skin, digestive and respiratory system, as well as hepatocytes, and keratinocytes. IL-22 has been described as an effector cytokine of the Th17 lineage. Along with IL-17A and IL-17F, IL-22 regulates genes associated with innate immunity of the skin. IL-17A, IL-17F and IL-22 are all co-expressed by Th17 cells, however, they are differentially regulated. The effects of IL-22 include induction of acute phase reactants and antimicrobial proteins, as well as increasing the mobility of keratinocytes. IL-22 is highly expressed during chronic inflammation, and found to activate intracellular kinases and transcription factors. IL-22 is critical for host defense against infections of extracellular pathogens, and promotes wound-healing responses. IL-22 is upregulated in activated T cells. IL-22 has been reported to mediate IL-23-induced acanthosis and dermal inflammation through activation of STAT3.

          仅用于科研。不用于诊断过程。未经明确授权不得转售。

          生物信息学

          蛋白别名: Cytokine Zcyto18; il 22; IL-10-related T-cell-derived inducible factor; IL-10-related T-cell-derived-inducible factor; IL-22; IL-22a; IL-TIF; IL-TIF alpha; ILN; ILTIF alpha; Interleukin; interleukin 10-related T cell-derived inducible factor; Interleukin-22; Interleukin-22a; Interleukin22

          查看更多 收起

          基因别名: EGK_03903; IL-21; IL-22; IL-22a; IL-D110; IL-TIF; IL22; Il22a; ILTIF; ILTIFa; TIFa; TIFIL-23; UNQ3099/PRO10096; ZCYTO18

          查看更多 收起

          UniProt ID: (Human) Q9GZX6, (Mouse) Q9JJY9

          查看更多 收起

          Entrez Gene ID: (Human) 50616, (Rhesus monkey) 718047, (Mouse) 50929

          查看更多 收起

          功能
          cytokine activity protein binding interleukin-22 receptor binding
          参与通路
          acute-phase response inflammatory response immune response cell-cell signaling positive regulation of JAK-STAT cascade response to glucocorticoid regulation of tyrosine phosphorylation of Stat3 protein positive regulation of transcription from RNA polymerase II promoter negative regulation of inflammatory response reactive oxygen species metabolic process
          It has to be done as per old AB suggested Products section.
          guarantee_icon

          性能保障

          只要您发现Invitrogen抗体在实验中的表现与网站或说明书的所述内容不符,您即可享受免费退换货服务。*

          了解更多
          help_icon

          随时为您服务

          获取常见问题的专家解答,或者直接联系我们的技术专家,咨询应用、设备、常规产品使用问题。

          联系技术支持
          订购 Plus Icon Minus Icon
          • 订单状态查询
          • 订单支持
          • 货号直购
          • 现货供应中心
          • 电子采购
          支持 Plus Icon Minus Icon
          • 帮助&支持
          • 联系我们 - 400 820 8982
          • 技术支持中心
          • 查找文件&证书
          • 报告网站问题
          资源 Plus Icon Minus Icon
          • 学习中心
          • 促销
          • 活动&研讨会
          • 社交媒体
          关于赛默飞 Plus Icon Minus Icon
          • 关于我们
          • 招聘 招聘
          • 投资者关系 投资者关系
          • 新闻 新闻
          • 社会责任 社会责任
          • 商标
          • 政策和通知
          品牌 Plus Icon Minus Icon
          • Thermo Scientific
          • Applied Biosystems
          • Invitrogen
          • Gibco
          • Ion Torrent
          • Patheon
          • PPD
          • 服务条款
          • 隐私政策
          • 定价和运输保险政策
          © 2006-2026 Thermo Fisher Scientific Inc. All rights reserved. All trademarks are the property of Thermo Fisher Scientific and its subsidiaries unless otherwise specified.
          China flag icon
          China
          本网站销售的所有产品均不得用于人类或动物之临床诊断或治疗,仅可用于工业或者科研等非医疗目的。
             电子营业执照 | 经营证照公示 | ICP备案号:沪ICP备11003924号 | 沪公网安备 31011502006935号

          Your items have has been added!


          Host server : magellan-search-blue-55ff9ddd88-lffdw:80/100.66.79.31:80.
          git-commit: d366ff9721d93504b2ac26a183b2b3e3d0e7d9ec
          git-url: https://github.com/thermofisher/magellan-search
          git-branch: release/2.42.0-2026.01.03-1.0