Hamburger Menu Button
Thermo Fisher Scientific Logo
登录
没有账号?建立账号 注册
  • 产品
    • 抗体
    • 引物合成
    • GeneArt Gene Synthesis Instant Designer
    • TaqMan Assay and Array Search
    • PCR 设备和耗材
    • 色谱柱和纯化柱
    • 实验室离心机
    • 分子生物学试剂和试剂盒
    • 实验室塑料耗材及用品
    • 查看所有产品分类
  • 应用和技术
    • 色谱
    • 细胞转染和培养
    • 实时荧光定量PCR
    • 质谱
    • 实验室塑料耗材及用品
    • 电子显微镜
    • 蛋白质生物学
    • PCR
    • RNAi
    • 环境
    • 查看所有应用和技术
  • 服务
    • 定制服务
    • 企业级实验室信息化服务
    • 金融&租赁服务
    • 仪器服务
    • OEM和商业供应
    • 培训服务
    • 360° CDMO 和 CRO 服务
    • CDMO 服务
    • 临床试验 CRO 服务
    • Unity Lab Services
    • 查看所有帮助和支持
  • 帮助和支持
    • 学习中心
    • 联系我们
    • 更改国家或地区
    • 查看所有帮助和支持
  • 热门产品
    • TaqMan Real-Time PCR Assays
      TaqMan 实时荧光定量 PCR 试剂盒
    • Antibodies
      抗体
    • Oligos, Primers & Probes
      寡核苷酸、引物、探针
    • GeneArt Gene Synthesis
      GeneArt 基因合成
    • Cell Culture Plastics
      细胞培养耗材
  • Who We Serve
    • 抗体治疗解决方案
    • 细胞与基因治疗解决方案
    • 学术科研
    • 工业与应用
  • 联系我们
  • 货号直购
  • 订单查询
  • 查找文件&证书
Thermo Fisher Scientific Logo

Search

搜索全部或下列指定分类
Search button
          • 联系我们
          • 货号直购
          • 登录
            登录
            没有账号?建立账号 注册
            • 我的账号
            • 订单
            • 会员中心
            • 账单及发票查询
            • 定制产品及项目
          • Primary Antibodies ›
          • IL-4 Antibodies

          Invitrogen

          IL-4 Monoclonal Antibody (11B11), PE, eBioscience™

          42个已发表图片
          83 篇参考文献
          查看其他94个IL-4抗体

          {{$productOrderCtrl.translations['antibody.pdp.commerceCard.promotion.promotions']}}

          {{$productOrderCtrl.translations['antibody.pdp.commerceCard.promotion.viewpromo']}}

          {{$productOrderCtrl.translations['antibody.pdp.commerceCard.promotion.promocode']}}: {{promo.promoCode}} {{promo.promoTitle}} {{promo.promoDescription}}. {{$productOrderCtrl.translations['antibody.pdp.commerceCard.promotion.learnmore']}}

          说明书
          证书
          实验方案
          问题与答案
          技术支持
          说明书
          证书
          实验方案
          问题与答案
          技术支持
          说明书
          证书
          实验方案
          问题与答案
          技术支持

          Cite IL-4 Monoclonal Antibody (11B11), PE, eBioscience™

          Additional Information:
          {{banner.description}}
          {{$ctrl.isSkuNotesCollapsed ? 'View more' : 'View less'}}
          • 已发表图片 (42)
          IL-4 Antibody in Flow Cytometry (Flow)
          Group 53 Created with Sketch.
          IL-4 Antibody in Flow Cytometry (Flow)
          Group 53 Created with Sketch.

          图: 1 / 42

          {{ $ctrl.currentElement.advancedVerification.fullName }}
          {{ $ctrl.currentElement.advancedVerification.text }}

          IL-4 Antibody (12-7041-41) in Flow

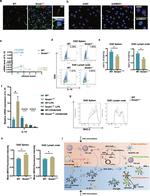
          Redox biology 2024 - Effect of ULK1 on HDM-induced inflammatory response in asthma. A. Schematic diagram of asthma modeling in ULK1-WT and ULK1 -/- mice. The mice in the WT + HDM group and ULK1 -/- + HDM group were given 50 mug HDM i.n. on days 0, 7, and 14, and injected with 50 mug HDM every day on days 21-27. WT + PBS group and ULK1 -/- + PBS group were used as control. B. H&E staining images of lung tissues (scale: 50 mum). ... View More {{ $ctrl.currentElement.advancedVerification.fullName }} 验证信息 View more
          已发表图片由___提供 benchsci-logo
          PMID: {{$ctrl.currentElement.benchSciPubmedId}}
          查看产品

          {{$ctrl.videoDesc}}

          {{$ctrl.videoLongDesc}}

          IL-4 Antibody in Flow Cytometry (Flow)
          IL-4 Antibody in Flow Cytometry (Flow)
          IL-4 Antibody in Flow Cytometry (Flow)
          IL-4 Antibody in Flow Cytometry (Flow)
          IL-4 Antibody in Flow Cytometry (Flow)
          IL-4 Antibody in Flow Cytometry (Flow)
          IL-4 Antibody in Flow Cytometry (Flow)
          IL-4 Antibody in Flow Cytometry (Flow)
          IL-4 Antibody in Flow Cytometry (Flow)
          IL-4 Antibody in Flow Cytometry (Flow)
          IL-4 Antibody in Flow Cytometry (Flow)
          IL-4 Antibody in Flow Cytometry (Flow)
          IL-4 Antibody in Flow Cytometry (Flow)
          IL-4 Antibody in Flow Cytometry (Flow)
          IL-4 Antibody in Flow Cytometry (Flow)
          IL-4 Antibody in Flow Cytometry (Flow)
          IL-4 Antibody in Flow Cytometry (Flow)
          IL-4 Antibody in Flow Cytometry (Flow)
          IL-4 Antibody in Flow Cytometry (Flow)
          IL-4 Antibody in Flow Cytometry (Flow)
          IL-4 Antibody in Flow Cytometry (Flow)
          IL-4 Antibody in Flow Cytometry (Flow)
          IL-4 Antibody in Flow Cytometry (Flow)
          IL-4 Antibody in Flow Cytometry (Flow)
          IL-4 Antibody in Flow Cytometry (Flow)
          IL-4 Antibody in Flow Cytometry (Flow)
          IL-4 Antibody in Flow Cytometry (Flow)
          IL-4 Antibody in Flow Cytometry (Flow)
          IL-4 Antibody in Flow Cytometry (Flow)
          IL-4 Antibody in Flow Cytometry (Flow)
          IL-4 Antibody in Flow Cytometry (Flow)
          IL-4 Antibody in Flow Cytometry (Flow)
          IL-4 Antibody in Flow Cytometry (Flow)
          IL-4 Antibody in Flow Cytometry (Flow)
          IL-4 Antibody in Flow Cytometry (Flow)
          IL-4 Antibody in Flow Cytometry (Flow)
          IL-4 Antibody in Flow Cytometry (Flow)
          IL-4 Antibody in Flow Cytometry (Flow)
          IL-4 Antibody in Flow Cytometry (Flow)
          IL-4 Antibody in Flow Cytometry (Flow)
          IL-4 Antibody in Flow Cytometry (Flow)
          IL-4 Antibody in Flow Cytometry (Flow)

          产品信息

          12-7041-41

          应用
          建议稀释比
          已发表文章

          免疫细胞化学 (ICC/IF)

          -
          查看1篇已发表文章 1篇已发表文章

          流式细胞分析 (Flow)

          5 µL (0.06 µg)/test
          查看81篇已发表文章 81篇已发表文章

          功能检测 (Functional)

          -
          查看1篇已发表文章 1篇已发表文章
          产品规格

          种属反应

          Mouse

          已发表种属

          Mouse, Rat

          宿主/亚型

          Rat / IgG1, kappa

          推荐的同型对照

          Rat IgG1 kappa Isotype Control (eBRG1), PE, eBioscience™

          分类

          Monoclonal

          类型

          Antibody

          克隆号

          11B11

          偶联物

          PE PE PE
          • Unconjugated
          • Alexa Fluor 488 
          • APC 
          • Brilliant UV 615
          • Brilliant Violet 421
          • Brilliant Violet 480
          • Brilliant Violet 786
          • Functional Grade
          • PE-Cyanine7
          • PerCP-eFluor 710
          • Request custom conjugation

          激发/发射光谱

          565/576 nm 查看光谱 spectra

          形式

          Liquid

          浓度

          5 µL/Test

          纯化类型

          Affinity chromatography

          保存液

          PBS, pH 7.2, with BSA

          内含物

          0.09% sodium azide

          保存条件

          4°C, store in dark, DO NOT FREEZE!

          运输条件

          Ambient (domestic); Wet ice (international)

          RRID

          AB_10854281

          产品详细信息

          Description: The 11B11 antibody reacts with mouse interleukin-4 (IL-4), a 14 kD cytokine. The 11B11 antibody is a neutralizing antibody. Mouse IL-4, also known as BCDF, BCGF-1 and BSF-1, is secreted by activated Th2 and natural killer T cells, and to a lesser extent by Th1 and mast cells. IL-4 is species-specific and promotes proliferation and differentiation of B cells. IL-4, in conjunction with other signals such as CD40, induces Ig isotype switching of B cells and the upregulation of surface MHC class II and CD23.

          Applications Reported: This 11B11 antibody has been reported for use in intracellular staining followed by flow cytometric analysis.

          Applications Tested: This 11B11 antibody has been pre-titrated and tested by intracellular staining of Th2 polarized and stimulated mouse splenocytes. This can be used at 5 µL (0.06 µg) per test. A test is defined as the amount (µg) of antibody that will stain a cell sample in a final volume of 100 µL. Cell number should be determined empirically but can range from 10^5 to 10^8 cells/test.

          Excitation: 488-561 nm; Emission: 578 nm; Laser: Blue Laser, Green Laser, Yellow-Green Laser.

          Filtration: 0.2 µm post-manufacturing filtered.

          靶标信息

          Interleukin-4 (IL-4) is a pleiotropic, immune-modulatory cytokine produced by activated T cells, and serves as a ligand for interleukin 4 receptor. IL-4 has been found to have the broadest range of actions. The interleukin 4 receptor also binds to IL13, which may contribute to many overlapping functions of this cytokine and IL13. STAT6, a signal transducer and activator of transcription, has been shown to play an important role in mediating the immune regulatory signal of IL-4. The IL-4 gene, IL-3, IL-5, IL-13, and CSF2 form a cytokine gene cluster on chromosome 5q. In particular, IL-4 is located in close proximity to IL13 on the chromosome. Further, the IL-4 gene, IL13 and IL5 are found to be coordinated by several long-range regulatory elements over a 120 kilobase range on the chromosome. IL-4 delta 2 is a known splice variant of IL-4.

          仅用于科研。不用于诊断过程。未经明确授权不得转售。

          How to use the Panel Builder

          Watch the video to learn how to use the Invitrogen Flow Cytometry Panel Builder to build your next flow cytometry panel in 5 easy steps.

          生物信息学

          蛋白别名: B-cell growth factor 1; B-cell IgG differentiation factor; B-cell stimulatory factor 1; BSF-1; H-IL-4; IGG1 induction factor; IL-4; ILN; Interleukin; Interleukin-4; Interleukin4; Lymphocyte stimulatory factor 1; M-IL-4; MGC79402

          查看更多 收起

          基因别名: BSF-1; Il-4; Il4

          查看更多 收起

          UniProt ID: (Mouse) P07750

          查看更多 收起

          Entrez Gene ID: (Mouse) 16189

          查看更多 收起

          功能
          cytokine activity cytokine receptor binding interleukin-4 receptor binding growth factor activity interleukin superfamily
          参与通路
          microglial cell activation positive regulation of protein phosphorylation innate immune response in mucosa positive regulation of defense response to virus by host T-helper 1 cell lineage commitment positive regulation of immunoglobulin production negative regulation of acute inflammatory response negative regulation of chronic inflammatory response immune response cholesterol metabolic process positive regulation of cell proliferation regulation of proton transport negative regulation of epithelial cell migration positive regulation of B cell proliferation B cell costimulation positive regulation of interleukin-10 production positive regulation of interleukin-13 production T-helper 2 cell cytokine production positive regulation of T cell proliferation positive regulation of activated T cell proliferation B cell activation positive regulation of tyrosine phosphorylation of Stat5 protein defense response to protozoan negative regulation of macrophage activation positive regulation of mast cell degranulation negative regulation of nitric oxide biosynthetic process T-helper 2 cell differentiation positive regulation of chemokine biosynthetic process positive regulation of MHC class II biosynthetic process positive regulation of T cell differentiation negative regulation of osteoclast differentiation negative regulation of transcription, DNA-templated positive regulation of transcription, DNA-templated positive regulation of transcription from RNA polymerase II promoter positive regulation of isotype switching to IgE isotypes positive regulation of isotype switching to IgG isotypes regulation of inflammatory response positive regulation of peptidyl-tyrosine phosphorylation regulation of immune response negative regulation of T cell activation positive regulation of B cell activation positive regulation of sequence-specific DNA binding transcription factor activity positive regulation of mononuclear cell migration dendritic cell differentiation extrinsic apoptotic signaling pathway in absence of ligand positive regulation of myoblast fusion negative regulation of complement-dependent cytotoxicity negative regulation of T-helper 17 cell differentiation negative regulation of endothelial cell apoptotic process positive regulation of eosinophil chemotaxis negative regulation of extrinsic apoptotic signaling pathway
          It has to be done as per old AB suggested Products section.

          Disclaimer

          Close

          Clicking the images or links will redirect you to a website hosted by BenchSci that provides third-party scientific content. Neither the content nor the BenchSci technology and processes for selection have been evaluated by us; we are providing them as-is and without warranty of any kind, including for use or application of the Thermo Fisher Scientific products presented.

          guarantee_icon

          性能保障

          只要您发现Invitrogen抗体在实验中的表现与网站或说明书的所述内容不符,您即可享受免费退换货服务。*

          了解更多
          help_icon

          随时为您服务

          获取常见问题的专家解答,或者直接联系我们的技术专家,咨询应用、设备、常规产品使用问题。

          联系技术支持
          订购 Plus Icon Minus Icon
          • 订单状态查询
          • 订单支持
          • 货号直购
          • 现货供应中心
          • 电子采购
          支持 Plus Icon Minus Icon
          • 帮助&支持
          • 联系我们 - 400 820 8982
          • 技术支持中心
          • 查找文件&证书
          • 报告网站问题
          资源 Plus Icon Minus Icon
          • 学习中心
          • 促销
          • 活动&研讨会
          • 社交媒体
          关于赛默飞 Plus Icon Minus Icon
          • 关于我们
          • 招聘 招聘
          • 投资者关系 投资者关系
          • 新闻 新闻
          • 社会责任 社会责任
          • 商标
          • 政策和通知
          品牌 Plus Icon Minus Icon
          • Thermo Scientific
          • Applied Biosystems
          • Invitrogen
          • Gibco
          • Ion Torrent
          • Unity Lab Services
          • Patheon
          • PPD
          • 服务条款
          • 隐私政策
          • 定价和运输保险政策
          © 2006-2026 Thermo Fisher Scientific Inc. All rights reserved. All trademarks are the property of Thermo Fisher Scientific and its subsidiaries unless otherwise specified.
          China flag icon
          China
          本网站销售的所有产品均不得用于人类或动物之临床诊断或治疗,仅可用于工业或者科研等非医疗目的。
             电子营业执照 | 经营证照公示 | ICP备案号:沪ICP备11003924号 | 沪公网安备 31011502006935号

          Your items have has been added!


          Host server : magellan-search-green-6479c7f679-sz4vp:80/100.66.76.236:80.
          git-commit: b70c0dceb888abc3b0dcebb5bc3a5b8753e7e816
          git-url: https://github.com/thermofisher/magellan-search
          git-branch: release/2.50.0-Offline