Hamburger Menu Button
Thermo Fisher Scientific Logo
登录
没有账号?建立账号 注册
  • 产品
    • 抗体
    • 引物合成
    • GeneArt Gene Synthesis Instant Designer
    • TaqMan Assay and Array Search
    • PCR 设备和耗材
    • 色谱柱和纯化柱
    • 实验室离心机
    • 分子生物学试剂和试剂盒
    • 实验室塑料耗材及用品
    • 查看所有产品分类
  • 应用和技术
    • 色谱
    • 细胞转染和培养
    • 实时荧光定量PCR
    • 质谱
    • 实验室塑料耗材及用品
    • 电子显微镜
    • 蛋白质生物学
    • PCR
    • RNAi
    • 环境
    • 查看所有应用和技术
  • 服务
    • 定制服务
    • 企业级实验室信息化服务
    • 企业服务
    • 金融&租赁服务
    • 仪器服务
    • OEM和商业供应
    • 培训服务
    • 360° CDMO 和 CRO 服务
    • CDMO 服务
    • 临床试验 CRO 服务
    • 查看所有帮助和支持
  • 帮助和支持
    • 学习中心
    • 联系我们
    • 更改国家或地区
    • 查看所有帮助和支持
  • 热门产品
    • TaqMan Real-Time PCR Assays
      TaqMan 实时荧光定量 PCR 试剂盒
    • Antibodies
      抗体
    • Oligos, Primers & Probes
      寡核苷酸、引物、探针
    • GeneArt Gene Synthesis
      GeneArt 基因合成
    • Cell Culture Plastics
      细胞培养耗材
  • 联系我们
  • 货号直购
  • 订单查询
  • 查找文件&证书
Thermo Fisher Scientific Logo

Search

搜索全部或下列指定分类
Search button
          • 联系我们
          • 货号直购
          • 登录
            登录
            没有账号?建立账号 注册
            • 我的账号
            • 订单
            • 账单及发票查询
            • 定制产品及项目

          Disclaimer

          Clicking the images or links will redirect you to a website hosted by BenchSci that provides third-party scientific content. Neither the content nor the BenchSci technology and processes for selection have been evaluated by us; we are providing them as-is and without warranty of any kind, including for use or application of the Thermo Fisher Scientific products presented.

          • Primary Antibodies ›
          • IL-4 Antibodies

          Invitrogen

          IL-4 Monoclonal Antibody (8D4-8), eBioscience™

          15个已发表图片
          22 篇参考文献
          查看其他90个IL-4抗体

          {{$productOrderCtrl.translations['antibody.pdp.commerceCard.promotion.promotions']}}

          {{$productOrderCtrl.translations['antibody.pdp.commerceCard.promotion.viewpromo']}}

          {{$productOrderCtrl.translations['antibody.pdp.commerceCard.promotion.promocode']}}: {{promo.promoCode}} {{promo.promoTitle}} {{promo.promoDescription}}. {{$productOrderCtrl.translations['antibody.pdp.commerceCard.promotion.learnmore']}}

          说明书
          证书
          实验方案
          问题与答案
          技术支持
          说明书
          证书
          实验方案
          问题与答案
          技术支持
          说明书
          证书
          实验方案
          问题与答案
          技术支持

          Cite IL-4 Monoclonal Antibody (8D4-8), eBioscience™

          Additional Information:
          {{banner.description}}
          {{$ctrl.isSkuNotesCollapsed ? 'View more' : 'View less'}}
          • 已发表图片 (15)
          IL-4 Antibody in Western Blot, Flow Cytometry (WB, Flow)
          Group 53 Created with Sketch.
          IL-4 Antibody in Western Blot, Flow Cytometry (WB, Flow)
          Group 53 Created with Sketch.

          图: 1 / 15

          {{ $ctrl.currentElement.advancedVerification.fullName }}
          {{ $ctrl.currentElement.advancedVerification.text }}

          IL-4 Antibody (14-7049-81) in WB, Flow

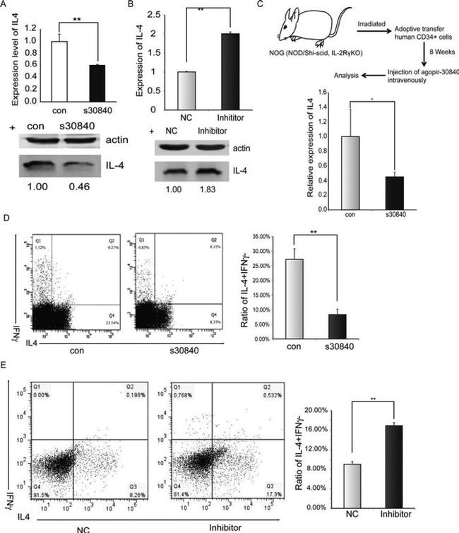
          Nucleic acids research 2015 - Figure 6. piR30840 regulates the development of Th2 lymphocytes. ( A and B ) Human CD4 naive cells were cultured in a conditioned medium for Th2 development and then transfected with an s30840 (A) or piR30840 inhibitor (B). IL-4 expression was detected by qRT-PCR and western blotting analyses. P < 0.01. The data represents three independent experiments. ( C ) Detection of IL-4 expression in human PBMCs isol... View More {{ $ctrl.currentElement.advancedVerification.fullName }} 验证信息 View more
          已发表图片由___提供 benchsci-logo
          PMID: {{$ctrl.currentElement.benchSciPubmedId}}
          查看产品

          {{$ctrl.videoDesc}}

          {{$ctrl.videoLongDesc}}

          IL-4 Antibody in Western Blot, Flow Cytometry (WB, Flow)
          IL-4 Antibody in Western Blot (WB)
          IL-4 Antibody in Western Blot (WB)
          IL-4 Antibody in Western Blot (WB)
          IL-4 Antibody in Flow Cytometry (Flow)
          IL-4 Antibody in Flow Cytometry (Flow)
          IL-4 Antibody in Flow Cytometry (Flow)
          IL-4 Antibody in Flow Cytometry (Flow)
          IL-4 Antibody in Flow Cytometry (Flow)
          IL-4 Antibody in Flow Cytometry (Flow)
          IL-4 Antibody in Flow Cytometry (Flow)
          IL-4 Antibody in Flow Cytometry (Flow)
          IL-4 Antibody in Flow Cytometry (Flow)
          IL-4 Antibody in Flow Cytometry (Flow)
          IL-4 Antibody in Radioimmune assays (RIA)

          产品信息

          14-7049-81

          应用
          建议稀释比
          已发表文章

          免疫印迹 (WB)

          -
          查看1篇已发表文章 1篇已发表文章

          流式细胞分析 (Flow)

          -
          查看15篇已发表文章 15篇已发表文章

          酶联免疫吸附实验 (ELISA)

          1-4 µg/mL
          查看3篇已发表文章 3篇已发表文章

          放射免疫测定 (RIA)

          -
          查看1篇已发表文章 1篇已发表文章

          T细胞活化 (TCA)

          -
          查看1篇已发表文章 1篇已发表文章

          亲和纯化 (AP)

          -
          查看1篇已发表文章 1篇已发表文章
          产品规格

          种属反应

          Human

          已发表种属

          C. elegans, Cynomolgus monkey, Human, Mouse, Non-human primate, Rhesus monkey

          宿主/亚型

          Mouse / IgG1, kappa

          分类

          Monoclonal

          类型

          Antibody

          克隆号

          8D4-8

          偶联物

          Unconjugated Unconjugated Unconjugated
          • Alexa Fluor 488 
          • APC 
          • eFluor 450
          • PE 
          • PE-Cyanine7
          • Request custom conjugation

          形式

          Liquid

          浓度

          0.5 mg/mL

          纯化类型

          Affinity chromatography

          保存液

          PBS, pH 7.2

          内含物

          0.09% sodium azide

          保存条件

          4°C

          运输条件

          Ambient (domestic); Wet ice (international)

          RRID

          AB_468416

          产品详细信息

          Description: The 8D4-8 antibody reacts with human interleukin-4 (IL-4), a 15-19 kDa cytokine secreted by Th2 cells.

          Applications Reported:The 8D4-8 antibody has been reported for use in capture of human IL-4 by ELISA and in intracellular staining for flow cytometric analysis.

          Applications Tested: The 8D4-8 antibody has been tested as the capture antibody in a sandwich ELISA for analysis of human Interleukin-4 (IL-4) in combination with the biotinylated MP4-25D2 (Product # 13-7048-81) antibody for detection and recombinant human IL-4 (Product # 14-8049-80) as the standard. A suitable range of concentrations of this antibody for ELISA capture is 1-4 µg/mL. A standard curve consisting of doubling dilutions of the recombinant standard over the range of 500 pg/mL - 4 pg/mL should be included in each ELISA plate.

          The fluorochrome-conjugated 8D4-8 antibody has been tested by intracellular staining for flow cytometric analysis. This can be used at less than or equal to 0.5 µg per test. A test is defined as the amount (µg) of antibody that will stain a cell sample in a final volume of 100 µL. Cell number should be determined empirically but can range from 10^5 to 10^8 cells/test. It is recommended that the antibody be carefully titrated for optimal performance in the assay of interest.

          Purity: Greater than 90%, as determined by SDS-PAGE.

          Aggregation:Less than 10%, as determined by HPLC.

          Filtration: 0.2 µm post-manufacturing filtered.

          靶标信息

          Interleukin-4 (IL-4) is a pleiotropic, immune-modulatory cytokine produced by activated T cells, and serves as a ligand for interleukin 4 receptor. IL-4 has been found to have the broadest range of actions. The interleukin 4 receptor also binds to IL13, which may contribute to many overlapping functions of this cytokine and IL13. STAT6, a signal transducer and activator of transcription, has been shown to play an important role in mediating the immune regulatory signal of IL-4. The IL-4 gene, IL-3, IL-5, IL-13, and CSF2 form a cytokine gene cluster on chromosome 5q. In particular, IL-4 is located in close proximity to IL13 on the chromosome. Further, the IL-4 gene, IL13 and IL5 are found to be coordinated by several long-range regulatory elements over a 120 kilobase range on the chromosome. IL-4 delta 2 is a known splice variant of IL-4.

          仅用于科研。不用于诊断过程。未经明确授权不得转售。

          生物信息学

          蛋白别名: B cell growth factor 1; B-cell stimulatory factor 1; B_cell stimulatory factor 1; Binetrakin; BSF-1; H-IL-4; IL-4; ILN; Interleukin; interleukin 4 variant 2; Interleukin-4; Interleukin4; Lymphocyte stimulatory factor 1; M-IL-4; MGC79402; Pitrakinra

          查看更多 收起

          基因别名: BCGF-1; BCGF1; BSF-1; BSF1; IL-4; IL4

          查看更多 收起

          UniProt ID: (Human) P05112

          查看更多 收起

          Entrez Gene ID: (Human) 3565

          查看更多 收起

          功能
          cytokine activity interleukin-4 receptor binding protein binding growth factor activity interleukin superfamily
          参与通路
          microglial cell activation innate immune response in mucosa positive regulation of defense response to virus by host T-helper 1 cell lineage commitment negative regulation of acute inflammatory response negative regulation of chronic inflammatory response chemotaxis immune response cellular defense response female pregnancy response to nutrient cholesterol metabolic process regulation of proton transport negative regulation of epithelial cell migration response to organic cyclic compound B cell differentiation positive regulation of B cell proliferation B cell costimulation positive regulation of interleukin-10 production positive regulation of interleukin-13 production response to cytokine T-helper 2 cell cytokine production type 2 immune response positive regulation of T cell proliferation positive regulation of activated T cell proliferation regulation of phosphorylation response to drug positive regulation of tyrosine phosphorylation of Stat5 protein defense response to protozoan myeloid dendritic cell differentiation negative regulation of macrophage activation negative regulation of apoptotic process positive regulation of mast cell degranulation negative regulation of nitric oxide biosynthetic process T-helper 2 cell differentiation positive regulation of chemokine biosynthetic process connective tissue growth factor biosynthetic process regulation of isotype switching positive regulation of MHC class II biosynthetic process response to ethanol positive regulation of T cell differentiation negative regulation of osteoclast differentiation negative regulation of transcription, DNA-templated positive regulation of transcription, DNA-templated positive regulation of transcription from RNA polymerase II promoter positive regulation of isotype switching to IgE isotypes positive regulation of isotype switching to IgG isotypes regulation of immune response positive regulation of sequence-specific DNA binding transcription factor activity retina development in camera-type eye negative regulation of white fat cell proliferation cellular response to mercury ion positive regulation of mononuclear cell migration dendritic cell differentiation extrinsic apoptotic signaling pathway in absence of ligand positive regulation of myoblast fusion negative regulation of complement-dependent cytotoxicity negative regulation of T-helper 17 cell differentiation negative regulation of endothelial cell apoptotic process positive regulation of eosinophil chemotaxis negative regulation of extrinsic apoptotic signaling pathway
          It has to be done as per old AB suggested Products section.
          guarantee_icon

          性能保障

          只要您发现Invitrogen抗体在实验中的表现与网站或说明书的所述内容不符,您即可享受免费退换货服务。*

          了解更多
          help_icon

          随时为您服务

          获取常见问题的专家解答,或者直接联系我们的技术专家,咨询应用、设备、常规产品使用问题。

          联系技术支持
          订购 Plus Icon Minus Icon
          • 订单状态查询
          • 订单支持
          • 货号直购
          • 现货供应中心
          • 电子采购
          支持 Plus Icon Minus Icon
          • 帮助&支持
          • 联系我们 - 400 820 8982
          • 技术支持中心
          • 查找文件&证书
          • 报告网站问题
          资源 Plus Icon Minus Icon
          • 学习中心
          • 促销
          • 活动&研讨会
          • 社交媒体
          关于赛默飞 Plus Icon Minus Icon
          • 关于我们
          • 招聘 招聘
          • 投资者关系 投资者关系
          • 新闻 新闻
          • 社会责任 社会责任
          • 商标
          • 政策和通知
          品牌 Plus Icon Minus Icon
          • Thermo Scientific
          • Applied Biosystems
          • Invitrogen
          • Gibco
          • Ion Torrent
          • Patheon
          • PPD
          • 服务条款
          • 隐私政策
          • 定价和运输保险政策
          © 2006-2026 Thermo Fisher Scientific Inc. All rights reserved. All trademarks are the property of Thermo Fisher Scientific and its subsidiaries unless otherwise specified.
          China flag icon
          China
          本网站销售的所有产品均不得用于人类或动物之临床诊断或治疗,仅可用于工业或者科研等非医疗目的。
             电子营业执照 | 经营证照公示 | ICP备案号:沪ICP备11003924号 | 沪公网安备 31011502006935号

          Your items have has been added!


          Host server : magellan-search-blue-55ff9ddd88-ctdjb:80/100.66.76.55:80.
          git-commit: d366ff9721d93504b2ac26a183b2b3e3d0e7d9ec
          git-url: https://github.com/thermofisher/magellan-search
          git-branch: release/2.42.0-2026.01.03-1.0