Hamburger Menu Button
Thermo Fisher Scientific Logo
登录
没有账号?建立账号 注册
  • 产品
    • 抗体
    • 引物合成
    • GeneArt Gene Synthesis Instant Designer
    • TaqMan Assay and Array Search
    • PCR 设备和耗材
    • 色谱柱和纯化柱
    • 实验室离心机
    • 分子生物学试剂和试剂盒
    • 实验室塑料耗材及用品
    • 查看所有产品分类
  • 应用和技术
    • 色谱
    • 细胞转染和培养
    • 实时荧光定量PCR
    • 质谱
    • 实验室塑料耗材及用品
    • 电子显微镜
    • 蛋白质生物学
    • PCR
    • RNAi
    • 环境
    • 查看所有应用和技术
  • 服务
    • 定制服务
    • 企业级实验室信息化服务
    • 金融&租赁服务
    • 仪器服务
    • OEM和商业供应
    • 培训服务
    • 360° CDMO 和 CRO 服务
    • CDMO 服务
    • 临床试验 CRO 服务
    • Unity Lab Services
    • 查看所有帮助和支持
  • 帮助和支持
    • 学习中心
    • 联系我们
    • 更改国家或地区
    • 查看所有帮助和支持
  • 热门产品
    • TaqMan Real-Time PCR Assays
      TaqMan 实时荧光定量 PCR 试剂盒
    • Antibodies
      抗体
    • Oligos, Primers & Probes
      寡核苷酸、引物、探针
    • GeneArt Gene Synthesis
      GeneArt 基因合成
    • Cell Culture Plastics
      细胞培养耗材
  • Who We Serve
    • 抗体治疗解决方案
    • 细胞与基因治疗解决方案
    • 学术科研
    • 工业与应用
  • 联系我们
  • 货号直购
  • 订单查询
  • 查找文件&证书
Thermo Fisher Scientific Logo

Search

搜索全部或下列指定分类
Search button
          • 联系我们
          • 货号直购
          • 登录
            登录
            没有账号?建立账号 注册
            • 我的账号
            • 订单
            • 账单及发票查询
            • 定制产品及项目
          • Primary Antibodies ›
          • IL-6 Antibodies

          Invitrogen

          IL-6 Polyclonal Antibody

          高级验证
          11个已发表图片
          26 篇参考文献
          查看其他129个IL-6抗体

          {{$productOrderCtrl.translations['antibody.pdp.commerceCard.promotion.promotions']}}

          {{$productOrderCtrl.translations['antibody.pdp.commerceCard.promotion.viewpromo']}}

          {{$productOrderCtrl.translations['antibody.pdp.commerceCard.promotion.promocode']}}: {{promo.promoCode}} {{promo.promoTitle}} {{promo.promoDescription}}. {{$productOrderCtrl.translations['antibody.pdp.commerceCard.promotion.learnmore']}}

          说明书
          证书
          实验方案
          问题与答案
          技术支持
          说明书
          证书
          实验方案
          问题与答案
          技术支持
          说明书
          证书
          实验方案
          问题与答案
          技术支持

          Cite IL-6 Polyclonal Antibody

          Additional Information:
          {{banner.description}}
          {{$ctrl.isSkuNotesCollapsed ? 'View more' : 'View less'}}
          • 抗体检测数据 (6)
          • 已发表图片 (11)
          • 高级验证 (2)
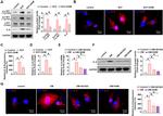
          IL-6 Antibody in Immunocytochemistry (ICC/IF)
          Group 53 Created with Sketch.
          IL-6 Antibody in Immunocytochemistry (ICC/IF)
          Group 53 Created with Sketch.

          图: 1 / 19

          {{ $ctrl.currentElement.advancedVerification.fullName }}
          {{ $ctrl.currentElement.advancedVerification.text }}

          IL-6 Antibody (P620) in ICC/IF

          Immunofluorescence analysis of IL-6 was performed using 70% confluent log phase HUVEC cells. The cells were fixed with 4% paraformaldehyde for 10 minutes, permeabilized with 0.1% Triton™ X-100 for 15 minutes, and blocked with 2% BSA for 45 minutes at room temperature. The cells were labeled with IL-6 Polyclonal Antibody (Product # P620) at 1:100 dilution in 0.1% BSA, incubated at 4 degree celsius overnight and then labeled with Donkey anti-Rabbit IgG (H+L) Highly Cross-Adsorbed Secondary Antibody, Alexa Fluor Plus 488 (Product # A32790), (... View More {{ $ctrl.currentElement.advancedVerification.fullName }} 验证信息 View more
          已发表图片由___提供 benchsci-logo
          PMID: {{$ctrl.currentElement.benchSciPubmedId}}
          查看产品

          {{$ctrl.videoDesc}}

          {{$ctrl.videoLongDesc}}

          IL-6 Antibody in Immunocytochemistry (ICC/IF)
          IL-6 Antibody in Western Blot (WB)
          IL-6 Antibody in Western Blot (WB)
          IL-6 Antibody in Flow Cytometry (Flow)
          IL-6 Antibody in Flow Cytometry (Flow)
          IL-6 Antibody in ELISA (ELISA)
          IL-6 Antibody in Western Blot, Immunocytochemistry (WB, ICC/IF)
          IL-6 Antibody in Western Blot (WB)
          IL-6 Antibody in Western Blot (WB)
          IL-6 Antibody in Western Blot (WB)
          IL-6 Antibody in Western Blot (WB)
          IL-6 Antibody in ELISA (ELISA)
          IL-6 Antibody in ELISA (ELISA)
          IL-6 Antibody in Neutralization (Neu)
          IL-6 Antibody in Neutralization (Neu)
          IL-6 Antibody in Neutralization (Neu)
          IL-6 Antibody in Neutralization (Neu)
          IL-6 Antibody
          IL-6 Antibody

          产品信息

          P620

          应用
          建议稀释比
          已发表文章

          免疫印迹 (WB)

          1:1,000
          查看8篇已发表文章 8篇已发表文章

          免疫组化 (IHC)

          -
          查看2篇已发表文章 2篇已发表文章

          免疫组织化学(多聚甲醛固定) (IHC (PFA))

          -
          查看1篇已发表文章 1篇已发表文章

          免疫细胞化学 (ICC/IF)

          1:100
          查看2篇已发表文章 2篇已发表文章

          流式细胞分析 (Flow)

          1:50-1:200
          -

          酶联免疫吸附实验 (ELISA)

          1:50-1:5,000
          查看6篇已发表文章 6篇已发表文章

          免疫沉淀 (IP)

          -
          查看1篇已发表文章 1篇已发表文章

          中和实验 (Neu)

          -
          查看6篇已发表文章 6篇已发表文章
          产品规格

          种属反应

          Human, Mouse

          已发表种属

          Human, Mouse, Pig, Rat

          宿主/亚型

          Rabbit / IgG

          分类

          Polyclonal

          类型

          Antibody

          抗原

          Recombinant human IL-6.

          偶联物

          Unconjugated Unconjugated Unconjugated

          形式

          Liquid

          浓度

          1.0 mg/mL

          规格

          1 mg

          纯化类型

          Protein G

          保存液

          PBS

          内含物

          no preservative

          保存条件

          -20°C

          运输条件

          Ambient (domestic); Wet ice (international)

          RRID

          AB_223481

          产品详细信息

          P620 detects IL-6 in WB, Flow and ELISA applications with human samples.



          The P620 immunogen is recombinant human IL-6.



          P620 detects IL-6 which has a predicted molecular weight of approximately 22 kDa.



          This product has been tested for endotoxins by limulus amoebocyte lysate (LAL) assay and contains an endotoxin concentration of less than or equal to 10 endotoxin units per milligram (EU/mg).

          靶标信息

          IL-6 is a gene that encodes a cytokine that plays a role in inflammation and the maturation of B cells. The protein produced by this gene is an endogenous pyrogen that can induce fever in people with autoimmune diseases or infections. The gene is primarily expressed at sites of acute and chronic inflammation, where it is secreted into the serum and induces a transcriptional inflammatory response through interleukin 6 receptor, alpha. The functioning of this gene is implicated in a wide variety of inflammation-associated disease states, including suspectibility to diabetes mellitus and systemic juvenile rheumatoid arthritis. Elevated levels of the encoded protein have been found in virus infections, including COVID-19 (disease caused by SARS-CoV-2). Diseases associated with IL6 include Kaposi Sarcoma and Rheumatoid Arthritis, Systemic Juvenile.

          仅用于科研。不用于诊断过程。未经明确授权不得转售。

          生物信息学

          蛋白别名: B-cell differentiation factor; B-cell hybridoma growth factor; B-cell stimulatory factor 2; BSF-2; CDF; CTL differentiation factor; H-IL-6; Hybridoma growth factor; hybridoma growth factor peptide; IFN-beta-2; IL-6; IL6; ILN; interferon 6 precursor; Interferon beta-2; Interleukin; interleukin 6; interleukin BSF-2; Interleukin HP-1; Interleukin-6; Interleukin6; M-IL-6; R-IL-6; unnamed protein product

          查看更多 收起

          基因别名: BSF-2; BSF2; CDF; HGF; HSF; IFN-beta-2; IFNB2; IL-6; IL6

          查看更多 收起

          UniProt ID: (Human) P05231, (Mouse) P08505

          查看更多 收起

          Entrez Gene ID: (Human) 3569, (Mouse) 16193

          查看更多 收起

          功能
          cytokine activity interleukin-6 receptor binding protein binding growth factor activity identical protein binding receptor binding
          参与通路
          neutrophil apoptotic process germinal center B cell differentiation hepatic immune response neutrophil mediated immunity monocyte chemotaxis positive regulation of immunoglobulin production positive regulation of acute inflammatory response positive regulation of leukocyte chemotaxis acute-phase response inflammatory response immune response humoral immune response JAK-STAT cascade positive regulation of cell proliferation negative regulation of cell proliferation vascular endothelial growth factor production regulation of vascular endothelial growth factor production positive regulation of vascular endothelial growth factor production positive regulation of gene expression positive regulation of epithelial to mesenchymal transition negative regulation of lipid storage response to activity cytokine-mediated signaling pathway cell differentiation platelet activation endocrine pancreas development neuron projection development response to peptidoglycan negative regulation of chemokine production positive regulation of chemokine production positive regulation of interleukin-1 beta production positive regulation of interleukin-10 production positive regulation of interleukin-17 production positive regulation of interleukin-21 production positive regulation of interleukin-6 production positive regulation of interleukin-8 production positive regulation of tumor necrosis factor production negative regulation of collagen biosynthetic process positive regulation of peptidyl-serine phosphorylation maintenance of blood-brain barrier positive regulation of T cell proliferation glucose homeostasis positive regulation of apoptotic process negative regulation of apoptotic process positive regulation of MAPK cascade negative regulation of fat cell differentiation positive regulation of osteoblast differentiation positive regulation of translation regulation of angiogenesis negative regulation of bone resorption positive regulation of transcription, DNA-templated positive regulation of transcription from RNA polymerase II promoter positive regulation of JAK-STAT cascade positive regulation of smooth muscle cell proliferation positive regulation of peptidyl-tyrosine phosphorylation negative regulation of neurogenesis regulation of insulin secretion defense response to Gram-negative bacterium defense response to Gram-positive bacterium positive regulation of B cell activation regulation of protein transport positive regulation of lymphocyte activation response to glucocorticoid defense response to virus positive regulation of glial cell proliferation T follicular helper cell differentiation regulation of astrocyte activation neuron cellular homeostasis glucagon secretion regulation of glucagon secretion interleukin-6-mediated signaling pathway cellular response to hydrogen peroxide cellular response to lipopolysaccharide T-helper 17 cell lineage commitment hepatocyte proliferation positive regulation of extracellular matrix disassembly inflammatory response to wounding liver regeneration receptor signaling pathway via STAT cellular response to virus regulation of neuroinflammatory response positive regulation of neuroinflammatory response positive regulation of cytokine production involved in inflammatory response positive regulation of platelet aggregation positive regulation of apoptotic DNA fragmentation positive regulation of pri-miRNA transcription from RNA polymerase II promoter regulation of microglial cell activation positive regulation of STAT cascade positive regulation of leukocyte adhesion to vascular endothelial cell positive regulation of T-helper 2 cell cytokine production negative regulation of primary miRNA processing negative regulation of interleukin-1-mediated signaling pathway positive regulation of type B pancreatic cell apoptotic process myeloid cell homeostasis negative regulation of protein kinase activity regulation of cell shape response to wounding cell growth positive regulation of protein import into nucleus, translocation T cell activation regulation of cell proliferation positive regulation of tyrosine phosphorylation of Stat3 protein defense response to protozoan regulation of apoptotic process negative regulation of cysteine-type endopeptidase activity involved in apoptotic process negative regulation of chemokine biosynthetic process regulation of circadian sleep/wake cycle, non-REM sleep positive regulation of nitric oxide biosynthetic process cell redox homeostasis positive regulation of T-helper 2 cell differentiation positive regulation of neuron differentiation negative regulation of gluconeogenesis positive regulation of DNA replication muscle cell cellular homeostasis negative regulation of hormone secretion negative regulation of muscle organ development positive regulation of epithelial cell proliferation negative regulation of cytokine secretion positive regulation of immunoglobulin secretion positive regulation of sequence-specific DNA binding transcription factor activity positive regulation of protein kinase B signaling positive regulation of transmission of nerve impulse branching involved in salivary gland morphogenesis epithelial cell proliferation involved in salivary gland morphogenesis positive regulation of ERK1 and ERK2 cascade cellular response to interleukin-1 cellular response to tumor necrosis factor negative regulation of neuron death
          It has to be done as per old AB suggested Products section.

          Disclaimer

          Close

          Clicking the images or links will redirect you to a website hosted by BenchSci that provides third-party scientific content. Neither the content nor the BenchSci technology and processes for selection have been evaluated by us; we are providing them as-is and without warranty of any kind, including for use or application of the Thermo Fisher Scientific products presented.

          guarantee_icon

          性能保障

          只要您发现Invitrogen抗体在实验中的表现与网站或说明书的所述内容不符,您即可享受免费退换货服务。*

          了解更多
          help_icon

          随时为您服务

          获取常见问题的专家解答,或者直接联系我们的技术专家,咨询应用、设备、常规产品使用问题。

          联系技术支持
          订购 Plus Icon Minus Icon
          • 订单状态查询
          • 订单支持
          • 货号直购
          • 现货供应中心
          • 电子采购
          支持 Plus Icon Minus Icon
          • 帮助&支持
          • 联系我们 - 400 820 8982
          • 技术支持中心
          • 查找文件&证书
          • 报告网站问题
          资源 Plus Icon Minus Icon
          • 学习中心
          • 促销
          • 活动&研讨会
          • 社交媒体
          关于赛默飞 Plus Icon Minus Icon
          • 关于我们
          • 招聘 招聘
          • 投资者关系 投资者关系
          • 新闻 新闻
          • 社会责任 社会责任
          • 商标
          • 政策和通知
          品牌 Plus Icon Minus Icon
          • Thermo Scientific
          • Applied Biosystems
          • Invitrogen
          • Gibco
          • Ion Torrent
          • Unity Lab Services
          • Patheon
          • PPD
          • 服务条款
          • 隐私政策
          • 定价和运输保险政策
          © 2006-2026 Thermo Fisher Scientific Inc. All rights reserved. All trademarks are the property of Thermo Fisher Scientific and its subsidiaries unless otherwise specified.
          China flag icon
          China
          本网站销售的所有产品均不得用于人类或动物之临床诊断或治疗,仅可用于工业或者科研等非医疗目的。
             电子营业执照 | 经营证照公示 | ICP备案号:沪ICP备11003924号 | 沪公网安备 31011502006935号

          Your items have has been added!


          Host server : magellan-search-green-6b469b8bb7-kg5vd:80/100.66.78.64:80.
          git-commit: a334af76dff23450325448aedefe62379591458a
          git-url: https://github.com/thermofisher/magellan-search
          git-branch: release/2.48.1-2026.04.16-1.0