Hamburger Menu Button
Thermo Fisher Scientific Logo
登录
没有账号?建立账号 注册
  • 产品
    • 抗体
    • 引物合成
    • GeneArt Gene Synthesis Instant Designer
    • TaqMan Assay and Array Search
    • PCR 设备和耗材
    • 色谱柱和纯化柱
    • 实验室离心机
    • 分子生物学试剂和试剂盒
    • 实验室塑料耗材及用品
    • 查看所有产品分类
  • 应用和技术
    • 色谱
    • 细胞转染和培养
    • 实时荧光定量PCR
    • 质谱
    • 实验室塑料耗材及用品
    • 电子显微镜
    • 蛋白质生物学
    • PCR
    • RNAi
    • 环境
    • 查看所有应用和技术
  • 服务
    • 定制服务
    • 企业级实验室信息化服务
    • 金融&租赁服务
    • 仪器服务
    • OEM和商业供应
    • 培训服务
    • 360° CDMO 和 CRO 服务
    • CDMO 服务
    • 临床试验 CRO 服务
    • Unity Lab Services
    • 查看所有帮助和支持
  • 帮助和支持
    • 学习中心
    • 联系我们
    • 更改国家或地区
    • 查看所有帮助和支持
  • 热门产品
    • TaqMan Real-Time PCR Assays
      TaqMan 实时荧光定量 PCR 试剂盒
    • Antibodies
      抗体
    • Oligos, Primers & Probes
      寡核苷酸、引物、探针
    • GeneArt Gene Synthesis
      GeneArt 基因合成
    • Cell Culture Plastics
      细胞培养耗材
  • 联系我们
  • 货号直购
  • 订单查询
  • 查找文件&证书
Thermo Fisher Scientific Logo

Search

搜索全部或下列指定分类
Search button
          • 联系我们
          • 货号直购
          • 登录
            登录
            没有账号?建立账号 注册
            • 我的账号
            • 订单
            • 账单及发票查询
            • 定制产品及项目

          Disclaimer

          Clicking the images or links will redirect you to a website hosted by BenchSci that provides third-party scientific content. Neither the content nor the BenchSci technology and processes for selection have been evaluated by us; we are providing them as-is and without warranty of any kind, including for use or application of the Thermo Fisher Scientific products presented.

          • Primary Antibodies ›
          • IL-6 Antibodies

          Invitrogen

          IL-6 Monoclonal Antibody (MQ2-39C3), eBioscience™

          3个已发表图片
          3 篇参考文献
          查看其他114个IL-6抗体

          {{$productOrderCtrl.translations['antibody.pdp.commerceCard.promotion.promotions']}}

          {{$productOrderCtrl.translations['antibody.pdp.commerceCard.promotion.viewpromo']}}

          {{$productOrderCtrl.translations['antibody.pdp.commerceCard.promotion.promocode']}}: {{promo.promoCode}} {{promo.promoTitle}} {{promo.promoDescription}}. {{$productOrderCtrl.translations['antibody.pdp.commerceCard.promotion.learnmore']}}

          说明书
          证书
          实验方案
          问题与答案
          技术支持
          说明书
          证书
          实验方案
          问题与答案
          技术支持
          说明书
          证书
          实验方案
          问题与答案
          技术支持

          Cite IL-6 Monoclonal Antibody (MQ2-39C3), eBioscience™

          Additional Information:
          {{banner.description}}
          {{$ctrl.isSkuNotesCollapsed ? 'View more' : 'View less'}}
          • 已发表图片 (3)
          IL-6 Antibody in ELISA (ELISA)
          Group 53 Created with Sketch.
          IL-6 Antibody in ELISA (ELISA)
          Group 53 Created with Sketch.

          图: 1 / 3

          {{ $ctrl.currentElement.advancedVerification.fullName }}
          {{ $ctrl.currentElement.advancedVerification.text }}

          IL-6 Antibody (14-7068-81) in ELISA

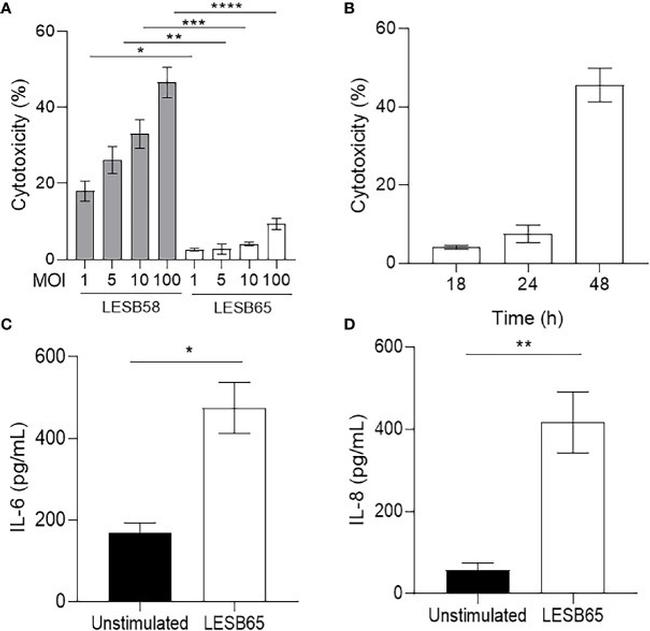
          Frontiers in cellular and infection microbiology 2021 - Figure 4 Host response to P. aeruginosa LESB strains in vitro . (A) Human bronchial epithelial cells (HBE) were infected with P. aeruginosa LESB58 or LESB65 at a multiplicity of infection (MOI) of 1, 5, 10, or 100 for 18 h. Amount of LDH in host-cell supernatants was quantified for determination of cytotoxicity. (B) At MOI = 10, P. aeruginosa LESB65 took 48 h to elicit cytotoxicity similar to that caused in... View More {{ $ctrl.currentElement.advancedVerification.fullName }} 验证信息 View more
          已发表图片由___提供 benchsci-logo
          PMID: {{$ctrl.currentElement.benchSciPubmedId}}
          查看产品

          {{$ctrl.videoDesc}}

          {{$ctrl.videoLongDesc}}

          IL-6 Antibody in ELISA (ELISA)
          IL-6 Antibody in Peptide array (ARRAY)
          IL-6 Antibody in Peptide array (ARRAY)

          产品信息

          14-7068-81

          应用
          建议稀释比
          已发表文章

          酶联免疫吸附实验 (ELISA)

          1 µg/mL
          查看2篇已发表文章 2篇已发表文章

          肽阵列 (Array)

          -
          查看1篇已发表文章 1篇已发表文章
          产品规格

          种属反应

          Human

          已发表种属

          Human

          宿主/亚型

          Rat / IgG2a, kappa

          分类

          Monoclonal

          类型

          Antibody

          克隆号

          MQ2-39C3

          偶联物

          Unconjugated Unconjugated Unconjugated
          • Biotin 
          • Request custom conjugation

          形式

          Liquid

          浓度

          0.5 mg/mL

          纯化类型

          Affinity chromatography

          保存液

          PBS, pH 7.2

          内含物

          0.09% sodium azide

          保存条件

          4°C

          运输条件

          Ambient (domestic); Wet ice (international)

          RRID

          AB_468424

          产品详细信息

          Description: The MQ2-39C3 antibody reacts with human interleukin-6 (IL-6), a 21-28 kDa cytokine secreted by a variety of cell types.

          Applications Reported: MQ2-39C3 has been reported for use in detection of human IL-6 by ELISA and immunoblotting (WB). The purified MQ2-39C3 can be used for blocking of fluorochrome conjugated MQ2-39C3 in intracellular flow cytometry experiments to serve as specificity control.

          Applications Tested: Biotinylated MQ2-39C3 is routinely tested by sandwich ELISA for analysis of human IL-6 in combination with MQ2-13A5 and can be used at 1 µg/mL. It is recommended that the antibody be carefully titrated for optimal performance in the assay of interest.

          Purity: Greater than 90%, as determined by SDS-PAGE.

          Aggregation: Less than 10%, as determined by HPLC.

          Filtration: 0.2 µm post-manufacturing filtered.

          靶标信息

          IL-6 is a gene that encodes a cytokine that plays a role in inflammation and the maturation of B cells. The protein produced by this gene is an endogenous pyrogen that can induce fever in people with autoimmune diseases or infections. The gene is primarily expressed at sites of acute and chronic inflammation, where it is secreted into the serum and induces a transcriptional inflammatory response through interleukin 6 receptor, alpha. The functioning of this gene is implicated in a wide variety of inflammation-associated disease states, including suspectibility to diabetes mellitus and systemic juvenile rheumatoid arthritis. Elevated levels of the encoded protein have been found in virus infections, including COVID-19 (disease caused by SARS-CoV-2). Diseases associated with IL6 include Kaposi Sarcoma and Rheumatoid Arthritis, Systemic Juvenile.

          仅用于科研。不用于诊断过程。未经明确授权不得转售。

          生物信息学

          蛋白别名: B-cell differentiation factor; B-cell stimulatory factor 2; BSF-2; CDF; CTL differentiation factor; H-IL-6; Hybridoma growth factor; IFN-beta-2; IL-6; ILN; Interferon beta-2; Interleukin; interleukin BSF-2; Interleukin-6; Interleukin6; M-IL-6; R-IL-6

          查看更多 收起

          基因别名: BSF-2; BSF2; CDF; HGF; HSF; IFN-beta-2; IFNB2; IL-6; IL6

          查看更多 收起

          UniProt ID: (Human) P05231

          查看更多 收起

          Entrez Gene ID: (Human) 3569

          查看更多 收起

          功能
          cytokine activity interleukin-6 receptor binding protein binding growth factor activity
          参与通路
          neutrophil apoptotic process response to yeast hepatic immune response neutrophil mediated immunity monocyte chemotaxis positive regulation of acute inflammatory response positive regulation of leukocyte chemotaxis negative regulation of protein kinase activity acute-phase response inflammatory response humoral immune response aging positive regulation of cell proliferation negative regulation of cell proliferation regulation of cell shape response to heat response to cold regulation of vascular endothelial growth factor production positive regulation of gene expression negative regulation of lipid storage response to auditory stimulus cell growth cytokine-mediated signaling pathway platelet activation response to caffeine endocrine pancreas development neuron projection development response to nutrient levels response to peptidoglycan positive regulation of chemokine production positive regulation of interleukin-6 production response to insulin negative regulation of collagen biosynthetic process positive regulation of peptidyl-serine phosphorylation positive regulation of protein import into nucleus, translocation cellular response to hepatocyte growth factor stimulus positive regulation of T cell proliferation response to drug positive regulation of tyrosine phosphorylation of Stat3 protein glucose homeostasis defense response to protozoan positive regulation of apoptotic process negative regulation of apoptotic process negative regulation of cysteine-type endopeptidase activity involved in apoptotic process response to amino acid positive regulation of MAPK cascade negative regulation of chemokine biosynthetic process regulation of circadian sleep/wake cycle, non-REM sleep positive regulation of nitric oxide biosynthetic process cell redox homeostasis negative regulation of fat cell differentiation positive regulation of T-helper 2 cell differentiation positive regulation of neuron differentiation positive regulation of osteoblast differentiation negative regulation of gluconeogenesis positive regulation of translation positive regulation of DNA replication regulation of angiogenesis positive regulation of transcription, DNA-templated positive regulation of transcription from RNA polymerase II promoter positive regulation of JAK-STAT cascade response to antibiotic muscle cell cellular homeostasis bone remodeling negative regulation of hormone secretion negative regulation of muscle organ development positive regulation of smooth muscle cell proliferation positive regulation of epithelial cell proliferation negative regulation of cytokine secretion positive regulation of peptidyl-tyrosine phosphorylation defense response to Gram-negative bacterium defense response to Gram-positive bacterium positive regulation of B cell activation positive regulation of immunoglobulin secretion positive regulation of sequence-specific DNA binding transcription factor activity positive regulation of NF-kappaB transcription factor activity response to glucocorticoid response to calcium ion response to electrical stimulus defense response to virus positive regulation of protein kinase B signaling positive regulation of transmission of nerve impulse branching involved in salivary gland morphogenesis epithelial cell proliferation involved in salivary gland morphogenesis glucagon secretion interleukin-6-mediated signaling pathway cellular response to hydrogen peroxide positive regulation of ERK1 and ERK2 cascade cellular response to lipopolysaccharide cellular response to interleukin-1 cellular response to tumor necrosis factor cellular response to dexamethasone stimulus positive regulation of cell proliferation in bone marrow T-helper 17 cell lineage commitment negative regulation of neuron death positive regulation of STAT protein import into nucleus positive regulation of type B pancreatic cell apoptotic process
          It has to be done as per old AB suggested Products section.
          guarantee_icon

          性能保障

          只要您发现Invitrogen抗体在实验中的表现与网站或说明书的所述内容不符,您即可享受免费退换货服务。*

          了解更多
          help_icon

          随时为您服务

          获取常见问题的专家解答,或者直接联系我们的技术专家,咨询应用、设备、常规产品使用问题。

          联系技术支持
          订购 Plus Icon Minus Icon
          • 订单状态查询
          • 订单支持
          • 货号直购
          • 现货供应中心
          • 电子采购
          支持 Plus Icon Minus Icon
          • 帮助&支持
          • 联系我们 - 400 820 8982
          • 技术支持中心
          • 查找文件&证书
          • 报告网站问题
          资源 Plus Icon Minus Icon
          • 学习中心
          • 促销
          • 活动&研讨会
          • 社交媒体
          关于赛默飞 Plus Icon Minus Icon
          • 关于我们
          • 招聘 招聘
          • 投资者关系 投资者关系
          • 新闻 新闻
          • 社会责任 社会责任
          • 商标
          • 政策和通知
          品牌 Plus Icon Minus Icon
          • Thermo Scientific
          • Applied Biosystems
          • Invitrogen
          • Gibco
          • Ion Torrent
          • Patheon
          • PPD
          • 服务条款
          • 隐私政策
          • 定价和运输保险政策
          © 2006-2026 Thermo Fisher Scientific Inc. All rights reserved. All trademarks are the property of Thermo Fisher Scientific and its subsidiaries unless otherwise specified.
          China flag icon
          China
          本网站销售的所有产品均不得用于人类或动物之临床诊断或治疗,仅可用于工业或者科研等非医疗目的。
             电子营业执照 | 经营证照公示 | ICP备案号:沪ICP备11003924号 | 沪公网安备 31011502006935号

          Your items have has been added!


          Host server : magellan-search-green-659f68c6f4-7dtsd:80/100.66.76.204:80.
          git-commit: 208ebf2ce40f07c29af7b8d1bec64c518c8c0cf8
          git-url: https://github.com/thermofisher/magellan-search
          git-branch: release/2.43.0-2026.01.05-1.0