Hamburger Menu Button
Thermo Fisher Scientific Logo
登录
没有账号?建立账号 注册
  • 产品
    • 抗体
    • 引物合成
    • GeneArt Gene Synthesis Instant Designer
    • TaqMan Assay and Array Search
    • PCR 设备和耗材
    • 色谱柱和纯化柱
    • 实验室离心机
    • 分子生物学试剂和试剂盒
    • 实验室塑料耗材及用品
    • 查看所有产品分类
  • 应用和技术
    • 色谱
    • 细胞转染和培养
    • 实时荧光定量PCR
    • 质谱
    • 实验室塑料耗材及用品
    • 电子显微镜
    • 蛋白质生物学
    • PCR
    • RNAi
    • 环境
    • 查看所有应用和技术
  • 服务
    • 定制服务
    • 企业级实验室信息化服务
    • 企业服务
    • 金融&租赁服务
    • 仪器服务
    • OEM和商业供应
    • 培训服务
    • 360° CDMO 和 CRO 服务
    • CDMO 服务
    • 临床试验 CRO 服务
    • 查看所有帮助和支持
  • 帮助和支持
    • 学习中心
    • 联系我们
    • 更改国家或地区
    • 查看所有帮助和支持
  • 热门产品
    • TaqMan Real-Time PCR Assays
      TaqMan 实时荧光定量 PCR 试剂盒
    • Antibodies
      抗体
    • Oligos, Primers & Probes
      寡核苷酸、引物、探针
    • GeneArt Gene Synthesis
      GeneArt 基因合成
    • Cell Culture Plastics
      细胞培养耗材
  • 联系我们
  • 货号直购
  • 订单查询
  • 查找文件&证书
Thermo Fisher Scientific Logo

Search

搜索全部或下列指定分类
Search button
          • 联系我们
          • 货号直购
          • 登录
            登录
            没有账号?建立账号 注册
            • 我的账号
            • 订单
            • 账单及发票查询
            • 定制产品及项目

          Disclaimer

          Clicking the images or links will redirect you to a website hosted by BenchSci that provides third-party scientific content. Neither the content nor the BenchSci technology and processes for selection have been evaluated by us; we are providing them as-is and without warranty of any kind, including for use or application of the Thermo Fisher Scientific products presented.

          • Primary Antibodies ›
          • IL-6 Receptor (CD126) Antibodies

          Invitrogen

          IL-6 Receptor Recombinant Rabbit Monoclonal Antibody (033)

          4个已发表图片
          2 篇参考文献
          查看其他33个IL-6 Receptor (CD126)抗体

          {{$productOrderCtrl.translations['antibody.pdp.commerceCard.promotion.promotions']}}

          {{$productOrderCtrl.translations['antibody.pdp.commerceCard.promotion.viewpromo']}}

          {{$productOrderCtrl.translations['antibody.pdp.commerceCard.promotion.promocode']}}: {{promo.promoCode}} {{promo.promoTitle}} {{promo.promoDescription}}. {{$productOrderCtrl.translations['antibody.pdp.commerceCard.promotion.learnmore']}}

          说明书
          证书
          实验方案
          问题与答案
          技术支持
          说明书
          证书
          实验方案
          问题与答案
          技术支持
          说明书
          证书
          实验方案
          问题与答案
          技术支持

          Cite IL-6 Receptor Recombinant Rabbit Monoclonal Antibody (033)

          • 抗体检测数据 (2)
          • 已发表图片 (4)
          IL-6 Receptor Antibody in Western Blot (WB)
          Group 53 Created with Sketch.
          IL-6 Receptor Antibody in Western Blot (WB)
          Group 53 Created with Sketch.

          图: 1 / 6

          {{ $ctrl.currentElement.advancedVerification.fullName }}
          {{ $ctrl.currentElement.advancedVerification.text }}

          IL-6 Receptor Antibody (MA5-29721) in WB

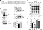
          Western blot was performed using Anti-IL-6 Receptor Recombinant Rabbit Monoclonal Antibody (33) (Product # MA5-29721) and a 70kDa band corresponding to full length Interleukin-6 receptor subunit alpha, and a 55kDa band corresponding to secretory Interleukin-6 receptor alpha was observed across all cell lines and tissues tested. Membrane enriched extracts (30 µg lysate) of Mouse Spleenocytes (Lane 1), RAW 264.7 (Lane 2) and RAW 264.7 conditioned medium (Lane 3) were electrophoresed using NuPAGE™ 4-12% Bis-Tris Protein Gel (Product # NP0321B... View More {{ $ctrl.currentElement.advancedVerification.fullName }} 验证信息 View more
          已发表图片由___提供 benchsci-logo
          PMID: {{$ctrl.currentElement.benchSciPubmedId}}
          查看产品

          {{$ctrl.videoDesc}}

          {{$ctrl.videoLongDesc}}

          IL-6 Receptor Antibody in Western Blot (WB)
          IL-6 Receptor Antibody in Flow Cytometry (Flow)
          IL-6 Receptor Antibody in Western Blot (WB)
          IL-6 Receptor Antibody in Western Blot (WB)
          IL-6 Receptor Antibody in Western Blot (WB)
          IL-6 Receptor Antibody in Western Blot (WB)
          IL-6 Receptor Recombinant Rabbit Monoclonal Antibody (033)

          产品信息

          MA5-29721

          应用
          建议稀释比
          已发表文章

          免疫印迹 (WB)

          1:500
          查看2篇已发表文章 2篇已发表文章

          流式细胞分析 (Flow)

          1:25-1:100
          -
          产品规格

          种属反应

          Human, Rat

          已发表种属

          Mouse

          宿主/亚型

          Rabbit / IgG

          Expression System

          HEK293 cells

          分类

          Recombinant Monoclonal

          类型

          Antibody

          克隆号

          033

          抗原

          Recombinant Mouse IL-6R/CD126 protein (Ile44-Glu357)
          查看免疫原

          偶联物

          Unconjugated Unconjugated Unconjugated
          • APC 
          • PE 
          • Request custom conjugation

          形式

          Liquid

          浓度

          1 mg/mL

          纯化类型

          Protein A

          保存液

          PBS

          内含物

          no preservative

          保存条件

          Store at 4°C short term. For long term storage, store at -20°C, avoiding freeze/thaw cycles.

          运输条件

          Ambient (domestic); Wet ice (international)

          RRID

          AB_2785544

          产品详细信息

          This product is preservative free. It is recommended to add sodium azide to avoid contamination (final concentration 0.05%-0.1%).

          Recombinant rabbit monoclonal antibodies are produced using in vitro expression systems. The expression systems are developed by cloning in the specific antibody DNA sequences from immunoreactive rabbits. Then, individual clones are screened to select the best candidates for production. The advantages of using recombinant rabbit monoclonal antibodies include: better specificity and sensitivity, lot-to-lot consistency, animal origin-free formulations, and broader immunoreactivity to diverse targets due to larger rabbit immune repertoire.

          This antibody has specificity for Mouse IL-6R/CD126.

          靶标信息

          Interleukin 6 receptor (IL6R), also known as CD126 (Cluster of Differentiation 126), is a type I cytokine receptor. This gene encodes a subunit of the interleukin 6 (IL6) receptor complex. Interleukin 6 is a potent pleiotropic cytokine that regulates cell growth and differentiation and plays an important role in the immune response. The IL6 receptor is a protein complex consisting of this protein and interleukin 6 signal transducer (IL6ST/GP130/IL6-beta), a receptor subunit also shared by many other cytokines. Dysregulated production of IL6 and this receptor are implicated in the pathogenesis of many diseases, such as multiple myeloma, autoimmune diseases and prostate cancer. Alternatively spliced transcript variants encoding distinct isoforms have been reported. A pseudogene of this gene is found on chromosome 9.

          仅用于科研。不用于诊断过程。未经明确授权不得转售。

          生物信息学

          蛋白别名: CD126; CD126 antigen; gp80; IL-6 Receptor; il-6 receptor alpha; IL-6 receptor subunit alpha; IL-6R 1; IL-6R subunit alpha; IL-6R-alpha; IL-6RA; ILN; Interleukin; interleukin 6 receptor, alpha; Interleukin-6 receptor subunit alpha; Membrane glycoprotein 80; MGC104991

          查看更多 收起

          基因别名: CD126; gp80; IL-6R-1; IL-6RA; IL6Q; IL6R; IL6R1; IL6RA; IL6RQ

          查看更多 收起

          UniProt ID: (Human) P08887

          查看更多 收起

          Entrez Gene ID: (Human) 3570, (Rat) 24499

          查看更多 收起

          功能
          ciliary neurotrophic factor receptor activity interleukin-6 receptor activity interleukin-6 receptor binding protein binding enzyme binding interleukin-6 binding protein homodimerization activity ciliary neurotrophic factor binding transmembrane signal receptor
          参与通路
          hepatic immune response monocyte chemotaxis positive regulation of leukocyte chemotaxis acute-phase response positive regulation of cell proliferation cytokine-mediated signaling pathway endocrine pancreas development positive regulation of chemokine production positive regulation of interleukin-6 production response to cytokine positive regulation of tyrosine phosphorylation of Stat3 protein positive regulation of osteoblast differentiation positive regulation of smooth muscle cell proliferation positive regulation of peptidyl-tyrosine phosphorylation defense response to Gram-negative bacterium interleukin-6-mediated signaling pathway ciliary neurotrophic factor-mediated signaling pathway extrinsic apoptotic signaling pathway response to gamma radiation positive regulation of activation of Janus kinase activity cell growth response to lipopolysaccharide negative regulation of interleukin-8 production negative regulation of collagen biosynthetic process positive regulation of MAPK cascade response to peptide hormone response to ethanol positive regulation of JAK-STAT cascade defense response to Gram-positive bacterium positive regulation of NF-kappaB transcription factor activity response to glucocorticoid response to cAMP
          It has to be done as per old AB suggested Products section.
          guarantee_icon

          性能保障

          只要您发现Invitrogen抗体在实验中的表现与网站或说明书的所述内容不符,您即可享受免费退换货服务。*

          了解更多
          help_icon

          随时为您服务

          获取常见问题的专家解答,或者直接联系我们的技术专家,咨询应用、设备、常规产品使用问题。

          联系技术支持
          订购 Plus Icon Minus Icon
          • 订单状态查询
          • 订单支持
          • 货号直购
          • 现货供应中心
          • 电子采购
          支持 Plus Icon Minus Icon
          • 帮助&支持
          • 联系我们 - 400 820 8982
          • 技术支持中心
          • 查找文件&证书
          • 报告网站问题
          资源 Plus Icon Minus Icon
          • 学习中心
          • 促销
          • 活动&研讨会
          • 社交媒体
          关于赛默飞 Plus Icon Minus Icon
          • 关于我们
          • 招聘 招聘
          • 投资者关系 投资者关系
          • 新闻 新闻
          • 社会责任 社会责任
          • 商标
          • 政策和通知
          品牌 Plus Icon Minus Icon
          • Thermo Scientific
          • Applied Biosystems
          • Invitrogen
          • Gibco
          • Ion Torrent
          • Patheon
          • PPD
          • 服务条款
          • 隐私政策
          • 定价和运输保险政策
          © 2006-2026 Thermo Fisher Scientific Inc. All rights reserved. All trademarks are the property of Thermo Fisher Scientific and its subsidiaries unless otherwise specified.
          China flag icon
          China
          本网站销售的所有产品均不得用于人类或动物之临床诊断或治疗,仅可用于工业或者科研等非医疗目的。
             电子营业执照 | 经营证照公示 | ICP备案号:沪ICP备11003924号 | 沪公网安备 31011502006935号

          Your items have has been added!


          Host server : magellan-search-blue-55ff9ddd88-l2qgx:80/100.66.79.25:80.
          git-commit: d366ff9721d93504b2ac26a183b2b3e3d0e7d9ec
          git-url: https://github.com/thermofisher/magellan-search
          git-branch: release/2.42.0-2026.01.03-1.0