Hamburger Menu Button
Thermo Fisher Scientific Logo
登录
没有账号?建立账号 注册
  • 产品
    • 抗体
    • 引物合成
    • GeneArt Gene Synthesis Instant Designer
    • TaqMan Assay and Array Search
    • PCR 设备和耗材
    • 色谱柱和纯化柱
    • 实验室离心机
    • 分子生物学试剂和试剂盒
    • 实验室塑料耗材及用品
    • 查看所有产品分类
  • 应用和技术
    • 色谱
    • 细胞转染和培养
    • 实时荧光定量PCR
    • 质谱
    • 实验室塑料耗材及用品
    • 电子显微镜
    • 蛋白质生物学
    • PCR
    • RNAi
    • 环境
    • 查看所有应用和技术
  • 服务
    • 定制服务
    • 企业级实验室信息化服务
    • 金融&租赁服务
    • 仪器服务
    • OEM和商业供应
    • 培训服务
    • 360° CDMO 和 CRO 服务
    • CDMO 服务
    • 临床试验 CRO 服务
    • Unity Lab Services
    • 查看所有帮助和支持
  • 帮助和支持
    • 学习中心
    • 联系我们
    • 更改国家或地区
    • 查看所有帮助和支持
  • 热门产品
    • TaqMan Real-Time PCR Assays
      TaqMan 实时荧光定量 PCR 试剂盒
    • Antibodies
      抗体
    • Oligos, Primers & Probes
      寡核苷酸、引物、探针
    • GeneArt Gene Synthesis
      GeneArt 基因合成
    • Cell Culture Plastics
      细胞培养耗材
  • Who We Serve
    • 抗体治疗解决方案
    • 细胞与基因治疗解决方案
    • 学术科研
    • 工业与应用
  • 联系我们
  • 货号直购
  • 订单查询
  • 查找文件&证书
Thermo Fisher Scientific Logo

Search

搜索全部或下列指定分类
Search button
          • 联系我们
          • 货号直购
          • 登录
            登录
            没有账号?建立账号 注册
            • 我的账号
            • 订单
            • 会员中心
            • 账单及发票查询
            • 定制产品及项目
          • Primary Antibodies ›
          • IL-8 Antibodies

          Invitrogen

          IL-8 (CXCL8) Monoclonal Antibody, PeproTech®

          2个已发表图片
          9 篇参考文献
          查看其他54个IL-8抗体

          {{$productOrderCtrl.translations['antibody.pdp.commerceCard.promotion.promotions']}}

          {{$productOrderCtrl.translations['antibody.pdp.commerceCard.promotion.viewpromo']}}

          {{$productOrderCtrl.translations['antibody.pdp.commerceCard.promotion.promocode']}}: {{promo.promoCode}} {{promo.promoTitle}} {{promo.promoDescription}}. {{$productOrderCtrl.translations['antibody.pdp.commerceCard.promotion.learnmore']}}

          说明书
          证书
          实验方案
          问题与答案
          技术支持
          说明书
          证书
          实验方案
          问题与答案
          技术支持
          说明书
          证书
          实验方案
          问题与答案
          技术支持

          Cite IL-8 (CXCL8) Monoclonal Antibody, PeproTech®

          Additional Information:
          {{banner.description}}
          {{$ctrl.isSkuNotesCollapsed ? 'View more' : 'View less'}}
          • 抗体检测数据 (2)
          • 已发表图片 (2)
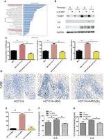
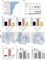
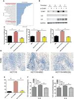
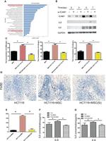
          IL-8 (CXCL8) Antibody in Western Blot (WB)
          Group 53 Created with Sketch.
          IL-8 (CXCL8) Antibody in Western Blot (WB)
          Group 53 Created with Sketch.

          图: 1 / 4

          {{ $ctrl.currentElement.advancedVerification.fullName }}
          {{ $ctrl.currentElement.advancedVerification.text }}

          IL-8 (CXCL8) Antibody (500-M08-500UG) in WB

          Western Blot: To detect Human IL-8 (CXCL8) by Western Blot analysis IL-8 (CXCL8) Monoclonal Antibody (Product # 500-M08-500UG) can be used at a concentration of 0.20-0.40 µg/mL. When used in conjunction with compatible secondary reagents the detection limit for Recombinant Human IL-8 (CXCL8) is 2.0-4.0 ng/lane, under non-reducing conditions. {{ $ctrl.currentElement.advancedVerification.fullName }} 验证信息 View more
          已发表图片由___提供 benchsci-logo
          PMID: {{$ctrl.currentElement.benchSciPubmedId}}
          查看产品

          {{$ctrl.videoDesc}}

          {{$ctrl.videoLongDesc}}

          IL-8 (CXCL8) Antibody in Western Blot (WB)
          IL-8 (CXCL8) Antibody in ELISA (ELISA)
          IL-8 (CXCL8) Antibody in Western Blot (WB)
          IL-8 (CXCL8) Antibody in Western Blot (WB)
          IL-8 (CXCL8) Monoclonal Antibody, PeproTech®

          产品信息

          500-M08-500UG

          应用
          建议稀释比
          已发表文章

          免疫印迹 (WB)

          0.20-0.40 µg/mL
          查看1篇已发表文章 1篇已发表文章

          免疫细胞化学 (ICC/IF)

          -
          查看1篇已发表文章 1篇已发表文章

          酶联免疫吸附实验 (ELISA)

          2.0-4.0 µg/mL
          查看3篇已发表文章 3篇已发表文章

          中和实验 (Neu)

          -
          查看2篇已发表文章 2篇已发表文章

          体外检测 (In vitro)

          -
          查看1篇已发表文章 1篇已发表文章

          免疫染色 (IS)

          -
          查看1篇已发表文章 1篇已发表文章
          产品规格

          种属反应

          Human

          已发表种属

          Human

          宿主/亚型

          Mouse

          分类

          Monoclonal

          类型

          Antibody

          抗原

          E.coli-derived Recombinant Human IL-8 (CXCL8) (72 a.a.)
          3D表位/免疫原

          偶联物

          Unconjugated Unconjugated Unconjugated

          形式

          Lyophilized

          规格

          500 µg

          纯化类型

          Protein G

          保存液

          PBS

          内含物

          no preservative

          保存条件

          -20°C

          运输条件

          Ambient

          RRID

          AB_3074157

          产品详细信息

          AA Sequence of recombinant protein: SAKELRCQCI KTYSKPFHPK FIKELRVIES GPHCANTEII VKLSDGRELC LDPKENWVQR VVEKFLKRAE NS.

          Preparation: Produced in mice immunized with highly pure Recombinant Human IL-8 (CXCL8). Anti-Human IL-8 (CXCL8)-specific antibody was purified from cell culture by Protein G affinity chromatography.

          靶标信息

          Interleukin 8 (IL-8, CXCL8) is a 72 amino acid pro-inflammatory factor which belongs to the CXC subfamily of chemokines, and are bound by the cell surface receptors IL-8RA and IL-8RB. IL-8 functions as a chemoattractant and potent angiogenic factor. The expression and secretion of IL-8 can be induced by diverse inflammatory stimuli in many cells, including macrophages and endothelial cells. In endothelial cells, IL-8 is present in storage vesicles called Weibel-Palade bodies. IL-8, first isolated from osteosarcoma cells, contains the ELR-motif (N-terminal Glu-Leu-Arg amino acid sequence) and signals through the CXCR1 and CXCR2 receptors. Previous nomenclature for IL-8 includes neutrophil activating protein 1 (NAP-1), granulocyte chemotactic protein 1 (GCP-1), monocyte-derived neutrophil-activating peptide (MONAP) and protein 3-10C. IL-8 and ten other members of the CXC chemokine gene family form a chemokine gene cluster in a region mapped to chromosome 4q. Cancer studies have demonstrated a role for IL-8 in the angiogenesis and growth of tumours, and IL-8 is believed to play a role in the pathogenesis of bronchiolitis, a common respiratory tract disease caused by viral infection.

          仅用于科研。不用于诊断过程。未经明确授权不得转售。

          生物信息学

          蛋白别名: alveolar macrophage chemotactic factor I; ANX7; beta endothelial cell-derived neutrophil activating peptide; beta-thromboglobulin-like protein; beta-thromboglobulin-like protein precursor; C-X-C motif chemokine 8; Chemokine (C-X-C motif) ligand 8; Emoctakin; GCP-1; Granulocyte chemotactic protein 1; IL-8; IL8; ILN; Interleukin; interleukin 8; Interleukin-8; Interleukin8; lung giant cell carcinoma-derived chemotactic protein; lymphocyte derived neutrophil activating peptide; MDNCF; MONAP; Monocyte-derived neutrophil chemotactic factor; Monocyte-derived neutrophil-activating peptide; monocyte-derived neutrophil-activating protein precursor; NAP-1; neutrophil-activating peptide 1; Neutrophil-activating protein 1; Protein 3-10C; RP11-537A6.8; small inducible cytokine subfamily B, member 8; SNX; SYNEXIN; T-cell chemotactic factor; tumor necrosis factor-induced gene 1; unnamed protein product

          查看更多 收起

          基因别名: CXCL8; GCP-1; GCP1; IL8; LECT; LUCT; LYNAP; MDNCF; MONAP; NAF; NAP-1; NAP1; SCYB8

          查看更多 收起

          UniProt ID: (Human) P10145

          查看更多 收起

          Entrez Gene ID: (Human) 3576

          查看更多 收起

          功能
          cytokine activity interleukin-8 receptor binding protein binding chemokine activity heparin binding CXCR chemokine receptor binding
          参与通路
          angiogenesis response to molecule of bacterial origin chemotaxis defense response inflammatory response immune response signal transduction G-protein coupled receptor signaling pathway negative regulation of cell proliferation positive regulation of gene expression negative regulation of gene expression calcium-mediated signaling regulation of cell adhesion neutrophil chemotaxis receptor internalization killing of cells of other organism response to endoplasmic reticulum stress intracellular signal transduction neutrophil activation cellular response to fibroblast growth factor stimulus regulation of single stranded viral RNA replication via double stranded DNA intermediate negative regulation of G-protein coupled receptor protein signaling pathway positive regulation of angiogenesis embryonic digestive tract development induction of positive chemotaxis negative regulation of cell adhesion molecule production antimicrobial humoral immune response mediated by antimicrobial peptide cellular response to lipopolysaccharide cellular response to interleukin-1 cellular response to tumor necrosis factor positive regulation of neutrophil chemotaxis regulation of entry of bacterium into host cell
          It has to be done as per old AB suggested Products section.

          Disclaimer

          Close

          Clicking the images or links will redirect you to a website hosted by BenchSci that provides third-party scientific content. Neither the content nor the BenchSci technology and processes for selection have been evaluated by us; we are providing them as-is and without warranty of any kind, including for use or application of the Thermo Fisher Scientific products presented.

          guarantee_icon

          性能保障

          只要您发现Invitrogen抗体在实验中的表现与网站或说明书的所述内容不符,您即可享受免费退换货服务。*

          了解更多
          help_icon

          随时为您服务

          获取常见问题的专家解答,或者直接联系我们的技术专家,咨询应用、设备、常规产品使用问题。

          联系技术支持
          订购 Plus Icon Minus Icon
          • 订单状态查询
          • 订单支持
          • 货号直购
          • 现货供应中心
          • 电子采购
          支持 Plus Icon Minus Icon
          • 帮助&支持
          • 联系我们 - 400 820 8982
          • 技术支持中心
          • 查找文件&证书
          • 报告网站问题
          资源 Plus Icon Minus Icon
          • 学习中心
          • 促销
          • 活动&研讨会
          • 社交媒体
          关于赛默飞 Plus Icon Minus Icon
          • 关于我们
          • 招聘 招聘
          • 投资者关系 投资者关系
          • 新闻 新闻
          • 社会责任 社会责任
          • 商标
          • 政策和通知
          品牌 Plus Icon Minus Icon
          • Thermo Scientific
          • Applied Biosystems
          • Invitrogen
          • Gibco
          • Ion Torrent
          • Unity Lab Services
          • Patheon
          • PPD
          • 服务条款
          • 隐私政策
          • 定价和运输保险政策
          © 2006-2026 Thermo Fisher Scientific Inc. All rights reserved. All trademarks are the property of Thermo Fisher Scientific and its subsidiaries unless otherwise specified.
          China flag icon
          China
          本网站销售的所有产品均不得用于人类或动物之临床诊断或治疗,仅可用于工业或者科研等非医疗目的。
             电子营业执照 | 经营证照公示 | ICP备案号:沪ICP备11003924号 | 沪公网安备 31011502006935号

          Your items have has been added!


          Host server : magellan-search-green-6479c7f679-sz4vp:80/100.66.76.236:80.
          git-commit: b70c0dceb888abc3b0dcebb5bc3a5b8753e7e816
          git-url: https://github.com/thermofisher/magellan-search
          git-branch: release/2.50.0-Offline