Hamburger Menu Button
Thermo Fisher Scientific Logo
登录
没有账号?建立账号 注册
  • 产品
    • 抗体
    • 引物合成
    • GeneArt Gene Synthesis Instant Designer
    • TaqMan Assay and Array Search
    • PCR 设备和耗材
    • 色谱柱和纯化柱
    • 实验室离心机
    • 分子生物学试剂和试剂盒
    • 实验室塑料耗材及用品
    • 查看所有产品分类
  • 应用和技术
    • 色谱
    • 细胞转染和培养
    • 实时荧光定量PCR
    • 质谱
    • 实验室塑料耗材及用品
    • 电子显微镜
    • 蛋白质生物学
    • PCR
    • RNAi
    • 环境
    • 查看所有应用和技术
  • 服务
    • 定制服务
    • 企业级实验室信息化服务
    • 金融&租赁服务
    • 仪器服务
    • OEM和商业供应
    • 培训服务
    • 360° CDMO 和 CRO 服务
    • CDMO 服务
    • 临床试验 CRO 服务
    • Unity Lab Services
    • 查看所有帮助和支持
  • 帮助和支持
    • 学习中心
    • 联系我们
    • 更改国家或地区
    • 查看所有帮助和支持
  • 热门产品
    • TaqMan Real-Time PCR Assays
      TaqMan 实时荧光定量 PCR 试剂盒
    • Antibodies
      抗体
    • Oligos, Primers & Probes
      寡核苷酸、引物、探针
    • GeneArt Gene Synthesis
      GeneArt 基因合成
    • Cell Culture Plastics
      细胞培养耗材
  • Who We Serve
    • 抗体治疗解决方案
    • 细胞与基因治疗解决方案
    • 学术科研
    • 工业与应用
  • 联系我们
  • 货号直购
  • 订单查询
  • 查找文件&证书
Thermo Fisher Scientific Logo

Search

搜索全部或下列指定分类
Search button
          • 联系我们
          • 货号直购
          • 登录
            登录
            没有账号?建立账号 注册
            • 我的账号
            • 订单
            • 会员中心
            • 账单及发票查询
            • 定制产品及项目
          • Primary Antibodies ›
          • IRF4 Antibodies

          Invitrogen

          IRF4 Monoclonal Antibody (3E4), eBioscience™

          高级验证
          27个已发表图片
          25 篇参考文献
          查看其他37个IRF4抗体

          {{$productOrderCtrl.translations['antibody.pdp.commerceCard.promotion.promotions']}}

          {{$productOrderCtrl.translations['antibody.pdp.commerceCard.promotion.viewpromo']}}

          {{$productOrderCtrl.translations['antibody.pdp.commerceCard.promotion.promocode']}}: {{promo.promoCode}} {{promo.promoTitle}} {{promo.promoDescription}}. {{$productOrderCtrl.translations['antibody.pdp.commerceCard.promotion.learnmore']}}

          说明书
          证书
          实验方案
          问题与答案
          技术支持
          说明书
          证书
          实验方案
          问题与答案
          技术支持
          说明书
          证书
          实验方案
          问题与答案
          技术支持

          Cite IRF4 Monoclonal Antibody (3E4), eBioscience™

          Additional Information:
          {{banner.description}}
          {{$ctrl.isSkuNotesCollapsed ? 'View more' : 'View less'}}
          • 抗体检测数据 (2)
          • 已发表图片 (27)
          • 高级验证 (1)
          IRF4 Antibody in Western Blot (WB)
          Group 53 Created with Sketch.
          IRF4 Antibody in Western Blot (WB)
          Group 53 Created with Sketch.

          图: 1 / 30

          {{ $ctrl.currentElement.advancedVerification.fullName }}
          {{ $ctrl.currentElement.advancedVerification.text }}

          IRF4 Antibody (14-9858-82) in WB

          Western blot was performed using Anti-IRF4 Monoclonal Antibody (3E4) (Product # 14-9858-82) and a 51kDa band corresponding to IRF4 was observed in IM9 and was absent in MOLT-4, Jurkat and U-937 as reported. Whole cell extracts (30 µg lysate) of IM9 (Lane 1), MOLT-4 (Lane 2), Jurkat (Lane 3) and U-937 (Lane 4) were electrophoresed using Novex® NuPAGE® 4-12 % Bis-Tris gel (Product # NP0322BOX). Resolved proteins were then transferred onto a nitrocellulose membrane (Product # IB23001) by iBlot® 2 Dry Blotting System (Product # IB21001). The b... View More {{ $ctrl.currentElement.advancedVerification.fullName }} 验证信息 View more
          已发表图片由___提供 benchsci-logo
          PMID: {{$ctrl.currentElement.benchSciPubmedId}}
          查看产品

          {{$ctrl.videoDesc}}

          {{$ctrl.videoLongDesc}}

          IRF4 Antibody in Western Blot (WB)
          IRF4 Antibody in Western Blot (WB)
          IRF4 Antibody in Immunohistochemistry (IHC)
          IRF4 Antibody in Western Blot (WB)
          IRF4 Antibody in Western Blot (WB)
          IRF4 Antibody in Flow Cytometry (Flow)
          IRF4 Antibody in Flow Cytometry (Flow)
          IRF4 Antibody in Flow Cytometry (Flow)
          IRF4 Antibody in Flow Cytometry (Flow)
          IRF4 Antibody in Flow Cytometry (Flow)
          IRF4 Antibody in Flow Cytometry (Flow)
          IRF4 Antibody in Flow Cytometry (Flow)
          IRF4 Antibody in Flow Cytometry (Flow)
          IRF4 Antibody in Flow Cytometry (Flow)
          IRF4 Antibody in Flow Cytometry (Flow)
          IRF4 Antibody in Flow Cytometry (Flow)
          IRF4 Antibody in Flow Cytometry (Flow)
          IRF4 Antibody in Flow Cytometry (Flow)
          IRF4 Antibody in Flow Cytometry (Flow)
          IRF4 Antibody in Flow Cytometry (Flow)
          IRF4 Antibody in Flow Cytometry (Flow)
          IRF4 Antibody in Flow Cytometry (Flow)
          IRF4 Antibody in Flow Cytometry (Flow)
          IRF4 Antibody in Flow Cytometry (Flow)
          IRF4 Antibody in Flow Cytometry (Flow)
          IRF4 Antibody in Flow Cytometry (Flow)
          IRF4 Antibody in Flow Cytometry (Flow)
          IRF4 Antibody in ChIP Assay (ChIP)
          IRF4 Antibody in ELISA (ELISA)
          IRF4 Antibody

          产品信息

          14-9858-82

          应用
          建议稀释比
          已发表文章

          免疫印迹 (WB)

          5 µg/mL
          查看1篇已发表文章 1篇已发表文章

          免疫组化 (IHC)

          -
          查看2篇已发表文章 2篇已发表文章

          流式细胞分析 (Flow)

          -
          查看19篇已发表文章 19篇已发表文章

          酶联免疫吸附实验 (ELISA)

          -
          查看1篇已发表文章 1篇已发表文章

          染色质免疫沉淀 实验 (ChIP)

          -
          查看1篇已发表文章 1篇已发表文章

          Mass Spectrometry (MS)

          -
          查看1篇已发表文章 1篇已发表文章
          产品规格

          种属反应

          Human, Mouse

          已发表种属

          Human, Mouse

          宿主/亚型

          Rat / IgG1, kappa

          分类

          Monoclonal

          类型

          Antibody

          克隆号

          3E4

          偶联物

          Unconjugated Unconjugated Unconjugated
          • Alexa Fluor 700 
          • Brilliant Violet 480
          • Brilliant Violet 650
          • eFluor 450
          • eFluor 660
          • FITC
          • PE 
          • PE-Cyanine7
          • PE-eFluor 610
          • PerCP-eFluor 710
          • Request custom conjugation

          形式

          Liquid

          浓度

          0.5 mg/mL

          规格

          100 µg

          纯化类型

          Affinity chromatography

          保存液

          PBS, pH 7.2

          内含物

          0.09% sodium azide

          保存条件

          4°C

          运输条件

          Ambient (domestic); Wet ice (international)

          RRID

          AB_10804654

          产品详细信息

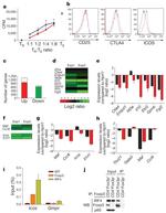
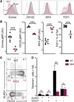
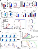
          Description: The monoclonal antibody 3E4 reacts with human and mouse interferon regulatory factor 4 (IRF4). IRF4 is a 52 kDa transcription factor with roles in B cell, T cell and macrophage function. In B cells, IRF4 is highly expressed in mature plasma cells and plays a crucial role in their differentiation. IRF4 has been shown to interact with PU.1 and control the transcription of many B cell-specific genes including Prdm1, which encodes Blimp1. In T cells, IRF4 has been implicated in regulatory T (Treg), T helper (Th)2, Th9 and Th17 cell development and function. This transcription factor is upregulated upon T cell activation and is expressed in mature T cells. Studies have shown that IRF4 directly induces Blimp1 expression in Tregs, leading to IL-10 expression. IRF4 has also been demonstrated to be involved in macrophage polarization and regulation. Lastly, in addition to its roles in normal immune function, IRF4 expression has been reported to be upregulated in many blood-related cancers.

          Applications Reported: This 3E4 antibody has been reported for use in western blotting.

          Applications Tested: This 3E4 antibody has been tested by western blot of reduced cell lysate prepared from splenocytes cultured for 3 days in the presence of plate-bound Anti-Mouse CD3 and soluble Anti-Mouse CD28. This antibody can be used at less than or equal to 5 µg/mL. It is recommended that the antibody be carefully titrated for optimal performance in the assay of interest.

          Purity: Greater than 90%, as determined by SDS-PAGE.

          Aggregation: Less than 10%, as determined by HPLC.

          Filtration: 0.2 µm post-manufacturing filtered.

          靶标信息

          The IRF (interferon regulatory factor) family of transcription factors are characterized by an unique tryptophan pentad repeat DNA-binding domain. The IRFs are important in the regulation of interferons in response to infection by virus, and in the regulation of interferon-inducible genes. IRF4 is lymphocyte specific and negatively regulates toll-like-receptor (TLR) signaling that is central to the activation of innate and adaptive immune systems. A chromosomal translocation involving this gene and the IgH locus, t(6;14)(p25;q32), may be a cause of multiple myeloma. Alternatively spliced transcript variants have been found.

          仅用于科研。不用于诊断过程。未经明确授权不得转售。

          生物信息学

          蛋白别名: Interferon regulatory factor 4; IRF-4; LSIRF; Lymphocyte-specific interferon regulatory factor; Multiple myeloma oncogene 1; NF-EM5; PU.1 interaction partner; Sfpi1/PU.1 interaction partner; Transcriptional activator PIP

          查看更多 收起

          基因别名: AI385587; IMD131; IRF-4; IRF4; LSIRF; MUM1; NF-EM5; SHEP8; Spip

          查看更多 收起

          UniProt ID: (Human) Q15306, (Mouse) Q64287

          查看更多 收起

          Entrez Gene ID: (Human) 3662, (Mouse) 16364

          查看更多 收起

          功能
          transcription regulatory region sequence-specific DNA binding RNA polymerase II core promoter proximal region sequence-specific DNA binding RNA polymerase II transcription factor activity, sequence-specific DNA binding core promoter proximal region sequence-specific DNA binding transcriptional activator activity, RNA polymerase II transcription regulatory region sequence-specific binding DNA binding transcription factor activity, sequence-specific DNA binding transcription coactivator activity protein binding sequence-specific DNA binding sequence-specific double-stranded DNA binding regulatory region DNA binding transcriptional activator activity, RNA polymerase II core promoter proximal region sequence-specific binding protein-lysine N-methyltransferase activity winged helix/forkhead transcription factor
          参与通路
          immune system process chromatin remodeling regulation of transcription, DNA-templated regulation of transcription from RNA polymerase II promoter positive regulation of interleukin-10 production positive regulation of interleukin-13 production positive regulation of interleukin-2 production positive regulation of interleukin-4 production negative regulation of toll-like receptor signaling pathway T cell activation defense response to protozoan myeloid dendritic cell differentiation regulation of T-helper cell differentiation positive regulation of transcription, DNA-templated positive regulation of transcription from RNA polymerase II promoter positive regulation of multicellular organismal process T-helper 17 cell lineage commitment positive regulation of cold-induced thermogenesis transcription, DNA-templated transcription from RNA polymerase II promoter protein methylation peptidyl-lysine methylation positive regulation of DNA binding histone H3 acetylation histone H4 acetylation positive regulation of interleukin-10 biosynthetic process positive regulation of interleukin-2 biosynthetic process positive regulation of interleukin-13 biosynthetic process positive regulation of interleukin-4 biosynthetic process
          It has to be done as per old AB suggested Products section.

          Disclaimer

          Close

          Clicking the images or links will redirect you to a website hosted by BenchSci that provides third-party scientific content. Neither the content nor the BenchSci technology and processes for selection have been evaluated by us; we are providing them as-is and without warranty of any kind, including for use or application of the Thermo Fisher Scientific products presented.

          guarantee_icon

          性能保障

          只要您发现Invitrogen抗体在实验中的表现与网站或说明书的所述内容不符,您即可享受免费退换货服务。*

          了解更多
          help_icon

          随时为您服务

          获取常见问题的专家解答,或者直接联系我们的技术专家,咨询应用、设备、常规产品使用问题。

          联系技术支持
          订购 Plus Icon Minus Icon
          • 订单状态查询
          • 订单支持
          • 货号直购
          • 现货供应中心
          • 电子采购
          支持 Plus Icon Minus Icon
          • 帮助&支持
          • 联系我们 - 400 820 8982
          • 技术支持中心
          • 查找文件&证书
          • 报告网站问题
          资源 Plus Icon Minus Icon
          • 学习中心
          • 促销
          • 活动&研讨会
          • 社交媒体
          关于赛默飞 Plus Icon Minus Icon
          • 关于我们
          • 招聘 招聘
          • 投资者关系 投资者关系
          • 新闻 新闻
          • 社会责任 社会责任
          • 商标
          • 政策和通知
          品牌 Plus Icon Minus Icon
          • Thermo Scientific
          • Applied Biosystems
          • Invitrogen
          • Gibco
          • Ion Torrent
          • Unity Lab Services
          • Patheon
          • PPD
          • 服务条款
          • 隐私政策
          • 定价和运输保险政策
          © 2006-2026 Thermo Fisher Scientific Inc. All rights reserved. All trademarks are the property of Thermo Fisher Scientific and its subsidiaries unless otherwise specified.
          China flag icon
          China
          本网站销售的所有产品均不得用于人类或动物之临床诊断或治疗,仅可用于工业或者科研等非医疗目的。
             电子营业执照 | 经营证照公示 | ICP备案号:沪ICP备11003924号 | 沪公网安备 31011502006935号

          Your items have has been added!


          Host server : magellan-search-green-6479c7f679-v472f:80/100.66.78.195:80.
          git-commit: b70c0dceb888abc3b0dcebb5bc3a5b8753e7e816
          git-url: https://github.com/thermofisher/magellan-search
          git-branch: release/2.50.0-Offline