Hamburger Menu Button
Thermo Fisher Scientific Logo
登录
没有账号?建立账号 注册
  • 产品
    • 抗体
    • 引物合成
    • GeneArt Gene Synthesis Instant Designer
    • TaqMan Assay and Array Search
    • PCR 设备和耗材
    • 色谱柱和纯化柱
    • 实验室离心机
    • 分子生物学试剂和试剂盒
    • 实验室塑料耗材及用品
    • 查看所有产品分类
  • 应用和技术
    • 色谱
    • 细胞转染和培养
    • 实时荧光定量PCR
    • 质谱
    • 实验室塑料耗材及用品
    • 电子显微镜
    • 蛋白质生物学
    • PCR
    • RNAi
    • 环境
    • 查看所有应用和技术
  • 服务
    • 定制服务
    • 企业级实验室信息化服务
    • 金融&租赁服务
    • 仪器服务
    • OEM和商业供应
    • 培训服务
    • 360° CDMO 和 CRO 服务
    • CDMO 服务
    • 临床试验 CRO 服务
    • Unity Lab Services
    • 查看所有帮助和支持
  • 帮助和支持
    • 学习中心
    • 联系我们
    • 更改国家或地区
    • 查看所有帮助和支持
  • 热门产品
    • TaqMan Real-Time PCR Assays
      TaqMan 实时荧光定量 PCR 试剂盒
    • Antibodies
      抗体
    • Oligos, Primers & Probes
      寡核苷酸、引物、探针
    • GeneArt Gene Synthesis
      GeneArt 基因合成
    • Cell Culture Plastics
      细胞培养耗材
  • Who We Serve
    • 抗体治疗解决方案
    • 细胞与基因治疗解决方案
    • 学术科研
    • 工业与应用
  • 联系我们
  • 货号直购
  • 订单查询
  • 查找文件&证书
Thermo Fisher Scientific Logo

Search

搜索全部或下列指定分类
Search button
          • 联系我们
          • 货号直购
          • 登录
            登录
            没有账号?建立账号 注册
            • 我的账号
            • 订单
            • 会员中心
            • 账单及发票查询
            • 定制产品及项目
          • Primary Antibodies ›
          • Ki-67 Antibodies
          Now also available in recombinant format (Product # 740008T)

          Invitrogen

          Ki-67 Monoclonal Antibody (SolA15), eBioscience™

          高级验证
          87个已发表图片
          561 篇参考文献
          查看其他145个Ki-67抗体

          {{$productOrderCtrl.translations['antibody.pdp.commerceCard.promotion.promotions']}}

          {{$productOrderCtrl.translations['antibody.pdp.commerceCard.promotion.viewpromo']}}

          {{$productOrderCtrl.translations['antibody.pdp.commerceCard.promotion.promocode']}}: {{promo.promoCode}} {{promo.promoTitle}} {{promo.promoDescription}}. {{$productOrderCtrl.translations['antibody.pdp.commerceCard.promotion.learnmore']}}

          说明书
          证书
          实验方案
          问题与答案
          技术支持
          说明书
          证书
          实验方案
          问题与答案
          技术支持
          说明书
          证书
          实验方案
          问题与答案
          技术支持

          Cite Ki-67 Monoclonal Antibody (SolA15), eBioscience™

          Additional Information:
          {{banner.description}}
          {{$ctrl.isSkuNotesCollapsed ? 'View more' : 'View less'}}
          • 抗体检测数据 (8)
          • 已发表图片 (87)
          • 高级验证 (2)
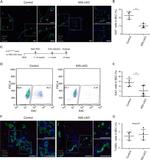
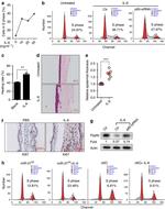
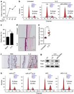
          Ki-67 Antibody in Immunocytochemistry (ICC/IF)
          Group 53 Created with Sketch.
          Ki-67 Antibody in Immunocytochemistry (ICC/IF)
          Group 53 Created with Sketch.

          图: 1 / 97

          {{ $ctrl.currentElement.advancedVerification.fullName }}
          {{ $ctrl.currentElement.advancedVerification.text }}

          Ki-67 Antibody (14-5698-82) in ICC/IF

          Immunofluorescence analysis of Ki67 was performed using 70% confluent log phase HeLa cells serum starved for 36 Hrs followed by serum release for 6 Hrs. The cells were fixed with 4% Paraformaldehyde for 10 minutes, permeabilized with 0.1% Triton™ X-100 for 10 minutes, and blocked with 2% BSA for 10 minutes at room temperature. The cells were labeled with Ki-67 Monoclonal Antibody (SolA15), eBioscience™ (Product # 14-5698-82) at 5 µg/mL in 0.1% BSA, incubated at 4 degree celsius overnight and then labeled with Goat anti-Rat IgG (H+L) Cross-... View More {{ $ctrl.currentElement.advancedVerification.fullName }} 验证信息 View more
          已发表图片由___提供 benchsci-logo
          PMID: {{$ctrl.currentElement.benchSciPubmedId}}
          查看产品

          {{$ctrl.videoDesc}}

          {{$ctrl.videoLongDesc}}

          Ki-67 Antibody in Immunocytochemistry (ICC/IF)
          Ki-67 Antibody in Immunocytochemistry (ICC/IF)
          Ki-67 Antibody in Immunocytochemistry (ICC/IF)
          Ki-67 Antibody in Immunohistochemistry (Paraffin) (IHC (P))
          Ki-67 Antibody in Immunohistochemistry (Paraffin) (IHC (P))
          Ki-67 Antibody in Immunohistochemistry (Paraffin) (IHC (P))
          Ki-67 Antibody in Immunohistochemistry (Paraffin) (IHC (P))
          Ki-67 Antibody in Immunohistochemistry (Paraffin) (IHC (P))
          Ki-67 Antibody in Immunohistochemistry (IHC)
          Ki-67 Antibody in Immunohistochemistry (IHC)
          Ki-67 Antibody in Immunocytochemistry (ICC/IF)
          Ki-67 Antibody in Immunocytochemistry (ICC/IF)
          Ki-67 Antibody in Immunocytochemistry (ICC/IF)
          Ki-67 Antibody in Immunocytochemistry (ICC/IF)
          Ki-67 Antibody in Immunocytochemistry (ICC/IF)
          Ki-67 Antibody in Immunocytochemistry (ICC/IF)
          Ki-67 Antibody in Immunocytochemistry (ICC/IF)
          Ki-67 Antibody in Immunocytochemistry (ICC/IF)
          Ki-67 Antibody in Immunocytochemistry (ICC/IF)
          Ki-67 Antibody in Immunocytochemistry, Flow Cytometry (ICC/IF, Flow)
          Ki-67 Antibody in Immunocytochemistry, Flow Cytometry (ICC/IF, Flow)
          Ki-67 Antibody in Immunocytochemistry, Flow Cytometry (ICC/IF, Flow)
          Ki-67 Antibody in Immunocytochemistry (ICC/IF)
          Ki-67 Antibody in Immunocytochemistry (ICC/IF)
          Ki-67 Antibody in Immunohistochemistry, Immunocytochemistry (IHC, ICC/IF)
          Ki-67 Antibody in Immunohistochemistry, Immunocytochemistry (IHC, ICC/IF)
          Ki-67 Antibody in Immunocytochemistry (ICC/IF)
          Ki-67 Antibody in Immunocytochemistry (ICC/IF)
          Ki-67 Antibody in Immunohistochemistry, Immunocytochemistry (IHC, ICC/IF)
          Ki-67 Antibody in Immunocytochemistry (ICC/IF)
          Ki-67 Antibody in Immunocytochemistry (ICC/IF)
          Ki-67 Antibody in Immunocytochemistry (ICC/IF)
          Ki-67 Antibody in Immunocytochemistry (ICC/IF)
          Ki-67 Antibody in Immunocytochemistry (ICC/IF)
          Ki-67 Antibody in Immunohistochemistry (Paraffin), Immunocytochemistry (IHC (P), ICC/IF)
          Ki-67 Antibody in Immunohistochemistry, Immunocytochemistry (IHC, ICC/IF)
          Ki-67 Antibody in Immunohistochemistry, Immunocytochemistry (IHC, ICC/IF)
          Ki-67 Antibody in Immunocytochemistry (ICC/IF)
          Ki-67 Antibody in Immunocytochemistry (ICC/IF)
          Ki-67 Antibody in Immunocytochemistry (ICC/IF)
          Ki-67 Antibody in Immunocytochemistry (ICC/IF)
          Ki-67 Antibody in Immunocytochemistry (ICC/IF)
          Ki-67 Antibody in Immunocytochemistry (ICC/IF)
          Ki-67 Antibody in Immunocytochemistry (ICC/IF)
          Ki-67 Antibody in Immunocytochemistry (ICC/IF)
          Ki-67 Antibody in Immunocytochemistry (ICC/IF)
          Ki-67 Antibody in Immunohistochemistry, Immunocytochemistry (IHC, ICC/IF)
          Ki-67 Antibody in Immunohistochemistry, Immunocytochemistry (IHC, ICC/IF)
          Ki-67 Antibody in Immunocytochemistry (ICC/IF)
          Ki-67 Antibody in Immunocytochemistry (ICC/IF)
          Ki-67 Antibody in Immunocytochemistry (ICC/IF)
          Ki-67 Antibody in Immunocytochemistry (ICC/IF)
          Ki-67 Antibody in Immunohistochemistry, Immunocytochemistry (IHC, ICC/IF)
          Ki-67 Antibody in Immunohistochemistry, Immunocytochemistry (IHC, ICC/IF)
          Ki-67 Antibody in Immunocytochemistry (ICC/IF)
          Ki-67 Antibody in Immunocytochemistry (ICC/IF)
          Ki-67 Antibody in Immunocytochemistry (ICC/IF)
          Ki-67 Antibody in Immunocytochemistry (ICC/IF)
          Ki-67 Antibody in Immunocytochemistry (ICC/IF)
          Ki-67 Antibody in Immunocytochemistry (ICC/IF)
          Ki-67 Antibody in Western Blot, Immunocytochemistry (WB, ICC/IF)
          Ki-67 Antibody in Immunohistochemistry, Immunocytochemistry (IHC, ICC/IF)
          Ki-67 Antibody in Western Blot, Immunocytochemistry (WB, ICC/IF)
          Ki-67 Antibody in Immunocytochemistry (ICC/IF)
          Ki-67 Antibody in Immunocytochemistry (ICC/IF)
          Ki-67 Antibody in Western Blot, Immunocytochemistry (WB, ICC/IF)
          Ki-67 Antibody in Immunocytochemistry (ICC/IF)
          Ki-67 Antibody in Immunocytochemistry (ICC/IF)
          Ki-67 Antibody in Immunocytochemistry (ICC/IF)
          Ki-67 Antibody in Immunocytochemistry (ICC/IF)
          Ki-67 Antibody in Immunohistochemistry, Immunohistochemistry (Paraffin) (IHC, IHC (P))
          Ki-67 Antibody in Immunohistochemistry (Paraffin) (IHC (P))
          Ki-67 Antibody in Immunohistochemistry, Immunohistochemistry (Paraffin) (IHC, IHC (P))
          Ki-67 Antibody in Immunohistochemistry (Paraffin) (IHC (P))
          Ki-67 Antibody in Immunohistochemistry (Paraffin), Immunohistochemistry (PFA fixed) (IHC (P), IHC (PFA))
          Ki-67 Antibody in Immunohistochemistry (Paraffin) (IHC (P))
          Ki-67 Antibody in Immunohistochemistry (Paraffin) (IHC (P))
          Ki-67 Antibody in Immunohistochemistry (Paraffin) (IHC (P))
          Ki-67 Antibody in Immunohistochemistry, Immunohistochemistry (Paraffin) (IHC, IHC (P))
          Ki-67 Antibody in Immunohistochemistry, Immunohistochemistry (Paraffin) (IHC, IHC (P))
          Ki-67 Antibody in Immunohistochemistry (Frozen) (IHC (F))
          Ki-67 Antibody in Immunohistochemistry (Frozen) (IHC (F))
          Ki-67 Antibody in Immunohistochemistry, Immunohistochemistry (Frozen) (IHC, IHC (F))
          Ki-67 Antibody in Immunohistochemistry (Frozen) (IHC (F))
          Ki-67 Antibody in Immunohistochemistry (Frozen) (IHC (F))
          Ki-67 Antibody in Immunohistochemistry (IHC)
          Ki-67 Antibody in Immunohistochemistry (IHC)
          Ki-67 Antibody in Immunohistochemistry (IHC)
          Ki-67 Antibody in Immunohistochemistry (IHC)
          Ki-67 Antibody in Immunohistochemistry (IHC)
          Ki-67 Antibody in Immunohistochemistry (IHC)
          Ki-67 Antibody in Immunohistochemistry, Immunohistochemistry (PFA fixed) (IHC, IHC (PFA))
          Ki-67 Antibody in Immunohistochemistry (IHC)
          Ki-67 Antibody in Immunohistochemistry (IHC)
          Ki-67 Antibody in Immunohistochemistry (IHC)
          Ki-67 Antibody
          Ki-67 Antibody

          产品信息

          14-5698-82

          应用
          建议稀释比
          已发表文章

          免疫印迹 (WB)

          -
          查看3篇已发表文章 3篇已发表文章

          免疫组化 (IHC)

          -
          查看270篇已发表文章 270篇已发表文章

          免疫组化(石蜡) (IHC (P))

          2.5-5 µg/mL
          查看39篇已发表文章 39篇已发表文章

          免疫组织化学(多聚甲醛固定) (IHC (PFA))

          -
          查看5篇已发表文章 5篇已发表文章

          免疫组化(冰冻) (IHC (F))

          5 µg/mL
          查看24篇已发表文章 24篇已发表文章

          免疫细胞化学 (ICC/IF)

          1:100
          查看120篇已发表文章 120篇已发表文章

          流式细胞分析 (Flow)

          -
          查看98篇已发表文章 98篇已发表文章

          免疫沉淀 (IP)

          -
          查看1篇已发表文章 1篇已发表文章

          功能检测 (Functional)

          -
          查看1篇已发表文章 1篇已发表文章
          产品规格

          种属反应

          Dog, Cynomolgus monkey, Human, Mouse, Non-human primate, Rat

          已发表种属

          Dog, Ferret, Human, Mouse, Mustelid, Pig, Rat

          宿主/亚型

          Rat / IgG2a, kappa

          分类

          Monoclonal

          类型

          Antibody

          克隆号

          SolA15

          偶联物

          Unconjugated Unconjugated Unconjugated
          • Alexa Fluor 488 
          • Alexa Fluor 514 
          • Alexa Fluor 532 
          • Alexa Fluor 660 
          • Alexa Fluor 700 
          • Alexa Fluor Plus 555 
          • Alexa Fluor Plus 594 
          • Alexa Fluor Plus 750
          • APC 
          • APC-eFluor 780
          • Biotin 
          • Brilliant UV 395
          • Brilliant UV 496
          • Brilliant UV 563
          • Brilliant UV 615
          • Brilliant UV 661
          • Brilliant UV 737
          • Brilliant UV 805
          • Brilliant Violet 421
          • Brilliant Violet 480
          • Brilliant Violet 605
          • Brilliant Violet 650
          • Brilliant Violet 711
          • Brilliant Violet 786
          • eFluor 450
          • eFluor 506
          • eFluor 570
          • eFluor 615
          • eFluor 660
          • FITC
          • PE 
          • PE-Cyanine5
          • PE-Cyanine7
          • PE-eFluor 610
          • PerCP-eFluor 710
          • Request custom conjugation

          形式

          Liquid

          浓度

          0.5 mg/mL

          规格

          100 µg

          纯化类型

          Affinity chromatography

          保存液

          PBS, pH 7.2

          内含物

          0.09% sodium azide

          保存条件

          4°C

          运输条件

          Ambient (domestic); Wet ice (international)

          RRID

          AB_10854564

          产品详细信息

          Description: The monoclonal antibody SolA15 recognizes mouse and rat Ki-67, a 300 kDa nuclear protein. Ki-67 is present during all active phases of the cell cycle (G1, S, G2, and mitosis), but is absent from resting cells (G0). Ki-67 is detected within the nucleus during interphase but redistributes to the chromosomes during mitosis. Ki-67 is used as a marker for determining the growth fraction of a given population of cells. In studies of tumor cells, the "Ki-67 labeling index" refers to the number of Ki-67 positive cells within the population and this is used to predict outcome of particular cancer types. Ki-67 has been shown to interact with the DNA-bound protein chromobox protein homolog 3 (CBX3) (heterochromatin).

          The SolA15 antibody also recognizes human, non-human primate and canine Ki-67.

          Applications Reported: This SolA15 antibody has been reported for use in immunohistochemical staining of formalin-fixed paraffin embedded (FFPE) tissue sections and frozen (paraformaldehyde fixed) sections and immunocytochemistry (ICC).

          Applications Tested: This SolA15 antibody has been tested by immunohistochemistry on formalin-fixed paraffin embedded mouse skin with high or low pH antigen retrieval and immunocytochemistry on fixed and permeabilized C2C12 cells at less than or equal to 5 µg/mL. It is recommended that this antibody be carefully titrated for optimal performance in the assay of interest.

          Purity: Greater than 90%, as determined by SDS-PAGE.

          Aggregation: Less than 10%, as determined by HPLC.

          Filtration: 0.2 µm post-manufacturing filtered.

          靶标信息

          Ki-67 is a nuclear protein that is expressed during various stages in the cell cycle, particularly during late G1, S, G2, and M phases. The protein has a forkhead associated domain (FHA) through which it associates with euchromatin at the perichromosomal layer, the centromeric heterochromatin, and the nucleolus. Ki-67 is shown to have a cell cycle dependent topographical distribution with perinucleolar expression at G1, expression in the nuclear matrix at G2, and expression on the chromosomes during M phase. Ki-67 is commonly used as a proliferation marker because it is not detected in G0 cells, but increases steadily from G1 through mitosis. Ki-67 antibodies are useful in establishing the cell growing fraction in neoplasms. In neoplastic tissues, the prognostic value is comparable to the tritiated thymidine-labelling index. The correlation between low Ki-67 index and histologically low-grade tumors is strong. Ki-67 is routinely used as a neuronal marker of cell cycling and proliferation.

          仅用于科研。不用于诊断过程。未经明确授权不得转售。

          生物信息学

          蛋白别名: Antigen identified by monoclonal antibody Ki-67; Antigen identified by monoclonal antibody Ki-67 homolog; Antigen KI-67; Antigen KI-67 homolog; antigen Ki67; Molecular Immunology Borstel antibody 1; Proliferation marker protein Ki-67; proliferation-related Ki-67 antigen; protein phosphatase 1, regulatory subunit 105; RP11-380J17.2; unnamed protein product

          查看更多 收起

          基因别名: D630048A14Rik; Ki-67; Ki67; KIA; MIB-; MIB-1; MKI67; PPP1R105

          查看更多 收起

          UniProt ID: (Human) P46013, (Mouse) E9PVX6

          查看更多 收起

          Entrez Gene ID: (Dog) 100686578, (Human) 4288, (Cynomolgus monkey) 102135895, (Rat) 291234, (Mouse) 17345

          查看更多 收起

          功能
          nucleotide binding DNA binding RNA binding protein binding ATP binding molecular condensate scaffold activity molecular_function protein C-terminus binding poly(A) RNA binding
          参与通路
          DNA metabolic process meiotic nuclear division cell proliferation response to organic cyclic compound hyaluronan metabolic process organ regeneration cellular response to heat chromosome segregation regulation of mitotic nuclear division regulation of chromatin organization hepatocyte proliferation cholangiocyte proliferation
          It has to be done as per old AB suggested Products section.

          Disclaimer

          Close

          Clicking the images or links will redirect you to a website hosted by BenchSci that provides third-party scientific content. Neither the content nor the BenchSci technology and processes for selection have been evaluated by us; we are providing them as-is and without warranty of any kind, including for use or application of the Thermo Fisher Scientific products presented.

          guarantee_icon

          性能保障

          只要您发现Invitrogen抗体在实验中的表现与网站或说明书的所述内容不符,您即可享受免费退换货服务。*

          了解更多
          help_icon

          随时为您服务

          获取常见问题的专家解答,或者直接联系我们的技术专家,咨询应用、设备、常规产品使用问题。

          联系技术支持
          订购 Plus Icon Minus Icon
          • 订单状态查询
          • 订单支持
          • 货号直购
          • 现货供应中心
          • 电子采购
          支持 Plus Icon Minus Icon
          • 帮助&支持
          • 联系我们 - 400 820 8982
          • 技术支持中心
          • 查找文件&证书
          • 报告网站问题
          资源 Plus Icon Minus Icon
          • 学习中心
          • 促销
          • 活动&研讨会
          • 社交媒体
          关于赛默飞 Plus Icon Minus Icon
          • 关于我们
          • 招聘 招聘
          • 投资者关系 投资者关系
          • 新闻 新闻
          • 社会责任 社会责任
          • 商标
          • 政策和通知
          品牌 Plus Icon Minus Icon
          • Thermo Scientific
          • Applied Biosystems
          • Invitrogen
          • Gibco
          • Ion Torrent
          • Unity Lab Services
          • Patheon
          • PPD
          • 服务条款
          • 隐私政策
          • 定价和运输保险政策
          © 2006-2026 Thermo Fisher Scientific Inc. All rights reserved. All trademarks are the property of Thermo Fisher Scientific and its subsidiaries unless otherwise specified.
          China flag icon
          China
          本网站销售的所有产品均不得用于人类或动物之临床诊断或治疗,仅可用于工业或者科研等非医疗目的。
             电子营业执照 | 经营证照公示 | ICP备案号:沪ICP备11003924号 | 沪公网安备 31011502006935号

          Your items have has been added!


          Host server : magellan-search-green-6479c7f679-zb4k5:80/100.66.74.142:80.
          git-commit: b70c0dceb888abc3b0dcebb5bc3a5b8753e7e816
          git-url: https://github.com/thermofisher/magellan-search
          git-branch: release/2.50.0-Offline