Hamburger Menu Button
Thermo Fisher Scientific Logo
登录
没有账号?建立账号 注册
  • 产品
    • 抗体
    • 引物合成
    • GeneArt Gene Synthesis Instant Designer
    • TaqMan Assay and Array Search
    • PCR 设备和耗材
    • 色谱柱和纯化柱
    • 实验室离心机
    • 分子生物学试剂和试剂盒
    • 实验室塑料耗材及用品
    • 查看所有产品分类
  • 应用和技术
    • 色谱
    • 细胞转染和培养
    • 实时荧光定量PCR
    • 质谱
    • 实验室塑料耗材及用品
    • 电子显微镜
    • 蛋白质生物学
    • PCR
    • RNAi
    • 环境
    • 查看所有应用和技术
  • 服务
    • 定制服务
    • 企业级实验室信息化服务
    • 金融&租赁服务
    • 仪器服务
    • OEM和商业供应
    • 培训服务
    • 360° CDMO 和 CRO 服务
    • CDMO 服务
    • 临床试验 CRO 服务
    • Unity Lab Services
    • 查看所有帮助和支持
  • 帮助和支持
    • 学习中心
    • 联系我们
    • 更改国家或地区
    • 查看所有帮助和支持
  • 热门产品
    • TaqMan Real-Time PCR Assays
      TaqMan 实时荧光定量 PCR 试剂盒
    • Antibodies
      抗体
    • Oligos, Primers & Probes
      寡核苷酸、引物、探针
    • GeneArt Gene Synthesis
      GeneArt 基因合成
    • Cell Culture Plastics
      细胞培养耗材
  • Who We Serve
    • 抗体治疗解决方案
    • 细胞与基因治疗解决方案
    • 学术科研
    • 工业与应用
  • 联系我们
  • 货号直购
  • 订单查询
  • 查找文件&证书
Thermo Fisher Scientific Logo

Search

搜索全部或下列指定分类
Search button
          • 联系我们
          • 货号直购
          • 登录
            登录
            没有账号?建立账号 注册
            • 我的账号
            • 订单
            • 会员中心
            • 账单及发票查询
            • 定制产品及项目
          • Primary Antibodies ›
          • LC3A/LC3B Antibodies

          Invitrogen

          LC3A/LC3B Polyclonal Antibody

          24个已发表图片
          40 篇参考文献
          查看其他7个LC3A/LC3B抗体

          {{$productOrderCtrl.translations['antibody.pdp.commerceCard.promotion.promotions']}}

          {{$productOrderCtrl.translations['antibody.pdp.commerceCard.promotion.viewpromo']}}

          {{$productOrderCtrl.translations['antibody.pdp.commerceCard.promotion.promocode']}}: {{promo.promoCode}} {{promo.promoTitle}} {{promo.promoDescription}}. {{$productOrderCtrl.translations['antibody.pdp.commerceCard.promotion.learnmore']}}

          说明书
          证书
          实验方案
          问题与答案
          技术支持
          说明书
          证书
          实验方案
          问题与答案
          技术支持
          说明书
          证书
          实验方案
          问题与答案
          技术支持

          Cite LC3A/LC3B Polyclonal Antibody

          Additional Information:
          {{banner.description}}
          {{$ctrl.isSkuNotesCollapsed ? 'View more' : 'View less'}}
          • 抗体检测数据 (5)
          • 已发表图片 (24)
          LC3A/LC3B Antibody in Immunocytochemistry (ICC/IF)
          Group 53 Created with Sketch.
          LC3A/LC3B Antibody in Immunocytochemistry (ICC/IF)
          Group 53 Created with Sketch.

          图: 1 / 29

          {{ $ctrl.currentElement.advancedVerification.fullName }}
          {{ $ctrl.currentElement.advancedVerification.text }}

          LC3A/LC3B Antibody (PA1-16931) in ICC/IF

          Immunocytochemistry analysis of LC3A/LC3B in HeLa cells. Samples were incubated with LC3A/LC3B polyclonal antibody (Product # PA1-16931) using a dilution of 5 µg/mL overnight at 4°C followed by anti-mouse DyLight 488 (Green) at a dilution of 1:500. Left panel shows untreated HeLa cells. Right panel shows HeLa cells that were treated with 50 µM CQ overnight. Cells were fixed for 10 minutes using 10% formalin... View More {{ $ctrl.currentElement.advancedVerification.fullName }} 验证信息 View more
          已发表图片由___提供 benchsci-logo
          PMID: {{$ctrl.currentElement.benchSciPubmedId}}
          查看产品

          {{$ctrl.videoDesc}}

          {{$ctrl.videoLongDesc}}

          LC3A/LC3B Antibody in Immunocytochemistry (ICC/IF)
          LC3A/LC3B Antibody in Immunocytochemistry (ICC/IF)
          LC3A/LC3B Antibody in Western Blot (WB)
          LC3A/LC3B Antibody in Western Blot (WB)
          LC3A/LC3B Antibody in Western Blot (WB)
          LC3A/LC3B Antibody in Immunohistochemistry (Paraffin) (IHC (P))
          LC3A/LC3B Antibody in Western Blot (WB)
          LC3A/LC3B Antibody in Western Blot (WB)
          LC3A/LC3B Antibody in Immunocytochemistry (ICC/IF)
          LC3A/LC3B Antibody in Immunocytochemistry (ICC/IF)
          LC3A/LC3B Antibody in Western Blot, Immunocytochemistry (WB, ICC/IF)
          LC3A/LC3B Antibody in Western Blot, Immunohistochemistry, Immunocytochemistry (WB, IHC, ICC/IF)
          LC3A/LC3B Antibody in Immunohistochemistry (IHC)
          LC3A/LC3B Antibody in Immunohistochemistry (PFA fixed) (IHC (PFA))
          LC3A/LC3B Antibody in Western Blot (WB)
          LC3A/LC3B Antibody in Western Blot (WB)
          LC3A/LC3B Antibody in Western Blot (WB)
          LC3A/LC3B Antibody in Western Blot (WB)
          LC3A/LC3B Antibody in Western Blot (WB)
          LC3A/LC3B Antibody in Western Blot (WB)
          LC3A/LC3B Antibody in Western Blot (WB)
          LC3A/LC3B Antibody in Western Blot (WB)
          LC3A/LC3B Antibody in Western Blot (WB)
          LC3A/LC3B Antibody in Western Blot (WB)
          LC3A/LC3B Antibody in Western Blot (WB)
          LC3A/LC3B Antibody in Western Blot (WB)
          LC3A/LC3B Antibody in Western Blot (WB)
          LC3A/LC3B Antibody in Western Blot (WB)
          LC3A/LC3B Antibody in Western Blot (WB)
          LC3A/LC3B Polyclonal Antibody

          产品信息

          PA1-16931

          应用
          建议稀释比
          已发表文章

          免疫印迹 (WB)

          2 µg/mL
          查看27篇已发表文章 27篇已发表文章

          免疫组化 (IHC)

          -
          查看4篇已发表文章 4篇已发表文章

          免疫组化(石蜡) (IHC (P))

          -
          查看3篇已发表文章 3篇已发表文章

          免疫组织化学(多聚甲醛固定) (IHC (PFA))

          -
          查看1篇已发表文章 1篇已发表文章

          免疫组化(冰冻) (IHC (F))

          Assay-Dependent
          -

          免疫细胞化学 (ICC/IF)

          1:100-1:300
          查看5篇已发表文章 5篇已发表文章

          免疫沉淀 (IP)

          20 µg/500 µg of lysate
          -

          染色质免疫沉淀 实验 (ChIP)

          Assay-Dependent
          -
          产品规格

          种属反应

          Amphibian, Bovine, Dog, Fish, Human, Mouse, Plant, Rat, Zebrafish

          已发表种属

          Bison, Fish, Guinea pig, Human, Mouse, Rat

          宿主/亚型

          Rabbit / IgG

          分类

          Polyclonal

          类型

          Antibody

          抗原

          Synthetic peptide made to an internal portion of the human LC3 protein sequence (between residues 25-121).
          3D表位/免疫原

          偶联物

          Unconjugated Unconjugated Unconjugated

          形式

          Liquid

          浓度

          1 mg/mL

          规格

          100 µg

          纯化类型

          Antigen affinity chromatography

          保存液

          PBS

          内含物

          0.02% sodium azide

          保存条件

          -20°C or -80°C if preferred

          运输条件

          Ambient (domestic); Wet ice (international)

          RRID

          AB_2137583

          产品详细信息

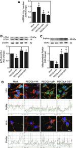
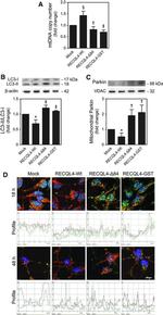
          This antibody detects both LC3A and LC3B.|Western blot bands are seen at ~19 kDa, representing LC3-I, and ~17 kDa, representing LC3-II. The observed molecular weight of the protein may vary from the listed predicted molecular weight due to post translational modifications, post translation cleavages, relative charges, and other experimental factors.

          Recommended positive controls: LC3B overexpression lysate, mouse brain whole tissue lysate (adult whole normal), human brain whole tissue lysate (adult whole normal), Neuro2a whole cell lysate, Neuro2a Chloroquine-treated/untreated cell lysate, HeLa chloroquine-treated/untreated cell lysate

          This antibody is predicted to react with Bovine based on 100% sequence homology.

          靶标信息

          Autophagy is a process of intracellular bulk degradation in which cytoplasmic components, including organelles, are sequestered within double-membrane vesicles that deliver the contents to the lysosome/vacuole for degradation. During macroautophagy, the sequestering vesicles, termed autophagosomes, fuse with the lysosome or vacuole resulting in the delivery of an inner vesicle (autophagic body) into the lumen of the degradative compartment. There are 16 proteins participating in the autophagy pathway in human. The autophagy protein LC3, a mammalian homologue of Atg8, was originally identified as microtubule-associated protein 1 light chain 3. It is a component of both the MAP1A and MAP1B microtubule-binding domains and the heavy-chain independent regulation of LC3 expression might modify MAP1 microtubule-binding activity during development. LC3 is the only known mammalian protein identified that stably associates with the autophagosome membranes. LC3-I is cytosolic and LC3-II is membrane bound and enriched in the autophagic vacuole fraction. The detection of LC3-I to LC3-II conversion is a useful and sensitive marker for distinguishing autophagy in mammalian cells.

          仅用于科研。不用于诊断过程。未经明确授权不得转售。

          生物信息学

          蛋白别名: Autophagy-related protein LC3 A; Autophagy-related protein LC3 B; Autophagy-related ubiquitin-like modifier LC3 A; Autophagy-related ubiquitin-like modifier LC3 B; LC3; LC3-like protein 1; MAP1 light chain 3-like protein 1; MAP1 light chain 3-like protein 2; MAP1A/1B; MAP1A/1B LC3; MAP1A/1B light chain 3 A; MAP1A/1B light chain 3 B; MAP1A/MAP1B LC3 A; MAP1A/MAP1B LC3 B; MAP1A/MAP1B LC3 B-like; MAP1A/MAP1B light chain 3 A; MAP1A/MAP1B light chain 3 B; MAP1A/MAP1B light chain 3 B-like; MAP1A1B-LC3; Microtubule-associated protein 1 light chain 3 alpha; Microtubule-associated protein 1 light chain 3 beta; Microtubule-associated protein 1 light chain 3 beta 2; microtubule-associated protein 1-light chain 3A; microtubule-associated proteins 1A/1B light chain 3; Microtubule-associated proteins 1A/1B light chain 3 beta 2; Microtubule-associated proteins 1A/1B light chain 3A; Microtubule-associated proteins 1A/1B light chain 3B; Microtubule-associated proteins 1A/1B light chain 3B-like; Microtubule-associated proteins 1A/1B light chain 3B-like protein; unnamed protein product

          查看更多 收起

          基因别名: 1010001C15Rik; 1010001H21Rik; 4922501H04Rik; Atg8; ATG8E; ATG8F; ATG8G; LC3; LC3A; LC3B; MAP1A/1BLC3; MAP1ALC3; MAP1BLC3; MAP1LC3; MAP1LC3A; MAP1LC3B; MAP1LC3B-a; MAP1LC3B2; Mpl3; wu:fb60g11; zbs559; zgc:56434; zgc:77094

          查看更多 收起

          UniProt ID: (Human) Q9H492, (Bovine) Q2HJ23, (Bovine) O41515, (Human) Q9GZQ8, (Human) A6NCE7, (Mouse) Q91VR7, (Rat) Q6XVN8, (Mouse) Q9CQV6, (Rat) Q62625

          查看更多 收起

          Entrez Gene ID: (Human) 84557, (Bovine) 514547, (Dog) 477201, (Dog) 479619, (Bovine) 408001, (Human) 81631, (Human) 643246, (Mouse) 66734, (Rat) 362245, (Mouse) 67443, (Rat) 64862, (Zebrafish) 406466, (Zebrafish) 322425

          查看更多 收起

          功能
          protein binding phospholipid binding microtubule binding phosphatidylethanolamine binding ubiquitin protein ligase binding ceramide binding molecular_function GABA receptor binding tubulin binding protein domain specific binding non-motor microtubule binding protein
          参与通路
          autophagosome assembly mitophagy mitophagy autophagy cellular response to nitrogen starvation JNK cascade cellular response to starvation response to iron(II) ion response to lead ion macroautophagy response to nutrient levels cellular response to amino acid starvation p38MAPK cascade SMAD protein signal transduction cellular response to hydrogen peroxide cellular response to copper ion cellular response to oxygen-glucose deprivation autophagosome maturation positive regulation of mucus secretion nucleophagy membrane fusion positive regulation of protein binding regulation of mitophagy
          It has to be done as per old AB suggested Products section.

          Disclaimer

          Close

          Clicking the images or links will redirect you to a website hosted by BenchSci that provides third-party scientific content. Neither the content nor the BenchSci technology and processes for selection have been evaluated by us; we are providing them as-is and without warranty of any kind, including for use or application of the Thermo Fisher Scientific products presented.

          guarantee_icon

          性能保障

          只要您发现Invitrogen抗体在实验中的表现与网站或说明书的所述内容不符,您即可享受免费退换货服务。*

          了解更多
          help_icon

          随时为您服务

          获取常见问题的专家解答,或者直接联系我们的技术专家,咨询应用、设备、常规产品使用问题。

          联系技术支持
          订购 Plus Icon Minus Icon
          • 订单状态查询
          • 订单支持
          • 货号直购
          • 现货供应中心
          • 电子采购
          支持 Plus Icon Minus Icon
          • 帮助&支持
          • 联系我们 - 400 820 8982
          • 技术支持中心
          • 查找文件&证书
          • 报告网站问题
          资源 Plus Icon Minus Icon
          • 学习中心
          • 促销
          • 活动&研讨会
          • 社交媒体
          关于赛默飞 Plus Icon Minus Icon
          • 关于我们
          • 招聘 招聘
          • 投资者关系 投资者关系
          • 新闻 新闻
          • 社会责任 社会责任
          • 商标
          • 政策和通知
          品牌 Plus Icon Minus Icon
          • Thermo Scientific
          • Applied Biosystems
          • Invitrogen
          • Gibco
          • Ion Torrent
          • Unity Lab Services
          • Patheon
          • PPD
          • 服务条款
          • 隐私政策
          • 定价和运输保险政策
          © 2006-2026 Thermo Fisher Scientific Inc. All rights reserved. All trademarks are the property of Thermo Fisher Scientific and its subsidiaries unless otherwise specified.
          China flag icon
          China
          本网站销售的所有产品均不得用于人类或动物之临床诊断或治疗,仅可用于工业或者科研等非医疗目的。
             电子营业执照 | 经营证照公示 | ICP备案号:沪ICP备11003924号 | 沪公网安备 31011502006935号

          Your items have has been added!


          Host server : magellan-search-green-6479c7f679-zb4k5:80/100.66.74.142:80.
          git-commit: b70c0dceb888abc3b0dcebb5bc3a5b8753e7e816
          git-url: https://github.com/thermofisher/magellan-search
          git-branch: release/2.50.0-Offline